Diagrama de información general de gráfico de definición de informe
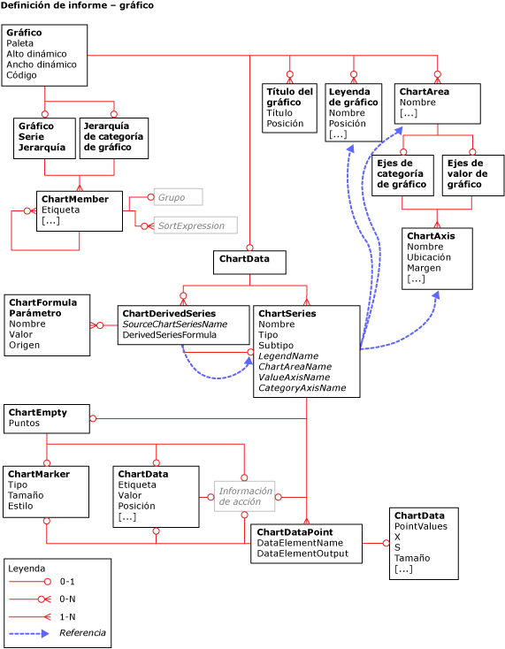
El diagrama siguiente muestra las relaciones de algunos de los elementos de gráficos en el lenguaje RDL (Report Definition Language).
.gif)
Este explorador ya no se admite.
Actualice a Microsoft Edge para aprovechar las características y actualizaciones de seguridad más recientes, y disponer de soporte técnico.
Nota:
El acceso a esta página requiere autorización. Puede intentar iniciar sesión o cambiar directorios.
El acceso a esta página requiere autorización. Puede intentar cambiar los directorios.
El diagrama siguiente muestra las relaciones de algunos de los elementos de gráficos en el lenguaje RDL (Report Definition Language).
.gif)