Más información sobre Prevención de pérdida de datos de Microsoft Purview protección Just-In-Time

Use la protección Just-In-Time (JIT) de prevención de pérdida de datos de punto de conexión (DLP) para detectar y bloquear las actividades de salida en los archivos supervisados mientras se completa la evaluación de directivas.

JIT audita y bloquea estas actividades de salida de usuario en elementos protegidos:

  • Copia en un medio extraíble
  • Copiar en un recurso compartido de red
  • Imprimir
  • Copiar o mover mediante el Protocolo de Escritorio remoto (RDP)
  • Copiar o mover mediante una aplicación Bluetooth bloqueada
  • Copiar en el Portapapeles: JIT Audit de forma predeterminada
  • Carga en un dominio de servicio en la nube restringido

Terms

En este artículo se usan los siguientes términos:

  • clasificación obsoleta: clasificación que no se produjo por la versión más reciente de una directiva DLP. Si una directiva se actualiza después de evaluar y clasificar un elemento, ese elemento tiene una clasificación obsoleta hasta que se revaloriza con la versión más actual de la directiva.
  • Archivo candidato JIT: Files que DLP no ha evaluado o que tienen una clasificación obsoleta.
  • Auditoría JIT: después de habilitar JIT, DLP de punto de conexión genera un evento en el explorador de actividad para cada archivo candidato JIT. En el evento del explorador de actividad JIT, el campo desencadenado por JIT tiene el valor truey el valor del modo de aplicación es Audit.
  • Bloque JIT: después de habilitar JIT, DLP de punto de conexión bloquea la actividad y genera un evento en el explorador de actividad para cada archivo candidato JIT. En el evento del explorador de actividad JIT, el campo desencadenado por JIT tiene el valor truey el campo Modo de aplicación tiene el valor Block.

Nota:

DLP de punto de conexión no genera un DLPRuleMatch evento ni una alerta.

  • Notificación JIT en curso: cuando los usuarios que están en el ámbito de JIT intentan una actividad de salida en un archivo candidato JIT, ENDPOINT DLP puede bloquear la actividad de salida y mostrar una notificación del sistema. Esta notificación del sistema se denomina sistema JIT en curso.
  • Notificación completa de evaluación JIT: cuando ENDPOINT DLP finaliza la evaluación de directivas para un archivo candidato JIT, DLP de punto de conexión muestra una notificación del sistema para informar al usuario. Esta notificación se denomina notificación completa de evaluación JIT.
  • Evento JIT: DLP de punto de conexión registra y muestra un evento JIT en el explorador de actividad cuando se desencadenan las acciones de bloque JIT o auditoría JIT. El evento tiene el JIT triggered valor establecido en true.
  • Acción de reserva en caso de error: esta configuración especifica el modo de cumplimiento que DLP debe aplicar cuando no se complete la evaluación de directivas. Independientemente del valor que seleccione, la telemetría pertinente se muestra en el explorador de actividad.

Captura de pantalla del evento del explorador de actividad en la que se muestra jit desencadenado establecido en true y el modo de aplicación establecido en Bloquear.

Funcionamiento de la protección JIT

JIT bloquea la actividad de salida cuando se cumplen todas las condiciones siguientes:

  • Un usuario intenta una actividad de salida en un elemento que nunca se ha clasificado o que se clasifica con una directiva obsoleta. Una directiva obsoleta significa que el archivo se clasificó con una directiva que se ha actualizado desde entonces y que el archivo no se ha reclasificado con la directiva actualizada.
  • El usuario está en el ámbito de JIT.
  • Existen directivas de Prevención de pérdida de datos de Microsoft Purview (DLP) que bloquean o bloquean con invalidación para la actividad de salida.
  • La actividad de salida no está en una ubicación permitida. Por ejemplo, una impresora, un dispositivo USB, una dirección URL o un recurso compartido de red permitidos.
  • La actividad de salida no admite la pausa JIT y la reanudación.
  • La evaluación de la directiva DLP no se completa en cinco segundos.

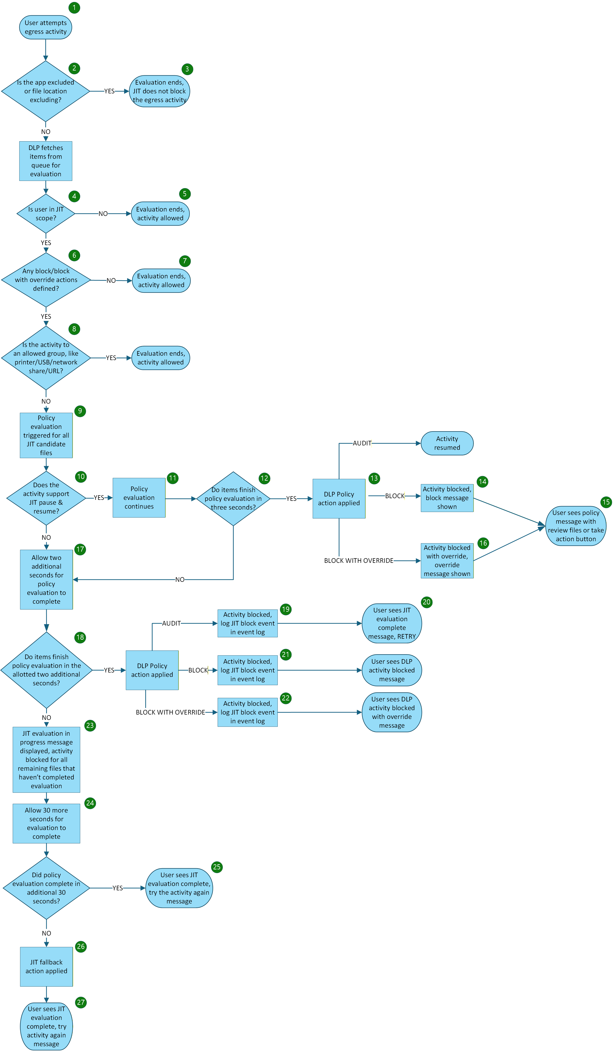
Flujo de trabajo JIT

Diagrama del flujo de trabajo de protección JIT para DLP de punto de conexión.

  1. Un usuario intenta una actividad de salida en un dispositivo incorporado para uno o varios elementos candidatos JIT.

  2. Si la actividad implicada pertenece a una lista de aplicaciones excluidas, desde una ubicación de ruta de acceso de archivo excluida, la extensión de archivo excluida, el proceso finaliza.

  3. La evaluación finaliza y JIT no bloquea la actividad. No se muestra ningún mensaje de notificación al usuario y no se registra ningún evento de auditoría JIT.

  4. DLP confirma que el usuario está en el ámbito de JIT. Si es así, la evaluación continúa. Si no es así, el proceso finaliza en el paso 5.

  5. JIT no bloquea la actividad. No se muestra ninguna notificación y se registra un evento de auditoría JIT.

  6. DLP comprueba si hay algún bloque o bloque con acciones de invalidación definidas en cualquier regla DLP para la actividad intentada. Si es así, la evaluación continúa. Si no es así, el proceso finaliza con el comportamiento indicado en el paso 5.

  7. JIT no bloquea la actividad. No se muestra ninguna notificación y se registra un evento de auditoría JIT.

  8. DLP comprueba si la actividad está en un grupo de impresoras permitido, un grupo USB, un recurso compartido de red o una dirección URL. Si es así, JIT no bloquea la actividad y finaliza la evaluación de directivas.

  9. Se desencadena la evaluación JIT.

  10. JIT comprueba si la actividad admite la pausa JIT y su reanudación.

  11. Si es así, la evaluación continúa.

  12. Para todas las actividades que completan la evaluación de directivas en un plazo de tres segundos, se aplica la acción de directiva.

  13. Para la acción de auditoría , la actividad se reanuda, no se muestra ningún mensaje al usuario y se registra un evento de auditoría JIT en el registro de auditoría.

  14. Para la acción de bloque , la actividad se bloquea. Se muestra un mensaje de actividad bloqueada al usuario y se registra un evento de auditoría JIT en el registro de auditoría.

  15. El usuario ve el mensaje de directiva con el botón Revisar archivos o el botón Tomar acción . Finaliza la evaluación de directivas.

  16. Para bloquear con acción de invalidación , la actividad se bloquea, el bloque con mensaje de invalidación se muestra al usuario para que pueda invalidar el bloque según sea necesario, y tanto el evento de auditoría JIT como el bloque con evento de invalidación se registran en el registro de auditoría.

  17. Para todos los elementos que no completaron la evaluación de directiva DLP en un plazo de tres segundos o no admiten la reanudación, la evaluación JIT permite dos segundos más.

  18. Para todas las actividades que completan la evaluación de directivas DLP en los dos segundos asignados, se aplica la acción de directiva.

  19. Para la acción de directiva de auditoría , la actividad se bloquea porque la actividad no admite la reanudación y se registra un evento de bloque JIT en el registro de auditoría.

  20. El usuario ve el mensaje completo de evaluación de directivas y se le indica que vuelva a intentarlo. Finaliza la evaluación de directivas.

  21. Para la acción de directiva de bloque , la actividad se bloquea, se muestra un mensaje de actividad bloqueada y se registra un evento de bloque JIT en el registro de auditoría y finaliza la evaluación.

  22. Para bloquear con acción de directiva de invalidación , la actividad se bloquea, se muestra el bloque con mensaje de invalidación para que el usuario pueda invalidar el bloque según sea necesario, y tanto el evento de bloque JIT como el bloque con evento de invalidación se registran en el registro de auditoría y finaliza la evaluación.

  23. Para todos los elementos que no completaron la evaluación de directiva DLP en un total de cinco segundos, la actividad se bloquea y el mensaje Just-In-Time in progress se muestra al usuario. Se registra un evento de bloque JIT en el registro de auditoría.

  24. El JIT en curso permite que se completen 30 segundos más para que la evaluación de directivas se complete mientras se bloquea la actividad.

  25. Si la evaluación de la directiva DLP se completa en estos 30 segundos, se muestra al usuario el mensaje Just-In-Time evaluation complete (Finalización de la evaluación Just-In-Time ) y se pide al usuario que vuelva a intentar la actividad.

  26. Si la evaluación de directivas DLP no se completa en los 30 segundos, se aplica la acción de reserva JIT.

  27. El mensaje jit policy evaluation complete se muestra al usuario y la evaluación finaliza. Se pide al usuario que vuelva a intentar la actividad.

Experiencia del usuario de la protección Just-In-Time

En esta sección se describe la experiencia del usuario con la versión de cliente antimalware 4.18.25080 o posterior.

Reanudación de la compatibilidad con cada actividad

DLP de punto de conexión reanuda automáticamente estas actividades si la evaluación de directivas se completa en 3 segundos:

  • Copia en un medio extraíble
  • Copiar en un recurso compartido de red

Si la evaluación de directiva tarda más de 3 segundos, debe repetir la actividad después de que aparezca la notificación del sistema completa de evaluación de directiva JIT.

Repita estas actividades después de que DLP del punto de conexión complete la evaluación de directivas:

  • Imprimir
  • Copiar o mover mediante el Protocolo de Escritorio remoto (RDP)
  • Copiar o mover mediante una aplicación Bluetooth no permitida
  • Copiar en el Portapapeles: JIT Audit de forma predeterminada

Realizar una actividad en un único archivo

Cuando un usuario realiza una actividad en un único archivo, DLP de punto de conexión realiza la acción de auditoría JIT cuando:

  • el usuario no está en la configuración ámbito JIT
  • no hay ningún bloque o bloque con invalidación para la actividad
  • la actividad se realiza en una impresora, un medio extraíble, un recurso compartido de red o un sitio web permitidos.
  • La evaluación de directivas para el archivo se completa en un plazo de 5 segundos para las actividades que admiten la reanudación JIT o se completa en cuestión de segundos para las actividades que no admiten la reanudación JIT.

DLP de punto de conexión bloquea la actividad con una notificación (sin alerta) y aplica el bloque JIT solo cuando la evaluación de directiva tarda más de 5 segundos.

Realizar una actividad en varios archivos

Cuando un usuario realiza una actividad en varios archivos simultáneamente, DLP de punto de conexión realiza la acción de auditoría JIT cuando:

  • el usuario no está en la configuración ámbito JIT
  • no hay ningún bloque o bloque con invalidación para la actividad realizada
  • la actividad se realiza en una impresora permitida, en un medio extraíble permitido o en un recurso compartido de red permitido.

En el caso de los archivos candidatos JIT, DLP de punto de conexión desencadena la evaluación de directivas, consolida las notificaciones de los archivos que finalizan en 5 segundos para las actividades que admiten la reanudación y reanuda automáticamente la actividad. Si la actividad no admite la reanudación, DLP de punto de conexión desencadena la evaluación de directivas y consolida las notificaciones de los archivos que finalizan en 2 segundos. En ambos casos, DLP de punto de conexión no genera un sistema JIT en curso. Solo muestra el veredicto final de la directiva en el sistema consolidado.