Orquestación simultánea

Completado

El patrón de orquestación simultánea es adecuado cuando se necesitan varios agentes de IA para ejecutarse simultáneamente en la misma tarea. Elija este enfoque cuando cada agente necesite proporcionar análisis o procesamiento independientes desde su perspectiva única o especialización.

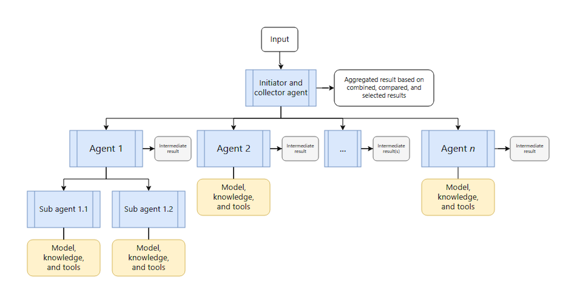
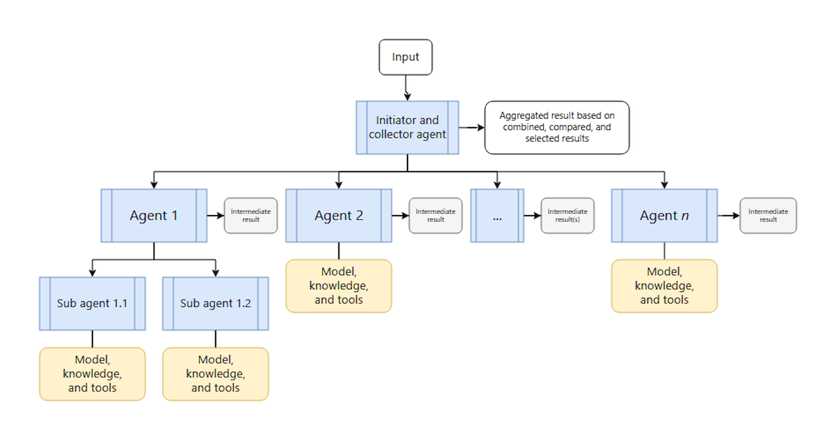
El patrón de orquestación simultánea tiene todos los agentes funcionando en paralelo. Cada agente puede generar sus propios resultados dentro de la carga de trabajo, como invocar herramientas para realizar tareas o actualizar diferentes almacenes de datos en paralelo. Los agentes funcionan de forma independiente y no entregan resultados entre sí. Un agente puede invocar agentes de INTELIGENCIA ARTIFICIAL adicionales mediante su propio enfoque de orquestación como parte de su procesamiento independiente. Los agentes disponibles deben identificar cuáles están listos para el procesamiento. Este patrón admite llamadas deterministas a todos los agentes registrados y la selección dinámica de qué agentes se invocarán en función de los requisitos de la tarea.

Diagrama del patrón de orquestación simultánea.

Un ejemplo de orquestación simultánea es una empresa de servicios financieros que necesita una aplicación inteligente que usa agentes simultáneos que se especializan en diferentes tipos de análisis para evaluar las mismas acciones simultáneamente. Cada agente contribuye a la información desde su perspectiva especializada.

El sistema procesa las solicitudes de análisis de acciones al enviar el mismo símbolo de cotización a cuatro agentes especializados que se ejecutan en paralelo.

  • El agente de análisis fundamental evalúa los estados financieros, las tendencias de ingresos y el posicionamiento competitivo para evaluar el valor intrínseco.
  • El agente de análisis técnico examina los patrones de precios, los indicadores de volumen y las señales de impulso para identificar las oportunidades comerciales.
  • El agente de análisis de opiniones procesa artículos de noticias, menciones en redes sociales e informes de analistas para medir la opinión del mercado y la confianza de los inversores.
  • El agente ambiental, social y de gobernanza (ESG) revisa los informes de impacto ambiental, responsabilidad social y práctica de gobernanza para evaluar los riesgos y las oportunidades de sostenibilidad.
  • Estos resultados independientes se combinan en una recomendación de inversión completa, lo que permite a los administradores de cartera tomar decisiones fundamentadas rápidamente.

Diagrama de orquestación simultánea en la aplicación de ejemplo.

El patrón de orquestación simultánea es adecuado en los escenarios siguientes:

  • Tareas que puede ejecutar en paralelo, ya sea mediante un conjunto fijo de agentes o eligiendo dinámicamente agentes de IA en función de requisitos de tareas específicos.
  • Tareas que se benefician de varias perspectivas independientes o especializaciones diferentes, como enfoques técnicos, empresariales y creativos, que pueden contribuir al mismo problema. Esta colaboración suele producirse en escenarios que presentan las siguientes técnicas de toma de decisiones multiagente: Lluvia de ideas, razonamiento de conjunto, cuórum y decisiones basadas en votación
  • Escenarios sensibles al tiempo en los que el procesamiento paralelo reduce la latencia

Debe evitar este patrón de orquestación en los escenarios siguientes:

  • Los agentes deben basarse en el trabajo del otro o requerir contexto acumulativo en una secuencia específica
  • La tarea requiere un orden específico de operaciones o resultados deterministas reproducibles de la ejecución en una secuencia definida
  • Restricciones de recursos, como la cuota del modelo, hacen que el procesamiento paralelo sea ineficaz o imposible.
  • Los agentes no pueden coordinar de forma confiable los cambios en el estado compartido o en los sistemas externos mientras se ejecutan simultáneamente
  • No hay una estrategia clara de resolución de conflictos para gestionar los resultados contradictorios o conflictivos de cada agente.
  • La lógica de agregación de resultados es demasiado compleja o reduce la calidad de los resultados.