Ejercicio: Practicar la minería de procesos

Completado

En este ejercicio, utilizará el poder de la minería de procesos para comprender mejor el reembolso de proveedores en su organización, encontrar información e identificar ineficacias.

Requisitos previos

Antes de empezar este ejercicio, complete el módulo 02.

Explorar mapas de procesos

Para explorar mapas de procesos, siga estos pasos:

  1. Inicie la aplicación de escritorio Power Automate Process Mining y abra el proceso que creó en el módulo 02.

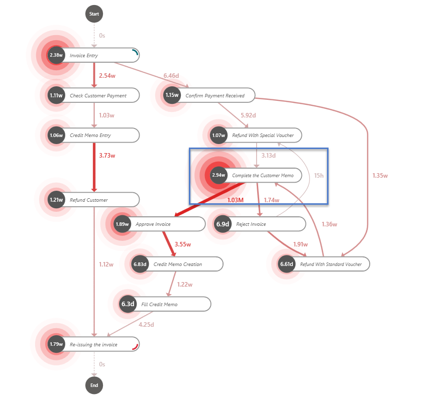
    Al revisar el mapa de procesos, observará que las actividades Entrada de factura y Nueva emisión de la factura son las que tienen el mayor número de casos; esto es algo normal, ya que son los puntos de inicio y finalización del proceso. La siguiente actividad con más casos es Completar la nota del cliente.

  2. En el panel Personalizar, seleccione el botón Rendimiento (con un icono de cronómetro).

  3. Seleccione Duración total en el menú desplegable Métrica. Esta selección muestra un mapa de proceso basado en el tiempo.

    La actividad Completar la nota del cliente es la que tarda más tiempo en total (2,94 semanas).

  4. En el panel Personalizar, seleccione Duración promedio en el menú desplegable Métrica.

    La actividad Completar la nota del cliente tiene la tercera duración promedio más larga (4,38 horas). Sin embargo, la actividad Reembolso con vale especial tiene una duración promedio de 14,98 horas, diez horas más que la actividad con la segunda duración más larga.

  5. Seleccione el botón Finanzas del panel Personalizar. Seleccione InvoiceValue en el menú desplegable Atributo financiero y seleccione Total en el menú desplegable Métrica.

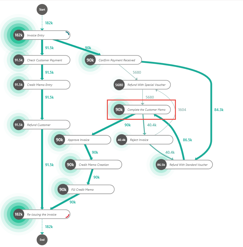
    Del total de 182 000 dólares en todo el proceso, alrededor del 50 % (90 000 dólares) está relacionado con la actividad Completar la nota del cliente.

Exploración de Completar la nota del cliente

Después de explorar los detalles en los pasos anteriores, ha decidido examinar con mayor detenimiento la actividad Completar la nota del cliente (CCM). Esta actividad tiene varias características importantes que la convierten en una gran candidata para una mayor investigación. Tiene un elevado número de casos, la mayor duración total y una duración media relativamente larga; además, constituye alrededor del 50 % del valor total de la factura en el proceso.

Utilizará la característica Comparador de procesos para comparar las rutas que incluyen la actividad CCM con las que no la tienen. Para hacerlo, deberá aplicar filtros para crear rutas con y sin CCM.

  1. En la esquina inferior izquierda de la pantalla, seleccione el botón Filtro.

  2. Seleccione + Agregar filtro, en la parte superior izquierda de la vista, y seleccione Atributos en el menú desplegable.

  3. Seleccione No incluye, en el menú desplegable Filtrar resultado, la actividad Completar la nota del cliente y, por último, Aplicar.

    Aparecerá un mapa de proceso, como se ve en la siguiente pantalla. Este mapa de proceso solo incluye las rutas sin la actividad CCM.

  4. En la barra de comandos, seleccione el menú desplegable junto al botón Guardar y seleccione la opción Guardar como.

  5. En el campo Nombre de vista, escriba sin CCM y seleccione Guardar.

  6. En la esquina inferior izquierda de la pantalla, seleccione el botón Filtro de nuevo.

  7. Seleccione Atributos a la izquierda, cambie Filtrar resultado a Incluye, seleccione la actividad Completar la nota del cliente y, por último, seleccione Aplicar.

  8. En la barra de comandos, seleccione el menú desplegable junto al botón Guardar y seleccione la opción Guardar como.

  9. En el campo Nombre de vista, escriba con CCM y seleccione Guardar.

Este mapa de proceso se aplica en casos que incluyen la actividad CCM.

A continuación, comparará las dos nuevas vistas que ha creado.

  1. Seleccione la característica Comparador de procesos, en la parte izquierda de la navegación.

  2. Seleccione Agregar capa. En el menú desplegable Vistas, seleccione sin CCM y Agregar capa.

  3. Seleccione Guardar como desde el menú desplegable Guardar y guarde la vista como comparar CCM.

Revise el mapa de proceso que compara los casos con la actividad Completar la nota del cliente y los casos que no la tienen.

Los nodos verdes representan actividades comunes a los casos con y sin CCM. Por ejemplo, Entrada de factura ocurre tanto en los casos con la actividad Completar la nota del cliente como en los que no la tienen.

Los nodos rojos representan actividades para los casos sin la actividad CCM. Por ejemplo, los casos con Completar la nota del cliente no tienen la actividad Comprobar pago del cliente.

Los nodos azules representan actividades para los casos con la actividad CCM. Por ejemplo, los casos sin CCM no tienen la actividad Confirmar recepción del pago.

El número en un nodo de actividad específico se puede calcular restando el número de casos con esa actividad, pero sin CCM del número de casos con esa actividad y con CCM; por ejemplo:

  • Entrada de factura: 65 - 68 = -3

  • Comprobar pago del cliente: 0 - 68 = -68

  • Confirmar recepción del pago: 65 - 0 = 65

Tras consultar el mapa, se da cuenta de que los casos conCompletar la nota del cliente son mucho más complejos que los casos que no la tienen. Es fácil sacar esta conclusión al ver lo compleja que es la red azul. Por lo tanto, decide investigar más a fondo para determinar si la actividad CCM es la causa de esa complejidad.

  1. Seleccione el nodo Completar la nota del cliente.

  2. En el panel Comparar detalles, desplácese hasta la sección Rehacer. La métrica Recuento de rehechos (%) muestra que la CCM genera un 42,48 % de rehechos, lo que significa que el 42,48 % de los casos con esta actividad deben rehacerse.

  3. Para ponerse en contacto con un empleado que trabaje principalmente en este paso del proceso, vaya hacia la parte inferior del panel y, en el menú desplegable Atributos principales, seleccione Recurso.