Cuándo usar complementos de API

Completado

Con los complementos de API, permite que el agente declarativo se comunique con las API para leer y modificar datos externos. Obtenga información sobre cómo decidir cuándo usar complementos de API para ampliar el agente declarativo.

Criterios de decisión

Los complementos de API ofrecen funcionalidades de integración eficaces para los agentes declarativos. Los siguientes criterios le ayudan a decidir si los complementos de API son adecuados para su escenario.

Datos más allá del modelo fundamental

Lo primero que debe comprender es si el agente puede cumplir los requisitos usando solo la información de su modelo fundamental. Si necesita acceso a información adicional, como las bases de datos internas, debe ampliarla con, por ejemplo, un complemento de API.

Forma de datos

Lo siguiente que debe comprender es la forma de los datos a los que el agente necesita acceder. ¿Están estructurados los datos, como los registros de clientes o los pedidos, o no están estructurados como un documento o informe? Si los datos están estructurados, es una buena coincidencia para su uso con un complemento de API. Si no está estructurado, ¿tiene un índice de búsqueda y una API que el agente podría usar? De lo contrario, podría considerar el uso de un conector de Copilot para ingerir los datos en Microsoft 365 y beneficiarse de sus capacidades de búsqueda.

Acceso a los datos

Lo último que determina la decisión de usar un complemento de API y la cantidad de esfuerzo que implica es la capacidad del complemento para acceder a los datos. ¿Tiene una API a la que el agente podría conectarse? ¿Tiene una especificación de OpenAPI que describa la API? ¿Usa la API un mecanismo de autenticación que el agente puede controlar? ¿La API es fácil de entender o usar o usa consultas complejas que un modelo de lenguaje no pudo realizar?

Aplicar los criterios

Los complementos de API funcionan mejor cuando necesita conectar un agente declarativo a datos estructurados y que cambian con frecuencia fuera de su modelo fundamental. Dado que hay matices en esta decisión, vamos a pensar en cómo aplicar estos criterios a nuestro escenario de ejemplo.

  • ¿Necesita el agente acceso a los datos más allá del modelo fundamental? Sí. La información sobre las reparaciones no forma parte del modelo fundamental del agente. En su lugar, la información se almacena en una base de datos y se expone a través de una API, por lo que el uso de un complemento de API es una buena manera de proporcionar al agente acceso a esta información.
  • ¿Está estructurada la información? Sí. La información de reparaciones son datos estructurados expuestos a través de una API. Dado que no necesita más procesamiento, es adecuado para su uso por parte de un complemento de API.
  • ¿Se puede acceder a la información a través de una API a través de Internet? Sí. La información de reparaciones se expone a través de una API. La API es accesible a través de Internet y protegida con una clave de API, lo que significa que el agente puede interactuar de forma segura con ella.

Un agente declarativo con un complemento de API parece una buena solución para nuestro escenario. Cumple todos nuestros requisitos e incluso nos ofrece la capacidad de ampliar la asistente en el futuro para permitir a los usuarios modificar la información sobre reparaciones.

Captura de pantalla de un agente declarativo que responde con datos de un complemento de API.

Resumen de instrucciones

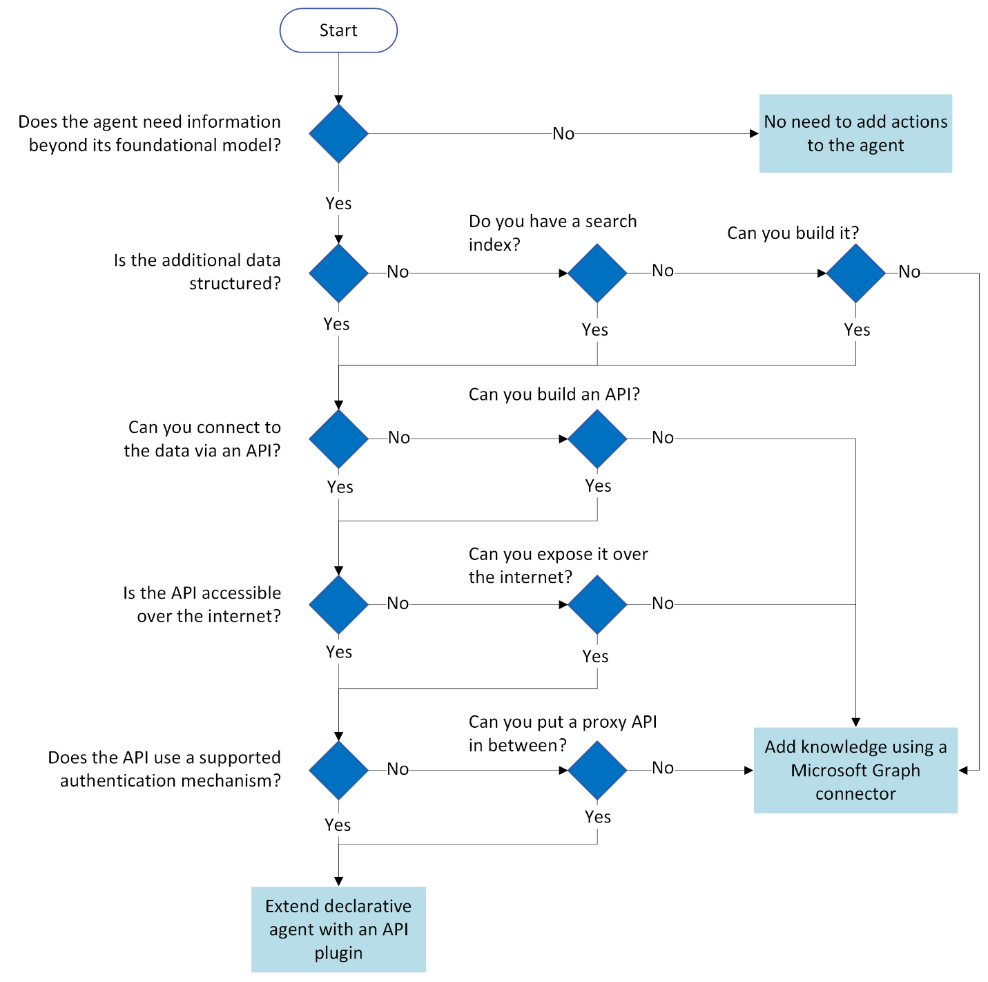
En el diagrama de flujo siguiente se resumen las preguntas clave que se deben formular al considerar la posibilidad de ampliar el agente declarativo con un complemento de API.

Diagrama que muestra el proceso de toma de decisiones para comprender si un complemento de API es una buena opción.