Credenciales y orígenes de datos de PolyBase
- 6 minutos
Ahora que comprende los principios de virtualización de datos y PolyBase, es importante comprender la seguridad y la conectividad. En esta unidad se describen los objetos y operadores usados con PolyBase.
Aunque la característica PolyBase está habilitada en un nivel de instancia de SQL Server, los objetos y operadores de PolyBase, como OPENROWSET, CET y CETAS, funcionan en un nivel de base de datos. Todos los orígenes de datos, el formato de archivo externo y las credenciales externas están vinculados a una base de datos determinada.
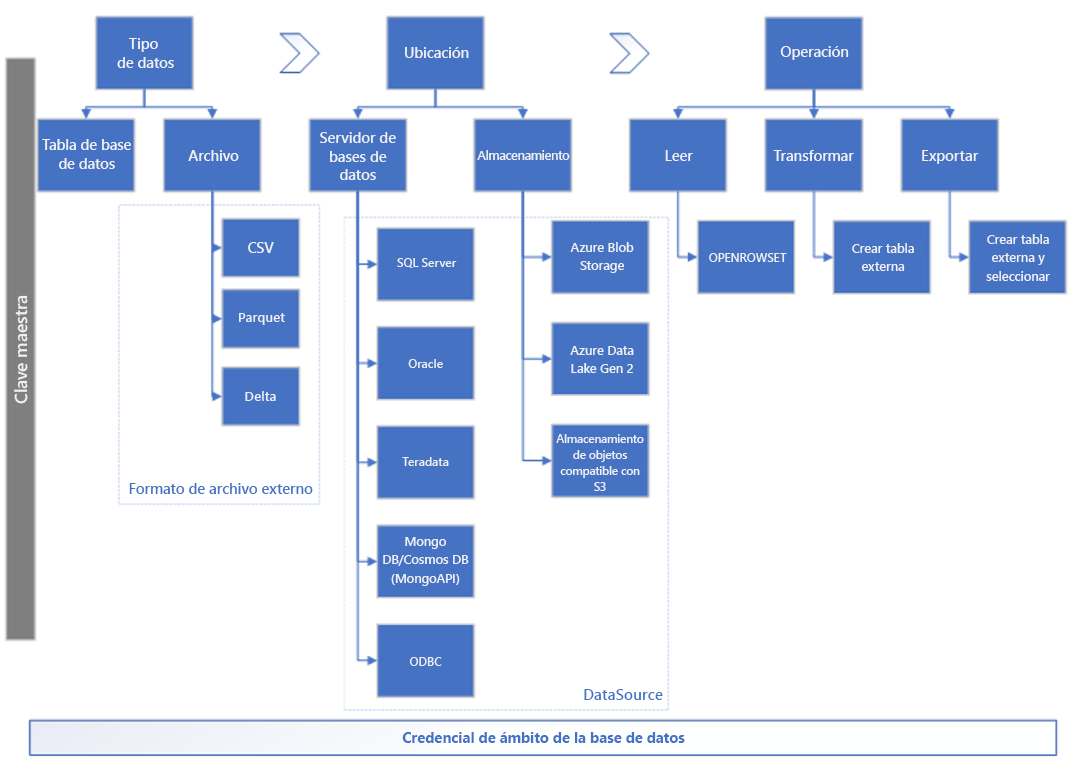
En el diagrama siguiente se muestra la relación de base de datos con objetos PolyBase.
Llave maestra: La clave maestra de base de datos (DMK) es una clave simétrica que se usa para proteger las claves privadas de certificados y claves asimétricas presentes en la base de datos. DmK es un mecanismo de seguridad para almacenar de forma segura toda la información de origen de datos y credenciales externas. Para obtener más información, vea CREATE MASTER KEY (Transact-SQL).
Credencial con ámbito de base de datos: El comando CREATE DATABASE SCOPED CREDENTIAL crea una credencial que contiene la información de credenciales usada por el origen de datos externo. Para obtener más información, vea CREATE DATABASE SCOPED CREDENTIAL (Transact-SQL).
Origen de datos externo: El comando CREATE EXTERNAL DATA SOURCE crea un origen de datos que contiene la información necesaria para acceder a un origen de datos externo. El origen de datos externo puede ser otro servidor de bases de datos o una ubicación de almacenamiento como Azure Blob Storage, Azure Data Lake Storage o almacenamiento de objetos compatible con S3. Para obtener más información, vea CREATE EXTERNAL DATA SOURCE (Transact-SQL).
Tabla externa: El comando CREATE EXTERNAL TABLE crea una tabla virtual que apunta al origen de datos externo que es un archivo u otra tabla de base de datos. Cada vez que se usa esta tabla, SQL Server captura los datos del origen. Este comando concede a los usuarios y aplicaciones el mismo nivel de flexibilidad que trabajar con una tabla normal sin la complejidad de administrar los datos originales. Para obtener más información, vea CREATE EXTERNAL TABLE (Transact-SQL).
Formato de archivo externo: El comando CREATE EXTERNAL FILE FORMAT define cómo funciona SQL Server con un tipo de archivo determinado. El formato de archivo externo determina el tipo de archivo, terminador de campo, delimitador, compresión y codificación. Para obtener más información, vea CREATE EXTERNAL FILE FORMAT (Transact-SQL).
Otra manera de entender el flujo de trabajo de PolyBase es a través del diagrama siguiente:
Orígenes de datos de PolyBase admitidos
El prefijo de ubicación del conector informa a SQL Server del tipo de punto de conexión al que espera conectarse. Por ejemplo, si desea conectarse a una cuenta de Azure Blob Storage, use abs, pero para conectarse a un servidor de Oracle, use oracle.
| Origen de datos externo | Prefijo de ubicación del conector | Ruta de acceso de ubicación | Autenticación |
|---|---|---|---|
| Azure Blob Storage (Servicio de almacenamiento de blobs de Azure) | abs |
abs://<storage_account_name>.blob.core.windows.net/<container_name> |
Firma de acceso compartido (SAS) |
| Azure Data Lake Storage | adls |
adls://<storage_account_name>.dfs.core.windows.net/<container_name> |
SAS |
| Servidor SQL | sqlserver |
<server_name>[\<instance_name>][:port] |
Solo autenticación SQL |
| Oráculo | oracle |
<server_name>[:port] |
Solo autenticación básica |
| Teradatos | teradata |
<server_name>[:port] |
Solo autenticación básica |
| MongoDB o la API de Azure Cosmos DB para MongoDB | mongodb |
<server_name>[:port] |
Solo autenticación básica |
| Conectividad genérica de bases de datos abiertas (ODBC) | odbc |
<server_name>[:port] |
Solo autenticación básica |
| Operaciones en masa | https |
<storage_account>.blob.core.windows.net/<container> |
SAS |
| Almacenamiento de objetos compatible con S3 | s3 |
s3://<server_name>:<port>/ |
Algunos prefijos cambiaron de la versión anterior de SQL Server por motivos de compatibilidad. Para obtener una lista completa de los orígenes de datos y los prefijos correspondientes, consulte CREATE EXTERNAL DATA SOURCE.
Formatos de archivo admitidos para PolyBase
SQL Server 2025 admite los siguientes formatos de archivo:
- CSV
- Parquet
- Texto delimitado
- Delta (solo lectura). SQL Server puede leer archivos Delta, pero no puede exportar un resultado de tabla como Delta.
OPENROWSET, CET y CETAS
PolyBase usa tres operadores para consultar o virtualizar datos. En este módulo de entrenamiento se tratan estos comandos y sus casos de uso.
OPENROWSET es un comando ligero que permite al motor de SQL acceder a datos fuera de SQL Server, ya sea un archivo u otra base de datos. OPENROWSET está optimizado para la ejecución ad hoc y se recomienda cargar datos o exploración de datos. Para obtener más información, vea OPENROWSET (Transact-SQL).
CREATE EXTERNAL TABLE (CET) crea una tabla donde los datos permanecen en su ubicación original fuera de SQL Server. Cuando se selecciona la tabla, el motor de SQL proporciona los datos solicitados al usuario. La tabla externa se beneficia de la reutilización y puede usar estadísticas para mejorar el rendimiento. Para obtener más información, vea CREATE EXTERNAL TABLE (Transact-SQL).
CREATE EXTERNAL TABLE AS SELECT (CETAS) realiza una combinación de operaciones en un solo comando. En primer lugar, CETAS permite a SQL Server transformar y convertir datos dados almacenados dentro o fuera de la base de datos. A continuación, CETAS exporta los datos a una ubicación diferente, ya sea una ubicación de red o Azure. Por último, CETAS crea una tabla externa destinada a los datos recién exportados. Para obtener más información, vea CREATE EXTERNAL TABLE AS SELECT (Transact-SQL).