notas de la versión de Visual Studio

Nos complace anunciar la disponibilidad de Visual Studio 2022 v17.14. Esta actualización se centra en la estabilidad y la seguridad , junto con mejoras de inteligencia artificial para todos los desarrolladores.

Descargue Visual Studio 2022 v17.14 para disfrutar de estas nuevas características y mejoras.

Features

Explore las últimas mejoras y actualizaciones de Visual Studio versión 17.14 de 2022. En esta sección se proporciona información detallada sobre las nuevas características, mejoras y herramientas disponibles en esta versión.

IDE

MCP Authentication Management

Ahora puede administrar las credenciales de autenticación para los servidores MCP en una experiencia unificada en Visual Studio.

Ahora puede administrar las credenciales de autenticación de los servidores MCP en un solo lugar en Visual Studio, incluidas las credenciales desde fuera de la cadena de claves de Visual Studio, como Microsoft y cuentas de GitHub. Acceda a esto a través de la nueva experiencia de administración del servidor MCP.

Ventana de administración del servidor MCP que muestra las opciones de autenticación

Instrucciones del servidor MCP

Ahora puede ver los archivos de instrucciones que se pueden enviar con servidores MCP directamente en Visual Studio.

Las instrucciones del servidor MCP son un aviso rápido del sistema que el servidor envía al host, en el que se muestra cómo usar las herramientas de ese servidor. Ahora puede ver estos archivos de instrucciones directamente en Visual Studio. Solo tiene que abrir la nueva experiencia de administración del servidor MCP para echarles un vistazo.

ventana de instrucciones del servidor MCP en Visual Studio

Elicitaciones y muestreo de MCP

Compatibilidad con mcp Elicitations y nueva experiencia de usuario para las elicitaciones y el muestreo en el chat.

MCP en Visual Studio ahora admite elicitaciones. El Protocolo de contexto de modelo (MCP) permite a los servidores solicitar información adicional a través del cliente durante las interacciones. Este flujo le ayuda a controlar las interacciones del usuario y el uso compartido de datos mientras los servidores recopilan los detalles que necesitan.

Ahora puede responder a las solicitudes de muestreo y elicitación de MCP directamente en la ventana de chat para una experiencia más sencilla y simplificada.

Ventana de chat que muestra la solicitud de elicitación de MCP

Ventana de chat con opciones de respuesta de muestreo de MCP

Administración del servidor MCP

An experiencia de usuario más sencilla y unificada para administrar servidores MCP en Visual Studio.

La administración de servidores MCP en Visual Studio ahora es más fácil con una experiencia unificada. Puede configurar, autenticar y ver rápidamente el estado del servidor en una interfaz de usuario de administración simplificada.

Interfaz de usuario de administración de servidores MCP que muestra las opciones de configuración

Seleccione Configurar en el control flotante para cualquier servidor de la ventana del selector de herramientas para empezar.

Interfaz de usuario de administración de servidores MCP que muestra el estado y la autenticación del servidor

Microsoft 365 Agents Toolkit - June

Actualizaciones de la versión de junio de Agents Toolkit 17.14 ga.

La versión de junio contiene varias correcciones para la versión de disponibilidad general 17.14:

  • Habilite el inicio y la versión preliminar del agente de motor personalizado en Microsoft 365 Copilot.

Hay una plantilla de agente de motor personalizado disponible en nuestro kit de herramientas, que se denomina Agente meteorológico. Hemos actualizado esta plantilla para permitir que se inicie y obtenga una vista previa en el chat de Microsoft 365 Copilot. Para probarlo, simplemente seleccione el perfil de inicio de Copilot al depurar.

  • Se ha corregido un error emergente cuando se produjo un error de depuración con la instalación del área de juegos de agentes de Microsoft 365. Ahora, el kit de herramientas mostrará un mensaje claro e instrucciones sobre cómo corregir el problema.

  • Las plantillas actualizan la dependencia del manifiesto de aplicación a la versión 1.21.

  • Se han corregido varios errores en el archivo LÉAME de las plantillas introducidos por nuestros nuevos cambios de marca.

  • Se ha actualizado el icono del kit de herramientas en el administrador de extensiones.

  • Se ha corregido el problema al iniciar el área de juegos de agentes, el valor de ID de canal necesario solo permite msteams y emulador. Ahora permite otros valores, como webchat.

Autenticación de NuGet mejorada

NuGet ahora proporciona contexto cuando se le pide que proporcione credenciales.

Hemos mejorado el proceso de autenticación de NuGet. Si se detectan posibles problemas de autenticación, se mostrará un nuevo cuadro de diálogo de autenticación que proporcionará contexto sobre la fuente y las necesidades específicas de la cuenta.

Cuadro de diálogo de autenticación de NuGet

Esta actualización mejora el proceso de reautenticación para escenarios de autenticación multifactor (MFA), resuelve problemas con solicitudes de autenticación consecutivas y garantiza una experiencia general más fluida al administrar fuentes privadas de NuGet.

Microsoft 365 Agents Toolkit

Actualizaciones de disponibilidad general del Kit de herramientas de Teams 17.14.

Nos complace anunciar que nuestro producto, anteriormente conocido como Kit de herramientas de Teams, se está cambiando el nombre a Microsoft 365 Agents Toolkit. Este cambio refleja nuestro enfoque ampliado y el compromiso de admitir una gama más amplia de plataformas y tipos de proyecto dentro del ecosistema de Microsoft 365.

A medida que seguimos mejorando nuestro producto, estamos cambiando nuestro enfoque de apoyar únicamente el desarrollo de Teams para permitir a los desarrolladores crear agentes de Microsoft 365 Copilot y otras aplicaciones en toda la plataforma de Microsoft 365. Estas plataformas incluyen Microsoft 365 Copilot, Microsoft Teams, familia de Office y Outlook. Esta expansión en el ámbito nos permite servir mejor a nuestros usuarios proporcionando herramientas, plantillas y recursos completos para desarrollar una amplia variedad de soluciones de Microsoft 365.

El nuevo nombre, Microsoft 365 Agents Toolkit, representa mejor las diversas funcionalidades y funcionalidades de nuestro producto. Creemos que este cambio ayudará a nuestros usuarios a identificar con mayor facilidad la gama completa de oportunidades de desarrollo disponibles en el entorno de Microsoft 365.

Gracias por su apoyo continuo a medida que evolucionamos para satisfacer las crecientes necesidades de nuestra comunidad de desarrolladores.

Crear un agente declarativo

Nos complace anunciar que en esta versión hemos agregado plantillas de proyecto para crear agentes declarativos para Microsoft 365 Copilot.

crear proyecto DA

Puede crear un agente declarativo con o sin una acción. Se puede elegir entre definir nuevas APIs o usar las existentes para realizar tareas o recuperar datos.

Use Microsoft 365 Agents Toolkit para depurar y obtener una vista previa de los agentes declarativos en Microsoft Copilot.

Habilitar depuración rápida con un solo clic

En versiones anteriores del Kit de herramientas de Teams, que ahora se denomina Microsoft 365 Agents Toolkit, cuando los usuarios depuraban cualquier solución generada, necesitaba usar el comando Prepare la dependencia de la aplicación Teams antes de depurar el proyecto. Este comando desencadenó el kit de herramientas para ayudar a los desarrolladores a crear recursos esenciales para la depuración, como registrar o actualizar la aplicación teams.

Para mejorar la experiencia de depuración y hacer que sea más intuitivo para Visual Studio usuarios, hemos quitado este paso y habilitado la experiencia de depuración con un solo clic. Ahora puede pulsar directamente el botón depurar sin realizar pasos previos de preparación. Sin embargo, si has realizado modificaciones en el manifiesto de la aplicación entre dos eventos de depuración y necesitas actualizar la aplicación, sigue habiendo una opción para hacerlo. Ofrecemos dos perfiles de depuración:

perfiles de depuración

  • Depurar con la aplicación de actualización: seleccione el perfil [Your Target Launch Platform] (browser) predeterminado si ha realizado modificaciones en la aplicación para asegurarse de que se aplican las actualizaciones.
  • Depurar sin actualizar la aplicación: elija el segundo perfil [Your Target Launch Platform] (browser) (skip update app) para omitir la actualización de los recursos de la aplicación, lo que hace que la depuración sea más ligera y rápida.
Actualización a .NET 9

Además, en esta versión, hemos actualizado todas las plantillas de proyecto para admitir .NET 9.

Compatibilidad con .net9

Disfrute programando.
El equipo de Microsoft 365 Agents Toolkit

Conservar las preferencias de fuente entre temas 📣

Cambiar de tema ahora conservará tus preferencias de fuente y tamaño de fuente.

Entendemos que las fuentes que eligen los desarrolladores a la hora de programar son una elección personal, influida por preferencias de legibilidad, accesibilidad o estética. Visual Studio temas principalmente se centran en los colores de presentación y son independientes de sus fuentes preferidas.

Con esta actualización, hemos introducido la funcionalidad para conservar el aspecto de la fuente y las opciones de tamaño al cambiar de tema. Ahora puede establecer sus preferencias de fuente una vez y cambiar los temas en Visual Studio sin necesidad de volver a configurar la configuración de fuente cada vez. Tenga en cuenta que los colores de las fuentes permanecen vinculados al tema, ya que es el propósito de los temas, pero se conservarán las selecciones de fuentes.

El editor de Visual Studio que muestra el mismo fragmento de código con la misma fuente, pero la mitad del código está en tema oscuro y la mitad en light.

📣 Vea el vale de características para compartir sus comentarios y continuar la conversación.

Productividad

Representación del gráficomermaid

Rendering Mermaid charts in the Markdown editor and Copilot Chat.

Visual Studio ahora admite la representación de gráficos de Sirena en el editor de Markdown y Copilot Chat. Esto le permite visualizar estructuras de datos complejas, flujos de trabajo y relaciones directamente en el editor de código. Por ejemplo, puede crear diagramas de flujo y diagramas en un archivo Markdown utilizando la sintaxis de Mermaid, y se representan automáticamente en la vista previa.

Gráfico de sirena representado en el editor de Markdown

También puede pedir a Copilot Chat generar gráficos y diagramas para ayudar a explicar bases de código complejas o lógica con ayudas visuales. La sintaxis devuelta de Mermaid en Markdown se representa automáticamente en la ventana de chat.

 Sintaxis del gráficoMermaid generada por Copilot Chat

¡Por favor, pruébelo y genere un gráfico de sirena hoy! Nos encantaría escuchar sus comentarios y cualquier sugerencia para mejorar esta característica.

GitHub Copilot

Copilot modo agente

Copilot modo de agente es la siguiente evolución en el desarrollo asistido por IA y se ha movido fuera de preview.

El modo de agente desbloquea una nueva forma de compilar con GitHub Copilot, y va más allá de los avisos de un solo turno para controlar tareas completas de principio a fin.

Para empezar, abra Copilot Chat, haga clic en Ask y, a continuación, cambie a Agent.

De idea a código

El modo de agente entiende la intención, crea un plan, extrae el contexto correcto y toma medidas. Puede corregir errores, editar archivos y compilar la solución, todo ello desde un único símbolo del sistema hasta que se alcance el objetivo.

Con la integración de MCP, el modo de agente también puede extraer contexto enriquecido de los sistemas conectados ( como GitHub, canalizaciones de CI o paneles de supervisión) para realizar acciones incluso más inteligentes.

Pruébelo y vea las mejoras que puede ofrecer.

Modo de agente

Important

Active GitHub Copilot Gratis y desbloquee esta y otras características de IA. Sin juicio. Sin tarjeta de crédito. Solo tu cuenta de GitHub.

Activate GitHub Copilot gratis.


Copilot Mejoras en el modo agente

Copilot modo de agente es la siguiente evolución en el desarrollo asistido por IA y se ha movido fuera de preview.

En los últimos meses, hemos realizado actualizaciones significativas en el modo de agente para mejorar la confiabilidad, la capacidad de respuesta y la facilidad de uso general. Estas son algunas de las mejoras que hemos enviado:

Rendimiento y confiabilidad
  • El modo agente ahora muestra indicadores de progreso más claros, por lo que siempre sabes lo que sucede en segundo plano.
  • Se ha mejorado el almacenamiento en caché de mensajes para acelerar los tiempos de respuesta.
Conjunto de trabajo & Administración de archivos
  • El conjunto de trabajo ahora permanece oculto cuando está vacío y solo muestra un recuento de archivos cuando sea pertinente.
  • Los archivos rechazados se eliminan automáticamente del disco y se quitan del conjunto de trabajo.
  • Los elementos marcados como sin cambios ahora se ordenan en la parte inferior para reducir el desorden.
Preguntar y planificar
  • El formato de solicitud actualizado mejora el rendimiento del modo de agente con los modelos GPT-5.
  • Estamos probando una nueva herramienta de planificación que permite que el modelo divida las solicitudes complejas en pasos más pequeños y rastreables mediante un archivo markdown de actualización en vivo. Las pruebas comparativas tempranas (incluido el banco SWE) muestran importantes mejoras en las tareas de varios pasos.
Control de la creación y las herramientas
  • Ahora puede deshabilitar las compilaciones automáticas en modo agente. Abra el menú herramientas junto al mensaje de chat y anule la selección run_build para tomar el control manual.
Correcciones y mejoras generales
  • La cancelación de una solicitud en modo de agente ahora funciona de forma más confiable.
  • Se han resuelto varios problemas en los que el modo de agente podría bloquearse durante la ejecución de la herramienta.

Estamos enviando actualizaciones para cada sprint. Si no ha usado el modo de agente en un tiempo, ahora es un buen momento para intentarlo de nuevo. La experiencia es más rápida, más uniforme y estable, y acabamos de empezar.

Important

Active GitHub Copilot Gratis y desbloquee esta y otras características de IA. Sin juicio. Sin tarjeta de crédito. Solo tu cuenta de GitHub.

Activate GitHub Copilot gratis.


Compatibilidad con modelos GPT-5 📣

GPT-5 ofrece respuestas más rápidas e incluso mejor rendimiento para escribir y comprender el código.

Nos complace compartir que GPT-5 ha llegado a Visual Studio para todos. Es más rápido e incluso mejor para ayudarle a leer, escribir y refactorizar código. No podemos esperar a ver lo que se compila con él.

Compatibilidad con el modelo GPT5

Haga clic en el distintivo de Copilot en el IDE, abra el chat y seleccione GPT-5 (versión preliminar) para probarlo.

📣 Vea el vale de características para compartir sus comentarios y continuar la conversación.

Important

Active GitHub Copilot Gratis y desbloquee esta y otras características de IA. Sin juicio. Sin tarjeta de crédito. Solo tu cuenta de GitHub.

Activate GitHub Copilot gratis.


MCP support is generally available

la compatibilidad con MCP está disponible con carácter general en VS, lo que permite una conexión sin problemas de toda la pila de ingeniería directamente en Copilot para obtener una experiencia de desarrollo más eficaz.

Nos complace anunciar que el soporte de MCP ahora está disponible en Visual Studio! Expanda la eficacia del modo de agente a través del contexto enriquecido en tiempo real de toda la pila de desarrollo.

El Protocolo de contexto de modelo (MCP) es un protocolo diseñado para conectar sin problemas agentes de IA con una variedad de herramientas y servicios externos, de forma similar a cómo se normaliza la comunicación web HTTP. El objetivo es permitir que cualquier cliente integre servidores de herramientas sólidos, como bases de datos, búsqueda de código y sistemas de implementación, sin escribir conexiones personalizadas para cada herramienta.

Con nuestro anuncio de disponibilidad general, estamos incorporando un nuevo conjunto completo de características emocionantes, con aún más pronto en el camino, para que MCP sea más fácil que nunca para acceder y administrar configuraciones de servidor.

Compatibilidad con la especificación de autenticación completa para servidores remotos (con cualquier proveedor de OAuth)

VS ahora admite la nueva especificación de autorización de MCP, lo que significa que la compatibilidad con OAuth ahora está incluida para cualquiera y todos los proveedores de OAuth. Anteriormente, Visual Studio la autenticación admitida para servidores remotos mediante la integración con vs Keychain. Ahora, en la versión de agosto de VS, se admite la autenticación con cualquier proveedor de OAuth para servidores MCP remotos. Simplemente seleccione Administrar autenticación para cualquier servidor de CodeLens en el archivo .mcp.json y se le redirigirá a un explorador emergente para proporcionar fácilmente sus credenciales para el proveedor de OAuth necesario para ese servidor.

Formas más fáciles de agregar nuevos servidores MCP

Con la versión de disponibilidad general de MCP en VS, vamos a agregar dos nuevas maneras de agregar conexiones a nuevos servidores MCP. Ya no es necesario copiar y pegar fragmentos de código JSON manualmente en un archivo .mcp.json. La compatibilidad con MCP ahora es realmente una experiencia de primera clase en VS con estas nuevas características:

Instalación con un solo clic desde la web

¿Alguna vez ha observado botones en los repositorios del servidor MCP que dicen "Instalar en VS Code" y se preguntó cuándo la compatibilidad con esta funcionalidad simple sería para VS? ¡Bueno, sus preguntas han sido contestadas! Visual Studio ahora admite la instalación del servidor con un solo clic desde la web. Con esta nueva funcionalidad, agregar nuevos servidores MCP en VS es tan sencillo como hacer clic en un botón. Esté en la búsqueda de los botones Instalar en VS para empezar a aparecer en los repositorios de sus servidores MCP favoritos. Si desea agregar un botón como este a su propio repositorio del servidor MCP, o observa que falta uno del repositorio de servidor público favorito, puede crear uno con la siguiente plantilla de controlador de protocolo: vsweb+mcp:/install, seguido de los metadatos del servidor.

Agregar flujo de interfaz de usuario del servidor

Hemos hecho que sea más fácil que nunca agregar conexiones a nuevos servidores MCP con nuestro nuevo flujo de adición. Ya sea un servidor que encontró en línea o un servidor MCP creado personalizado para su organización, ya no es necesario copiar, pegar y configurar JSON manualmente para conectarse a nuevos servidores. Para acceder a este flujo, simplemente haga clic en el nuevo icono de botón verde más en la ventana del selector de herramientas en GitHub Copilot Chat.

Agregar servidor, ventana del selector de herramientas

Simplemente especifique el nombre del servidor, el método de entrada, los argumentos o la dirección URL de los servidores HTTP y agregue sin problemas la conexión.

Mcp Add Flow

Compatibilidad con directivas de gobernanza de MCP

Entendemos que las organizaciones pueden tener directivas diferentes y a través de una nueva integración con GitHub directiva, las empresas y las organizaciones ahora pueden tener un control específico sobre el acceso a la funcionalidad de MCP dentro de sus organizaciones. El administrador de TI ahora puede navegar simplemente a la configuración de directiva de GitHub y activar o desactivar las características de MCP para todos los usuarios.

Gobernanza de Mcp

Important

Active GitHub Copilot Gratis y desbloquee esta y otras características de IA. Sin juicio. Sin tarjeta de crédito. Solo tu cuenta de GitHub.

Activate GitHub Copilot gratis.


Bring su propio modelo para chatear

Ahora puede conectar sus propios modelos de lenguaje a Visual Studio Chat, lo que le ofrece más opciones, control y personalización sobre su experiencia de IA.

Ahora puede conectar sus propios modelos de lenguaje a Visual Studio Chat, lo que le ofrece más opciones, control y personalización sobre su experiencia de inteligencia artificial.

Use claves de API de Anthropic, Google o OpenAI para probar las versiones más recientes, ejecutar modelos que satisfagan sus necesidades de seguridad o rendimiento y cambiar fácilmente entre opciones integradas y personalizadas.

Traiga su propia clave

Empezar:

  1. Abra la ventana de chat → Seleccione Administrar modelos en el selector > de modelos para agregar el proveedor y la clave.

Disponible solo para chat. No se admite para Copilot Empresa o Empresa. Las funcionalidades del modelo varían.

Pronto vendrán más proveedores y características, lo que le ayudará a crear con la inteligencia artificial que mejor le convenga.

Important

Active GitHub Copilot Gratis y desbloquee esta y otras características de IA. Sin juicio. Sin tarjeta de crédito. Solo tu cuenta de GitHub.

Activate GitHub Copilot gratis.


Completaciones de códigoaccept parcialmente 📣

Accept Copilot palabra de finalización de código por palabra o línea mediante métodos abreviados o el indicador de margen para control preciso.

¿Alguna vez quería aceptar solo las primeras palabras o líneas de una Copilot finalizaciones de código en lugar de aceptar todo? Nos complace anunciar que a partir de Visual Studio 17.14.13, usted podrá aceptar parcialmente una palabra de finalización por palabra o línea por línea!

Al tener una finalización de código Copilot en el editor.

  • Use el método abreviado Ctrl+Flechaderecha para aceptar una palabra a la vez,
  • Use el método abreviado Ctrl+Flecha abajo para aceptar una línea a la vez.

También puede usar el indicador de margen para aceptar la finalización parcialmente. Al hacer clic en el indicador de margen, también tendrá opciones para aceptaciones parciales.

Menú de canalización para finalizaciones de código que aceptan parcialmente una finalización de código

Ahora tendrá un control más específico sobre la cantidad de finalizaciones de código que desea aceptar en lugar de tener que aceptar las sugerencias completas y editarlas después.

Nota: La aceptación parcial invalida la funcionalidad existente que se enlaza a estos accesos directos. Si desea desactivarlo, vaya a Herramientas → Opciones → IntelliCode → Finalizaciones de línea completa → avanzadas.

📣 Vea el vale de características para compartir sus comentarios y continuar la conversación.

Important

Active GitHub Copilot Gratis y desbloquee esta y otras características de IA. Sin juicio. Sin tarjeta de crédito. Solo tu cuenta de GitHub.

Activate GitHub Copilot gratis.


Ocultar sugerencias de edición siguiente de forma predeterminada

Ocultar sugerencias de edición siguiente automáticamente y revisarla solo cuando interactúe con ella.

¿Quiere centrarse al codificar y no ver las siguientes sugerencias de edición (NES) que se parecen automáticamente? Te escuchamos que a veces Sugerencias de Copilot puede ser un poco distraído cuando aparezca inesperadamente, y ahora en Visual Studio puedes ocultar NES de forma predeterminada y solo revisarlos cuando quieras.

NES se seguirá desencadenando en función de las ediciones y cuando haya un NES disponible listo para su revisión, aparecerá un indicador de margen en el espacio de margen, apuntando a la línea para la que tiene una sugerencia. Para ver esta sugerencia, puede:

  1. Haga clic en el indicador de margen o
  2. Presione la Tab tecla

y se mostrará la sugerencia. A continuación, después de ver las sugerencias, puede presionar Tab de nuevo para aceptarlo o presionar ESC para descartarlo. Después de aceptar una sugerencia, las sugerencias relacionadas aparecerán automáticamente de nuevo, ya que también pueden resultar útiles. Cualquier otra sugerencia nueva que no esté relacionada con la sugerencia aceptada anteriormente se ocultará de nuevo.

Por ejemplo, en el vídeo siguiente, después de cambiar Point a Point3D, hay disponible un NES, pero no se muestra directamente. El indicador de margen y la barra de sugerencias muestran que hay una sugerencia en la línea 4 y, a continuación, hice clic en el indicador para revisarlo.

Ocultar sugerencias de edición siguientes

Para probar esta experiencia, vaya a Tools → Options → GitHub → Copilot → Copilot Completions and check Collapse Next Edit Suggestions.

También puede configurarlo a través del acceso directo proporcionado por el menú contextual en el indicador de margen. Siempre que haya una sugerencia de código lista para usted en el Editor (independientemente de que sea de Copilot o IntelliCode), aparecerá un indicador de margen y se mostrará en la línea correspondiente. Al hacer clic en el indicador, aparecerá un menú contextual, lo que le proporcionará varias maneras de interactuar con la sugerencia de código:

  • Aceptar (haga clic en Aceptar o presione Tab)
  • Descartar (haga clic en Descartar o presione ESC)
  • Configuración: puede abrir la página de configuración de finalizaciones de GitHub Copilot directamente desde aquí.

Menú de canaleta

Por favor, háganoslo saber en Developer Community si tiene algún comentario.

Important

Active GitHub Copilot Gratis y desbloquee esta y otras características de IA. Sin juicio. Sin tarjeta de crédito. Solo tu cuenta de GitHub.

Activate GitHub Copilot gratis.


Sign up for Copilot with your Google account

Ahora puede registrarse para usar Copilot con su cuenta de Google existente!

¿No está familiarizado con Copilot? ¡Ahora puede registrarse para Copilot con su cuenta de Google!

GitHub ahora admite el inicio de sesión social con Google y puede vincular su nueva cuenta directamente desde Visual Studio.

Haga clic en el botón Asignar con Google desde la ventana de Copilot Chat para simplificar la configuración de su Copilot con su cuenta de Google!

Copilot Chat ventana

Important

Active GitHub Copilot Gratis y desbloquee esta y otras características de IA. Sin juicio. Sin tarjeta de crédito. Solo tu cuenta de GitHub.

Activate GitHub Copilot gratis.


Gemini 2.5 Pro y GPT-4.1

New Models acaba de quitarse en Visual Studio Chat.

Más potencia, velocidad y flexibilidad, todo dentro de su IDE.

Nuevos modelos

🚨 Géminis 2.5 Pro está ahora en Visual Studio

Géminis 2.5 Pro, ampliamente considerado como uno de los modelos de alto rendimiento disponibles, ahora se admite en Visual Studio. Se une a GPT-4.1, GPT-4o, Claude Sonnet 3.7, Claude Sonnet 3.5 y o3 mini para aportar una experiencia de IA multimodelo realmente versátil a su IDE.

🚨 GPT-4.1 es ahora el valor predeterminado

GPT-4.1 es ahora el modelo predeterminado en Visual Studio, ofreciendo una experiencia más rápida, más dinámica y notablemente más fluida en todo el panel.


Ahora puede seleccionar el mejor modelo para la tarea, el código y el flujo de trabajo en cuestión. Pruébelo hoy mismo y díganos qué le parece.

Important

Active GitHub Copilot Gratis y desbloquee esta y otras características de IA. Sin juicio. Sin tarjeta de crédito. Solo tu cuenta de GitHub.

Activate GitHub Copilot gratis.


Claude Sonnet 4 y Claude Opus 4

Claude Sonnet 4 y Claude Opus 4 ya están disponibles con carácter general en Visual Studio, ofreciendo capacidades mejoradas de inteligencia artificial.

Nos complace anunciar que Claude Sonnet 4 y Claude Opus 4 ahora están disponibles con carácter general para todos los clientes Visual Studio!

  • Use Claude Sonnet 4 en el Modo de agente para conseguir interacciones más rápidas y centradas.
  • Pruebe Claude Sonnet 4 y Opus 4 en el Modo de pregunta para obtener un razonamiento más profundo.

Para empezar, abra Chat en Visual Studio, seleccione el selector de modelos y elija el modelo de Claude que se adapte al flujo de trabajo.

Nuevo modelo

Important

Active GitHub Copilot Gratis y desbloquee esta y otras características de IA. Sin juicio. Sin tarjeta de crédito. Solo tu cuenta de GitHub.

Activate GitHub Copilot gratis.


MCP

Conectar Visual Studio a los agentes de IA mediante el nuevo Protocolo de contexto de modelo (MCP), una manera estandarizada de compartir contexto, acceder a datos e impulsar características inteligentes.

Visual Studio ahora admite servidores MCP, desbloqueando el desarrollo de inteligencia artificial más inteligente y conectado. MCP es un protocolo abierto que estandariza la forma en que las aplicaciones y los agentes de IA comparten el contexto y actúan.

Con MCP en Visual Studio, puede hacer más que recuperar información de los servidores MCP, como registros, errores de prueba, solicitudes de incorporación de cambios o problemas. También puede utilizar esa información para impulsar acciones significativas en l código, el IDE e incluso los sistemas conectados en la pila.

Compatibilidad con el servidor MCP

Configuración del servidor MCP

Agregue un archivo mcp.json a la solución y Visual Studio lo detectará automáticamente. También reconoce las configuraciones de otros entornos, como .vscode/mcp.json.

Uso de los servidores MCP

Abra la lista desplegable Tools del panel de Copilot Chat para ver los servidores MCP conectados. Desde allí, Copilot puede extraer el contexto y tomar medidas mediante los sistemas existentes.

Nota: Tendrá que estar en modo agente para acceder a los servidores MCP e interactuar con ellos.


¡Trae toda la potencia de tu pila a Copilot sin salir de Visual Studio!

Important

Active GitHub Copilot Gratis y desbloquee esta y otras características de IA. Sin juicio. Sin tarjeta de crédito. Solo tu cuenta de GitHub.

Activate GitHub Copilot gratis.


MCP Server Update

Enhanced MCP server integration in Visual Studio permite una conexión sin problemas de toda la pila de ingeniería directamente a Copilot para obtener una experiencia de desarrollo más eficaz.

Hemos realizado mejoras significativas en la integración del servidor MCP en Visual Studio para ayudarle a desbloquear una pila de ingeniería conectada más eficaz.

Se ha mejorado la compatibilidad con el servidor MCP

Configuración del servidor MCP

Agregue un archivo /> ). Inicie y administre servidores directamente con los controles CodeLens en la parte superior de cada bloque de servidor. Reinicie, ejecute y controle fácilmente las entradas desde el editor.

Con la autenticación sin problemas a través de la compatibilidad con cadenas de claves, ahora puede autenticarse con servidores MCP compatibles directamente en Visual Studio mediante las credenciales de cadena de claves existentes: no se necesita ninguna configuración adicional.

Uso de los servidores MCP

Abra la lista desplegable Tools en el panel de Copilot Chat para ver los servidores MCP conectados y administrarlos seleccionando la flecha para mostrar el nuevo menú. Desde allí, puede administrar las entradas del servidor en nuestro nuevo cuadro de diálogo modal. Copilot luego puede extraer el contexto y tomar medidas mediante los sistemas existentes.

Nota: Tendrá que estar en modo agente para acceder a los servidores MCP e interactuar con ellos.

MCP

Visual Studio ahora admite el nuevo protocolo de autenticación para servidores MCP.

Con la autenticación sin problemas a través de la compatibilidad con la cadena de claves, ahora puede autenticarse con servidores MCP remotos compatibles directamente en Visual Studio mediante sus credenciales de cadena de claves existentes, sin necesidad de configuración adicional. Actualmente se admite para las cuentas de GitHub y Entra ID, con compatibilidad con proveedores de OAuth adicionales que vienen en una actualización posterior.

Compatibilidad de Codelens con servidores MCP

Visual Studio ahora admite CodeLens para servidores MCP, lo que le permite iniciar y administrar entradas y autenticación de servidores directamente desde el editor. Esto facilita el control del entorno de desarrollo sin salir del código.

Compatibilidad con MCP Codelens


¡Trae toda la potencia de tu pila a Copilot sin salir de Visual Studio!

Important

Active GitHub Copilot Gratis y desbloquee esta y otras características de IA. Sin juicio. Sin tarjeta de crédito. Solo tu cuenta de GitHub.

Activate GitHub Copilot gratis.


MCP Prompts, Resources y Sampling

Visual Studio ahora admite mensajes, recursos y muestreo de MCP para mejorar la experiencia de Copilot mediante la conexión a la pila de ingeniería.

Nos complace anunciar que Visual Studio ahora admite mensajes, recursos y muestreo de MCP para mejorar su experiencia de Copilot incorporando más contexto a la pila de ingeniería.

Solicitudes de MCP y plantillas de solicitudes

El protocolo de contexto de modelo proporciona una manera estandarizada de que los servidores expongan plantillas de solicitud a los clientes. Las solicitudes de MCP permiten a los servidores proporcionar mensajes estructurados e instrucciones para interactuar con modelos de lenguaje que se adaptan al caso de uso y al contenido del servidor en cuestión, lo que garantiza que obtendrá las mejores respuestas para una tarea determinada. Visual Studio ahora permite detectar mensajes disponibles, recuperar su contenido y proporcionar argumentos para personalizarlos.

Para hacer referencia a las indicaciones que pueden provenir de un servidor MCP, puede localizarlas mediante el botón + Referencia en el chat y, a continuación, seleccionar la opción Mensajes y, a continuación, seleccionar mensajes de MCP en el control flotante.

Mcp Prompttemplates

A partir de ahí, se le presentará un cuadro de diálogo modal que le permite seleccionar la solicitud que desea usar. A continuación, puede hacer clic en Insertar mensaje para incluir el texto de este mensaje en el chat.

Menú Mensajes de Mcp

Algunas solicitudes de MCP tendrán argumentos que puede rellenar para personalizar la solicitud para sus necesidades específicas. Esto se conoce como plantillas de solicitud. Si selecciona una solicitud en el cuadro de diálogo modal que contiene argumentos, podrá especificar esos valores antes de insertar la solicitud en el chat.

Plantillas de solicitud de Mcp

Recursos y plantillas de recursos de MCP

El Protocolo de contexto de modelo (MCP) también proporciona una manera estandarizada de que los servidores expongan recursos a los clientes. Los recursos permiten a los servidores compartir datos que proporcionan contexto a modelos de lenguaje, como archivos, esquemas de base de datos o información específica de la aplicación. Cada recurso se identifica mediante un URI. Esto le permite sacar aún más partido de los servidores MCP y extraer el contexto relacionado con ellos directamente en el IDE.

Para usar cualquier recurso de MCP que pueda estar disponible, puede hacer referencia a ellos en Copilot chat de la misma manera que haría referencia a cualquier otro fragmento de contexto, como un archivo: con un hashtag (#) seguido del URI del recurso.

Recursos de Mcp

Al igual que con las solicitudes, los recursos de MCP también pueden tener argumentos que puede rellenar para personalizar el recurso para sus necesidades específicas. Esto se conoce como plantillas de recursos. Si un servidor en cuestión tiene plantillas de recursos de las que desea aprovechar, puede configurarlas mediante el botón + Referencia en el chat y, a continuación, seleccionar la nueva opción de recurso MCP en el menú.

Mcp Resourcetemplates 1

A partir de ahí, se le presentará un cuadro de diálogo modal que le permite seleccionar la plantilla de recursos que desea usar y rellenar los argumentos que pueda tener. Una vez que haya terminado, puede hacer clic en Agregar recurso para que este recurso de MCP sea referenciable en chat igual que cualquier otro recurso de MCP, como se ha descrito anteriormente.

Mcp Resourcetemplates 2

Muestreo de MCP

El muestreo en MCP permite a los servidores implementar comportamientos con capacidad de agencia mediante la habilitación de llamadas LLM para que se produzcan anidadas dentro de otras características del servidor MCP. Esta característica en la especificación del protocolo de contexto de modelo permite a un servidor MCP realizar una solicitud de un LLM, en lugar del flujo de trabajo típico de un LLM que solicita contenido o información de un servidor MCP. Visual Studio ahora admite solo eso, y permite que los servidores MCP vayan un nivel más profundo para realizar tareas más complejas en su nombre (todo con su permiso, por supuesto!).

No hay nada que configurar para aprovechar el muestreo, siempre y cuando el servidor MCP lo admita, Visual Studio también. Si Copilot determina que una solicitud que envíe se beneficiaría de una llamada de muestreo, primero verá un cuadro de diálogo, que contiene todos los detalles de la solicitud y le pedirá que confirme la llamada de muestreo antes de que todo suceda en segundo plano.

Important

Active GitHub Copilot Gratis y desbloquee esta y otras características de IA. Sin juicio. Sin tarjeta de crédito. Solo tu cuenta de GitHub.

Activate GitHub Copilot gratis.


Copilot contexto de ventana de salida

Ahora puede hacer referencia a la ventana de salida como contexto en Copilot Chat.

Sabemos que la ventana de salida es esencial para realizar el seguimiento de las compilaciones, la depuración y la comprensión de lo que sucede en segundo plano. Ahora, Copilot puede leer esa información para que pueda formular preguntas, obtener ayuda y tomar medidas en función de los registros de salida.

Ventana de salida

Cómo usarlo
  • Use #output para hacer referencia a ella directamente en el chat.
  • Haga clic en el icono ➕ de la entrada de chat para agregarlo como contexto.
  • Pregunta a Copilot directamente: Check my output logs and me help me fix this error.
  • O bien, haga clic con el botón derecho en el Output Window y elija Explain with Copilot para adjuntarlo al instante.

Pruébelo y verá cómo es mucho más fácil leer y actuar sobre sus registros.

Important

Active GitHub Copilot Gratis y desbloquee esta y otras características de IA. Sin juicio. Sin tarjeta de crédito. Solo tu cuenta de GitHub.

Activate GitHub Copilot gratis.


Sugerencias de Copilot a petición 📣

Only recibe sugerencias de código al solicitarlas explícitamente en Visual Studio.

¿Quieres tener más control sobre las sugerencias de código que aparece en el editor? Ahora en Visual Studio, puede optar por no recibir sugerencias de código automáticas y recibir solo sugerencias cuando los solicite explícitamente.

Puede configurar el desencadenador para sugerencias de código en Herramientas → Opciones → IntelliCode → General. La experiencia predeterminada es Generar automáticamente finalizaciones de código en el Editor y puede desactivar esta configuración para recibir solo sugerencias cuando las solicite explícitamente presionando Alt+oAlt+. Si hay varias sugerencias de código disponibles después de solicitarlas, también puede recorrerlas presionando Alt+yAlt+.

Cuando se desencadena, aparecerá una barra de sugerencias pensando en la posición del cursor para indicar que Copilot está generando sugerencias de código. Si no se devuelve ninguna sugerencia, la barra de sugerencias desaparecerá después de unos segundos. Si hay sugerencias disponibles, puede aceptarlas presionando Tab.

Finalizaciones de código desencadenadas manualmente

Ahora, puede personalizar mejor la experiencia de sugerencia de código en Visual Studio con esta nueva configuración. Por ejemplo, cuando quiera centrarse con una distracción mínima, puede desactivar esta configuración y cambiarla de nuevo cuando quiera recibir más sugerencias sin esfuerzo. Comparta sus comentarios con nosotros y háganos saber cualquier otra manera de personalizar su experiencia de sugerencias de código Copilot.

📣 Vea el vale de características para compartir sus comentarios y continuar la conversación.

Important

Active GitHub Copilot Gratis y desbloquee esta y otras características de IA. Sin juicio. Sin tarjeta de crédito. Solo tu cuenta de GitHub.

Activate GitHub Copilot gratis.


See your Copilot usage

Ahora puede realizar un seguimiento del uso Copilot directamente en Visual Studio.

¿Quieres saber cuánto has usado Copilot este mes? Visual Studio ahora incluye un panel Copilot Consumptions para realizar un seguimiento sencillo del uso.

Tanto si usa Copilot gratis como un plan de pago, puede comprobar el número de solicitudes de chat y finalizaciones de código directamente desde el IDE.

Estado de uso

Para acceder a él, haga clic en el distintivo Copilot en la esquina superior derecha del IDE y seleccione Copilot Consumptions.

Se abre un panel que muestra el uso actual del mes.

Sugerencia: Si usa modelos Premium, también verá multiplicadores de uso enumerados en el selector de modelos, por lo que siempre sabrá exactamente lo que está usando.

Important

Active GitHub Copilot Gratis y desbloquee esta y otras características de IA. Sin juicio. Sin tarjeta de crédito. Solo tu cuenta de GitHub.

Activate GitHub Copilot gratis.


Guardar o compartir las solicitudes

Ahora puede crear archivos de solicitud reutilizables en el repositorio para ejecutar o compartir rápidamente los mensajes usados con frecuencia.

La escritura de mensajes eficaces puede llevar mucho tiempo, pero es la clave para sacar el máximo partido a Copilot modo Preguntar y agente. Hemos habilitado los archivos de solicitud reutilizables para que pueda aprovechar excelentes mensajes de nuevo y de nuevo. Desde allí, puede ejecutarlos rápidamente desde la ventana de chat o compartirlos con su equipo.

Cómo escribir archivos de solicitud
  1. Escriba las indicaciones como lo haría normalmente en el cuadro de solicitud, adjuntando referencias de # para agregar información específica de la solución, como métodos, clases y archivos. Incluso puede hacer referencia a otros archivos de solicitud para incluir instrucciones base comunes.
  2. Cópielo desde el cuadro de solicitud en un archivo markdown y guárdelo con la extensión de archivo .prompt.md en la raíz del repositorio de la .github/prompts carpeta.

Sugerencia: Incluso puede obtener Copilot ayuda para refinar el mensaje para ser más específico.

Adjuntar un archivo de solicitud al mensaje

Ejecución de las solicitudes
  1. Comience a escribir #prompt: para hacer referencia a todos los archivos de solicitud de la .github/prompts carpeta directamente en chat o haga clic en el ➕ icono de la entrada de chat para agregarlo como contexto.
  2. Agregue cualquier información adicional en el cuadro de solicitud o simplemente envíe el mensaje.

Pruebe y acelere los flujos de trabajo de inteligencia artificial.

📣 Tomar esta encuesta para ayudar a mejorar aún mejor la característica.

Important

Active GitHub Copilot Gratis y desbloquee esta y otras características de IA. Sin juicio. Sin tarjeta de crédito. Solo tu cuenta de GitHub.

Activate GitHub Copilot gratis.


GitHub Copilot Tutorial

GitHub Copilot Tutoriales ya están disponibles en Visual Studio para ayudarle a ponerse en marcha rápidamente. Los tutoriales le guían a través del uso de las características clave Copilot directamente en el editor.

Nos complace presentar el tutorial de GitHub Copilot en Visual Studio! El tutorial es una guía interactiva integrada directamente en el editor, lo que le ayuda a explorar las funcionalidades de GitHub Copilot paso a paso. Tanto si no está familiarizado con GitHub Copilot como si quiere obtener información sobre sus características más recientes, el tutorial facilita la introducción.

Introducción a los tutoriales

Inicie Copilot Tutoriales desde Visual Studio yendo a Copilot botón (superior derecho) → GitHub Copilot Tutorial.

Verá actividades guiadas que presentan diferentes partes de la experiencia de Copilot, como:

  • Escribir instrucciones en el chat
  • Uso de complementos de código en línea
  • Aceptar, editar o rechazar Sugerencias de Copilot
  • Exploración y aprendizaje sobre las nuevas características, como Copilot Ediciones

El tutorial es una excelente manera de obtener una comprensión general de lo que Copilot puede hacer antes de profundizar en la documentación y el uso práctico.

Cómo acceder a los tutoriales

El tutorial de GitHub Copilot se abre automáticamente la primera vez que inicia sesión en GitHub Copilot, lo que facilita la introducción. Para volver a revisarlo más adelante, vaya a GitHub Copilot → GitHub Copilot Tutorial en Visual Studio.

Tanto si está explorando GitHub Copilot por primera vez como si solo necesita un actualizador rápido, este tutorial es su guía fácil de desbloquear todo el potencial de Copilot. ¡Sumérjase y empiece a crear con confianza!

Walkthrough

Important

Active GitHub Copilot Gratis y desbloquee esta y otras características de IA. Sin juicio. Sin tarjeta de crédito. Solo tu cuenta de GitHub.

Activate GitHub Copilot gratis.


Improvements to C++ code completions

Hemos agregado nuevas actualizaciones a Copilot finalizaciones de código para C++ en Visual Studio para proporcionar sugerencias de código más precisas.

Hemos estado trabajando para mejorar la calidad de las finalizaciones de GitHub Copilot de C++.

Ahora, Copilot puede detectar un contexto aún más relevante en proyectos de C++ para proporcionar sugerencias de código más precisas en Visual Studio para su código base específico.

Important

Active GitHub Copilot Gratis y desbloquee esta y otras características de IA. Sin juicio. Sin tarjeta de crédito. Solo tu cuenta de GitHub.

Activate GitHub Copilot gratis.


Better búsqueda de código semántico Copilot

Context mejoras le ayudan a encontrar el código correcto para hacer referencia o actualizar, aumentar las tareas diarias con Copilot.

Copilot Chat sigue siendo más inteligente con un contexto mejorado para sus tareas diarias. Puede esperar mejores respuestas generales, ya que las funcionalidades principales de búsqueda de código se han mejorado para proporcionar resultados más relevantes. Ahora, Copilot es aún mejor recuperar los fragmentos de código adecuados relacionados con comportamientos, conceptos o funcionalidad descritos en lenguaje natural. Estas mejoras son gracias a aprovechar los índices remotos de los códigos base.

Búsqueda de código semántico

Important

Active GitHub Copilot Gratis y desbloquee esta y otras características de IA. Sin juicio. Sin tarjeta de crédito. Solo tu cuenta de GitHub.

Activate GitHub Copilot gratis.


Copilot memorias 📣

Make Copilot verdaderamente consciente del proyecto mediante la enseñanza de los estándares de codificación y los procedimientos recomendados del equipo: crear coherencia que dura en sesiones

Para que Copilot funcionen de forma eficaz para su equipo y repositorio únicos, debe obtener información sobre los procedimientos recomendados del proyecto y del equipo. Copilot memorias permiten que Copilot comprendan y apliquen los estándares de codificación específicos del proyecto, lo que hace que sea compatible con el proyecto y sea coherente en todas las sesiones.

Captura de pantalla de la preferencia detectada nudge que le permite guardar memorias en los archivos del proyecto

Cómo funcionan los recuerdos Copilot

Las memorias usan la detección inteligente para comprender las preferencias de su equipo a medida que usted escribe solicitudes en el chat. Esto significa que, al preguntar cómo lo haría normalmente, Copilot busca instancias en las que corrija su comportamiento, indique explícitamente un estándar o pídale que recuerde algo. Cuando se detecte, verá un aviso de confirmación para guardar la preferencia. Copilot clasificará la preferencia en uno de los tres archivos:

  • .editorconfig para estándares de codificación
  • CONTRIBUTING.md para procedimientos recomendados, directrices, estándares arquitectónicos, etc.
  • y README.md para obtener información estratégica del proyecto

Por lo tanto, como le pida, no solo enseña Copilot cómo responder mejor a usted en el futuro, sino que también está ayudando a su equipo documentando sus procedimientos recomendados de desarrollo y aumentando también sus respuestas Copilot futuras.

📣 Vea el vale de características para compartir sus comentarios y continuar la conversación.

Important

Active GitHub Copilot Gratis y desbloquee esta y otras características de IA. Sin juicio. Sin tarjeta de crédito. Solo tu cuenta de GitHub.

Activate GitHub Copilot gratis.


Obtener las instrucciones de Copilot

Ahora puede crear archivos de instrucciones que se pueden componer para dirigir instrucciones personalizadas a áreas específicas del código base.

Obtener Copilot responder de la manera en que quieres puede ser un desafío. Es posible que tenga diferentes estándares de codificación, procedimientos recomendados o patrones arquitectónicos en distintas áreas de su base de código. Con los archivos de instrucciones, ahora puede tener como destino instrucciones específicas para carpetas o archivos específicos del repositorio, lo que hace que Copilot realmente compatible con el proyecto y sea coherente entre sesiones.

Archivo de instrucciones adjunto automáticamente como referencia

Habilitar la característica

Active la característica en Tools > Options > GitHub > Copilot > Copilot Chat > Habilitar instrucciones personalizadas para cargarse desde .githubArchivos /instructions/*.instructions.md y agregados a solicitudes.

Escribir archivos de instrucción
  1. Dé formato a las instrucciones con el encabezado applyTo y especifique un patrón global para los archivos para los que desea que se incluyan estas instrucciones.
---

applyTo: "src/**/*.cs"

---
  1. En el cuerpo del archivo, puede usar lenguaje natural para especificar su contenido y hacer referencia a otros archivos de instrucciones para combinar instrucciones.
  2. Guarde el archivo con la extensión de archivo .instructions.md en la raíz del repositorio dentro de la carpeta .github/instructions.

Sugerencia: Incluso puede obtener Copilot ayuda para refinar sus instrucciones para que sean más detalladas.

Cómo funciona

Cuando se le solicite Copilot, detectará automáticamente qué archivos de instrucción se aplican a los archivos en el contexto actual y los adjuntará como referencias. Para ver las instrucciones adjuntas, haga clic en las referencias de la tarjeta de respuesta.

Important

Active GitHub Copilot Gratis y desbloquee esta y otras características de IA. Sin juicio. Sin tarjeta de crédito. Solo tu cuenta de GitHub.

Activate GitHub Copilot gratis.


GPT-4o modelo de finalización de código 📣

Introducing the GPT-4o Copilot code completion model to bring you higher quality completions.

Estamos encantados de anunciar que el nuevo modelo de finalización de código GPT-4o Copilot ya está disponible en Visual Studio 17.14 para GitHub Copilot usuarios! Este modelo avanzado, basado en GPT-4o mini, se ha entrenado aún más en más de 275 000 repositorios públicos de alta calidad en más de 30 lenguajes de programación populares. Como resultado, los desarrolladores pueden esperar sugerencias más precisas y mejorar el rendimiento.

GPT-4o Copilot notas de acceso:

  • Copilot Pro, usuarios empresariales o empresariales: el nuevo modelo está disponible ahora en la versión 17.14 y posteriores.
  • Copilot Usuarios gratuitos: El uso de este modelo contará para sus 2000 finalizaciones mensuales gratuitas.

📣 Vea el vale de características para compartir sus comentarios y continuar la conversación.

Important

Active GitHub Copilot Gratis y desbloquee esta y otras características de IA. Sin juicio. Sin tarjeta de crédito. Solo tu cuenta de GitHub.

Activate GitHub Copilot gratis.


Generación de comentarios de documentos de IA 📣

Genere automáticamente comentarios de documentos para las funciones de C++ y C#.

Copilot ahora se integra perfectamente en el editor de código de Visual Studio para aumentar significativamente la productividad mediante la generación de comentarios de documentos para las funciones.

Con la generación automática de comentarios de documentos habilitada para el proyecto, simplemente escriba el patrón de comentario según la configuración (por ejemplo, ///) y Copilot completará instantáneamente la descripción de la función en función del contenido de la función. Esta característica le ahorra tiempo y le permite centrarse más en la codificación y menos en la documentación.

Comentarios de documentos de IA

Esta característica está disponible para archivos de proyecto de C++ y C#, lo que hace que la experiencia de codificación sea más fluida y eficaz.

📣 Vea el vale de características para compartir sus comentarios y continuar la conversación.

Important

Active GitHub Copilot Gratis y desbloquee esta y otras características de IA. Sin juicio. Sin tarjeta de crédito. Solo tu cuenta de GitHub.

Activate GitHub Copilot gratis.


Sugerencia de edición siguiente

NES aprovecha las ediciones anteriores realizadas y predice la próxima edición que se va a realizar, ya sea una inserción, eliminación o combinación de ambos.

Nos complace anunciar sugerencias de edición siguiente o NES para abreviar, ya está disponible en Visual Studio para mejorar aún más su experiencia de codificación. NES aprovecha las ediciones realizadas anteriormente y predice la próxima edición que se va a realizar, ya sea una inserción, una eliminación o una combinación de ambas. A diferencia de Completions, que se limita a generar sugerencias en su ubicación de intercalación, NES puede proporcionarle ayuda en cualquier lugar del archivo, en aquel en el que sea más probable que se produzca la próxima edición. NES aumenta la experiencia de finalizaciones de Copilot existentes al admitir las actividades de edición de código de los desarrolladores.

Introducción a NES

Habilite NES a través de Tools → Options → GitHub → Copilot → Copilot Completions → Enable Next Edit Suggestions.

¡Al igual que para las finalizaciones, todo lo que debe hacer para obtener NES es empezar a generar código!

Cuando se le presente una sugerencia de edición, si está en una línea diferente a la que se encuentra en este momento, le sugerirá que use Tab para navegar a la línea correspondiente. Ya no tendrá que buscar manualmente ediciones relacionadas; ¡NES le guiará en ese camino!

Pestaña NES para acceder a la barra de indicaciones

Después de que esté en la misma línea que el campo de edición, puede presionar Tab para aceptar la sugerencia.

Tabular para aceptar la barra de sugerencias de NES

Nota: Para activar o desactivar las barras de sugerencias, vaya a Herramientas → Opciones → IntelliCode → Advanced → Ocultar la sugerencia que se muestra con texto gris.

Además de las barras de sugerencias, también aparece una flecha en el margen para indicar que hay una sugerencia de edición disponible. Puede hacer clic en la flecha para explorar el menú de sugerencias de ediciones.

Flecha del medianil de NES

Escenarios de ejemplo

Las sugerencias de edición de NES pueden ser útiles en una gran variedad de escenarios, no solo para realizar cambios repetitivos obvios, sino también cambios lógicos. Estos son algunos ejemplos:

Refactorización de una clase de punto 2D a punto 3D:

Clase de punto de refactorización NES

Actualización de la sintaxis de código a C++ moderno mediante STL:

Tenga en cuenta que NES no solo está realizando cambios repetitivos, como actualizar printf() a std::cout, sino también actualizar otra sintaxis como fgets().

Actualización de la sintaxis de C++ de NES

Realizar cambios lógicos en respuesta a una variable recién añadida:

NES responde rápidamente a la nueva variable, que agrega un número máximo de suposiciones que un jugador puede realizar en un juego, y Copilot Finalizaciones también salta para ayudar.

NES Añadir nueva variable

Important

Active GitHub Copilot Gratis y desbloquee esta y otras características de IA. Sin juicio. Sin tarjeta de crédito. Solo tu cuenta de GitHub.

Activate GitHub Copilot gratis.


Pegado adaptable

Ahora puede permitir que Copilot ajuste el código pegado para ajustarse al contexto del código existente.

Al pegar código en Visual Studio, a menudo se requieren pasos adicionales para que funcione sin problemas. Es posible que sea necesario ajustar los parámetros para que coincidan con aquellos que ya se usan en la solución, porque posible que la sintaxis y el estilo no se alineen con el resto del documento.

El pegado adaptable está para ahorrarle tiempo y reducir el esfuerzo, ajustando automáticamente el código pegado para que se integre en el contexto del código existente, lo que minimiza la necesidad de modificaciones manuales. Esta funcionalidad también admite escenarios como correcciones de errores menores, estilos de codificación, formato, traducción de lenguaje humano y de código y tareas de relleno de blancos o de continuar con el patrón.

Por ejemplo, si tiene una Math clase que implementa la IMath interfaz, copiar y pegar la implementación del método en el Ceiling mismo archivo lo adaptará para implementar el miembro Floorde interfaz aún no implementado.

Adaptación del método pegado para completar la interfaz

La interfaz de usuario de pegado adaptable aparece cuando se realiza un pegado normal {KeyboardShortcut:Edit.Paste}. Presione Tab para solicitar una sugerencia y se mostrará una diferencia que compara el código pegado original con el código ajustado.

Pruébelo hoy habilitando Tools → Opciones → GitHub → Copilot → Editor → Habilitar pegado adaptable.

Important

Active GitHub Copilot Gratis y desbloquee esta y otras características de IA. Sin juicio. Sin tarjeta de crédito. Solo tu cuenta de GitHub.

Activate GitHub Copilot gratis.


Implement con Copilot

Ahora puede permitir que Copilot implementar completamente el método vacío de C#.

En la actualidad, si hace referencia a un método en el código de C# que aún no se ha implementado, puede usar una refactorización de bombilla común denominada Generate Method para crear inmediatamente ese método en una clase. Sin embargo, esta refactorización solo crea un método con la firma correcta, pero con un esqueleto vacío y, por lo demás, una línea throw new NotImplementedException. Esto significa que, aunque el método existe técnicamente y tiene que hacer menos trabajo para crearlo, tendrá que implementar el método usted mismo, lo que puede tardar más tiempo.

El Implement con Copilot pretende hacer que sea aún más productivo en este escenario, ya que le permite implementar o agregar la carne al método con la ayuda de GitHub Copilot. Cuando se encuentra un método vacío que solo contiene una NotImplementedException throw, puede seleccionar la bombilla (CTRL+.) en esa línea throw y seleccione el Implement con Copilot refactorización y Copilot rellenará todo el contenido del método en función del código base existente, nombre del método, etc.

Implement con Copilot

Important

Active GitHub Copilot Gratis y desbloquee esta y otras características de IA. Sin juicio. Sin tarjeta de crédito. Solo tu cuenta de GitHub.

Activate GitHub Copilot gratis.


Depuración y diagnóstico

Profiler Copilot Agent

Acelere el ajuste del rendimiento con la plantilla de proyecto New Benchmark y Built-In compatibilidad con la generación de perfiles.

Nos complace presentar el agente de Profiler en Visual Studio: un asistente de inteligencia artificial de primer tipo que le ayuda a comprender y corregir problemas de rendimiento sin necesidad de ser un experto en generación de perfiles.

Profiler Agent funciona junto con GitHub Copilot para:

  • Análisis del uso de CPU, las asignaciones de memoria y el comportamiento en tiempo de ejecución
  • cuellos de botella de rendimiento de Surface
  • Generación de benchmarkDotNet Benchmarks o pruebas comparativas existentes optimizadas
  • Aplicación de optimizaciones sugeridas
  • Validación de mejoras en un bucle guiado

La introducción es sencilla. Solo tienes que hacer tu pregunta en Copilot Chat (modo agente):

  • Opción 1: Etiqueta @profiler

    • Ejemplo: @profiler ¿Por qué mi aplicación es lenta?
  • Opción 2: Formular la pregunta directamente sin etiquetar

    • Ejemplo: ¿Por qué disminuye la velocidad de fotogramas?

      (Asegúrese de que profiler Agent está habilitado en el menú Seleccionar herramientas de Copilot Chat para esta opción).

Profiler Copilot Agent

Independientemente de si no está familiarizado con la generación de perfiles o un profesional, la experiencia agente pone a su alcance diagnósticos eficaces y controlados por ia. Ningún conocimiento profundo requiere información real y procesable.

Actualmente admite un alto análisis de uso de CPU y .NET asignaciones de objetos con más escenarios próximamente.

Nuevo depurador para aplicaciones de .NET MAUI

Nuevo motor de depuración mono para .NET MAUI integrado en Visual Studio Core debugger.

El nuevo depurador mono para .NET MAUI aplicaciones es un motor de depuración avanzado integrado en el depurador de Visual Studio. Ofrece mejoras significativas en la confiabilidad, el rendimiento y la paridad de características con el resto de Visual Studio.

Entre las mejoras importantes se incluyen Just My Code, variables y evaluación de expresiones.

Para usar esta característica, asegúrese de que ha habilitado la siguiente opción de vista previa Visual Studio: Enable new .NET Mono debugger for MAUI apps.

Nuevo depurador para aplicaciones de .NET MAUI

Actualmente, esta característica solo está disponible para la plataforma Android. La compatibilidad con iOS estará disponible próximamente.

Mostrar información de datos para expresiones LINQ 📣

Experiencia mejorada de depuración de expresiones LINQ con información sobre datos al pasar el cursor sobre la cláusula.

La generación y solución de problemas de consultas LINQ puede ser un proceso tedioso e intrincado, que a menudo exige un conocimiento preciso de la sintaxis, así como de innumerables iteraciones. Para mitigar estos desafíos, Visual Studio 2022 ahora incluye una información sobre datos sobre el puntero linq en su depurador.

Mientras se encuentra en un estado de pausa durante la depuración, puede mover el puntero sobre las cláusulas o segmentos individuales de su consulta LINQ y evaluar el valor inmediato de la consulta en el runtime.

Además, puede hacer clic en el icono de GitHub Copilot al final de la información sobre datos para realizar una Analyze con Copilot en la cláusula de consulta específica sobre la que se mantiene el puntero. Copilot explicará la sintaxis de la cláusula y aclarará por qué obtiene el resultado especificado.

ejemplo de datatip de LINQ al pasar el ratón

Esta funcionalidad puede mejorar significativamente la eficacia y hacer que el proceso de depuración sea más sencillo y fluido, lo que le ayuda a identificar problemas relacionados con las consultas LINQ de manera más rápida, y simplificar el flujo de trabajo de desarrollo global.

📣 Vea el vale de características para compartir sus comentarios y continuar la conversación.

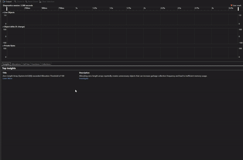
Zero-Length Información de asignación de matrices

La herramienta de asignación de .NET identifica ahora las asignaciones de matrices de longitud cero, lo que ayuda a optimizar el uso de memoria y el rendimiento.

La herramienta de asignación de .NET proporciona información detallada sobre las asignaciones de matrices de longitud cero, lo que le ayuda a identificar y optimizar el uso innecesario de memoria. Aunque estas asignaciones pueden parecer insignificantes si se miran de forma individual, pueden ir acumulándose rápidamente y afectar al rendimiento, especialmente en aplicaciones de alto rendimiento o con limitaciones de memoria.

herramienta de instrumentación nativa

Con esta actualización, puede investigar las asignaciones de matrices de longitud cero haciendo clic en el vínculo Investigar, que abre la vista de asignación que muestra los detalles de la asignación. Al hacer doble clic se revelan las rutas de código donde ocurren estas asignaciones, lo que permite optimizaciones precisas. Para mejorar la eficacia, considere la posibilidad de usar Array.Empty<T>(), una instancia de matriz vacía asignada estáticamente, para eliminar las asignaciones de memoria redundantes.

Herramientas de Git

Revisiones de código 📣

Get mejor GitHub Copilot sugerencias con tecnología para los cambios de código para ayudarle a detectar posibles problemas al principio y mejorar la calidad del código.

Ahora, con las actualizaciones más recientes del modelo, puede obtener comentarios de revisión de código aún mejores en los cambios locales antes de incluso confirmarlos.

Misma experiencia de usuario con mejoras clave
  1. Calidad mejorada de comentarios : los modelos de razonamiento más recientes suponen revisiones de código más esclarecedoras y precisas, detectando errores sutiles y problemas de rendimiento que podrían pasar por alto los métodos tradicionales.

  2. Generación de comentarios optimizada : al generar comentarios para todo el conjunto de cambios a la vez, en lugar de archivo a archivo, se mejora el rendimiento y una revisión más completa.

  3. Técnicas de solicitud actualizadas : una solicitud más clara y directa garantiza comentarios más precisos y relevantes.

Comienza

Con la suscripción de Copilot habilitada en Visual Studio y las siguientes marcas de características habilitadas, puede ver el nuevo botón de comentario de sparkle en la ventana Cambios de Git. Al hacer clic, Copilot examinará los conjuntos de cambios y propondrá algunas sugerencias insertadas en el editor.

17.14 Botón de revisión de código local

Asegúrese de que tiene activadas las dos marcas de características siguientes:

  • Herramientasopcionescaracterísticas en versión preliminarcomentarios de solicitud de incorporación de cambios.
  • ToolsOptionsGitHubCopilotSource Control IntegrationEnable características de la versión preliminar de Git.

📣 See feature ticket para compartir sus comentarios y continuar con conversation.And participar en esta encuesta ayudar a mejorar aún mejor la característica

Note

Esta característica debe estar habilitada en Tools → Administrar características en versión preliminar


Contexto de Git en el chat de Copilot

Referencia las confirmaciones y los cambios en Copilot chat.

Copilot Chat ahora admite hacer referencia a las confirmaciones y los cambios en la ventana Cambios de Git. Puede pedir Copilot resumir los cambios, explicar una confirmación específica, etc.

Hacer referencia a los cambios

#changes examina los cambios no confirmados. Por ejemplo, puede pedir Copilot recordarle lo que ha hecho hasta ahora haciendo referencia a la #changes.

Campo de entrada de chat con símbolo del sistema

Hacer referencia a las confirmaciones

Al empezar a escribir #commit:, Copilot mostrará una lista de las confirmaciones más recientes entre las que seleccionar. Si hay una confirmación anterior a la que quiere hacer referencia, también puede hacer referencia a su identificador de confirmación específico.

Al escribir #commit se muestra una lista desplegable de confirmaciones recientes

Después, pida al chat que use la confirmación para tareas como escribir pruebas unitarias para cubrir los cambios en esta confirmación o encontrar posibles problemas en esta confirmación.

Pruébelo

Asegúrese de que la marca de característica siguiente está activada para usar estas referencias: ToolsOptionsGitHubCopilotSource Control IntegrationEnable Git preview features.

Ver confirmaciones salientes o entrantes 📣

La ventana del Repositorio de Git ahora ofrece un filtro en su barra de herramientas para mostrar únicamente las confirmaciones salientes o entrantes.

La ventana del Repositorio de Git es el lugar predilecto para comprender el historial de Git. A medida que trabajas en una rama local, puede desincronizarse con tu remoto, ya sea porque has creado nuevos commits (salientes) o hay nuevos commits para obtener (entrantes).

Con el nuevo filtro saliente/entrante que se encuentra disponible en la barra de herramientas se pueden detectar estas confirmaciones no sincronizadas al instante. Examine tanto sus confirmaciones como las de los demás con facilidad para mantenerlas perfectamente sincronizadas.

Mostrar botón de la barra de herramientas de solo salida/entrada

📣 Vea el vale de características para compartir sus comentarios y continuar la conversación.

restaurar la ventana del repositorio de Git 📣

Mantenga abierta la ventana Repositorio de Git entre reinicios con esta nueva configuración.

Como su entorno dedicado para las operaciones de ramas, es probable que la ventana del repositorio de Git de forme parte fundamental de su desarrollo diario. Si se vuelve a abrir con frecuencia con cada sesión de Visual Studio, esta actualización está diseñada para ahorrar tiempo y esfuerzo.

Lista de ramas de ventana del repositorio de Git.

Hemos agregado una nueva configuración a Git > Settings que restaura automáticamente la ventana repositorio de Git al reiniciar Visual Studio. Además, la ventana se incluirá en los diseños de ventana guardados, lo que mejorará las opciones de personalización.

De forma predeterminada, esta característica está desactivada para mantener las cosas funcionando sin problemas para aquellos que no lo necesitan. Pero si te gusta la comodidad, este ajuste es perfecto para ti.

la página de Configuración de Git con la casilla Restaurar repositorio de Git.

📣 Vea el vale de características para compartir sus comentarios y continuar la conversación.

nombre de rama predeterminado 📣

Permitir a los usuarios personalizar la rama predeterminada inicial cuando se crea un nuevo repositorio de Git.

Ahora puede establecer el nombre de rama predeterminado para los nuevos repositorios de Git directamente a través de Visual Studio. Esta nueva configuración se integra sin problemas con la configuración de Git, lo que facilita la adaptación del flujo de trabajo a sus preferencias.

ventana de cambios de Git después de crear un nuevo repositorio con la rama principal

Simplemente vaya a Configuración de Git, y la próxima vez que cree un repositorio, verá el nombre de la rama personalizada en acción.

Página de Configuración de Git con el cuadro de texto del nombre de la rama predeterminada

📣 Vea el vale de características para compartir sus comentarios y continuar la conversación.

Desktop

Toolbox admite ensamblados de 32 bits

Discover los controles de Windows Forms favoritos (WinForms) presentes en las referencias de ensamblado explícitas agregados automáticamente al Cuadro de herramientas para proyectos de .NET Framework mediante el diseñador fuera de proceso de WinForms.

El Diseñador fuera de proceso de WinForms para proyectos de .NET Framework ahora admite una experiencia mejorada mediante la detección y visualización automática de controles presentes en referencias de ensamblado independientes, también conocidas como referencias de ensamblado independientes Explicit Assembly References.

Esta característica enriquece enormemente la experiencia en tiempo de diseño para los proyectos de .NET Framework que hacen referencia a ensamblados heredados de 32 bits. Los usuarios pueden aprovechar las configuraciones de herramientas mejoradas adaptadas para una mejor integración con flujos de trabajo de desarrollo modernos y una mayor productividad. Para más detalles, véase nuestra entrada de blog .

Actualizar la interfaz de usuario, en tiempo de diseño 📣

Live Preview, Recarga activa y otras herramientas de interfaz de usuario ya están disponibles en tiempo de diseño.

La vista previa dinámica ya está disponible durante el periodo de diseño, lo que permite la visualización en tiempo real de los cambios en la IU de la aplicación. También puede usar Recarga activa y otras herramientas de interfaz de usuario dinámicas de esta manera, lo que garantiza un flujo de trabajo sin problemas.

Estas herramientas se pueden utilizar incluso separadas del depurador, lo que permite experimentar y perfeccionar los diseños sin interrupciones.

Demostración de vista previa en vivo

Haga clic en el nuevo indicador de Vista previa dinámica para acceder a la vista previa dinámica en tiempo de diseño desde cualquier archivo XAML:

Captura de pantalla de vista previa en vivo

Tanto si está trabajando en una nueva aplicación de .NET MAUI como si va a refinar una aplicación de WPF existente, estas mejoras le ayudarán a ofrecer aplicaciones de alta calidad más rápidas y con mayor confianza.

📣 Vea el vale de características para compartir sus comentarios y continuar la conversación.

New UWP .NET 9 plantilla de proyecto MSTest 📣

Visual Studio ahora incluye una plantilla de proyecto msTest de UWP actualizada destinada a .NET 9 y AOT.

Visual Studio ahora incluye una nueva plantilla de proyecto msTest para UWP destinada a .NET 9 y AOT nativo. Trabajamos estrechamente con el equipo de MSTest para agregar toda la compatibilidad necesaria con proyectos de UWP .NET 9 a las bibliotecas, la infraestructura y el host de prueba de Visual Studio. Esto permite que los proyectos de prueba de UWP tengan como destino .NET 9 y aprovechen todas las herramientas modernas .NET SDK y MSTest mientras se siguen ejecutando en un contexto de UWP como cabría esperar.

UWP .NET 9 plantillas de proyecto MSTest

La plantilla de proyecto msTest de UWP anterior con .NET Native seguirá estando disponible. Sin embargo, se recomienda usar las nuevas plantillas de proyecto destinadas a .NET 9 y AOT nativos en el futuro. Al igual que en Visual Studio 17.13, hemos ajustado el orden de todas las plantillas de UWP para priorizar las nuevas plantillas de proyecto de .NET 9 en los resultados de búsqueda.

📣 Vea el vale de características para compartir sus comentarios y continuar la conversación.

.NET

GitHub aplicación Copilot modernización ahora integrada en Visual Studio.

El agente GitHub aplicación Copilot modernización es una herramienta con tecnología de inteligencia artificial en Visual Studio que le ayuda a actualizar .NET aplicaciones a versiones más recientes y migrarlas a Azure.

Cómo empezar
  1. Abra el proyecto o la solución de .NET en Visual Studio.
  2. Inicie el agente de modernización mediante uno de los métodos siguientes:
    • Haga clic con el botón derecho en la solución o proyecto en Explorador de soluciones y seleccione Modernizar, or
    • Abra la ventana Copilot Chat y escriba @modernize seguido de la solicitud de actualización.
  3. Indíquele al agente @modernize lo que le gustaría actualizar o migrar.

Con el agente de modernización de aplicaciones, es más fácil que nunca mantener actualizadas las aplicaciones de .NET y aprovechar las últimas características de Azure. ¡Pruébelo y vea cuánto tiempo puede ahorrar!

C++

Depurador de planos técnicos de Unreal Engine

Compatibilidad avanzada con la depuración de planos técnicos de Unreal Engine.

Nos complace anunciar compatibilidad mejorada de depuración para proyectos de Unreal Engine. Visual Studio ahora mostrará información de plano técnico directamente en las ventanas pila de llamadas y variables locales.

Depurador de planos técnicos de Unreal Engine

Esta actualización permite depurar el plano técnico y el código de C++ juntos en una sola sesión, lo que facilita el seguimiento de las interacciones e identifica los problemas en ambas capas de scripting. Además, ahora puede establecer puntos de interrupción en el código del plano técnico, lo que proporciona una experiencia de depuración más integrada.

Variables locales del depurador de planos técnicos de Unreal Engine

Información sobre herramientas sobre el mouse para los módulos de CMake

Se ha agregado compatibilidad con los módulos de CMake en la información rápida y las finalizaciones de IntelliSense.

Estamos encantados de anunciar que hemos agregado compatibilidad con finalizaciones basadas en IntelliSense e información rápida para los módulos de CMake en Visual Studio. Ahora, puede ver todos los módulos CMake disponibles y obtener más información sobre ellos directamente desde el editor de Visual Studio, lo que hace que el proceso de desarrollo sea más suave y eficaz.

Información rápida

Al pasar el puntero sobre un módulo CMake referenciado, IntelliSense proporciona información detallada sobre el módulo seleccionado, lo que ayuda a conocer su uso y funcionalidad de un vistazo.

Información de CMake en la Información Rápida

Completion

Cuando empiece a escribir un módulo CMake en el CMakeLists.txt u otros archivos de script de CMake, IntelliSense proporcionará una lista de módulos disponibles entre los que elegir.

Finalización del módulo CMake

Depuración dinámica de C++

Depuración completa de tu código optimizado de C++ sin comprometer el rendimiento.

Depurar código optimizado ahora es más fácil que nunca. Al activar la depuración dinámica de C++ se puede depurar el código optimizado como si este no estuviera optimizado. Puede ver todas las variables locales, pasar por cualquier lugar y establecer puntos de interrupción de fidelidad completa en los archivos binarios optimizados. Para más detalles, véase nuestra entrada de blog .

Depuración dinámica de C++

Rellenar la plantilla IntelliSense

La plantilla IntelliSense ahora rellena automáticamente los argumentos de plantilla mediante Ir a definición (F12).

Ahora puede rellenar automáticamente los argumentos de plantilla en la barra de plantillas, que muestra y permite la edición de parámetros de plantilla, al usar Ir a definición o F12.

Por ejemplo, al pulsar F12 en vector ahora se le llevará a vector con la barra de plantillas rellenada automáticamente, lo que permite a los desarrolladores inspeccionar y modificar los parámetros de plantilla rápidamente.

En el ejemplo siguiente, el uso de Ir a definición o presionar F12 rellenará el tipo y el asignador en la barra de plantillas.

Rellenar automáticamente la plantilla IntelliSense

Data

Use proyectos SQL de estilo SDK en SSDT 📣

Ahora puede usar el formato de archivo de proyecto de estilo SDK en los proyectos de SQL Server Data Tools con funcionalidades mejoradas de comparación de esquemas y depuración de SQL.

La actualización de Visual Studio 17.14 presenta nuevas plantillas de elemento y referencias de base de datos .dacpac a SQL Server Data Tools de estilo SDK (versión preliminar). Los proyectos de SQL de SSDT de estilo SDK se basan en la Microsoft. Sdk de Build.Sql, que proporciona compatibilidad multiplataforma y funcionalidades mejoradas de CI/CD para proyectos de SQL Server Data Tools (SSDT).

Con archivos de proyecto menos detallados y referencias de base de datos a paquetes NuGet, los equipos pueden colaborar de forma más eficaz en bases de datos grandes dentro de un solo proyecto, o compilar varios conjuntos de objetos de varios proyectos. Implementaciones de base de datos desde un Microsoft. El proyecto Build.Sql se puede automatizar tanto en entornos de Windows como en Linux mediante el Microsoft. Herramienta dotnet sqlPackage para publicar el artefacto de compilación (.dacpac) desde el proyecto sql. Obtenga más información sobre proyectos SQL de estilo SDK y DevOps para SQL.

Agregar una referencia de base de datos en SQL Server Data Tools< de estilo SDK/sb0>

En la versión 17.14, las referencias de base de datos se han ampliado para admitir referencias de proyectos y de artefactos .dacpac. La compatibilidad con referencias de base de datos como referencias de paquetes estará disponible en una futura versión. Una actualización reciente del generador de archivos de solución slngen también ha agregado compatibilidad con Microsoft. Proyectos build.Sql, lo que permite la administración de soluciones de gran tamaño mediante programación.

Para usar proyectos SQL de estilo SDK en la solución, asegúrese de instalar el componente de versión preliminar de SSDT más reciente en el instalador de Visual Studio.

Característica de SSDT de habilitación de la versión preliminar del instalador

📣 Vea el vale de características para compartir sus comentarios y continuar la conversación.

Extensibility

Instalación de paquetes de extensiones

El instalador ahora puede controlar la instalación de paquetes de extensiones.

El instalador ahora admite paquetes de extensiones, que son agrupaciones de varias extensiones a las que se hace referencia desde una sola extensión.

Para usar paquetes de extensiones en el instalador, especifique primero las extensiones deseadas en un archivo .vsconfig. A continuación, use la característica Importar configuración del instalador de Visual Studio para importar el archivo .vsconfig que contiene los detalles de la extensión.

Para obtener más información sobre cómo crear o generar archivos .vsconfig, consulte la documentación de configuraciones de instalación de .

Después de importar el archivo .vsconfig, se le dirigirá a la pantalla de modificación donde las extensiones se agruparán bajo su propio encabezado en el panel de resumen de instalación. Aquí puede seleccionar o deseleccionar paquetes completos de extensiones o extensiones individuales dentro de estos.

instalación de Extension a través del instalador de Visual Studio

Tiempos de compilación de VSIX más rápidos

Los proyectos VSIX con una o varias referencias de proyecto ahora usan compilaciones incrementales inteligentes, lo que mejora drásticamente los escenarios de F5 y la productividad del desarrollador.

Si va a desarrollar extensiones de Visual Studio con varios proyectos, le encantará esta mejora de rendimiento. Los proyectos VSIX con una o varias referencias de proyecto ahora solo compilarán los proyectos que realmente necesiten volver a compilarse, lo que hace que el flujo de trabajo de desarrollo sea significativamente más rápido.

Vsix Build Perf

Cómo funciona

Se ha mejorado el sistema de revisión rápida y actualizada para ser más inteligente al determinar qué proyectos de tu solución necesitan reconstruir.

  • Si modifica Project A que depende de los proyectos B y C, solo se volverá a generar Project A.
  • Si modifica Project B, solo se volverán a generar los proyectos A y B.
  • Esta inteligencia se extiende a lo largo de todo el árbol de dependencias del proyecto.
Impacto real

Las mejoras de rendimiento son sustanciales en escenarios reales. Por ejemplo, la extensión GitHub Copilot que se incluye con Visual Studio (con aproximadamente 30 proyectos) ha visto mejoras en el tiempo de compilación de más de 50% para los cambios incrementales, lo que reduce los tiempos de compilación de unos 60 segundos a solo 24 segundos.

Esta mejora es especialmente beneficiosa para:

  • Proyectos VSIX grandes con varias dependencias
  • Flujos de trabajo de desarrollo iterativo rápido
  • Sesiones de depuración F5 frecuentes

Tenga en cuenta que si la solución contiene solo un solo proyecto, no verá ninguna ventaja de rendimiento de esta mejora.

Nota: Esto solo se aplica a SDK-Style proyectos VSIX.

¡Ahora el desarrollo de extensiones es mucho más rápido, feliz codificación!

Extension Manager actualiza 📣

There son varias mejoras nuevas en el Administrador de extensiones en Visual Studio que facilitan la administración de las extensiones.

Nos complace presentar un conjunto de nuevas características eficaces en Visual Studio que simplifican el flujo de trabajo y mejoran la experiencia de administración de extensiones. Estas actualizaciones le permiten estar al tanto de todo sin esfuerzo, al tiempo que le dan más control sobre cómo y cuándo se aplican las actualizaciones.

¿Qué hay nuevo?

Actualizaciones automáticas sin problemas

Visual Studio desencadenará automáticamente las actualizaciones al abrir la aplicación, asegurándose de que siempre tiene las características y correcciones más recientes sin intervención manual.

Actualizaciones automáticas de Extman

Reinicio de la barra dorada para las actualizaciones aplicadas

Cuando se aplican las actualizaciones, aparecerá una notificación de barra dorada, que le pedirá que reinicie Visual Studio para que los cambios surtan efecto.

Configuración de actualizaciones automáticas en la página de extensiones

Hemos hecho que la configuración de las actualizaciones automáticas sea más accesible integrándola directamente en la página de extensiones, lo que le permite acceder al momento a las opciones de configuración.

Extman Updatesettings

Filtrar por cambios pendientes

La nueva categoría Pendiente ahora resalta los cambios pendientes, para que pueda estar informado de las actualizaciones y las modificaciones que necesitan su atención.

Extman Pending

Configuración de actualizaciones automáticas

Además de la página de extensión, la configuración de actualización automática ahora está disponible en Herramientas → Opciones → Entorno → Extensiones, lo que permite una experiencia de administración de configuración más intuitiva.

Opciones de Extman

Experiencia simplificada de configuración

Hemos hecho más sencilla la interfaz de usuario de configuración, para que sea más fácil configurar las actualizaciones automáticas y otras preferencias relacionadas con menos clics y opciones más claras.

Lista de extensiones excluidas

Visual Studio ahora incluye una lista de extensiones excluidas que rellena automáticamente, lo que le ayuda a administrar las extensiones que no se deben actualizar automáticamente. Esto es especialmente útil para las extensiones críticas en las que prefiere controlar las actualizaciones de versiones manualmente.

Estas mejoras están diseñadas para mejorar la facilidad de uso, reducir la complejidad de las actualizaciones y darle un mayor control sobre el entorno de desarrollo, a la vez que garantiza que se beneficie de las últimas mejoras.

📣 Vea el vale de características para compartir sus comentarios y continuar la conversación.


Important

Se ha realizado un cambio importante en la serialización del modelo de lenguaje Domain-Specific. Los desarrolladores que usan el mecanismo de serialización predeterminado para sus modelos que contienen tipos de propiedades personalizados deberán agregar TypeConverters para esos tipos de propiedades personalizados. Para obtener un ejemplo de cómo hacerlo, consulte Personalización del almacenamiento de archivos y la serialización XML.

Versión 17.14.33

Fecha de publicación: 20de mayo de 2026

Principales correcciones de errores De la comunidad
Experiencia de localización actualizada para esta versión

Versión 17.14.32

Fecha de publicación: 12de mayo de 2026

Principales correcciones de errores De la comunidad
Visual Studio inmoviliza cada vez después de la compilación remota de CMake C++ Docker Vale de comentarios
La comprobación del caso de caracteres sin signo frente a char produce un error con 19.44 funciona con 19.42 Vale de comentarios
Movimiento de código incorrecto de ARM64 /EHa Vale de comentarios
Avisos de seguridad solucionados CVE Description
Vulnerabilidad de daños en la memoria de SQLite CVE-2025-6965 Existe una vulnerabilidad en las versiones de SQLite anteriores a la 3.50.2, donde el número de términos agregados podría superar el número de columnas disponibles. Esto podría provocar un problema de daños en la memoria.
Vulnerabilidad de manipulación de .NET Core CVE-2026-32175 Existe una vulnerabilidad de manipulación cuando .NET Core controla incorrectamente los archivos especialmente diseñados.
.NET vulnerabilidad de elevación de privilegios CVE-2026-32177 El desbordamiento del búfer basado en montón en .NET permite a un atacante no autorizado elevar los privilegios localmente.
.NET vulnerabilidad de elevación de privilegios CVE-2026-35433 La validación de entrada incorrecta en .NET permite a un atacante no autorizado elevar los privilegios localmente.
Vulnerabilidad de denegación de servicio de ASP.NET Core CVE-2026-42899 Bucle con una condición de salida inaccesible ("bucle infinito") en ASP.NET Core permite a un atacante no autorizado denegar el servicio a través de una red.

Versión 17.14.31

Fecha de publicación:21 de abril de 2026

Principales correcciones de errores De la comunidad
Algunas aplicaciones que usan la experiencia de ASAN durante mucho tiempo de compilación Vale de comentarios
Se produce un error en Copilot de github para Azure herramienta consulta Azure Resource Graph Vale de comentarios

Versión 17.14.30

Fecha de publicación:14 de abril de 2026

Principales correcciones de errores De la comunidad
Actualización de Node.js versión para VS2022 Vale de comentarios
El usuario está bloqueado en el estado de espera de permiso para Copilot sesión Feedback ticket; Feedback ticket
Copilot Opus 4.6 se bloquea con el mensaje de asistente Vale de comentarios
Copilot errores de sesiones después de la pausa de sesión Vale de comentarios
Corrección de problemas de codificación con caracteres no ASCII
Compatibilidad con GitHub Copilot a través de la carga de trabajo de extensión de Azure
Avisos de seguridad solucionados CVE Description
Vulnerabilidad de denegación de servicio .NET CVE-2026-26171 Existe una vulnerabilidad en la clase EncryptedXml donde el consumo de recursos no controlado puede dar a un atacante la capacidad de realizar un ataque por denegación de servicio.
vulnerabilidad de suplantación de identidad de .NET CVE-2026-32178 La neutralización incorrecta de elementos especiales en .NET permite a un atacante no autorizado realizar la suplantación a través de una red.
Vulnerabilidad de daños en la memoria de SQLite CVE-2025-6965 Existe una vulnerabilidad en las versiones de SQLite anteriores a la 3.50.2, donde el número de términos agregados podría superar el número de columnas disponibles. Esto podría provocar un problema de daños en la memoria.
Vulnerabilidad de doS de TLS de Node.js CVE-2026-21637 Un error en Node.js control de errores de TLS permite a los atacantes remotos bloquear o agotar los recursos de un servidor TLS cuando pskCallback o ALPNCallback están en uso.
Vulnerabilidad de divulgación de información de Visual Studio CVE-2026-32631 Existe una vulnerabilidad de divulgación de información en MinGit debido a la fuga de hash NTLM al servidor que no es de confianza.

Versión 17.14.29

Fecha de publicación:17 de marzo de 2026

Principales correcciones de errores De la comunidad
Copilot se bloquea en modo agente cuando se usan comandos de terminal de varias líneas para editar o acceder a archivos Vale de comentarios
La actualización a VS 17.14 rompió IntelliSense para proyectos creados con Clang Vale de comentarios
Los problemas de comandos de varias líneas por modelo se bloquean cuando Posh está habilitado en PowerShell Vale de comentarios
Corrección del problema de compatibilidad de AddressSanitizer con Xbox game OS

Versión 17.14.28

Fecha de publicación:10 de marzo de 2026

Principales correcciones de errores De la comunidad
Intentar publicar en una carpeta solo compila y no publica realmente, a menos que se instalen componentes opcionales adicionales. Vale de comentarios
Corrección de errores en el optimizador de MSVC que provoca una generación de código de ensamblado incorrecta
Avisos de seguridad solucionados CVE Description
Vulnerabilidad de denegación de servicio .NET CVE-2026-26130 Existe una vulnerabilidad de denegación de servicio en ASP.NET Core debido al consumo de recursos no controlado.
.NET vulnerabilidad de elevación de privilegios CVE-2026-26131 Existe una vulnerabilidad de elevación de privilegios en .NET debido a una autorización incorrecta.
Vulnerabilidad de divulgación de información de Visual Studio CVE-2025-66413 Existe una vulnerabilidad de divulgación de información en MinGit debido a la fuga de hash NTLM al servidor que no es de confianza.

Versión 17.14.27

Fecha de publicación:18 de febrero de 2026

Principales correcciones de errores De la comunidad
Análisis con Copilot respuesta se detuvo abruptamente a mitad del flujo Vale de comentarios
Actualización del instalador para incluir la versión de mantenimiento más reciente del SDK de Windows 10.0.26100 (10.0.26100.7705) Vale de comentarios
Corrección de errores en el optimizador de MSVC que provoca una generación de código de ensamblado incorrecta

Versión 17.14.26

Fecha de publicación:10 de febrero de 2026

Principales correcciones de errores De la comunidad
Las extensiones de VS no se pueden actualizar desde galerías privadas que no proporcionan metadatos adecuados Vale de comentarios
Avisos de seguridad solucionados CVE Description
Vulnerabilidad de ejecución remota de código de github Copilot y Visual Studio CVE-2026-21256 Esta actualización de seguridad aborda una vulnerabilidad en la que la neutralización incorrecta de elementos especiales usados en un comando ("inyección de comandos") en GitHub Copilot y Visual Studio permite a un atacante no autorizado ejecutar código a través de una red.
Vulnerabilidad de omisión de características de seguridad de Copilot y Visual Studio de GitHub CVE-2026-21257 Esta actualización de seguridad soluciona una vulnerabilidad en la que la neutralización incorrecta de elementos especiales usados en un comando ("inyección de comandos") en GitHub Copilot y Visual Studio permite a un atacante autorizado elevar privilegios a través de una red.
Vulnerabilidad de omisión de características de seguridad de .NET CVE-2026-21218 Esta actualización de seguridad aborda una vulnerabilidad en la que el control incorrecto de elementos especiales que faltan en .NET y Visual Studio permite a un atacante autorizado realizar la suplantación de identidad a través de una red.

Versión 17.14.25

Fecha de publicación: 20de enero de 2026

Principales correcciones de errores De la comunidad
Copilot edit_file produce un error null de DocumentId para los archivos XAML. Vale de comentarios
Los analizadores se bloquean en la versión 9.0.309 cuando se usan en msbuild

Versión 17.14.24

Fecha de publicación: 13de enero de 2026

Principales correcciones de errores De la comunidad
Visual Studio 2022 no se actualiza a través del administrador de extensiones para nuestra extensión WPF. Vale de comentarios
No se puede cambiar la configuración de Copilot Vale de comentarios

Versión 17.14.23

Fecha de publicación: 16de diciembre de 2025

Principales correcciones de errores De la comunidad
La búsqueda se interrumpe en la ventana Registros de MCP Vale de comentarios
Se ha actualizado vcpkg a 2025-11-19

Versión 17.14.22

Fecha de publicación: 9de diciembre de 2025

Principales correcciones de errores De la comunidad
La dirección de inicio de Address Sanitizer para las variables locales del subproceso parece incorrecta Vale de comentarios
El emulador x64 se bloquea cuando un subproceso de ARM64EC llama a una corrutina x64 que llama a otra corrutina de ARM64EC Vale de comentarios
La extensión no se está actualizando y desinstalando correctamente a través de Visual Studio Marketplace. Vale de comentarios
Copilot error de revisión/diferencia con el error "Debe estar en la instantánea actual de la vista" en Visual Studio Vale de comentarios
Se ha corregido un error detectado en el vectorizador automático en el que solo se ejecutaba parte del bucle.
Se ha actualizado el instalador de Visual Studio para incluir la versión de mantenimiento más reciente de la versión 10.0.26100 Windows SDK (10.0.26100.7175).

Versión 17.14.21

Fecha de publicación: 19de noviembre de 2025

Principales correcciones de errores De la comunidad
Corrección de LINK: error irrecuperable LNK1000 al volver a generar el proyecto con la vinculación incremental habilitada. Vale de comentarios
Se ha corregido un problema de codegen incorrecto con expresiones ternarias que implican expresiones con matrices de tipos diferentes. Vale de comentarios
ASAN reordena las llamadas de validación que conducen a falsos negativos Vale de comentarios
Lista de bloqueos de cobertura de saneamiento rota Vale de comentarios
C4319 no se emite al compilar código C Vale de comentarios
C++/CLI: el espacio de nombres insertado no funciona Vale de comentarios
El componente herramientas insertadas e IoT está en desuso en el instalador de Visual Studio.
El desarrollo móvil con carga de trabajo de C++, incluidos los componentes de la herramienta de desarrollo de IOS y C++ para C++ están en desuso en el instalador de Visual Studio.
Se ha corregido un problema al instalar Visual Studio 2026 junto con Visual Studio 2022, donde Visual Studio 2022 habilitaría incorrectamente la eliminación de paquetes para todos los marcos. Esto puede dar lugar a advertencias inesperadas de NU1510 al compilar desde Visual Studio 2022. Vale de comentarios
El elemento emergente "Conectar a la fuente" hace que Visual Studio no pueda eliminar nada hasta que se reinicie Vale de comentarios
problema de conexión automática de depuración remota de Visual Studio 2022 Vale de comentarios
Performance Profiler no carga correctamente símbolos para código no administrado en C++/CLI Vale de comentarios

Versión 17.14.20

Fecha de publicación:11 de noviembre de 2025

Principales correcciones de errores De la comunidad
GitHub Copilot Chat no mostrar texto de chat, solo código Vale de comentarios
Copilot Language Server reconocido como una amenaza por el antivirus de McAfee en VS 2026 Vale de comentarios
La salida de depuración no es válida Visual Studio Analizar con Copilot en Depuración Vale de comentarios
Se ha corregido el desbordamiento entero en std::stable_sort y std::ranges::stable_sort al ordenar entradas enormes (más de mil millones de elementos de 1 byte) en x86.
Se ha corregido un bloqueo en las implementaciones vectorizadas de std::wstring::find_first_of/find_last_of que era específico para buscar determinadas combinaciones de caracteres dentro y fuera del intervalo [0, 255].
se actualizaron las herramientas de Kit para controladores de Windows para admitir la próxima versión 26H1.
Se ha actualizado el instalador de Visual Studio para incluir la versión de mantenimiento más reciente de la versión 10.0.26100 Windows SDK (10.0.26100.6901).
Avisos de seguridad solucionados CVE Descritpion
Visual Studio vulnerabilidad de ejecución remota de código CVE-2025-62214 Esta actualización de seguridad aborda una vulnerabilidad en la que la neutralización incorrecta de elementos especiales usados en un comando ("inyección de comandos") en Visual Studio permite a un atacante autorizado ejecutar código localmente.

Versión 17.14.19

Fecha de publicación: 27de octubre de 2025

Principales correcciones de errores De la comunidad
Copilot Language Server reconocido como una amenaza por el antivirus de McAfee Vale de comentarios

Versión 17.14.18

Fecha de publicación: 20de octubre de 2025

Principales correcciones de errores De la comunidad
El editor XAML ya no marcará las clases anidadas como un error dentro de las extensiones de marcado {x:Static} y {x:Type}. Por ejemplo, {x:Static p:Class+Nested.Value} se alternaría como un error incluso cuando sea válido. Vale de comentarios
El corrector ortográfico debe dividir las palabras entre las categorías Lo y Ll/Lu Vale de comentarios
En Visual Studio 17.14.13, .NET subrayados ondulados de error de C# no se muestran en Blend Vale de comentarios
Las nuevas actualizaciones de Visual Studio 2022 incluyen biblioteca LibCurl que interrumpe Git Vale de comentarios
Visual Studio 2022 Enterprise: no se pueden abrir archivos .diagsession de App Service Vale de comentarios
Se deshabilitó el uso de FP como registro de uso general en ARM64. Vale de comentarios
Se ha actualizado el instalador de Visual Studio para incluir la versión de mantenimiento más reciente de la versión 10.0.26100 Windows SDK (10.0.26100.6584).
Se ha corregido una interacción incorrecta con nuevas optimizaciones anteriores al vector y el paso del vectorizador (afecta a cualquier código optimizado /O2).
Se ha corregido un error externo sin resolver al compilar archivos DLL arm64X que contienen datos reenviados. Vale de comentarios
Bloqueo del runtime de instrumentación de PGO en ARM64 Vale de comentarios

Versión 17.14.17

Fecha de publicación: 14de octubre de 2025

Principales correcciones de errores De la comunidad
.NET extensión Upgrade Assistant ya no es compatible con Visual Studio Enterprise 17.14.36518.9 Vale de comentarios
Se ha corregido un posible fallo cuando se evalúan expresiones de C++ durante la depuración. Vale de comentarios
Copilot tema de la ventana de chat entra en conflicto con la configuración del tema Vale de comentarios
El uso de copilot para depurar una excepción en Android nunca funciona Vale de comentarios
Se ha corregido un error con el agente de Copilot Profiler en el que no se pudo crear un proyecto de prueba comparativa BenchmarkDotNet.
Esta versión de .NET iOS presenta compatibilidad con Apple iOS 26 y requiere el uso de Apple Xcode 26. Para obtener más información, consulte .NET para las notas de la versión de iOS/tvOS/macCatalyst
Avisos de seguridad solucionados CVE Descritpion
vulnerabilidad de divulgación de información de Visual Studio CVE-2025-54132 Esta actualización de seguridad aborda la filtración arbitraria de datos a través de Markdown Mermaid
Visual Studio vulnerabilidad de ejecución remota de código CVE-2025-55240 Esta actualización de seguridad aborda una vulnerabilidad de ejecución remota de código de ruta de búsqueda que no es de confianza en Gulpfile
Vulnerabilidad de omisión de características de seguridad de .NET CVE-2025-55315 Esta actualización de seguridad aborda una vulnerabilidad de contrabandamiento de solicitudes HTTP debido a un análisis incorrecto de la extensión de fragmento.
Vulnerabilidad de divulgación de información de .NET CVE-2025-55248 Esta actualización de seguridad soluciona una vulnerabilidad en la que SmtpClient puede conectarse sin TLS incluso si UseSsl es true.

Versión 17.14.16

Fecha de publicación: 23de septiembre de 2025

Principales correcciones de errores De la comunidad
Administrador de paquetes de Nuget para Project -> Conectarse al correo no deseado de fuente Vale de comentarios
El uso de UseDynamicDebugging hace que link.exe error de devolución 1422 y olvide cómo notificar los detalles del error Vale de comentarios
No se puede ver la directiva de comprobación de TFVC existente Vale de comentarios

Versión 17.14.15

Fecha de publicación: 16de septiembre de 2025

Principales correcciones de errores De la comunidad
Mejorar la resistencia GitHub Copilot a las interrupciones de Internet en Visual Studio Vale de comentarios
ASAN false use-after-scope positivo cuando se produce el acceso en el controlador de excepciones Vale de comentarios
La depuración dinámica de C++ inicializa las variables locales estáticas incorrectamente Vale de comentarios
"LINK: error LNK2001: símbolo externo sin resolver" después de actualizar a VS 17.14.5 Vale de comentarios
Los controladores KASAN no pueden vincular las funciones de cadena anchas (wcscat, wcscpy, wcsncpy) Vale de comentarios
Visual Studio 2022 Github Copilot Se detiene la compilación cuando se usa Cmake sin enlazador Vale de comentarios
errores del modo agente Copilot: error de "get_output_window_logs": no se pudo derivar el valor del tipo System.Guid del panel de argumentosId Vale de comentarios
Hemos incorporado el nuevo agente de Copilot Profiler a Visual Studio 2022, lo que permite a los usuarios obtener ayuda para optimizar su código.

Versión 17.14.14

Fecha de publicación: 9de septiembre de 2025

Principales correcciones de errores De la comunidad
La descarga de símbolos ya no funciona Vale de comentarios
Se ha corregido un problema con la categoría de valor de los accesos de miembro. Vale de comentarios
Se ha corregido un problema con la categoría de valor de las matrices. Vale de comentarios
Se ha corregido un ICE relacionado con una categoría de valor determinada incorrectamente de una matriz. Vale de comentarios
Se ha corregido un problema por el que MSBuild producía un error interno en lugar de notificar un mensaje de compilación cuando se producía un error en la expansión global.
.NET runtime se actualiza a 8.0.20 y 9.0.9 y .NET SDK a 9.0.305
Actualización de extensiones en VS 17.14 Vale de comentarios
GitHub Copilot Chat ventana se desplaza automáticamente a la última palabra generada, lo que impide la lectura de arriba durante la generación de respuestas. Vale de comentarios
Error al configurar vistas de cobertura de código Vale de comentarios
Agente: el elemento emergente total de cambios permanece en la ventana de chat, no se puede descartar. Vale de comentarios

Versión 17.14.13

Fecha de publicación:19 de agosto de 2025

Principales correcciones de errores De la comunidad
VS 2022 v17.14.11 no puede cargar servidores mcp Vale de comentarios
Copilot modo agente se interrumpe y no se puede recuperar en este subproceso: System.ArgumentException: Caracteres no válidos en la ruta de acceso EditsFunctionHandler GetErrorsAsync Vale de comentarios
Live Visual Tree y Live Property Explorer no funcionan Vale de comentarios
Se ha corregido un problema por el que los valores de cadena que faltaban se escribieron incorrectamente como cadenas vacías en archivos RESX localizados, lo que provocaba que se devuelvan cadenas vacías para esas referencias culturales. Con esta corrección, estos valores ahora se escriben como NULL, lo que les permite resolverse como el valor predeterminado (neutro). Vale de comentarios
Faltan símbolos para ucrtbased.dll versión 10.0.26100.4188 Vale de comentarios
Se ha actualizado MinGit a v2.50.1 para solucionar un problema por el que los usuarios con repositorios ubicados en volúmenes ReFS y Windows Server 2022 no podían realizar operaciones de Git con EL IDE de VS. Vale de comentarios
Se ha corregido un problema por el que se notificaban errores incorrectos de IntelliSense en determinados archivos de código fuente codificados como MAYÚS JIS y que contenía literales de cadena con caracteres japoneses.
VS ahora incluye MAUI 9.0.82 (SR8.2)
Se ha corregido un bloqueo de desbordamiento de pila al vincular cierta información de depuración generada por MASM.

Versión 17.14.12

Fecha de publicación: 12de agosto de 2025

Avisos de seguridad solucionados CVE Descritpion
vulnerabilidad de ejecución remota de código GitHub Copilot y Visual Studio CVE-2025-53773 Esta actualización de seguridad soluciona una vulnerabilidad en la que Copilot cambia la configuración para establecer chat.tools.autoApprove en true.

Versión 17.14.11

Fecha de publicación: 4de agosto de 2025

Principales correcciones de errores De la comunidad
Advertencia de análisis de código de duración de falsos positivos C26849: No desreferenciar un puntero no válido (lifetime.1). Vale de comentarios
Se han corregido comprobaciones de legalidad para la optimización de SIMD. Vale de comentarios
Regresión de 19.43: link.exe bloqueos durante la generación de PDB con símbolos largos Vale de comentarios
Se han corregido llamadas chkstk incorrectas en ARM64EC con /Gs0. Vale de comentarios
Los entornos de http-client.env.json no se seleccionan (ya que la actualización a Visual Studio 17.14.0) Vale de comentarios
Copilot modo agente se interrumpe y no se puede recuperar en este subproceso: System.ArgumentException: Caracteres no válidos en la ruta de acceso EditsFunctionHandler GetErrorsAsync Vale de comentarios
Las siguientes versiones del SDK de Windows se han quitado del instalador de Visual Studio 2022: 10.0.18362.0, 10.0.20348.0 y 10.0.22000.0. Si instaló anteriormente una de estas versiones del SDK mediante Visual Studio se desinstalará al actualizar. Si el proyecto tiene como destino cualquiera de estos SDK, es posible que encuentre un error de compilación como: No se encontró la versión 10.0.22000.0 del SDK de Windows. Instale la versión necesaria de Windows SDK o cambie la versión del SDK en las páginas de propiedades del proyecto o haga clic con el botón derecho en la solución y seleccione "Retarget solution". Para resolverlo, se recomienda volver a dirigir el proyecto a 10.0.26100.0 o una versión compatible anterior si es necesario. Para obtener una lista completa de las versiones admitidas del SDK, visite: https://developer.microsoft.com/windows/downloads/sdk-archive/. Si necesita instalar una versión no compatible del SDK, puede encontrarlo aquí: https://developer.microsoft.com/windows/downloads/sdk-archive/index-legacy/.

Versión 17.14.10

Fecha de publicación: 29de julio de 2025

Principales correcciones de errores De la comunidad
Después de actualizar a la versión 17.14.8 No puedo compilar iOS-Projects Vale de comentarios
Actualización de extensiones en VS 17.14 Vale de comentarios
Modo de agente que no se puede usar debido a model_max_prompt_tokens_exceeded Vale de comentarios
Github Copilot se bloquea en Visual Studio al ejecutar comandos dotnet Vale de comentarios
La interfaz de usuario de GitHub Copilot en Visual Studio no actualiza automáticamente la lista de herramientas dinámicas del servidor MCP. Vale de comentarios
Opción de depuración de Visual Studio "Ejecutar siempre comandos de servidor de origen que no son de confianza sin preguntar" no funcionan según lo previsto Vale de comentarios
AI, Copilot, Agentes y MCP: .mcp.json comando dotnet run no puede usar la ruta de acceso relativa. Vale de comentarios
.NET 9 MAUI: no se encontró el entorno de ejecución de .NET 9.0.5 o posterior. Vale de comentarios
En el caso de las aplicaciones MAUI, había una barra de herramientas y un botón live Preview en la parte superior del editor XAML. El botón se ha movido a un elemento de menú en "Depurar > Windows", lo que permitirá que la accesibilidad del teclado y la búsqueda de características funcionen. Con la barra de herramientas que se ha ido, el editor XAML vuelve a tener espacio vertical. Vale de comentarios
Escribir "\x" en el editor al final de una línea provocaría que el IDE se bloquee indefinidamente. Vale de comentarios
Live Unit Testing produce un error con 'No se pudo encontrar el archivo ... .cshtml__virtual.html__virtual.js' Vale de comentarios
Se ha corregido un bloqueo de MSBuild que podía provocar que las cargas de la solución Visual Studio se bloquearan.
Asegúrese de que la interfaz de usuario de Administrador de paquetes consulta los datos de vulnerabilidad durante las operaciones de NuGet (agregar, actualizar, desinstalar) si se ha desactivado la auditoría de NuGet.
La compatibilidad con el inicio de sesión social con Google ahora está integrada para GitHub Copilot en Visual Studio.

Versión 17.14.9

Fecha de publicación: 15de julio de 2025

Principales correcciones de errores De la comunidad
GitHub Copilot Agent Preview no puede ejecutar comandos de terminal después de ejecutar pruebas unitarias Vale de comentarios
Copilot vista previa de los cambios de archivo está vacío Vale de comentarios
La clave de escape no cierra el cuadro de búsqueda en un archivo XAML Vale de comentarios
Se ha corregido la enumeración de destinos de depuración de Android cuando hay un archivo ejecutable Java no válido en path. Vale de comentarios
Actualización de extensiones en VS 17.14 Vale de comentarios
Se ha quitado el filtrado en C++ #include finalizaciones para que se muestren listas completas cuando se escriben corchetes angulares y comillas. Vale de comentarios
AI, Copilot, Agentes y MCP: .mcp.json comando dotnet run no puede usar la ruta de acceso relativa. Vale de comentarios
Se ha mejorado la experiencia del usuario al aprovisionar una aplicación de funciones mediante Flex Consumption mediante la eliminación de la opción para crear una aplicación de funciones de consumo de Linux en Visual Studio.
Se han corregido problemas en los que los clientes necesitarían cerrar StandardCollector.Service.exe durante las instalaciones y las actualizaciones.

Versión 17.14.8

Fecha de publicación: 8de julio de 2025

Principales correcciones de errores De la comunidad
Ya no se puede compilar el destino net9.0-ios de mi proyecto MAUI Vale de comentarios
Al establecer las propiedades de un proyecto de C# o VB.NET, la lista desplegable "Objeto de inicio" mostrará correctamente los objetos entre los que puede elegir. Vale de comentarios
Los contenedores de Docker no se muestran en Visual Studio para la depuración. Vale de comentarios
Se ha actualizado el instalador de Visual Studio para incluir la versión de mantenimiento más reciente del SDK 10.0.26100 Windows (10.0.26100.4188).
Avisos de seguridad solucionados CVE Descritpion
Visual Studio: elevación de privilegios CVE-2025-49739 El tiempo de comprobación en el tiempo de uso en el servicio recopilador estándar permite la elevación de privilegios locales.
Vulnerabilidad de argumentos de Gitk CVE-2025-27613 Vulnerabilidad de argumentos de Gitk
Vulnerabilidad de ejecución de código Abitryary de Gitk CVE-2025-27614 Vulnerabilidad de ejecución de código Abitryary de Gitk
Vulnerabilidad de Shell malintencionado de Git CVE-2025-46334 Vulnerabilidad de Shell malintencionado de Git
Vulnerabilidad de sobrescritura de archivos de Git CVE-2025-46835 Vulnerabilidad de sobrescritura de archivos de Git
Vulnerabilidad de Git Symlink CVE-2025-48384 Vulnerabilidad de Git Symlink
Vulnerabilidad de inyección de protocolo git CVE-2025-48385 Vulnerabilidad de inyección de protocolo git
Vulnerabilidad del asistente de credenciales de Git CVE-2025-48386 Vulnerabilidad del asistente de credenciales de Git

Versión 17.14.7

Fecha de publicación: 23de junio de 2025

Principales correcciones de errores De la comunidad
Error de GitHub Copilot Chat: "No se pudo analizar ov" - Problema persistente Vale de comentarios
Se ha corregido un problema al citar una ruta de acceso de inclusión con espacios en blanco entre la opción del compilador y la ruta de acceso, ninguno de los archivos de la ruta de acceso se mostraría en la lista de finalización de inclusión. Vale de comentarios
Escape no detectado en Developer PowerShell en la versión 17.14 Vale de comentarios
Actualizado a VS 17.14: saltos de NCrunch 5.10.0.7 Vale de comentarios
No se puede compilar la aplicación VB.NET en VS2022 17.14.0 preview 1.1 Vale de comentarios
Implementó varios cambios para mejorar la experiencia del usuario y la accesibilidad para finalizaciones insertadas.

Versión 17.14.6

Fecha de publicación: 17de junio de 2025

Principales correcciones de errores De la comunidad
Regresión de VS 17.14: ASAN bad codegen with x64 Release configuration Vale de comentarios
La cobertura de sanitizador produce código incorrecto Vale de comentarios
Se ha corregido un problema por el que el formato de Razor a veces a veces parecía no hacer nada para configuraciones o patrones de sintaxis específicos. Vale de comentarios
GitHub Copilot Agent Preview no puede ejecutar comandos de terminal después de ejecutar pruebas unitarias Vale de comentarios
Cuando se carga el evento de enrutamiento de EventTrigger, storyboard no puede encontrar el elemento de destino por nombre. Vale de comentarios
Se ha corregido un error de sintaxis de falsos positivos en boost::p arser. Vale de comentarios
Copilot no puede ver la diferencia entre .xaml.cs y .xaml Vale de comentarios
MSVC AddressSanitizer ahora admite proyectos que usan un entorno de ejecución de C universal vinculado dinámicamente con un VCRuntime vinculado estáticamente, que se usa con frecuencia en software como complementos. Vale de comentarios
Se ha corregido un problema con código de detección de rasgos complejo que provocaba un bloqueo del compilador. Vale de comentarios
error del asistente de Copilot "run_build" Vale de comentarios
Se ha corregido un bloqueo al usar el botón de navegación para editar el elemento de menú para Las sugerencias de edición siguiente.
Se ha corregido la inicialización de ConcRT (runtime de simultaneidad) en máquinas de varios sockets con afinidad de procesador modificada.

Versión 17.14.5

Fecha de publicación: 10de junio de 2025

Principales correcciones de errores De la comunidad
El depurador remoto a través de SSH se bloquea antes de alcanzar un punto de interrupción. Vale de comentarios
Avisos de seguridad solucionados CVE Descritpion
Visual Studio vulnerabilidad de ejecución remota de código CVE-2025-47959 Neutralización incorrecta de elementos especiales usados en un comando ("inyección de comandos") en Visual Studio permite a un atacante autorizado ejecutar código a través de una red.
vulnerabilidad de ejecución remota de código .NET y Visual Studio CVE-2025-30399 La ruta de acceso de búsqueda que no es de confianza en .NET y Visual Studio permite a un atacante no autorizado ejecutar código a través de una red.

Versión 17.14.4

Fecha de publicación: 3de junio de 2025

Principales correcciones de errores De la comunidad
Error de tipo o espacio de nombres en el modelo de página de Razor Vale de comentarios
VS 2022 17.14 p1.1 no puede completar una compilación. "error D8040: error al crear o comunicarse con el proceso secundario". Vale de comentarios
#include finalización ya no sugiere archivos o carpetas en la ruta de acceso Vale de comentarios
Visual Studio me pidió que vuelva a escribir la credencial [expansion.microsoft.com inquilino bloqueado] Vale de comentarios

Versión 17.14.3

Fecha de publicación: 28de mayo de 2025

Principales correcciones de errores De la comunidad
Problema al almacenar COleDateTime con RFX_Date Vale de comentarios
Faltan opciones de inicio de Android Vale de comentarios
Al crear un nuevo script en Unity y volver a abrir VS para su edición, todas las pestañas fijas anteriormente desaparecerán. Vale de comentarios
Tengo que reiniciar VS cada vez que cambio algo en el código (Xamarin) Vale de comentarios
Cambiar las ramas de Git hace que los archivos abiertos se cierren Vale de comentarios
"Acción rápida y refactorización > de la definición de creación" no funciona en la actualización 17.14 (UE5) Vale de comentarios

Versión 17.14.2

Fecha de publicación: 22de mayo de 2025

Principales correcciones de errores De la comunidad
Se ha corregido un problema por el que VS se bloqueaba si se abría una solución que contiene proyectos de C++ a través de una ruta de acceso UNC. Vale de comentarios

Versión 17.14.1

Fecha de publicación: 21de mayo de 2025

Principales correcciones de errores De la comunidad
La característica "xxx" no está disponible actualmente debido a un error interno. System.NotSupportedException: no se admite el formato de la ruta de acceso especificada. Vale de comentarios
Se ha corregido un problema que se produce al crear un paquete de carga para la Microsoft Store. Vale de comentarios
Se ha corregido un problema con el generador de origen de Razor que podía provocar que no se ejecutara con .System.ArgumentOutOfRangeException
Se ha corregido un problema que solucionaba un bloqueo que se producía al cerrar un editor de archivos de recursos antes de completar la inicialización.

Desde todo nuestro equipo, gracias por elegir Visual Studio! Para obtener las últimas actualizaciones, recursos y noticias, consulte el Visual Studio Hub y manténgase en contacto.

Disfrute programando.
El equipo de Visual Studio


Note

Esta actualización puede incluir nuevos Microsoft o software de terceros con licencia por separado, tal como se establece en el 3rd Party Notices o en su licencia adjunta.