Nota:
El acceso a esta página requiere autorización. Puede intentar iniciar sesión o cambiar directorios.
El acceso a esta página requiere autorización. Puede intentar cambiar los directorios.
Nota Si estás leyendo esta página debido al 27 de noviembre de 2013 Aviso de seguridad de Microsoft (2914486) que afecta a Windows XP y Windows Server 2003, puedes encontrar esta entrada de blog De confianza informática útil.
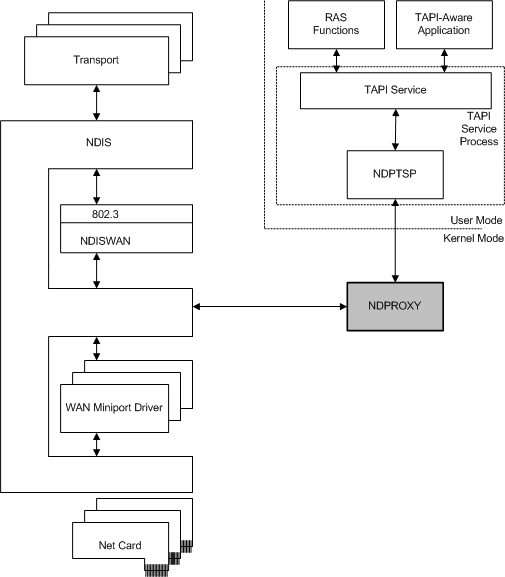
NDPROXY es un controlador proporcionado por el sistema que interconecta los controladores NDISWAN y CoNDIS WAN (controladores de minipuerto WAN, administradores de llamadas y administradores de llamadas de minipuerto) a los servicios TAPI. En este tema se presentan las operaciones de NDPROXY que se documentan aún más en operaciones de CoNDIS WAN que admiten servicios telefónicos.
En la ilustración siguiente se muestra cómo NDPROXY interactúa con otros componentes de la arquitectura RAS.
NDPROXY proporciona el componente en modo kernel de la interfaz del proveedor de servicios (SPI) para CoNDIS WAN. Las aplicaciones compatibles con TAPI realizan solicitudes TAPI en modo de usuario y el servicio TAPI enruta estas solicitudes a NDPTSP. NDPTSP convierte las solicitudes de servicio TAPI en modo de usuario en solicitudes SPI en modo kernel y pasa las solicitudes SPI a NDPROXY.
NDPROXY se comunica a través de NDIS con el controlador NDISWAN y uno de los siguientes:
Un controlador de minipuerto con un administrador de llamadas independiente
Un administrador de llamadas de minipuerto integrado (MCM)
La interfaz del controlador de minipuerto y la interfaz del administrador de llamadas a NDISWAN y NDPROXY son las mismas independientemente de la configuración.
Nota Puede usar el controlador de minipuerto con un administrador de llamadas independiente en situaciones en las que es necesario admitir varias plataformas de hardware. En esta situación, el mismo administrador de llamadas se puede usar en combinación con varios controladores de minipuerto para simplificar el desarrollo.
En la lista siguiente se resumen las interfaces que existen entre NDPROXY y los demás componentes de la pila de controladores WAN de CoNDIS:
NDPROXY presenta una interfaz de cliente orientada a la conexión a controladores de miniport de CoNDIS WAN y una interfaz de administrador de llamadas a NDISWAN.
NDISWAN presenta una interfaz de cliente orientada a la conexión a los controladores de miniporte NDPROXY, CoNDIS WAN y MCM.
Los administradores de llamadas o MCM de CoNDIS WAN presentan una interfaz de administrador de llamadas a NDPROXY.
Los controladores de minipuerto de CoNDIS WAN y los MCM presentan una interfaz de controlador de miniporte coNDIS a NDISWAN.
Para obtener más información sobre los clientes orientados a la conexión, los administradores de llamadas, los controladores de minipuerto y los MCM, consulte Entorno orientado a la conexión.
NDPROXY llama a la función NdisCoOidRequest con OID de TAPI orientado a la conexión para determinar las funcionalidades de un controlador de miniporte de CoNDIS WAN. NDPROXY también registra la familia de direcciones específica de TAPI, crea conexiones virtuales (VCs), realiza y acepta llamadas, y activa las máquinas virtuales para que se puedan enviar y recibir datos en esas máquinas virtuales. Para obtener más información sobre cómo controlar las solicitudes de OID en el controlador de miniporte CoNDIS WAN, consulte Control de consultas en un controlador de miniporte coNDIS WAN y configuración de la información del controlador miniportador CoNDIS WAN.