Compartir a través de


Información general sobre interoperabilidad

Una de las características clave de Direct2D es habilitar la interoperabilidad entre Direct2D y otras plataformas de representación para que los desarrolladores puedan usar los puntos fuertes específicos de cada plataforma sin verse obligados a poner en peligro eligiendo una plataforma para todas las necesidades. En este tema se resumen las distintas plataformas con las que Direct2D es interoperable. Contiene las siguientes secciones:

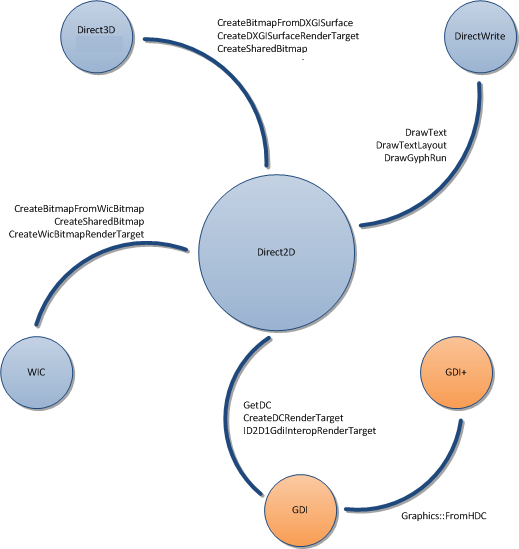
En el diagrama siguiente se resumen las distintas plataformas con las que Direct2D es interoperable y enumera algunos métodos e interfaces que proporcionan interoperabilidad.

diagrama de plataformas con las que direct2d interopera, incluidos direct3d 10.1, directwrite, wic, gdi+y gdi

Interoperabilidad de GDI

Direct2D permite la interoperabilidad bidireccional con GDI. Puedes usar un ID2D1DCRenderTarget para escribir contenido de Direct2D en un contexto de dispositivo GDI (DC) o puedes usar ID2D1GdiInteropRenderTarget para obtener una representación de controlador de dominio de un destino de representación.

Para obtener más información y ejemplos, consulta Introducción a la interoperabilidad de Direct2D y GDI.

Interoperabilidad de GDI+

Puedes usar GDI+ con Direct2D de la misma manera que GDI. Puedes usar un ID2D1DCRenderTarget para escribir contenido de Direct2D en el mismo controlador de dominio que el contenido de GDI+. Este enfoque permite empezar a agregar contenido de Direct2D a las aplicaciones que se representan principalmente mediante GDI+.

También puedes usar un ID2D1GdiInteropRenderTarget para proporcionar acceso a un controlador de dominio GDI que escribe mediante Direct2D y, a continuación, usar el método FromHDC para crear un objeto. Este enfoque es útil para las aplicaciones que se representan principalmente con Direct2D, pero tienen un modelo de extensibilidad u otro contenido heredado que requiere la capacidad de representar con GDI+.

Interoperabilidad de Direct3D

Direct2D puede usar un destino de representación de superficie DXGI (creado por el método CreateDxgiSurfaceRender ) para escribir en un IDXGISurface. Esta acción le permite agregar interfaces y fondos 2D a escenas 3D y usar el contenido de Direct2D como textura para un modelo 3D. Direct2D también puede tomar un IDXGISurface y usar el método CreateSharedBitmap para crear una representación de mapa de bits.

Para obtener más información y ejemplos, consulta Introducción a la interoperabilidad de Direct2D y Direct3D.

interoperabilidad de DirectWrite

Direct2D está estrechamente integrado con DirectWrite. Direct2D facilita la representación DirectWrite contenido proporcionando los métodos DrawText, DrawTextLayout y DrawGlyphRun.

Interoperabilidad del componente de creación de imágenes de Windows (WIC)

Direct2D proporciona los métodos CreateBitmapFromWicBitmap, CreateSharedBitmap y CreateWicBitmapRenderTarget para manipular mapas de bits WIC.

Introducción a la interoperabilidad de Direct2D y GDI

Introducción a la interoperabilidad de Direct2D y Direct3D