Nota:
El acceso a esta página requiere autorización. Puede intentar iniciar sesión o cambiar directorios.
El acceso a esta página requiere autorización. Puede intentar cambiar los directorios.
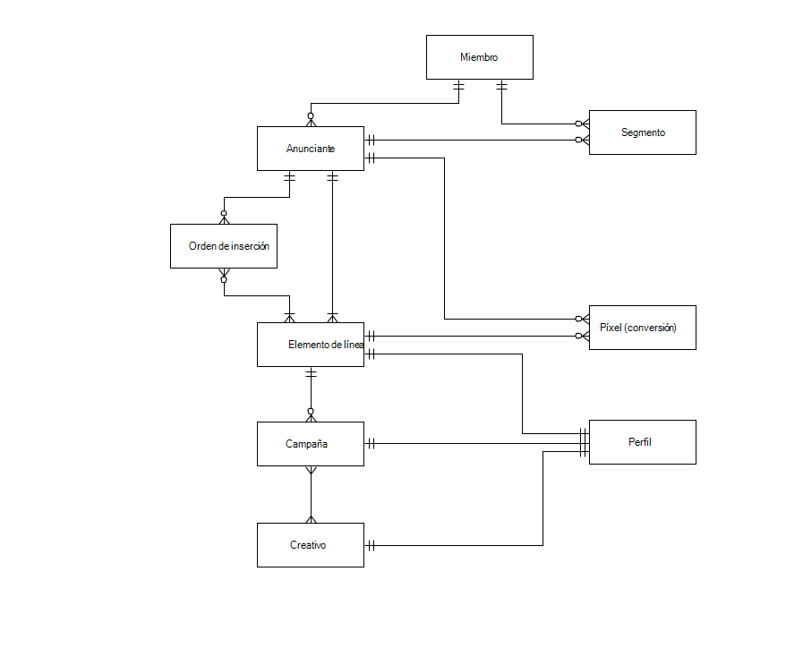
Diagrama
Definiciones de objetos
- Miembro: objeto primario de la cuenta. Cada miembro tiene una relación contractual con Xandr.
- Anunciante: objeto que representa a un solo anunciante en Xandr. Por lo general, un anunciante puede asociarse a una sola marca.
- Orden de inserción: este objeto agrupa los elementos de línea.
- Elemento de línea: este objeto realiza un seguimiento de todos los ingresos del sistema y define cómo se comprará el inventario, incluidas las estrategias de puja y el presupuesto de costos multimedia.
- Creativo: el anuncio real que se va a servir. La especificación de una creatividad incluye atributos de formato, tamaño y auditoría.
- Segmento: se usa para dirigirse a grupos específicos de usuarios que se han agregado al segmento a través de un píxel.
- Píxel de conversión: estos objetos se usan para realizar el seguimiento de las conversiones, así como para la optimización de las campañas de CPA y los elementos de línea.
-
Perfil: este objeto define todos los parámetros de destino para otro objeto (por ejemplo, elemento de línea).
Nota:
Un perfil es el único objeto que no se corresponde con los objetos de la interfaz de usuario. Por ejemplo, combine un perfil (segmentación) y una campaña (fechas de presupuesto y vuelo) y muestre la campaña solo.