Compartir vía


Tutorial: Creación de un panel de métricas de Java con Azure Managed Grafana

En este tutorial, aprenderá a configurar un panel de métricas mediante Azure Managed Grafana para supervisar aplicaciones Java que se ejecutan en Azure Container Apps.

Grafana es una herramienta popular para la visualización y supervisión centralizadas de métricas en el sector de la observabilidad. Azure Managed Grafana es un servicio de Azure totalmente administrado que permite implementar y administrar paneles de Grafana con integración perfecta de Azure. Puede usar Azure Managed Grafana para visualizar las métricas de Java expuestas por Azure Container Apps o integrar las métricas de Java en los paneles de Grafana existentes.

En este tutorial, hizo lo siguiente:

  • Cree una instancia de Azure Managed Grafana.
  • Cree un panel de métricas de Java en Grafana.
  • Visualización de métricas de Java para Azure Container Apps con Grafana.

Requisitos previos

Configuración del entorno

Siga estos pasos para definir variables de entorno y asegurarse de que la extensión Azure Managed Grafana esté actualizada.

  1. Cree variables para admitir la configuración de Grafana.

    export LOCATION=eastus
    export SUBSCRIPTION_ID={subscription-id}
    export RESOURCE_GROUP=grafana-resource-group
    export GRAFANA_INSTANCE_NAME=grafana-name
    
    Variable Descripción
    LOCATION Ubicación de la región de Azure donde se crea la instancia de Azure Managed Grafana.
    SUBSCRIPTION_ID Identificador de suscripción, que se usa para crear la instancia de Azure Container Apps y Azure Managed Grafana.
    RESOURCE_GROUP Nombre del grupo de recursos de Azure para la instancia de Azure Managed Grafana.
    GRAFANA_INSTANCE_NAME Nombre de la instancia de Azure Managed Grafana.
  2. Inicio de sesión en Azure con la CLI de Azure.

    az login
    
  3. Cree un grupo de recursos.

    az group create --name $RESOURCE_GROUP --location $LOCATION
    
  4. Use el siguiente comando para asegurarse de que tiene la versión más reciente de las extensiones de la CLI de Azure para Azure Managed Grafana.

    az extension add --name amg --upgrade
    

Configuración de una instancia de Azure Managed Grafana

En primer lugar, cree una instancia de Azure Managed Grafana y conceda las asignaciones de roles necesarias.

  1. Cree una instancia de Azure Managed Grafana.

    az grafana create \
        --name $GRAFANA_INSTANCE_NAME \
        --resource-group $RESOURCE_GROUP \
        --location $LOCATION
    
  2. Para leer las métricas de Azure Monitor, debe conceder a la instancia de Azure Managed Grafana un rol lector de supervisión . Para más información, consulte autenticación y permisos para Azure Managed Grafana.

    GRAFA_IDDENTITY=$(az grafana show --name $GRAFANA_INSTANCE_NAME --resource-group $RESOURCE_GROUP --query "identity.principalId" --output tsv)
    
    az role assignment create --assignee $GRAFA_IDDENTITY --role "Monitoring Reader" --scope /subscriptions/$SUBSCRIPTION_ID
    

Creación de un panel de métricas de Java

Importante

Para agregar un nuevo panel en Grafana, debe tener el rol Grafana Admin o Grafana Editor, consulte Roles de Azure Managed Grafana.

  1. Asigne el rol Grafana Admin a su cuenta en el recurso Azure Managed Grafana.

    Obtenga el identificador de recurso de la instancia de Azure Managed Grafana.

    GRAFANA_RESOURCE_ID=$(az grafana show --resource-group $RESOURCE_GROUP --name $GRAFANA_INSTANCE_NAME --query id --output tsv)
    

    Antes de ejecutar este comando, reemplace el marcador de posición <USER_OR_SERVICE_PRINCIPAL_ID> por el identificador de usuario o entidad de servicio.

    az role assignment create \
        --assignee <USER_OR_SERVICE_PRINCIPAL_ID> \
        --role "Grafana Admin" \
        --scope $GRAFANA_RESOURCE_ID
    
  2. Descargue el archivo json de panel de métricas de Java de ejemplo para Azure Container Apps.

  3. Obtenga el punto de conexión del recurso Azure Managed Grafana.

    az grafana show --resource-group $RESOURCE_GROUP \
       --name $GRAFANA_INSTANCE_NAME \
       --query "properties.endpoint" \
       --output tsv
    

    Este comando devuelve la dirección URL que puede usar para acceder al panel de Azure Managed Grafana. Abra el explorador con la dirección URL e inicie sesión.

  4. Vaya a Dashboard>New>Import y cargue el archivo JSON del panel de ejemplo que descargó en el paso anterior. Elija el origen de datos integrado Azure Monitor predeterminado y, a continuación, seleccione el Import botón .

    Recorte de pantalla de la importación del panel de métricas de Java para Azure Container Apps.

Visualización de métricas de Java para Azure Container Apps con Grafana

  1. Escriba la información del recurso en los filtros de Azure Container Apps. Ahora puede ver todas las métricas de máquina virtual Java (JVM) admitidas en Azure Container Apps en el panel. El panel de ejemplo proporciona datos de métricas dinámicas, incluidos

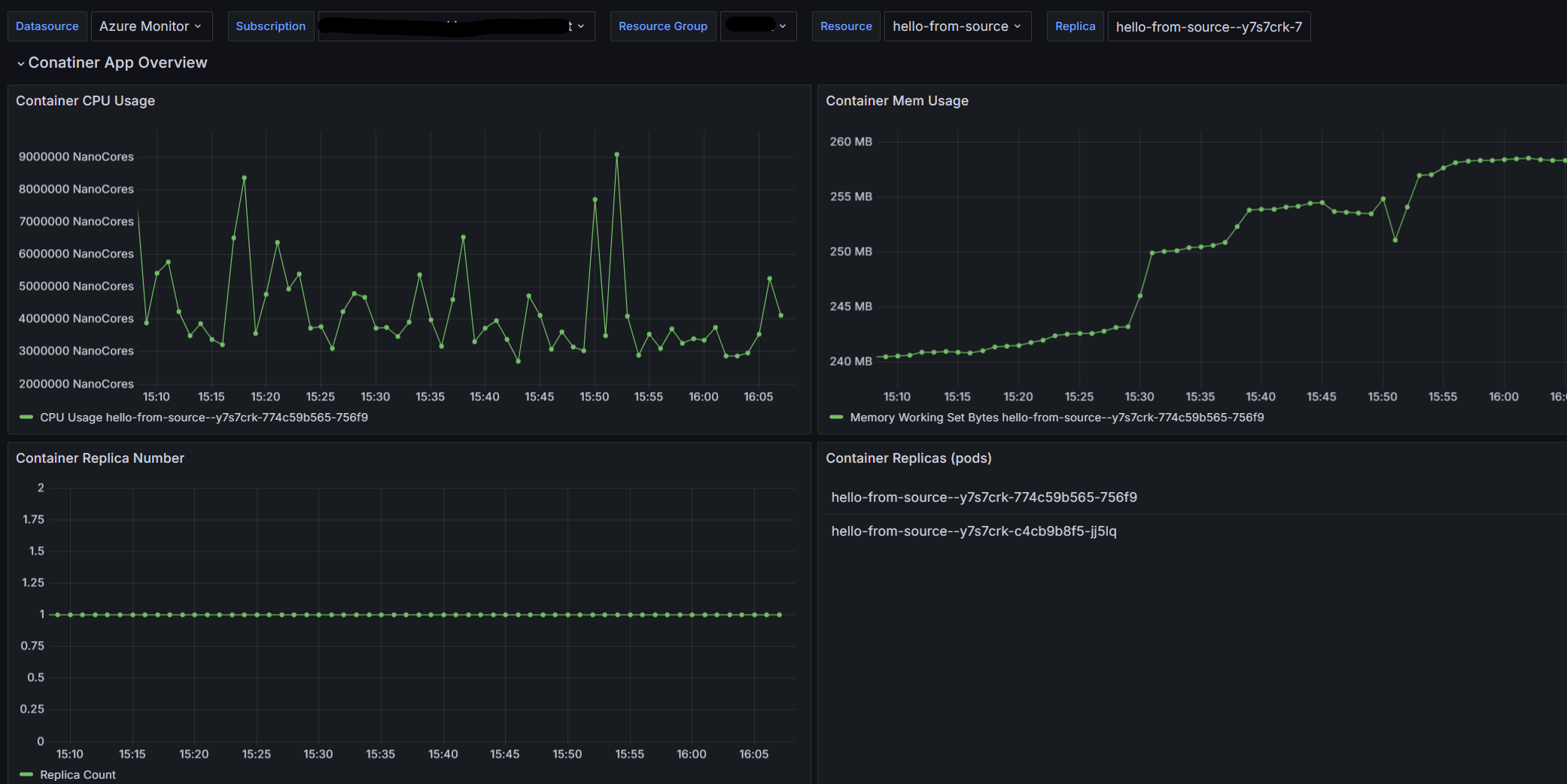
    • Introducción a la aplicación contenedora
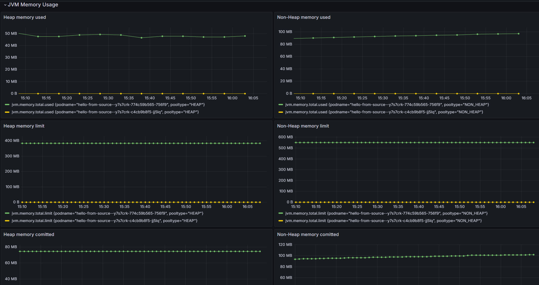
    • Uso de memoria de JVM
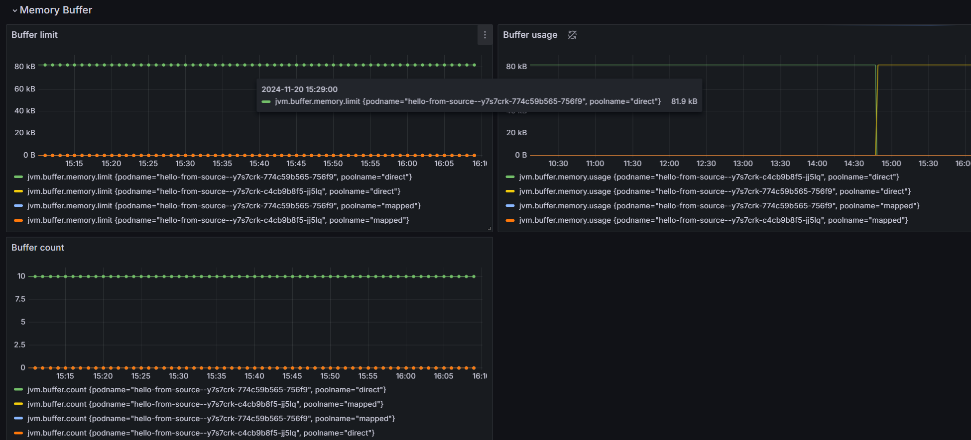
    • Búfer de memoria de JVM
    • Recolección de basura de JVM (GC)
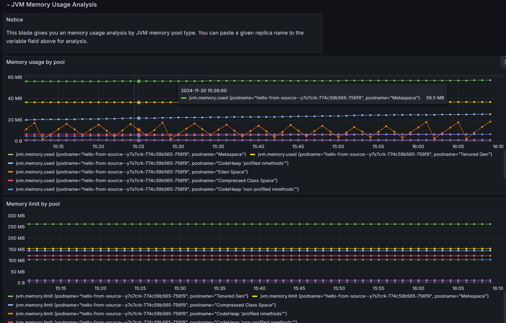
    • Análisis detallado de uso de memoria de JVM

    Recorte de pantalla de la pestaña Información general en Grafana.

    Recorte de pantalla de la pestaña Memoria de JVM en Grafana.

    Recorte de pantalla de la pestaña de memoria del búfer de JVM en Grafana.

    Recorte de pantalla de la pestaña GC de JVM en Grafana.

    Recorte de pantalla de la pestaña Análisis de memoria de JVM en Grafana.

Puede usar este panel como punto de partida para crear su propia solución de supervisión y visualizaciones de métricas personalizadas.

Limpieza de recursos

Los recursos creados en este tutorial tienen un efecto en la factura de Azure. Si no va a usar estos servicios a largo plazo, ejecute el siguiente comando para quitar todo lo creado en este tutorial.

az group delete --resource-group $RESOURCE_GROUP