Compartir vía


Inicio rápido

Importante

El escalado automático de Lakebase es la versión más reciente de Lakebase, con proceso de escalado automático, escalado a cero, bifurcación y restauración instantánea. Para ver las regiones admitidas, consulte Disponibilidad de regiones. Si es un usuario aprovisionado de Lakebase, consulte Aprovisionamiento de Lakebase.

Conéctese a la base de datos mediante tokens de OAuth o contraseñas de Postgres. Para administrar la infraestructura de Lakebase (creación de proyectos, ramas, procesos), consulte Permisos de proyecto.

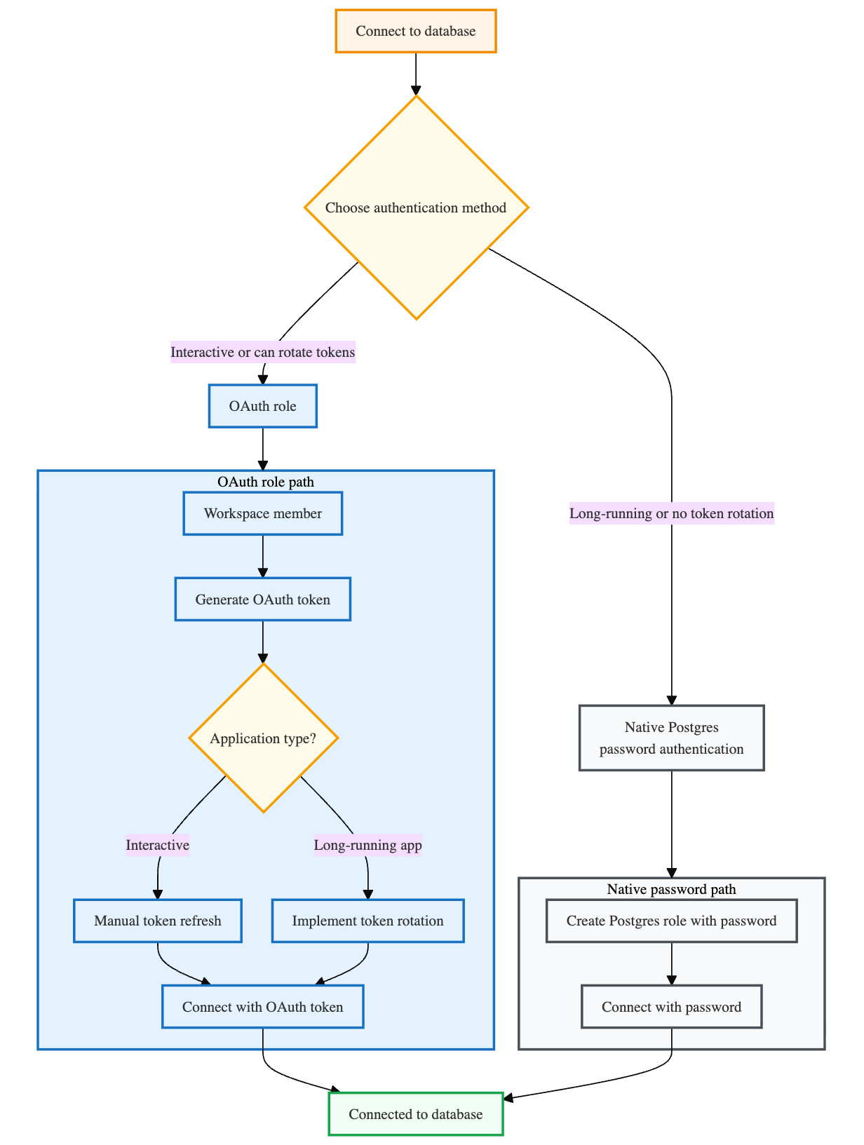
Elección del método de autenticación

Antes de conectarse, decida qué método de autenticación funciona mejor para su caso de uso:

  • Rol de OAuth: Autentíquese mediante la identidad de Azure Databricks con un token de OAuth. El propietario del proyecto puede conectarse inmediatamente. Para permitir que otras identidades de Azure Databricks usen la autenticación de OAuth, cree sus roles de Postgres mediante la INTERFAZ de usuario de Lakebase, SQL o la API REST. Consulte Creación de un rol de OAuth.
  • Autenticación de contraseña de Postgres nativa: Autentíquese mediante un rol de Postgres con una contraseña de base de datos tradicional. Consulte Creación de un rol nativo de contraseña de Postgres.

OAuth proporciona la expiración automática de credenciales y la integración de identidades del área de trabajo, pero requiere rotación de tokens para aplicaciones de larga duración. Las contraseñas de Postgres no expiran ni requieren rotación, pero carecen de la expiración automática de OAuth y la administración centralizada de seguridad.

Flujo de autenticación

Conectarse a la base de datos

Al conectarse a través de la red pública de Internet, si usa un firewall del lado cliente, agregue las direcciones IP usadas por el escalado automático de Lakebase a la lista de permitidos. Consulte Direcciones IP y dominios para los servicios de Databricks.

En los ejemplos siguientes se usa psql, un cliente de Postgres estándar. Para más información sobre el uso de psql para conectarse, consulte Conexión con psql. También puede acceder a la base de datos a través de Cuadernos de Databricks, el Editor de SQL de Lakebase, el Editor de tablas o herramientas de terceros, como pgAdmin y otros clientes compatibles con Postgres. Consulte Consulta de los datos para obtener más opciones.

Cada proyecto contiene una base de datos predeterminada denominada databricks_postgres a la que puede conectarse. Esta base de datos es propiedad del rol de Postgres correspondiente a su identidad en Databricks (por ejemplo, user@databricks.com), que se crea automáticamente al crear un proyecto. Para crear roles adicionales de Postgres, consulte Administración de roles de Postgres.

Nota:

Todas las conexiones de base de datos están sujetas a un tiempo de espera de inactividad de 24 horas y una duración máxima de conexión de 3 días. Consulte Tiempos de espera de conexión.

Conexión con un rol de OAuth

Los roles de OAuth permiten conectarse mediante la identidad de Azure Databricks con la autenticación basada en tokens. El rol OAuth del propietario del proyecto se crea automáticamente. Para permitir que otras identidades de Azure Databricks usen la autenticación de OAuth, cree sus roles de Postgres mediante la INTERFAZ de usuario de Lakebase, SQL o la API REST. Consulte Creación de un rol de OAuth.

Para generar tokens de OAuth mediante programación o para flujos de trabajo automatizados, consulte Obtención de un token de OAuth en un flujo de usuario a máquina para sesiones interactivas o Obtener un token de OAuth en un flujo de máquina a máquina para entidades de servicio.

Importante

Los tokens de OAuth expiran después de una hora.

En el caso de las aplicaciones que mantienen conexiones de base de datos de ejecución prolongada, debe implementar la rotación de tokens para actualizar automáticamente las credenciales antes de que expiren. Sin rotación de tokens, la aplicación perderá la conectividad de la base de datos después de una hora.

Consulte Ejemplos de rotación de tokens para obtener ejemplos de código.

Para conectarse con un rol de OAuth:

  1. En la aplicación Lakebase, seleccione el proyecto y haga clic en Conectar.
  2. Seleccione la rama, el proceso y la base de datos a la que quiere conectarse y, a continuación, seleccione la identidad de Azure Databricks en la sección Roles de OAuth del menú desplegable Rol .
  3. Copie el fragmento de conexión psql en tu terminal e introdúcelo.
  4. Cuando se le solicite una contraseña, haga clic en Copiar token de OAuth y escríbalo como contraseña:

Conexión modal con la lista desplegable Rol abierta que muestra la sección Roles de OAuth

Nota:

La copia del token de OAuth genera un token solo para la identidad de inicio de sesión actual, no para las entidades de servicio ni para otros usuarios. Para generar tokens para otras identidades, use la CLI o el SDK.

Conexión con la contraseña nativa de Postgres

La autenticación de contraseña de Postgres nativa le permite conectarse mediante un rol de Postgres con una contraseña de base de datos tradicional.

Para conectarse con la autenticación de contraseña nativa de Postgres:

  1. En la aplicación Lakebase, seleccione el proyecto y haga clic en Conectar.
  2. Seleccione la rama, el proceso y la base de datos a la que quiere conectarse y, a continuación, seleccione un rol de Postgres en la sección Roles de Postgres del menú desplegable Rol .
  3. Copie el fragmento de código de conexión en el psql terminal y escríbalo para conectarse.

Cuadro de diálogo de conexión de roles de Postgres

Pasos siguientes