Compartir vía


Ampliar canalizaciones en Power Platform

Las canalizaciones se pueden personalizar para satisfacer las necesidades únicas de una organización. Por ejemplo, puede agregar aprobaciones, implementar a través de entidades principales de servicio e integrar con sistemas de registro internos, Azure DevOps, GitHub y mucho más. Debido a que se utilizan eventos comerciales de Microsoft Dataverse, la lógica comercial se puede ejecutar dentro de Power Automate o de varios otros suscriptores. Ya sea que su canalización sea básica o sofisticada por dentro, la experiencia de implementación sigue siendo sencilla para los fabricantes externos.

Importante

  • Las nuevas extensiones de canalizaciones se están implementando gradualmente en todas las regiones y es posible que aún no esté disponible en su región.
  • Es posible que los clientes de canalizaciones existentes deban actualizar la aplicación Power Platform Pipelines para habilitar nuevas características. Puede administrar las actualizaciones en el Centro de administración de Power Platform.
  • Las canalizaciones personales creadas en Power Apps (make.powerapps.com) no se pueden ampliar.

Extensiones validadas disponibles

Las implementaciones de canalizaciones avanzan a través de múltiples pasos predefinidos hasta que se completa la implementación. Las extensiones cerradas insertan pasos personalizados en la progresión donde se puede ejecutar la lógica empresarial personalizada. Es como tu propio tren personal en el que tienes el control de dónde se detiene y si continúa o no.

Diagrama de entrenamiento de extensibilidad

Cuando está habilitada, cada extensión inserta un paso personalizado en un punto diferente dentro de la progresión de una implementación. Las extensiones se pueden utilizar solas o juntas.

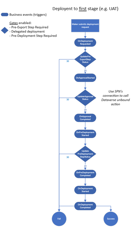
  • El paso previo a la exportación requerido permite ejecutar una lógica de validación personalizada cuando se envía una solicitud de implementación. Pipelines no exportará la solución desde un entorno de desarrollo hasta que este paso se marque como completado. Habilite esto solo para la primera etapa de una canalización. Por ejemplo, pruebas de asistencia al usuario (UAT).

  • La implementación delegada lleva a cabo implementaciones utilizando la identidad del propietario de una etapa de canalización o entidad de servicio en lugar de la del creador solicitante. Esta idenetidad garantiza que los fabricantes puedan solicitar implementaciones sin acceso elevado (o ningún acceso) dentro de los entornos de destino. Requiere la aprobación de una identidad autorizada.

  • El paso previo a la implementación requerido ofrece flexibilidad adicional para insertar un paso personalizado después de que se aprueba una implementación. Por ejemplo, si se requiere una aprobación final.

Habilitar extensiones validadas

Los pasos insertados al habilitar una extensión cerrada están en estado pendiente hasta que su lógica de negocios se ejecute y finalmente indique al host de canalizaciones que complete o rechace el paso. Los creadores pueden ver cuándo está pendiente una implementación y cancelar su solicitud de implementación hasta el paso final de la implementación.

Nota

Una vez que se exportan los artefactos de la solución administrada y no administrada, el sistema los almacena en el host de las canalizaciones y prohíbe cualquier manipulación o modificación. El mismo artefacto administrado, por versión, se implementará en todas las etapas posteriores del proceso en orden secuencial. Esto garantiza que ninguna solución pueda eludir los entornos de control de calidad o los procesos de aprobación.

Comprender los desencadenantes y las acciones de las canalizaciones

Cada paso de la implementación de una canalización desencadena un evento en tiempo real al principio y al finalizar el paso para el cual puede iniciar una lógica personalizada. Se producen activadores adicionales cuando se habilitan extensiones cerradas. Estos corresponden al paso personalizado insertado cuando se habilita una extensión en la etapa de canalización.

Las tablas aquí indican los desencadenantes y las acciones necesarias para cada extensión. Los parámetros de salida de cada activador se pueden utilizar en los pasos posteriores de un flujo de nube.

Extensión cerrada Activador de paso iniciado Desencadenador de paso completado Acción no enlazada Conexión para utilizar
Se requiere un paso previo a la exportación OnDeploymentRequested N/A UpdatePreExportStepStatus Cualquier identidad con acceso para actualizar el registro de ejecución de la etapa de implementación
Es implementación delegada OnApprovalStarted OnDeploymentCompleted Cree una conexión como entidad de servicio o propietario de la etapa de canalización según lo configurado en la etapa de canalización. El propietario de la etapa de canalización debe ser propietario de la entidad de servicio en Microsoft Entra ID.
Paso previo a la implementación obligatorio OnPreDeploymentStarted OnPreDeploymentCompleted UpdatePreDeploymentStepStatus Cualquier identidad con acceso para actualizar el registro de ejecución de la etapa de implementación

Nota

Activadores OnDeploymentRequested para todas las implementaciones.

Despliegue al diagrama de la primera etapa

Desencadenadores

Los disparadores están disponibles en flujos de nube de Power Automate dentro del entorno de host de canalizaciones en el desencadenadorCuando se realiza una acción del conector de Dataverse.

  • Catálogo: Microsoft Dataverse Común.
  • Categoría:Oleoductos. Power Platform
  • Nombre de la tabla: (Ninguno).
  • Nombre de la acción: Seleccione una opción de la lista. Las canalizaciones proporcionan las siguientes acciones personalizadas que producen un disparador en flujos de nube de Power Automate. Los eventos relacionados con la aprobación y OnPreDeployment* solo se activan cuando la extensión correspondiente está habilitada. OnDeploymentRequested
    OnApprovalStarted
    OnApprovalCompleted
    OnPreDeploymentStarted
    OnPreDeploymentCompleted
    OnDeploymentStarted
    OnDeploymentCompleted

Aquí hay un ejemplo de captura de pantalla de desencadenador.

Disparadores de canalizaciones en Power Automate

Condición de desencadenamiento

Las condiciones de activación de Power Automate le permiten personalizar el desencadenador para que el flujo se ejecute solo cuando se cumplan determinadas condiciones. Por ejemplo, podría necesitar ejecutar diferentes flujos y la lógica de negocio asociada dentro de diferentes canalizaciones o etapas de canalización. Esto también ayuda a mantener las ejecuciones de flujo y el consumo de solicitudes de Power Platform en un nivel bajo.

Las canalizaciones desencadenan condiciones en Power Automate

Desencadenar un flujo para una canalización específica

Desencadena una ejecución de flujo para todas las etapas de una canalización (Contoso Pipeline). En este ejemplo, reemplace "Contoso Pipeline" con el nombre de su canalización:

@equals(triggerOutputs()?['body/OutputParameters/DeploymentPipelineName'], 'Contoso Pipeline')

Desencadenar un flujo para una fase específica en la canalización

Desencadena un flujo para una fase de implementación con el nombre de la etapa igual a 'Contoso UAT':

@equals(triggerOutputs()?['body/OutputParameters/DeploymentStageName'], 'Contoso UAT')

Desencadenar un flujo para fases específicas en la canalización

Desencadena un flujo para fases de implementación con el nombre de la etapa contiene "QA":

@contains(triggerOutputs()?['body/OutputParameters/DeploymentStageName'], 'QA')

Obtenga más información sobre expresiones usadas en condiciones: Usar expresiones en condiciones para comprobar varios valores.

Acciones

Después de ejecutar la lógica deseada en los flujos de la nube, utilice Realizar una acción independiente junto con la acción correspondiente para cada extensión cerrada.

Estos parámetros están expuestos en las acciones de las extensiones cerradas correspondientes.

  • UpdatePreExportStepStatus, UpdateApprovalStatus y PreDeploymentStepStatus:
    • 10 es el estado pendiente establecido por el sistema.
    • 20 para completar el paso.
    • 30 por rechazar el paso. La implementación no continuará y el estado se establecerá como fallido. También puede agregar comentarios tanto del creador como del administrador para indicar el motivo del rechazo.
  • Comentarios de aprobación y comentarios previos a la implementación:
    • Los comentarios que son visibles para el creador dentro de las canalizaciones ejecutan el historial. Destinado a que los aprobadores compartan comentarios con el autor de la solicitud. Por ejemplo, por qué se rechazó su implementación o información sobre procesos específicos de la empresa.
  • Propiedades previas a la exportación y propiedades de aprobación:
    • Los administradores pueden almacenar información o parámetros personalizados aquí sin que se muestren a los creadores, por ejemplo, un enlace a la ejecución o aprobación del flujo, u otros datos pertinentes. La intención es brindar flexibilidad y simplificar los informes personalizados para los datos relacionados con la implementación.

Ejemplos

Descargue y luego importe la solución administrada deseada al entorno de host de sus canalizaciones. Estos ejemplos se pueden personalizar para satisfacer las necesidades únicas de su organización.

Ejemplos de extensibilidad de tuberías

Esta descarga contiene ejemplos de flujos en la nube para usar los desencadenadores y acciones anteriores con canalizaciones. Más información: Descargar ejemplo de solución

Ejemplos de implementación delegada

Esta descarga contiene flujos de nube de muestra para administrar aprobaciones y compartir aplicaciones y flujos de lienzo implementados dentro del entorno de destino. Más información: Descargar ejemplo de solución

Pasos siguientes