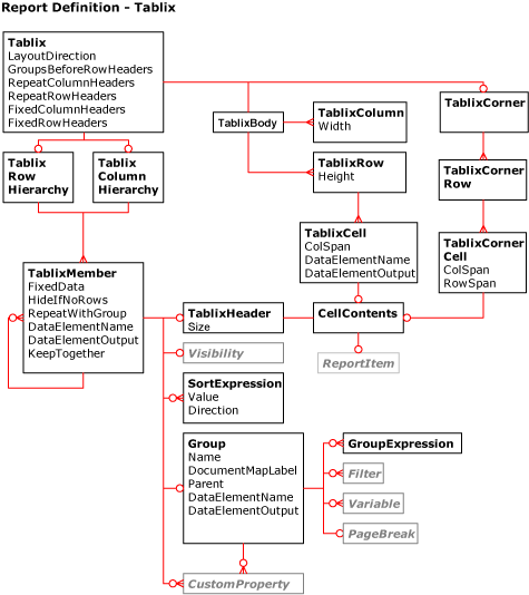
Diagrama de información general de tablix de definición de informe
El diagrama siguiente muestra las relaciones de algunos de los elementos de Tablix en el lenguaje RDL (Report Definition Language).
.gif)
Vea también
Este explorador ya no es compatible.
Actualice a Microsoft Edge para aprovechar las características, las actualizaciones de seguridad y el soporte técnico más recientes.
Nota
El acceso a esta página requiere autorización. Puede intentar iniciar sesión o cambiar directorios.
El acceso a esta página requiere autorización. Puede intentar cambiar los directorios.
El diagrama siguiente muestra las relaciones de algunos de los elementos de Tablix en el lenguaje RDL (Report Definition Language).
.gif)