Nota
El acceso a esta página requiere autorización. Puede intentar iniciar sesión o cambiar directorios.
El acceso a esta página requiere autorización. Puede intentar cambiar los directorios.
En este artículo se describen las distintas consideraciones de configuración para optimizar la optimización de distribución (DO) en el entorno.
Consideraciones sobre la configuración de optimización de distribución
Use esta lista de comprobación para guiarle a través de diferentes aspectos al modificar las configuraciones de optimización de distribución para su entorno.
Requisitos previos para permitir la comunicación de optimización de distribución
Evalúe las directivas de optimización de distribución en función de los siguientes elementos:
- Topología de red
- Tamaño de la organización
- Recursos del sistema
- Mejora de la eficiencia de P2P
Uso de la caché conectada de Microsoft
Elegir dónde establecer directivas de optimización de distribución
1. Requisitos previos para permitir la comunicación de optimización de distribución
Optimización de distribución (DO) se usa para descargar contenido de Microsoft desde orígenes diferentes (origen HTTP, elementos del mismo nivel o solución de caché dedicada). Requiere comunicación entre el cliente de DO y los servicios para encontrar los mejores y más confiables orígenes de contenido. Para que esta tecnología funcione, el cliente de DO que se ejecuta en el dispositivo Windows debe poder acceder al servicio en la nube de DO.
Obtenga más información sobre los requisitos de configuración de firewall, proxy y puerto para habilitar la comunicación de optimización de distribución.
Firewall
Hay puntos de conexión de servicio que debe permitir a través del firewall para comunicarse con el servicio optimización de distribución. Compruebe la lista completa de puntos de conexión que se van a permitir.
Proxy
Para permitir que las llamadas punto a punto (P2P) funcionen correctamente, debe permitir llamadas directas al servicio optimización de distribución desde los dispositivos. Al usar un proxy, quiere omitir las llamadas del servicio Optimización de distribución (*.prod.do.dsp.mp.microsoft.com).
Proxy local
En el caso de las descargas de orígenes HTTP, optimización de distribución puede usar la funcionalidad de detección automática de proxy de WinHttp para controlar la comunicación con el servidor proxy. Es importante saber que optimización de distribución usa solicitudes de intervalo de bytes, por lo que querrá asegurarse de que el proxy permite esta funcionalidad. Obtenga más información sobre el uso de optimización de distribución con un servidor proxy.
Proxy en la nube
Si usa un proxy en la nube, las llamadas al servicio DO se canalizarán a través del proxy en la nube y se modificará la dirección IP pública de los dispositivos, lo que impide que P2P funcione correctamente. Para evitar problemas, debe configurarlo para permitir que el tráfico de Optimización de distribución omita el proxy. De lo contrario, puede experimentar un rendimiento reducido y un mayor consumo de ancho de banda.
Puertos
Optimización de distribución requiere el uso de determinados puertos para entregar contenido. Asegúrese de que todos los puertos necesarios estén abiertos para que la optimización de distribución funcione sin problemas.
| Port | Protocolo | Función |
|---|---|---|
| 7680 | TCP/IP | Escucha de P2P mediante TCP/IP |
| 3544 | UDP | Use Teredo para detectar y conectarse a los elementos del mismo nivel en los NAT. Para obtener más información, consulte la documentación de Teredo. |
| 443 | HTTPS/TLS 1.2 | Usar para comunicar el cliente y el servicio de optimización de distribución |
2. Evaluar directivas de optimización de distribución
Hay una variedad de opciones de optimización de distribución disponibles para satisfacer las necesidades de su entorno. Para aprovechar al máximo la optimización de distribución, debe centrarse en áreas clave para determinar la configuración más adecuada para su entorno único.
2a. Topología de red
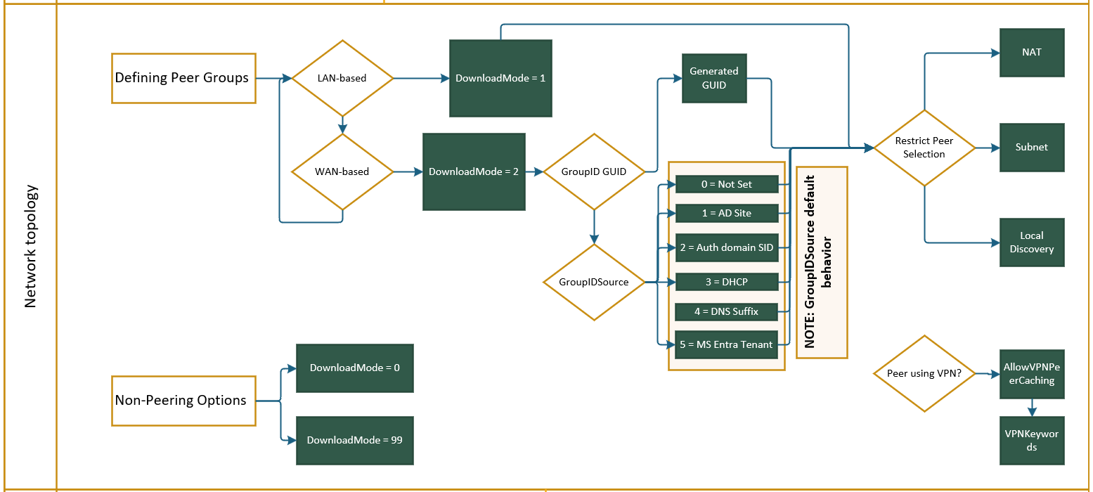
Los grupos del mismo nivel se pueden definir en Optimización de distribución mediante una combinación de opciones como DODownloadMode, DOGroupID, DOGroupIDSource y DORestrictPeerSelection. La combinación de la configuración usada depende de los grupos del mismo nivel deseados y de la topología de red.
Opciones de configuración de emparejamiento
Optimización de distribución puede usar P2P para ayudar a mejorar la eficiencia del ancho de banda. En la sección se describen las distintas opciones disponibles para definir grupos del mismo nivel para su entorno.
Red de área local (LAN)
Para definir un grupo del mismo nivel limitado a la LAN, elija DODownloadMode (1), modo LAN. Esta configuración de modo de descarga incluye todos los dispositivos que comparten la misma dirección IP pública cuando se conectan a Internet (detrás de la misma NAT) en un único grupo del mismo nivel.
Nota
Considere la posibilidad de usar el modo de descarga de grupo o limitar la selección del mismo nivel a la subred si la topología de red es un concentrador y un radio.
Red de área extensa (WAN)
Para lograr grupos del mismo nivel en los NAT del mismo sitio, a través de la WAN o para tener más control en el entorno local, use el modo de descarga "2", modo de grupo. El modo de descarga de grupos permite definir un identificador de grupo GUID único o usar agrupaciones lógicas existentes (por ejemplo, el sitio de AD) en la empresa con la configuración DOGroupIDSource para identificar un grupo del mismo nivel.
Comportamiento predeterminado de GroupIDSource
Hay varias opciones para identificar el identificador de grupo mediante DOGroupIDSource. El comportamiento predeterminado, cuando no se establecen las directivas DOGroupID o DOGroupIDSource, es determinar el identificador de grupo mediante el sitio de AD (1), el SID de dominio autenticado (2) o Microsoft Entra identificador de inquilino (5). Obtenga más información sobre todas las opciones disponibles de DOGroupIDSource.
Nota
Si el grupo del mismo nivel abarca los NAT, el servicio Teredo se usará en el puerto 3544.
Para Configuration Manager usuarios, se recomienda aprovechar los grupos de límites existentes para definir los grupos del mismo nivel.
Restricción de la selección del mismo nivel
Si el entorno requiere un enfoque más pormenorizado, puede usar la opción restringir la detección del mismo nivel junto con el modo de descarga para lograr un mayor control. Por ejemplo, si tiene varias subredes diferentes detrás de la misma NAT pero desea limitar los grupos del mismo nivel a una sola subred, elija DODownloadMode (1) y DORestrictPeerSelection (Subred). Esta configuración se puede usar con cualquiera de los modos de descarga relacionados con el mismo nivel (1, 2 o 3).
Opciones que no son de optimización
Hay dos modos de descarga válidos que no usan la funcionalidad P2P para entregar contenido; modos de descarga (0) y (99). El modo de descarga (0) usa metadatos adicionales proporcionados por los servicios de optimización de distribución para una experiencia de descarga sin pares, confiable y eficaz. El modo de descarga (99) proporcionará una experiencia de descarga confiable a través de HTTP desde el origen original de la descarga o Microsoft, sin otras comprobaciones.
Emparejamiento con VPN
De forma predeterminada, si optimización de distribución detecta una VPN, no se usa el emparejamiento. Para cambiar este comportamiento, use la directiva DOAllowVPNPeerCaching . El cliente de optimización de distribución busca en las cadenas "Description" y "FriendlyName" del adaptador de red para determinar el uso de VPN. Para permitir una mayor flexibilidad para la identificación de VPN, use DOVpnKeywords para agregar descriptores para una VPN determinada que use en su organización.
Nota
La lista de palabras clave predeterminadas es "VPN", "Secure" y "Virtual Private Network". Por ejemplo, "MYVPN" coincide con la palabra clave "VPN" y se detectaría como una conexión VPN.
2b. Tamaño de la organización
Optimización de distribución está diseñado para funcionar mejor en un entorno a gran escala con muchos dispositivos. En función del tamaño del entorno, debe evaluar el valor de DOMinFileSizeToCache para optimizar el emparejamiento.
Tamaño mínimo de archivo que se va a almacenar en caché
El emparejamiento de contenido tiene un número limitado de ranuras disponibles en un momento dado. De forma predeterminada, solo se pueden usar archivos de contenido de 50 MB o más para el emparejamiento. En un entorno con más de 30 dispositivos, cambie DOMinFileSizeToCache a un valor inferior (10 MB) para tener más contenido disponible para el emparejamiento, que se puede distribuir entre muchos dispositivos. Para un número aún mayor de dispositivos (>100), puede aumentar esta configuración a (1 MB).
Dispositivos móviles
De forma predeterminada, las funcionalidades P2P no están habilitadas para los dispositivos que usan una batería. Si hay muchos dispositivos móviles en su entorno, considere la posibilidad de habilitar la directiva DOMinBatteryPercentageAllowedToUpload en un 60 %, para usar el emparejamiento mientras está en batería.
2c. Recursos del sistema
Hay algunas configuraciones de optimización de distribución que pueden afectar cuando hay varios recursos del sistema disponibles.
Tamaño del disco
Altere el tamaño mínimo del disco (el valor predeterminado es 32 GB) que un dispositivo debe usar el emparejamiento con la configuración DOMinDiskSizeAllowedToPeer .
Optimización del tamaño de la caché
También puede administrar la cantidad de espacio que usa la caché de optimización de distribución con la siguiente configuración: DOMaxCacheSize (el valor predeterminado es 20 %) y DOAbsoluteMaxCacheSize (el valor predeterminado no está configurado).
Tamaño de RAM
Controle la cantidad mínima de RAM (inclusive) permitida para usar el almacenamiento en caché del mismo nivel (el valor predeterminado es 4 GB), con DOMinRAMAllowedToPeer.
Gran número de dispositivos con recursos del sistema inactivos
En un entorno con dispositivos conectados y con un amplio espacio libre en disco, intente aumentar el intervalo de expiración de contenido de DOMaxCacheAge a siete o más (hasta 30 días). Puede aprovechar estos dispositivos, usándolos como excelentes orígenes de carga para cargar más contenido durante un período más largo.
2d. Mejora de la eficiencia de P2P
¿Desea mejorar la eficiencia de P2P? Algunas de las configuraciones más eficaces que puede cambiar y que podrían tener un impacto significativo en su entorno incluyen:
Ayude a optimizar la conexión del mismo nivel a través de conexiones HTTP mediante la directiva DOMinBackgroundQoS . Un buen valor para la directiva DOMinBackgroundQoS es algo menor que la velocidad media de descarga que se ve en la red. Por ejemplo, si la velocidad media es de 1000 KB/s, establezca esta directiva en 500 KB/s.
Mejore las posibilidades de descarga desde el mismo nivel o desde el servidor de caché retrasando el tiempo que do intenta realizar conexiones antes de volver al origen HTTP. El conjunto de directivas relacionadas con retrasos incluye:
Para mejorar la eficiencia de los sistemas del mismo nivel o de un servidor de caché dedicado, un buen punto de partida es 60 segundos para la configuración en segundo plano y 30 segundos para la configuración en primer plano.
Nota
No todos los tipos de contenido son aptos para P2P. Consulte la lista completa para obtener más información.
Opciones de limitación de ancho de banda
Independientemente de P2P, considere la posibilidad de establecer las siguientes directivas para evitar interrupciones de la red.
- Administre el uso de la red como un porcentaje o un valor absoluto. Estas directivas incluyen:
- Reduzca las interrupciones mediante la limitación de manera diferente en diferentes momentos del día, mediante las siguientes directivas de horario comercial:
Nota
Las directivas absolutas se recomiendan en entornos de ancho de banda bajo.
3. Uso de la memoria caché conectada
Nota
Cuando se configuran varios servidores de caché conectada, el cliente de optimización de distribución se conecta a ellos en el orden en que aparecen en la lista. Si ha habilitado la configuración de retraso para la reserva del servidor de caché, el retraso de reserva a origen HTTP se aplica a cada nueva descarga de archivos. Este retraso no está asociado a ningún servidor de caché específico.
- DOCacheHost es la lista de nombres de servidor host de caché, separados por comas.
- DOCacheHostSource se puede usar para detectar dinámicamente servidores host de caché en la red mediante DHCP.
- DelayCacheServerFallbackBackground y DelayCacheServerFallbackForeground son las directivas de retraso para ayudar a mejorar las posibilidades de extraer contenido de los servidores host de caché de red. (Consulte los valores recomendados en la sección Mejora de la eficiencia P2P anterior).
- DODisallowCacheServerDownloadsOnVPN permite que el control del servidor host de caché proporcione contenido cuando el dispositivo está en una conexión VPN.
4. Elija dónde establecer directivas de optimización de distribución.
Directivas de grupo
Use directiva de grupo para administrar la configuración de optimización de distribución aquí,
Computer Configuration\Administrative Templates\Windows Components\Delivery Optimization
Directivas MDM
Use MDM para administrar la configuración de optimización de distribución aquí,
.Vendor/MSFT/Policy/Config/DeliveryOptimization/
Optimización de distribución se integra con Microsoft Endpoint Manager y Configuration Manager.
Resumen de las recomendaciones básicas de configuración
| Caso de uso | Directiva | Valor recomendado |
|---|---|---|
| Uso de P2P | DownloadMode | 1 o 2 |
| No usar P2P | DownloadMode | 0 |
| Número de dispositivos de la organización | MinFileSizeToCache | 1 MB para dispositivos del grupo del mismo nivel > 100 |
| Recursos del sistema inactivos | MaxCacheAge | 7 días (604800 segundos) |
| Mejora de la eficiencia de P2P | MinBackgroundQoS y DelayBackgroundDownloadFromHttp/DelayForegroundDownloadFromHttp | 500 KB/s y 60/30 segundos |
| Uso de la memoria caché conectada | DelayCacheServerFallbackBackground/DelayCacheServerFallbackForeground | 60/30 segundos |
Empresa mediante Intune
Para obtener una introducción sencilla a la configuración de la optimización de distribución en Intune, consulte esta guía centrada en la empresa con recomendaciones útiles.
Supervisar la optimización de distribución
Tanto si opta por las configuraciones predeterminadas de optimización de distribución como si las adapta a su entorno, querrá realizar un seguimiento de los resultados para ver cómo mejoran su eficiencia. Las siguientes opciones están disponibles para supervisar la optimización de distribución:
- En los clientes, revise el monitor de actividad, que muestra un desglose de las descargas por origen, velocidad media y estadísticas de carga del mes actual.
- Windows 11: Configuración > Windows Update > Monitor de actividad de optimización > de distribución de opciones > avanzadas
- Windows 10: Configuración > Actualizar & Monitor de actividad de optimización > de distribución de seguridad >
- Windows Update para informes empresariales ofrece un informe de optimización de distribución. Para obtener más información, consulte Supervisión de la optimización de distribución.
Solución de problemas de Optimización de entrega
Puede haber muchas razones diferentes por las que la optimización de distribución no funciona en su entorno. Obtenga más información sobre el solucionador de problemas de DO y los problemas y soluciones comunes para ayudar a mejorar la experiencia de uso de optimización de distribución.
Optimización de distribución de pruebas
Obtenga más información sobre las instrucciones sobre escenarios de prueba básicos para ver cómo funciona la optimización de distribución.