Nota
El acceso a esta página requiere autorización. Puede intentar iniciar sesión o cambiar directorios.
El acceso a esta página requiere autorización. Puede intentar cambiar los directorios.
El Subsistema de Windows para Linux (WSL) ahora es de código abierto.
El código que alimenta WSL está disponible en GitHub: versiones de microsoft/WSL.
Obtenga información sobre lo que significa, cómo descargar WSL, compilar a partir del código fuente e información general sobre los componentes de WSL, etc.
Información general sobre los componentes
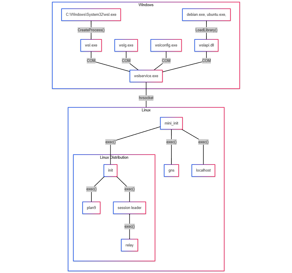
WSL se compone de un conjunto de componentes de distribución. Algunos se ejecutan en Windows y algunos se ejecutan dentro de la máquina virtual WSL 2.
El código de WSL se puede dividir en estas áreas principales:
Ejecutables de línea de comandos que son los puntos de entrada para interactuar con WSL:
wsl.exe,wslconfig.exeywslg.exe. Estos son los procesos que se ejecutan desdeC:\\Windows\System32\wsl.exe>CreateProcess().El servicio WSL que inicia la máquina virtual (VM) de WSL, inicia las distribuciones de Linux instaladas, monta recursos compartidos de acceso a archivos y mucho más:
wslservice.exe.Procesos init y demonios de Linux, archivos binarios que se ejecutan en Linux para proporcionar funcionalidad de WSL:
initpara el arranque,gnspara la configuración de red,localhostpara el reenvío de puertos, etc.Compartir archivos de Linux en Windows con la implementación del servidor Plan9 de WSL:
plan9.
Obtenga más información sobre cada componente en el sitio de documentos de código abierto de WSL: wsl.dev.
El código fuente de WSL es compatible con estos componentes adicionales de código abierto:
- microsoft/wslg: habilitar el subsistema de Windows para Linux para incluir compatibilidad con escenarios relacionados con el servidor Wayland y X: La interfaz gráfica de usuario (GUI) para ejecutar aplicaciones Linux con una interfaz de usuario (no solo en la línea de comandos).
- microsoft/WSL2-Linux-Kernel: el origen del kernel de Linux usado en el Subsistema de Windows para Linux 2 (WSL2): el kernel de Linux WSL2.
Los siguientes componentes siguen formando parte de la imagen de Windows y no están abiertos en este momento:
-
Lxcore.sys: el controlador del lado del kernel que alimenta WSL 1 -
P9rdr.sysyp9np.dll: los componentes que ejecutan el redireccionamiento del\\wsl.localhostsistema de archivos (de Windows a Linux)
Para obtener más información sobre el historial y la comunidad detrás de WSL de código abierto, consulte el anuncio del blog de Microsoft Build 2025: El subsistema de Windows para Linux ahora es de código abierto por Pierre Boulay.
Visite el repositorio de WSL en GitHub para contribuir: microsoft/WSL.
Windows Subsystem for Linux