Note
L’accès à cette page nécessite une autorisation. Vous pouvez essayer de vous connecter ou de changer d’annuaire.
L’accès à cette page nécessite une autorisation. Vous pouvez essayer de changer d’annuaire.
Microsoft Graph est une plateforme technologique qui permet aux organisations de connecter leurs systèmes métier aux données et services Microsoft 365 SaaS. Microsoft Graph inclut toutes les options disponibles dans les plateformes d’intégration cloud modernes, notamment les API interactives, les fonctionnalités d’entrée et de sortie de données, ainsi que l’intégration basée sur les événements, et inclut les options d’intégration suivantes :
- API HTTP RESTful transactionnelles : fournissent des interfaces de contrôle et de plan de données pour différentes offres Microsoft 365 SaaS. Ces API prennent en charge la communication synchrone et sont granulaires par nature.
- API HTTP RESTful améliorées : sous-classe d’API HTTP RESTful qui fournissent des fonctionnalités supplémentaires pour une extraction efficace des données. Les API améliorées se composent d’API Microsoft Teams qui permettent aux opérations spécialisées de récupérer de grandes quantités de données, et d’API Microsoft SharePoint et Exchange Online, qui augmentent les limites de limitation pour les applications payantes.
- Microsoft Graph Data Connect : mécanisme d’exportation de données en bloc qui suit un modèle ETL (extraction, transformation & chargement), avec une phase de collecte de données qui met en scène les données avant de les transférer en bloc vers le stockage fourni par les clients, et traite les données avec une latence élevée.
- API d’intégration pilotées par les événements : permet aux applications clientes de recevoir des notifications de modifications ou de données d’objet complètes après un événement dans l’écosystème Microsoft 365. Ce mécanisme d’envoi (push) est pris en charge par les webhooks et ne garantit pas la remise des messages ou l’ordre des messages.
- API d’intégration de streaming d’événements : permet aux applications clientes de réagir aux activités dans Microsoft 365 à leur propre rythme et garantit la persistance des données d’événement immuables. Les notifications de modification Microsoft Graph avec Azure Event Hubs prennent en charge ce mécanisme d’extraction.
- connecteurs Microsoft 365 Copilot (anciennement connecteurs Microsoft Graph) : activez l’ingestion de grandes quantités de données client dans le stockage Microsoft 365, ce qui enrichit Microsoft 365 Copilot, la boucle d’augmentation et les expériences Microsoft 365 basées sur la recherche. Ces connecteurs sont disponibles via des connecteurs spécifiques au produit, tels que le connecteur Copilot pour ServiceNow, ou des API REST de contenu générique.
L’image suivante montre les modèles d’intégration Microsoft Graph, leurs caractéristiques architecturales associées et les types de solutions auxquels ils sont mappés.
Le large éventail d’options d’intégration peut rendre difficile le choix de l’option la mieux adaptée à vos besoins. Nous vous recommandons de commencer par un scénario métier et d’identifier vos exigences fonctionnelles et non fonctionnelles. Vous pouvez ensuite sélectionner une option d’intégration en fonction de ces exigences.
Selon de nombreux scénarios connus dans l’écosystème Microsoft Graph, les exigences d’architecture suivantes ont un impact sur la sélection des options d’intégration :
- Type d’intégration : les intégrations d’applications impliquent des applications clientes qui dépendent à la fois des données et des fonctionnalités des services Microsoft 365 . par exemple, l’API sendMail accède aux données utilisateur et envoie également un e-mail. Les intégrations de données impliquent des applications qui produisent ou consomment des données Microsoft Graph, mais qui ne s’appuient pas sur les services Microsoft 365. Toutes les options d’intégration de Microsoft Graph prennent en charge les scénarios d’intégration de données.
- Direction du flux de données : le flux sortant est lorsque les données client quittent les limites de conformité Microsoft Graph et que le flux entrant est lorsque les données client entrent dans Microsoft Graph.
- Volume de données : quantité de données client traitées au cours d’une période critique, par exemple un jour ouvrable.
- Latence des données : différence de temps entre le moment où les données sont créées et celles qui sont extraites.
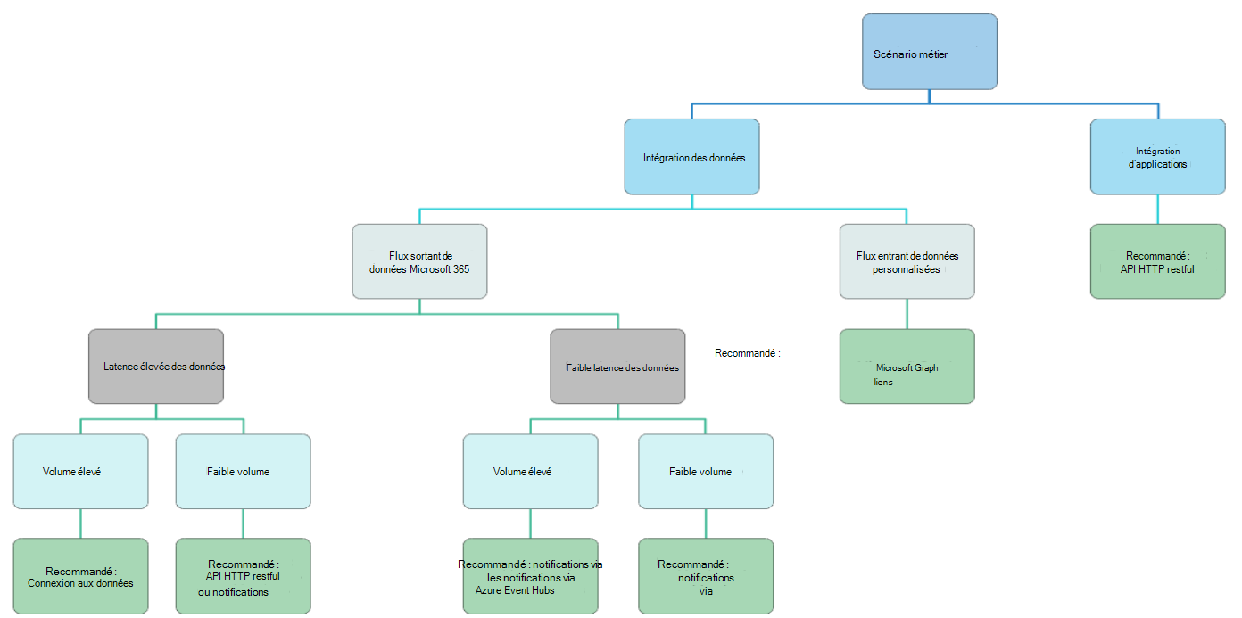
Utilisez l’arbre de décision suivant pour choisir une option d’intégration en fonction des exigences de votre architecture.
- Conditions requises pour l’intégration des applications : utilisez les API Microsoft Graph.
- Scénarios d’intégration de données :
- Flux sortant de données Microsoft 365 :
- Pour une latence élevée des données et un volume de données élevé , utilisez Data Connect.
- Pour une latence élevée des données et un faible volume de données - Utiliser des API ou des notifications Microsoft Graph
- Pour une faible latence des données et un volume de données élevé, utilisez les notifications Microsoft Graph via Event Hub.
- Pour une faible latence des données et un faible volume de données : utilisez des notifications Microsoft Graph via des webhooks.
- Flux entrant de données personnalisées : utilisez des connecteurs Microsoft 365 Copilot (anciennement des connecteurs Microsoft Graph).
- Flux sortant de données Microsoft 365 :
De nombreux scénarios métier nécessitent plusieurs blocs de construction d’intégration pour implémenter une solution. Par exemple, les scénarios de protection contre la perte de données (DLP) peuvent nécessiter Microsoft Graph Data Connect pour la collecte initiale de données et l’analyse des modèles de comportement malveillant, ainsi que l’intégration de streaming d’événements ultérieure pour l’ingestion et le traitement des données en quasi-temps réel afin de reconnaître un incident de sécurité potentiel. Choisissez vos options d’intégration en fonction de vos contraintes et exigences, telles que la complexité, le coût et le délai de commercialisation, pour accélérer au mieux votre chemin vers la valeur.
Pour explorer chacune des options d’intégration plus en détail, consultez les rubriques suivantes :
- Analyser les données Microsoft Graph dans votre stockage de données
- Créer des applications interactives
- Créer des applications Microsoft Graph interactives avec un flux en temps réel
- Obtenir des mises à jour en temps réel pour les modifications de données à l’aide de Microsoft Graph
- Récupérer des événements à votre vitesse à l’aide de Microsoft Graph
- Utiliser Microsoft Graph pour augmenter la recherche Microsoft avec des données personnalisées