Remarque
L’accès à cette page nécessite une autorisation. Vous pouvez essayer de vous connecter ou de modifier des répertoires.
L’accès à cette page nécessite une autorisation. Vous pouvez essayer de modifier des répertoires.
Résumé
- Comportement de MorLock, révision 2
Dernière mise à jour
- Août 2020
S’applique à
Windows 10
Fabricants d’OEM et de BIOS qui souhaitent prendre en charge la fonctionnalité Credential Guard de Windows 10.
Spécifications officielles
Lecture recommandée
Billet de blog : Protection de BitLocker contre les attaques à froid (et d’autres menaces)
Livre blanc : Visite guidée au-delà du BIOS avec le support UEFI TPM2 dans EDKII
Protéger les informations d’identification de domaine dérivées avec Credential Guard
Aperçu
Cette rubrique décrit le comportement et l’utilisation de la MemoryOverwriteRequestControlLock variable UEFI, révision 2.
Pour éviter les attaques avancées en mémoire, l’atténuation de la sécurité du BIOS du système existant MemoryOverwriteRequestControl est améliorée pour prendre en charge le verrouillage pour se défendre contre les nouvelles menaces. Le modèle de menace est développé pour inclure le noyau du système d’exploitation hôte en tant qu’adversaire. Les services ACPI et UEFI Runtime s’exécutant au niveau des privilèges du noyau ne sont donc pas approuvés. Comme pour les implémentations de démarrage sécurisé, MorLock doit être implémenté dans un contexte d’exécution de microprogramme privilégié qui ne peut pas être falsifié par le noyau du système d’exploitation hôte (par exemple, mode de gestion du système, TrustZone, BMC, etc.). L’interface repose sur les services de variables UEFI, qui sont décrits dans la spécification UEFI version 2.5, section 7.2 nommée « Services variables ».
Cette atténuation, appelée MorLock, doit être implémentée sur tous les nouveaux systèmes et non seulement limitée aux systèmes dotés de modules de plateforme approuvée. La révision 2 ajoute une nouvelle fonctionnalité, déverrouillage, pour atténuer les problèmes de performances de démarrage, en particulier sur les systèmes de mémoire volumineux.
Concernant la méthode de contrôle _DSM d’ACPI pour définir l’état du bit MOR (comme décrit dans la section 6 de la spécification PC Client Work Group Platform Reset Attack Mitigation, version 1.10 (téléchargement PDF)), nous recommandons de retirer cette méthode _DSM des implémentations BIOS modernes.
Toutefois, si un BIOS implémente cette méthode _DSM, il doit respecter l’état de MorLock. Si morLock est verrouillé, avec ou sans clé, cette méthode _DSM ne doit pas changer mor et retourner une valeur de 1 correspondant à « Échec général ». Aucun mécanisme ACPI n’est défini pour déverrouiller MorLock révision 2.
Notez que Windows n’a pas appelé directement cette méthode _DSM depuis Windows 7 et qu’il est déconseillé. Certains BIOS appellent indirectement cette méthode _DSM lorsque Windows appelle ACPI _PTS comme mise en œuvre de la détection automatique MOR de l'arrêt propre (comme décrit dans la section 2.3 de la spécification d’atténuation des attaques de réinitialisation de la plateforme du PC Client Work Group, Version 1.10 (téléchargement PDF)).
Cette implémentation ACPI _PTS de la détection automatique MOR est déficiente en sécurité et ne doit PAS être utilisée.
MemoryOverwriteRequestControlLock
Le BIOS contenant l’atténuation améliorée crée cette variable UEFI au démarrage précoce :
VendorGuid :{BB983CCF-151D-40E1-A07B-4A17BE168292}
Nom : MemoryOverwriteRequestControlLock
Attributs: NV+BS+RT
Valeur GetVariable dans le paramètre De données : 0x0 (déverrouillé) ; 0x1 (verrouillé sans clé) ; 0x2 (verrouillé avec clé)
Valeur SetVariable dans le paramètre Data : 0x0 (déverrouillé); 0x1 (verrouillé)
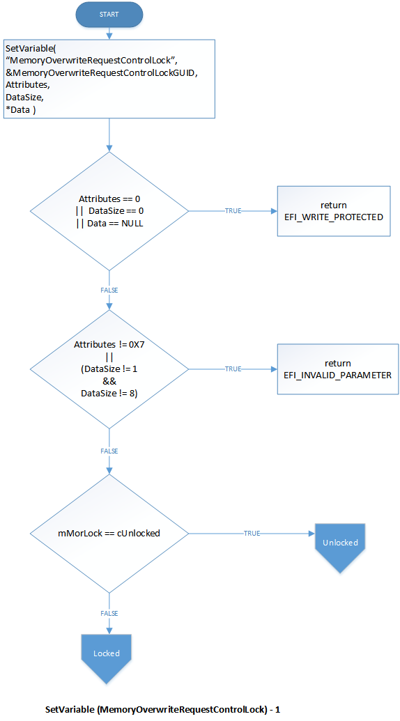
Verrouillage avec SetVariable
Lors de chaque démarrage, le BIOS doit initialiser MemoryOverwriteRequestControlLock à une valeur d’octet unique de 0x00 (indiquant déverrouillé) avant la phase de sélection du périphérique de démarrage DRIVER####, SYSPREP####, BOOT####, *RECOVERY*, … Pour MemoryOverwriteRequestControlLock (et MemoryOverwriteRequestControl), le BIOS doit empêcher la suppression de la variable et des attributs doivent être épinglés à NV+BS+RT.
Lorsque SetVariable pour MemoryOverwriteRequestControlLock est d’abord appelé en passant une valeur non nulle valide dans Les données, le mode d’accès pour les deux MemoryOverwriteRequestControlLock et MemoryOverwriteRequestControl est remplacé en lecture seule, indiquant qu’ils sont verrouillés.
Les implémentations de révision 1 n’acceptent qu’un octet unique de 0x00 ou 0x01 pour MemoryOverwriteRequestControlLock.
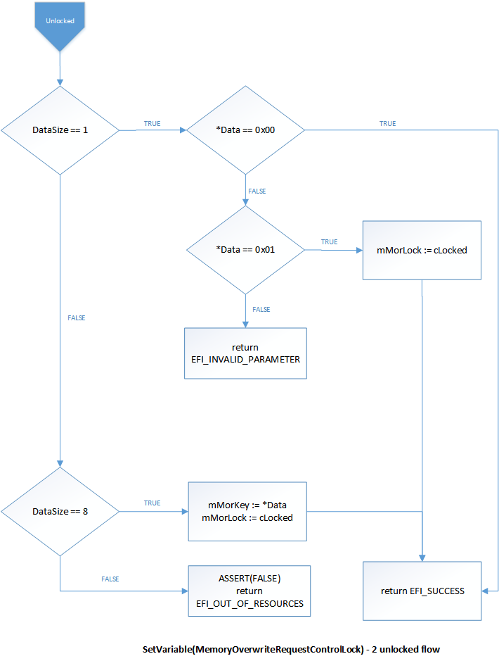
La révision 2 accepte également une valeur de 8 octets qui représente une clé secrète partagée. Si une autre valeur est spécifiée dans SetVariable, l’appel échoue avec l’état EFI_INVALID_PARAMETER. Pour générer cette clé, utilisez une source d’entropie de haute qualité, telle que le module de plateforme approuvée ou le générateur de nombres aléatoires matériels.
Après avoir défini une clé, l’appelant et le microprogramme doivent enregistrer des copies de cette clé dans un emplacement protégé par confidentialité, tel que SMRAM sur IA32/X64 ou un processeur de service avec un stockage protégé.
Obtention de l’état du système
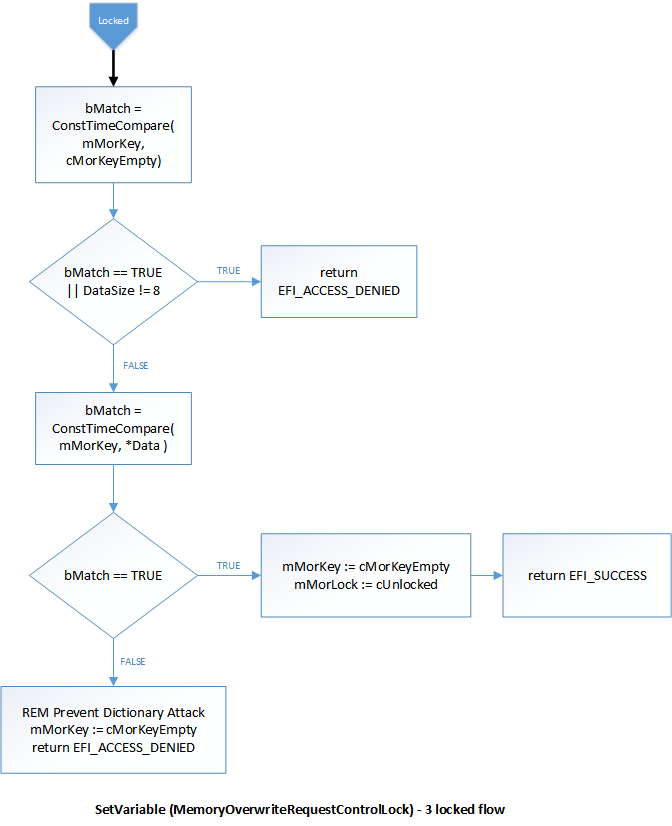
Dans la révision 2, lorsque les variables MemoryOverwriteRequestControlLock et MemoryOverwriteRequestControl sont verrouillées, les appels de SetVariable (pour ces variables) sont d’abord vérifiés par rapport à la clé inscrite à l’aide d’un algorithme à temps constant. Si les deux clés sont présentes et correspondent, les variables reviennent à leur état déverrouillé. Après cette première tentative ou si aucune clé n’est inscrite, les tentatives suivantes de définition de cette variable échouent avec EFI_ACCESS_DENIED pour empêcher les attaques par force brute. Dans ce cas, le redémarrage du système est le seul moyen de déverrouiller les variables.
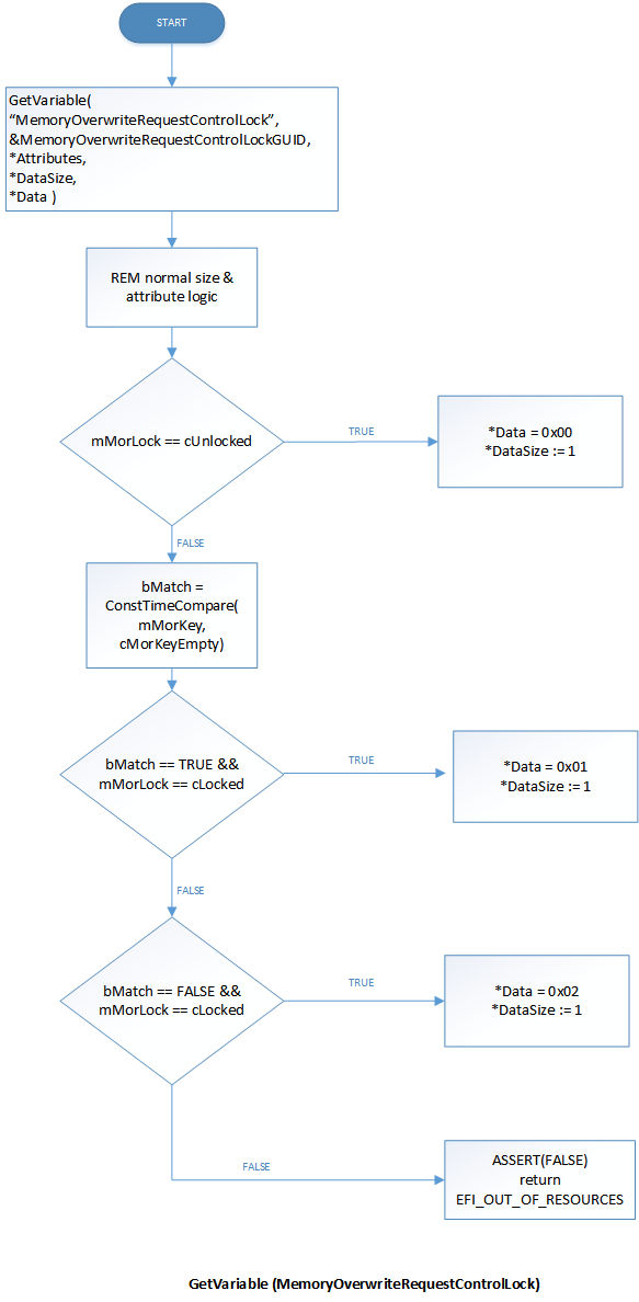
Le système d’exploitation détecte la présence de MemoryOverwriteRequestControlLock et son état en appelant GetVariable. Le système peut ensuite verrouiller la valeur actuelle de MemoryOverwriteRequestControl en définissant la valeur de MemoryOverwriteRequestControlLock sur 0x1. Vous pouvez également spécifier une clé pour activer le déverrouillage à l’avenir une fois que les données secrètes ont été vidées en toute sécurité de la mémoire.
Appeler GetVariable pour MemoryOverwriteRequestControlLock retourne 0x0, 0x1 ou 0x2 pour indiquer les états déverrouillé, verrouillé sans clé ou verrouillé avec clé.
Le paramètre MemoryOverwriteRequestControlLock ne s’applique pas au flash (modifie simplement l’état de verrouillage interne). La récupération de la variable retourne l’état interne et n’expose jamais la clé.
Exemple d’utilisation par le système d’exploitation :
if (gSecretsInMemory)
{
char data = 0x11;
SetVariable(MemoryOverwriteRequestControl, sizeof(data), &data);
}
// check presence
status = GetVariable(MemoryOverwriteRequestControlLock, &value);
if (SUCCESS(status))
{
// first attempt to lock and establish a key
// note both MOR and MorLock are locked if successful
GetRNG(8, keyPtr);
status = SetVariable(MemoryOverwriteRequestControlLock, 8, keyPtr);
if (status != EFI_SUCCESS)
{
// fallback to revision 1 behavior
char data = 0x01;
status = SetVariable(MemoryOverwriteRequestControlLock, 1, &data);
if (status != EFI_SUCCESS) { // log error, warn user }
}
}
else
{
// warn user about potentially unsafe system
}
// put secrets in memory
// … time passes …
// remove secrets from memory, flush caches
SetVariable(MemoryOverwriteRequestControlLock, 8, keyPtr);
Flux d’implémentation MorLock
Ces organigrammes montrent le comportement attendu de votre implémentation :
Initialisation
Flux DéfinirVariable
Flux d’état déverrouillé pour SetVariable
Flux d’état verrouillé pour SetVariable
Flux pour GetVariable
Voir aussi
exigences UEFI qui s’appliquent à toutes les éditions Windows sur les plateformes SoC
Protection de BitLocker contre les attaques à froid (et d’autres menaces)
Visite guidée au-delà du BIOS avec le support UEFI TPM2 dans EDKII
Protéger les informations d’identification de domaine dérivées avec Credential Guard