Partager via


Localisation du pilote d'imprimante V4

Important

La plateforme d’impression moderne est le moyen privilégié de Windows pour communiquer avec les imprimantes. Nous vous recommandons d’utiliser le pilote de classe IPP en boîte de Microsoft, ainsi que les applications de support d’impression (PSA), pour personnaliser l’expérience d’impression dans Windows 10 et 11 pour le développement de périphériques d’impression.

Pour plus d’informations, consultez le guide de conception de l’application de support d’impression v1 et v2.

Windows fournit des chaînes d'affichage localisées standard pour prendre en charge le développement d'extensions d'imprimantes et d'applications d'appareils UWP fournies par le biais d'objets IPrintSchemaCapabilities.

Le tableau suivant présente les fonctionnalités que Windows peut localiser avec ses chaînes d'affichage standard :

Fonctionnalité Options standard
Bacs d'entrée Job/Document/PageInputBin
Types de médias PageMediaType
Recto-verso JobDuplexAllDocumentsContiguously
Classement DocumentCollate
Couleur de sortie PageOutputColor
Orientation PageOrientation
N-Up JobNUpAllDocumentsContiguously
Perforation JobHolePunch

DocumentHolePunch
Agrafage JobStapleAllDocuments

DocumentStaple
Binding JobBindAllDocuments

DocumentBinding
Qualité de la sortie PageOutputQuality
Taille du support PageMediaSize

En outre, ces chaînes sont disponibles dans les formulaires XML des capacités d'impression, à condition que le pilote ne spécifie pas de nom d'affichage à l'aide d'une DLL de ressource pour la fonctionnalité ou l'option. Si un pilote spécifie un nom d'affichage à l'aide d'une DLL de ressource, il sera fourni dans le XML, ainsi qu'à l'ancienne interface utilisateur des préférences d'impression basée sur COMPSTUI utilisée sur les versions antérieures de Windows.

Les noms d'affichage varient d'une interface utilisateur à l'autre et d'une API à l'autre. Utilisez les trois organigrammes suivants pour obtenir une vue d'ensemble du comportement de localisation attendu pour un scénario donné.

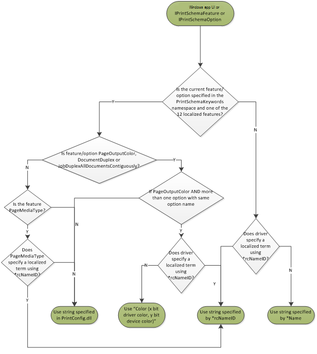
L'organigramme suivant montre le comportement attendu en matière de localisation dans les applications UWP, ainsi que dans les familles d'objets IPrintSchemaFeature et IPrintSchemaOption.

Organigramme de localisation pour les applications Windows, iprintschemafeature ou iprintschemaoption.

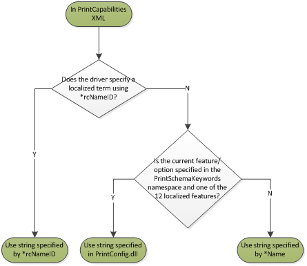
L'organigramme suivant montre le comportement attendu en matière de localisation dans les documents XML PrintCapabilities.

organigramme du comportement de localisation pour les documents xml printcapabilities.

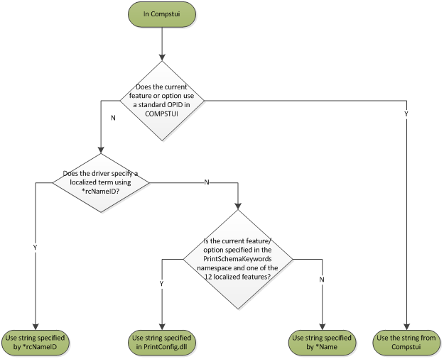
L'organigramme suivant montre le comportement de localisation attendu dans la boîte de dialogue standard des préférences d'impression basée sur Compstui.

diagramme de localisation pour la boîte de dialogue basée sur compstui .

Pour utiliser les noms d'affichage localisés par Microsoft, suivez les instructions de ce tableau pour modifier correctement vos fichiers de configuration GPD ou PPD.

Type de fichier Instructions
GPD Spécifiez le nom de la fonctionnalité ou de l'option GPD.

Ne spécifiez pas l'entrée rcNameID.

Pour les fonctionnalités ou options suivantes, vous devez également spécifier PrintSchemaKeywordMap pour mapper les fonctionnalités ou options GPD aux fonctionnalités ou options correspondantes définies par Print Schema, à moins qu'elles ne soient spécifiées en tant que fonctionnalités standard. Pour voir des exemples montrant comment utiliser PrintSchemaKeywordMap pour mapper des fonctionnalités, voir Modifications de la description des fonctionnalités basées sur GPD/PPD.

JobHolePunch, DocumentHolePunch

JobStapleAllDocuments, DocumentStaple

AllierTousLesDocuments, LiaisonDeDocuments

PageOutputQuality

PageMediaType

Pour N-Up, n'utilisez pas PrintSchemaKeywordMap sur les valeurs des options.
PPD Utilisez PrintSchemaKeywordMap pour mapper les fonctionnalités ou options PPD aux fonctionnalités ou options correspondantes définies dans le Print Schema. Pour voir des exemples montrant comment utiliser PrintSchemaKeywordMap pour mapper des fonctionnalités, voir Modifications de la description des fonctionnalités basées sur GPD/PPD.

Pour N-Up, n'utilisez pas PrintSchemaKeywordMap sur les valeurs des options.

Localisation des pilotes basés sur PPD

Les pilotes basés sur PPD ne prennent pas en charge les DLL de ressources. Par conséquent, il peut être nécessaire de fournir plusieurs fichiers PPD. Microsoft recommande aux pilotes d'impression v4 qui utilisent des fichiers de configuration PPD d'utiliser les techniques décrites dans cette rubrique pour inclure un fichier PPD par locale.

IPrintSchemaCapabilities

IPrintSchemaFeature

IPrintSchemaOption

Changements dans la description des fonctionnalités basées sur le GPD/PPD

Fonctionnalités standard