Remarque
L’accès à cette page nécessite une autorisation. Vous pouvez essayer de vous connecter ou de modifier des répertoires.
L’accès à cette page nécessite une autorisation. Vous pouvez essayer de modifier des répertoires.
Diagramme
Définitions d’objets
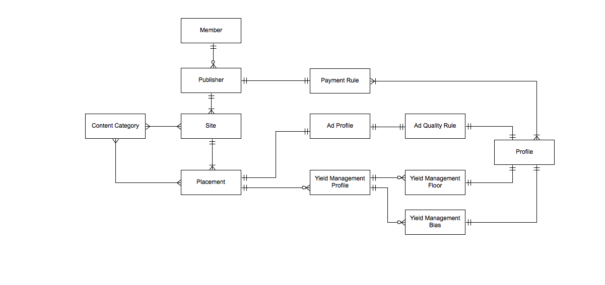
- Membre : objet parent de votre compte. Chaque membre a une relation contractuelle avec Xandr.
- Éditeur : objet qui représente un éditeur unique sur Xandr. En règle générale, un éditeur peut être associé au propriétaire d’un élément d’inventaire.
- Site : cet objet regroupe les placements et est généralement associé à un site web singe (domaine) ou à une section d’un site web.
- Placement : chaque placement correspond à une balise publicitaire unique par le biais de laquelle les impressions arrivent à Xandr.
- Catégorie de contenu : cet objet spécifie les attributs relatifs à l’inventaire qui sont utiles pour le ciblage avec des campagnes gérées.
- Règle de paiement : cet objet définit la façon dont un éditeur est payé pour une impression. Cela peut être associé à un profil pour définir des paiements dynamiques en fonction du ciblage.
- Service de profil publicitaire : définit les types de créations qui peuvent et ne peuvent pas servir sur une partie de l’inventaire.
- Règle de qualité des annonces : cet objet spécifie des règles dynamiques supplémentaires concernant les éléments créatifs qui peuvent et ne peuvent pas être servis.
- Profil de gestion des rendements : objet parent pour les opérations de gestion des rendements.
- Plancher de gestion des rendements : cet objet définit des planchers de prix de gestion des rendements dynamiques.
- Biais de gestion des rendements : cet objet définit les biais de gestion dynamique du rendement.
- Profil : cet objet définit tous les paramètres de ciblage d’un autre objet (par exemple, une règle de paiement).