Note
L’accès à cette page nécessite une autorisation. Vous pouvez essayer de vous connecter ou de changer d’annuaire.
L’accès à cette page nécessite une autorisation. Vous pouvez essayer de changer d’annuaire.
L’attribution « hors connexion » est une attribution de conversion qui consiste à envoyer (push) tous les traitements de données requis pour l’attribution de conversion « hors connexion » vers l’entrepôt de données Microsoft Advertising.
L’attribution hors connexion fournit :
Scalabilité : Tout d’abord, l’exécution d’une attribution de conversion à grande échelle est un problème difficile. L’attribution de conversions nécessite un tri très rapide sur d’immenses quantités de données afin de trouver un événement de conversion important. Il est difficile de le faire efficacement. L’attribution hors connexion supprime un certain nombre d’étapes du processus d’attribution, ainsi que la suppression des composants de notre infrastructure de traitement des données qui n’ont pas été correctement mis à l’échelle.
Précision : l’attribution hors connexion implémente plus précisément le modèle d’attribution « last-view/last-click ». En particulier, il attribue plus précisément les conversions lorsque le temps écoulé entre le déclenchement du pixel de conversion et une vue ou un clic est très court. Il effectue également le suivi des conversions pour les traceurs d’impression, contrairement à la conception précédente. Pour plus d’informations sur le modèle d’attribution « last-view/last-click » que nous utilisons, consultez Attribution de conversion.
Flexibilité : cette architecture nous offre plus de flexibilité dans la façon dont nous implémentons des modèles d’attribution de conversion. Par conséquent, cette modification prépare notre système à gérer des modèles d’attribution supplémentaires au-delà de « last-view/last-click ».
Importante
Le texte et les diagrammes ci-dessous décrivent les détails de l’infrastructure de niveau inférieur ; Pour obtenir une vue d’ensemble de niveau supérieur de la façon dont nous effectuons l’attribution de conversion, consultez Attribution de conversion.
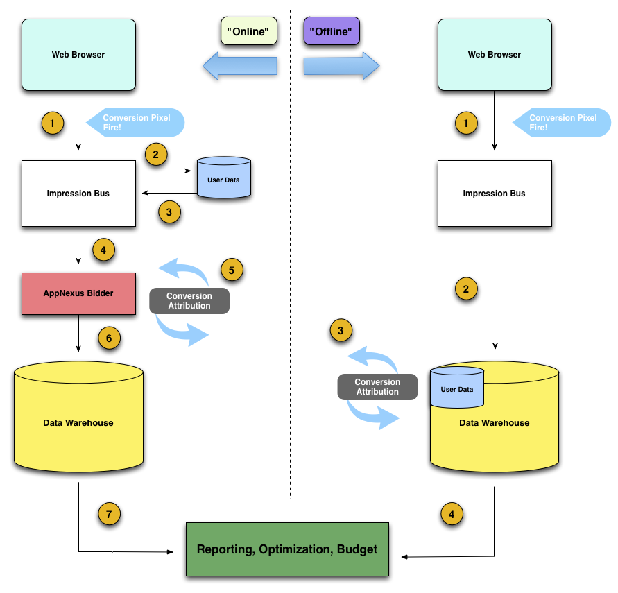
Attribution de conversion, « en ligne » et « hors connexion »
Le diagramme suivant montre les principaux composants impliqués dans le processus d’attribution de conversion, ainsi que les étapes qui se produisent entre la conversion d’un utilisateur et cette conversion attribuée et rendue disponible dans la création de rapports. Le côté gauche du diagramme montre le processus d’attribution de conversion « en ligne » précédent. Le côté droit du diagramme montre le processus « hors connexion » actuel.
Méthode précédente (« en ligne »)
Étape 1. Chargements de pixels de conversion
Le navigateur de l’utilisateur charge la page d’accueil de conversion, qui déclenche le pixel de conversion hébergé par impression Bus.
Étape 2. Les données utilisateur sont demandées par le bus d’impression
Impression Bus demande au magasin de données utilisateur des informations sur l’utilisateur.
Étape 3. Les données utilisateur sont renvoyées au bus d’impression
Le magasin de données utilisateur répond à Impression Bus avec des informations sur l’utilisateur.
En raison de la nature de la conception du magasin de données et de la vitesse à laquelle il doit répondre aux demandes, les informations sur l’utilisateur qu’il peut transmettre à Impression Bus dans cette étape sont limitées. Il ne peut pas non plus recevoir d’informations sur les vues ou les clics aussi rapidement qu’il doit répondre aux demandes d’informations de vue et de clic les plus récentes. Par conséquent, les informations peuvent être légèrement obsolètes , où « légèrement » est mesuré en secondes, ce qui entraîne une moins grande précision dans l’attribution des conversions.
Étape 4. Les données utilisateur sont transmises au soumissionnaire de Microsoft Advertising
Impression Bus transmet les informations sur l’utilisateur qu’il a reçues du magasin de données utilisateur au soumissionnaire de Microsoft Advertising pour attribution.
Étape 5. L’attribution est effectuée par le soumissionnaire de Microsoft Advertising
Le soumissionnaire de Microsoft Advertising effectue l’attribution de conversion réelle, en recherchant dans les données de l’utilisateur l’affichage ou le clic le plus récent associé à la création de l’annonceur.
Étape 6. Les données utilisateur sont transmises au Data Warehouse pour un traitement supplémentaire
Le soumissionnaire de Microsoft Advertising a attribué la conversion et transmet ces informations au Data Warehouse, ainsi que les informations qu’elles ont été fournies par impression bus et magasin de données utilisateur.
Comme indiqué à l’étape 3, les informations utilisateur que le magasin de données utilisateur peut fournir sont limitées. Cet ensemble limité de données sur l’utilisateur doit maintenant passer par une longue étape de post-traitement, où ils sont combinés avec les données utilisateur plus complètes stockées dans le Data Warehouse.
Étape 7 Les données liées à la conversion sont mises à disposition pour la création de rapports, l’optimisation et le budget
Le Data Warehouse a terminé le post-traitement de la quantité limitée d’informations sur l’utilisateur converti transmises à partir du stockage des données utilisateur et de leur intégration avec ses propres données plus complètes. À ce stade, les données liées à la conversion sont mises à la disposition de la plateforme Microsoft Advertising à des fins de création de rapports, d’optimisation et de budget.
Méthode actuelle (« Hors connexion »)
Étape 1. Chargements de pixels de conversion dans la méthode actuelle
Le navigateur de l’utilisateur charge la page d’accueil de conversion, qui déclenche le pixel de conversion hébergé par impression Bus.
Étape 2. Les données au niveau de l’impression sont envoyées au Data Warehouse
Impression Bus transmet les données qu’il possède sur l’impression et l’utilisateur à l’Data Warehouse.
Étape 3. La conversion est attribuée, d’autres données sont traitées
Le Data Warehouse reçoit des informations sur l’impression et l’utilisateur de l’Impression Bus. Comme vous pouvez le voir dans le diagramme, le magasin de données utilisateur se trouve désormais dans le Data Warehouse. Cela permet une intégration et un traitement plus rapides des données fournies par Impression Bus.
Étape 4. Les données liées à la conversion sont mises à disposition pour la création de rapports, l’optimisation et le budget
Le Data Warehouse a terminé le traitement et l’intégration des informations sur l’impression et l’utilisateur converti transmis à partir du bus Impression. À ce stade, les données relatives à l’impression et à la conversion sont mises à la disposition de la plateforme Microsoft Advertising à des fins de création de rapports, d’optimisation et de budget.