Remarque
L’accès à cette page nécessite une autorisation. Vous pouvez essayer de vous connecter ou de modifier des répertoires.
L’accès à cette page nécessite une autorisation. Vous pouvez essayer de modifier des répertoires.
Importante
La prise en charge de Xamarin a pris fin le 1er mai 2024 pour tous les kits SDK Xamarin, y compris Xamarin.Forms, Intune app SDK Xamarin Bindings et la prise en charge microsoft Tunnel associée. Xamarin.Forms a évolué en interface utilisateur d’application multiplateforme .NET (MAUI). Les projets Xamarin existants doivent être migrés vers .NET MAUI. Pour plus d’informations sur la mise à niveau de projets Xamarin vers .NET, consultez la documentation Mettre à niveau de Xamarin vers .NET & .NET MAUI et l’interface utilisateur d’application multiplateforme .NET . Pour Intune prise en charge sur la plateforme Android, consultez Intune documentation du SDK d’application pour .NET MAUI - Android et .NET pour Android. Pour Intune prise en charge sur la plateforme iOS, consultez Microsoft Intune Kit de développement logiciel (SDK) d’application pour MAUI.iOS et .NET pour iOS.
Ce guide vous aidera à activer rapidement votre application mobile pour prendre en charge les stratégies de protection des applications avec Microsoft Intune. Il peut être utile de comprendre d’abord les avantages du KIT de développement logiciel (SDK) Intune App, comme expliqué dans la vue d’ensemble du KIT de développement logiciel (SDK) d’application Intune.
Le sdk d’application Intune prend en charge des scénarios similaires sur iOS et Android, et vise à créer une expérience cohérente sur les plateformes pour les administrateurs informatiques. Toutefois, il existe de petites différences dans la prise en charge de certaines fonctionnalités, en raison de différences et de limitations de plateforme.
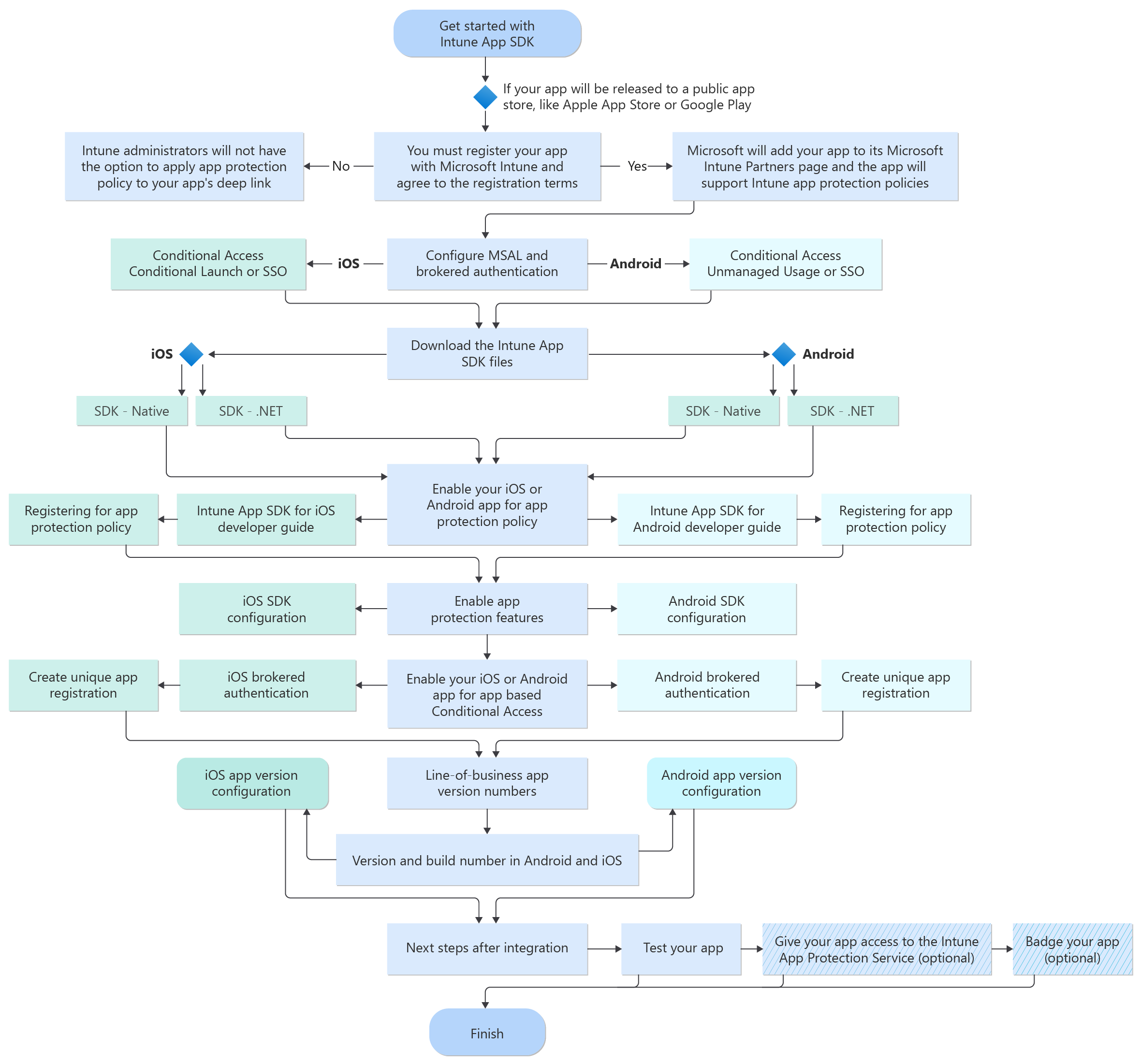
Flux de processus
Le diagramme suivant fournit le flux de processus pour le SDK d’application Intune pour iOS et le SDK d’application Intune pour Android :
Inscrire votre application du Store auprès de Microsoft
Si votre application est interne à votre organization et ne sera pas disponible publiquement :
Vous n’avez pas besoin d’inscrire votre application. Pour les applications métier internes qui ont été écrites par ou pour votre entreprise, l’administrateur informatique déploie l’application en interne. Intune détecte que l’application a été créée avec le SDK et permet à l’administrateur informatique d’y appliquer des stratégies de protection des applications. Vous pouvez passer à la section Activer votre application iOS ou Android pour la stratégie de protection des applications.
Si votre application sera publiée dans un App Store public, comme Apple App Store ou Google Play :
Vous devez d’abord inscrire votre application auprès de Microsoft Intune et accepter les conditions d’inscription. Les administrateurs informatiques peuvent ensuite appliquer une stratégie de protection des applications à l’application managée, qui sera répertoriée en tant qu’applications de productivité partenaires.
Tant que l’inscription n’est pas terminée et confirmée par l’équipe Microsoft Intune, Intune administrateurs n’ont pas la possibilité d’appliquer la stratégie de protection des applications au lien profond de votre application. Microsoft ajoute également votre application à sa page Microsoft Intune Partenaires. Là, l’icône de l’application s’affiche pour indiquer qu’elle prend en charge Intune stratégies de protection des applications.
Le processus d’inscription
Pour commencer le processus d’inscription, et si vous ne travaillez pas déjà avec un contact Microsoft, remplissez le questionnaire Microsoft Intune App Partner.
Nous utiliserons les adresses e-mail répertoriées dans votre réponse au questionnaire pour contacter et poursuivre le processus d’inscription. En outre, nous utilisons votre adresse e-mail d’inscription pour vous contacter si nous avons des préoccupations.
Remarque
Toutes les informations collectées dans le questionnaire et par courrier électronique avec l’équipe Microsoft Intune respecteront la Déclaration de confidentialité De Microsoft.
À quoi s’attendre dans le processus d’inscription :
Une fois que vous avez soumis le questionnaire, nous vous contacterons via votre adresse e-mail d’inscription pour confirmer la réception réussie ou demander des informations supplémentaires pour terminer l’inscription.
Une fois que nous aurons reçu toutes les informations nécessaires de votre part, nous vous enverrons le Microsoft Intune App Partner Agreement à signer. Ce contrat décrit les conditions que votre entreprise doit accepter avant de devenir partenaire d’application Microsoft Intune.
Vous serez averti lorsque votre application est correctement inscrite auprès du service Microsoft Intune et quand votre application est proposée sur le site Microsoft Intune partenaires.
Enfin, le lien profond de votre application sera ajouté à la prochaine mise à jour mensuelle du service Intune. Par exemple, si les informations d’inscription sont terminées en juillet, le lien profond sera pris en charge à la mi-août.
Le lien profond est le lien vers la description de votre application dans l’App Store public. Si le lien profond de votre application change à l’avenir, vous devez réinscrire votre application.
Télécharger les fichiers du Kit de développement logiciel (SDK)
Les sdk d’application Intune pour iOS et Android natifs sont hébergés sur un compte Microsoft GitHub. Ces dépôts publics ont les fichiers sdk pour iOS et Android natifs, respectivement :
- Kit de développement logiciel (SDK) d’applications pour iOS
- Kit de développement logiciel (SDK) d’applications pour Android
Si votre application est générée avec l’interface utilisateur de l’application multiplateforme .NET (.NET MAUI), utilisez cette variante du SDK :
Remarque
À l’aide du SDK d’application Intune pour .NET MAUI, vous pouvez développer des applications Android ou iOS pour Intune qui incorporent l’interface utilisateur de l’application multiplateforme .NET. Les applications développées à l’aide de cette infrastructure vous permettent d’appliquer Intune gestion des applications mobiles.
Il est judicieux de s’inscrire pour obtenir un compte GitHub que vous pouvez utiliser pour dupliquer et extraire à partir de nos dépôts. GitHub permet aux développeurs de communiquer avec notre équipe produit, d’ouvrir des problèmes et de recevoir des réponses rapides, d’afficher des notes de publication et de fournir des commentaires à Microsoft. Si vous avez des questions sur gitHub du KIT de développement logiciel (SDK) Intune App, contactez msintuneappsdk@microsoft.com.
Activer votre application iOS ou Android pour la stratégie de protection des applications
Vous aurez besoin de l’un des guides de développement suivants pour vous aider à intégrer le Kit de développement logiciel (SDK) Intune App dans votre application :
Guide du SDK d’application Intune pour les développeurs iOS : ce document vous guide pas à pas dans l’activation de votre application iOS native avec le SDK d’application Intune.
Guide du SDK d’application Intune pour les développeurs Android : ce document vous guide pas à pas dans l’activation de votre application Android native avec le SDK d’application Intune.
Importante
Intune publie régulièrement des mises à jour du SDK d’application Intune. Nous vous recommandons de vous abonner aux référentiels Intune du Kit de développement logiciel (SDK) d’application pour les mises à jour afin de pouvoir incorporer la mise à jour dans votre cycle de publication de développement logiciel et de vous assurer que vos applications prennent en charge les derniers paramètres de stratégie de protection des applications.
Prévoyez de prendre des mises à jour Intune sdk d’application obligatoires avant chaque version majeure du système d’exploitation pour vous assurer que votre application continue de s’exécuter sans problème, car les mises à jour du système d’exploitation peuvent entraîner des changements cassants. Si vous ne mettez pas à jour vers la dernière version avant une version majeure du système d’exploitation, vous risquez de rencontrer un changement cassant et/ou de ne pas pouvoir appliquer des stratégies de protection des applications à votre application.
Activer votre application iOS ou Android pour l’accès conditionnel basé sur l’application
En plus d’activer votre application pour la stratégie de protection des applications, les éléments suivants sont requis pour que votre application fonctionne correctement avec Microsoft Entra’accès conditionnel basé sur l’application :
L’application est générée avec la bibliothèque d’authentification Microsoft et activée pour Microsoft Entra’authentification broker.
L’ID client Microsoft Entra de votre application doit être unique sur les plateformes iOS et Android.
Configurer la télémétrie pour votre application
Microsoft Intune collecte des données sur les statistiques d’utilisation de votre application.
Intune Kit de développement logiciel (SDK) d’application pour iOS : le KIT de développement logiciel (SDK) enregistre les données de télémétrie du SDK sur les événements d’utilisation par défaut. Ces données sont envoyées à Microsoft Intune.
- Si vous choisissez de ne pas envoyer de données de télémétrie sdk à Microsoft Intune à partir de votre application, vous devez désactiver la transmission des données de télémétrie en définissant la propriété
MAMTelemetryDisabledsur « YES » dans le dictionnaire IntuneMAMSettings.
- Si vous choisissez de ne pas envoyer de données de télémétrie sdk à Microsoft Intune à partir de votre application, vous devez désactiver la transmission des données de télémétrie en définissant la propriété
sdk d’application Intune pour Android : le SDK d’application Intune pour Android ne contrôle pas la collecte de données à partir de votre application. L’application Portail d'entreprise journalise les données de télémétrie par défaut. Ces données sont envoyées à Microsoft Intune. Conformément à la politique Microsoft, nous ne recueillons aucune information d’identification personnelle (PII).
- Si les utilisateurs finaux choisissent de ne pas envoyer ces données, ils doivent désactiver la télémétrie sous Paramètres dans l’application Portail d'entreprise. Pour plus d’informations, consultez Désactiver la collecte de données d’utilisation de Microsoft.
Numéros de version d’application métier
Les applications métier dans Intune affichent désormais le numéro de version des applications iOS et Android. Le numéro s’affiche dans le centre d’administration Microsoft Intune dans la liste des applications et dans le panneau vue d’ensemble de l’application. Les utilisateurs finaux peuvent voir le numéro d’application dans l’application Portail d'entreprise et dans le portail web.
Numéro de version complet
Le numéro de version complet identifie une version spécifique de l’application. Le numéro s’affiche sous la forme Version(Build). Par exemple, 2.2(2.2.17560800).
Le numéro de version complet comprend deux composants :
Version
Le numéro de version est le numéro de version lisible par l’utilisateur de l’application. Cela est utilisé par les utilisateurs finaux pour identifier les différentes versions de l’application.Numéro de build
Le numéro de build est un numéro interne qui peut être utilisé dans la détection d’application et pour gérer l’application par programmation. Le numéro de build fait référence à une itération de l’application qui fait référence à des modifications dans le code.
Version et numéro de build dans Android et iOS
Android et iOS utilisent tous deux des numéros de version et de build en référence aux applications. Toutefois, les deux systèmes d’exploitation ont des significations spécifiques au système d’exploitation. Le tableau suivant explique comment ces termes sont liés.
Lorsque vous développez une application métier à utiliser dans Intune, n’oubliez pas d’utiliser à la fois la version et le numéro de build. Intune fonctionnalités de gestion des applications s’appuient sur un CFBundleVersion (pour iOS) et un PackageVersionCode (pour Android) significatifs. Ces numéros sont inclus dans le manifeste de l’application.
| Intune | iOS | Android | Description |
|---|---|---|---|
| Numéro de version | CFBundleShortVersionString | PackageVersionName | Ce nombre indique une version spécifique de l’application pour les utilisateurs finaux. |
| Numéro de build | CFBundleVersion | PackageVersionCode | Ce nombre est utilisé pour indiquer une itération dans le code de l’application. |
iOS
-
CFBundleShortVersionString
Spécifie le numéro de version de mise en production de l’offre groupée. Ce numéro identifie une version publiée de l’application. Le numéro est utilisé par les utilisateurs finaux pour référencer l’application. -
CFBundleVersion
Version de build du bundle, qui identifie une itération de l’offre groupée. Le numéro peut identifier une version ou un bundle non publié. Le numéro est utilisé pour la détection des applications.
Android
-
PackageVersionName
Numéro de version affiché aux utilisateurs. Cet attribut peut être défini en tant que chaîne brute ou en tant que référence à une ressource de chaîne. La chaîne n’a pas d’autre but que d’être affichée pour les utilisateurs. -
PackageVersionCode
Numéro de version interne. Ce nombre est utilisé uniquement pour déterminer si une version est plus récente qu’une autre, avec des nombres plus élevés indiquant des versions plus récentes. Il ne s’agit pas de la version
Étapes suivantes après l’intégration
Tester votre application
Une fois que vous avez terminé les étapes nécessaires pour intégrer votre application iOS ou Android au KIT de développement logiciel (SDK) Intune App, vous devez vous assurer que toutes les stratégies de protection des applications sont activées et fonctionnent pour l’utilisateur et l’administrateur informatique. Pour tester votre application intégrée, vous aurez besoin des éléments suivants :
Microsoft Intune compte de test : pour tester votre application gérée Intune par rapport à Intune fonctionnalités de protection des applications, vous avez besoin d’un compte Microsoft Intune.
Si vous êtes un éditeur de logiciels indépendant qui active vos applications iOS ou Android Store pour Intune stratégie de protection des applications, vous recevrez un code promotionnel une fois l’inscription terminée avec Microsoft Intune, comme indiqué dans l’étape d’inscription. Le code promotionnel vous permet de vous inscrire à une version d’évaluation Microsoft Intune pour un an d’utilisation prolongée.
Si vous développez une application métier qui ne sera pas envoyée au magasin, vous êtes censé avoir accès à Microsoft Intune via votre organization. Vous pouvez également vous inscrire à un essai gratuit d’un mois dans Microsoft Intune.
Si vous testez votre application sur un appareil mobile à l’aide d’un compte d’utilisateur final, vérifiez que vous avez accordé une licence Intune à ce compte dans le site web Centre d’administration Microsoft 365 après vous être connecté avec un compte d’administrateur, consultez Attribuer Microsoft Intune licence.
Intune stratégies de protection des applications : pour tester votre application par rapport à toutes les stratégies de protection des applications Intune, vous devez connaître le comportement attendu pour chaque paramètre de stratégie. Consultez les descriptions des stratégies de protection des applications iOS et des stratégies de protection des applications Android. Si votre application a intégré le SDK Intune, mais n’est pas répertoriée dans la liste des applications pouvant être ciblées, vous pouvez spécifier l’ID de bundle (iOS) ou le nom du package (Android) de l’application dans la zone de texte lorsque vous sélectionnez Applications personnalisées.
Résoudre les problèmes : si vous rencontrez des problèmes lors du test manuel de l’expérience utilisateur d’installation de votre application, consultez Résoudre les problèmes d’installation de l’application.
Accorder à votre application l’accès au service de gestion des applications mobiles Intune
Si votre application utilise ses propres paramètres de Microsoft Entra personnalisés pour l’authentification, les étapes suivantes doivent être effectuées pour les applications du Magasin public et les applications métier internes. Les étapes n’ont pas besoin d’être effectuées si votre application utilise l’ID client par défaut du SDK Intune.
Une fois que vous avez inscrit votre application au sein d’un locataire Azure et qu’elle s’affiche sous Toutes les applications, vous devez accorder à votre application l’accès au service Intune Mobile App Management. Dans le centre d’administration Microsoft Intune :
- Accédez au panneau Microsoft Entra ID.
- Sous inscriptions d'applications, accédez à la liste configurée pour l’application.
- Cliquez sur + Ajouter une autorisation.
- Cliquez sur les API que mon organization utilise.
- Dans la zone de recherche, entrez Gestion des applications mobiles Microsoft.
- Sous Autorisations déléguées, cochez la case DeviceManagementManagedApps.ReadWrite : Read and Write the User App Management Data*.
- Cliquez sur Ajouter des autorisations.
Badger votre application (facultatif)
Après avoir vérifié que Intune stratégies de protection des applications fonctionnent dans votre application, vous pouvez badgeer l’icône de votre application avec le logo de protection des applications Intune.
Ce badge indique aux administrateurs informatiques, aux utilisateurs finaux et aux clients Intune potentiels que votre application fonctionne avec Intune stratégies de protection des applications. Il encourage l’utilisation et l’adoption de votre application par Intune clients.
Le badge est une icône de porte-documents et peut être vu dans les exemples ci-dessous :
Ce dont vous aurez besoin pour badger votre application :
Une application de manipulation d’images qui peut lire .eps fichiers ou une application Adobe qui peut lire des fichiers .ai .
Vous trouverez les ressources et les instructions du badge d’application Intune sur le Microsoft Intune GitHub.