En savoir plus sur Protection contre la perte de données Microsoft Purview protection juste-à-temps

Utilisez la protection juste-à-temps (JIT ) de point de terminaison de la protection contre la perte de données (DLP) pour détecter et bloquer les activités de sortie sur les fichiers surveillés pendant la fin de l’évaluation de la stratégie.

JIT audite et bloque ces activités de sortie utilisateur sur les éléments protégés :

  • Copier sur un support amovible
  • Copier vers un partage réseau
  • Print
  • Copier ou déplacer à l’aide du protocole RDP (Bureau à distance Protocol)
  • Copier ou déplacer à l’aide d’une application Bluetooth bloquée
  • Copier dans le Presse-papiers : audit JIT par défaut
  • Charger dans un domaine de service cloud restreint

Termes

Les termes suivants sont utilisés dans cet article :

  • classification obsolète : classification qui n’a pas été produite par la version la plus récente d’une stratégie DLP. Si une stratégie est mise à jour après l’évaluation et la classification d’un élément, cet élément a une classification obsolète jusqu’à ce qu’il soit réévalué avec la version la plus récente de la stratégie.
  • Fichier candidat JIT : Files qui n’ont pas été évaluées par DLP ou qui ont une classification obsolète.
  • Audit JIT : après avoir activé l’accès JIT, endpoint DLP génère un événement dans l’Explorateur d’activités pour chaque fichier candidat JIT. Dans l’événement de l’explorateur d’activités JIT, le champ déclenché par JIT a la valeur true, et la valeur mode d’application est Audit.
  • Bloc JIT : une fois que vous avez activé l’accès JIT, endpoint DLP bloque l’activité et génère un événement dans l’Explorateur d’activités pour chaque fichier candidat JIT. Dans l’événement de l’explorateur d’activités JIT, le champ déclenché par JIT a la valeur true, et le champ Mode d’application a la valeur Block.

Remarque

La DLP de point de terminaison ne génère pas d’événement DLPRuleMatch ou d’alerte.

  • Notification JIT en cours : lorsque les utilisateurs qui sont dans l’étendue de JIT tentent une activité de sortie sur un fichier candidat JIT, endpoint DLP peut bloquer l’activité de sortie et afficher une notification toast. Ce toast est appelé toast JIT en cours.
  • Notification complète de l’évaluation JIT : lorsque la DLP de point de terminaison termine l’évaluation de stratégie pour un fichier candidat JIT, endpoint DLP affiche une notification toast pour informer l’utilisateur. Cette notification est appelée toast complet d’évaluation JIT.
  • Événement JIT : le point de terminaison DLP enregistre et affiche un événement JIT dans l’Explorateur d’activités lorsque des actions d’audit JIT ou de blocage JIT se déclenchent. La valeur de l’événement JIT triggered est définie sur true.
  • Action de secours en cas d’échec : cette configuration spécifie le mode d’application que DLP doit appliquer lorsque l’évaluation de la stratégie ne se termine pas. Quelle que soit la valeur que vous sélectionnez, les données de télémétrie pertinentes s’affichent dans l’Explorateur d’activités.

Capture d’écran de l’événement de l’explorateur d’activités montrant que j’ai déclenché défini sur true et que le mode d’application a la valeur Bloquer.

Fonctionnement de la protection JIT

JIT bloque l’activité de sortie lorsque toutes les conditions suivantes sont remplies :

  • Un utilisateur tente une activité de sortie sur un élément qui n’a jamais été classifié ou qui est classé avec une stratégie obsolète. Une stratégie obsolète signifie que le fichier a été classé avec une stratégie qui a été mise à jour depuis, et que le fichier n’a pas été reclassé avec la stratégie mise à jour.
  • L’utilisateur est dans l’étendue de JIT.
  • Il existe des stratégies de Protection contre la perte de données Microsoft Purview (DLP) existantes qui bloquent ou bloquent avec remplacement pour l’activité de sortie.
  • L’activité de sortie n’est pas à un emplacement autorisé. Par exemple, une imprimante, un périphérique USB, une URL ou un partage réseau autorisé.
  • L’activité de sortie ne prend pas en charge la suspension et la reprise JIT.
  • L’évaluation de la stratégie DLP ne se termine pas en cinq secondes.

Flux de travail JIT

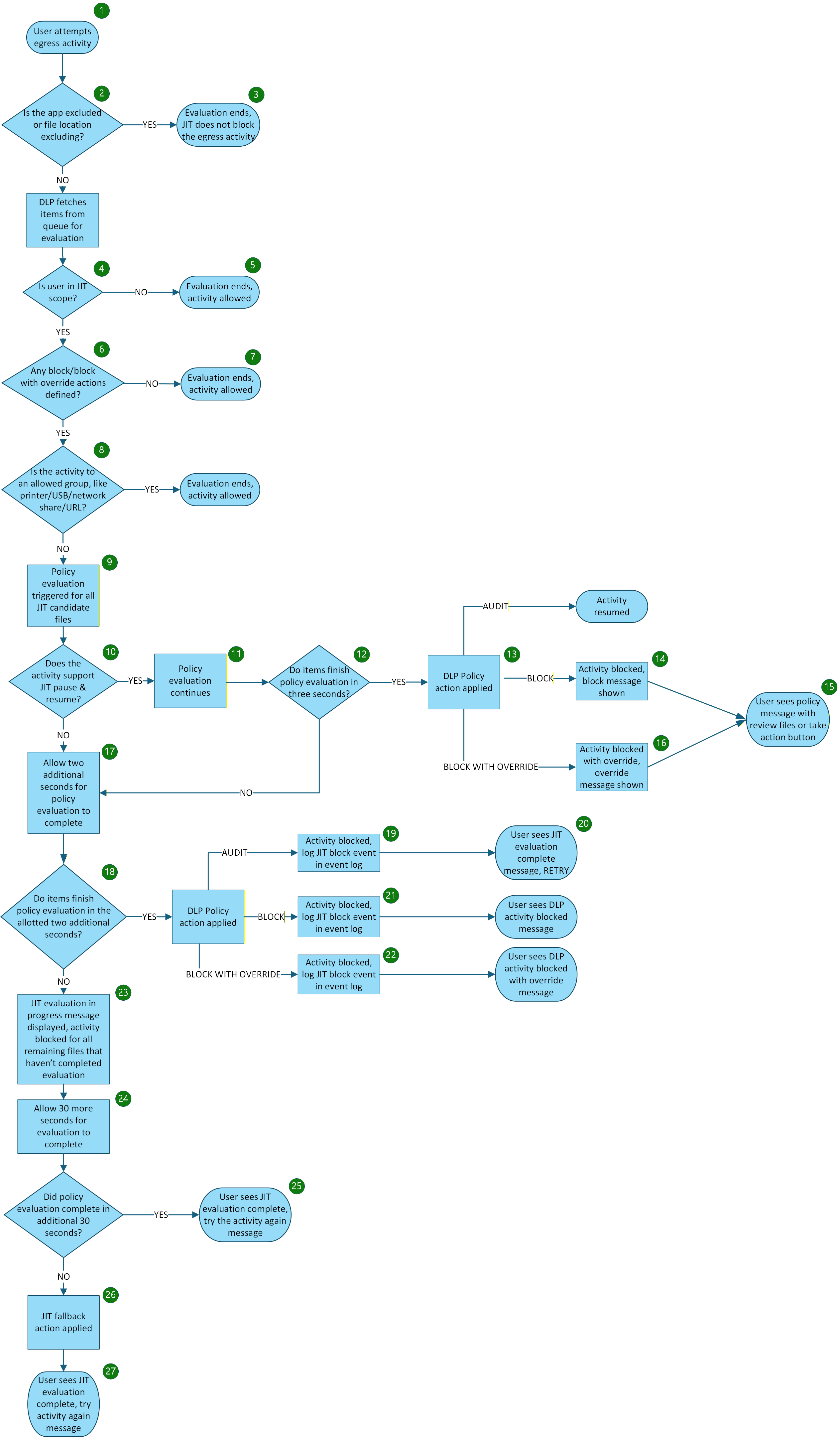
Diagramme du workflow de protection JIT pour le point de terminaison DLP.

  1. Un utilisateur tente une activité de sortie sur un appareil intégré pour un ou plusieurs éléments candidats JIT.

  2. Si l’activité impliquée provient d’une liste d’applications exclues, d’un emplacement de chemin d’accès de fichier exclu, d’une extension de fichier exclue, le processus se termine.

  3. L’évaluation se termine et l’activité n’est pas bloquée par JIT. Aucun message de notification n’est affiché à l’utilisateur et aucun événement d’audit JIT n’est journalisé.

  4. DLP confirme que l’utilisateur est dans l’étendue de l’accès JIT. Si oui, l’évaluation se poursuit. Si ce n’est pas le cas, le processus se termine à l’étape 5.

  5. L’accès JIT ne bloque pas l’activité. Aucune notification n’est affichée et un événement d’audit JIT est journalisé.

  6. DLP vérifie s’il existe des actions Bloquer ou Bloquer avec remplacement définies dans une règle DLP pour l’activité tentée. Si oui, l’évaluation se poursuit. Si ce n’est pas le cas, le processus se termine par le comportement indiqué à l’étape 5.

  7. L’accès JIT ne bloque pas l’activité. Aucune notification n’est affichée et un événement d’audit JIT est journalisé.

  8. DLP vérifie si l’activité concerne un groupe d’imprimantes, un groupe USB, un partage réseau ou une URL autorisé. Si c’est le cas, L’accès JIT ne bloque pas l’activité et l’évaluation de la stratégie se termine.

  9. L’évaluation JIT est déclenchée.

  10. JIT vérifie si l’activité prend en charge la suspension et la reprise JIT.

  11. Si oui, l’évaluation se poursuit.

  12. Pour toutes les activités qui effectuent l’évaluation de la stratégie dans les trois secondes, l’action de stratégie est appliquée.

  13. Pour l’action d’audit , l’activité reprend, aucun message n’est affiché à l’utilisateur et un événement d’audit JIT est enregistré dans le journal d’audit.

  14. Pour l’action de blocage , l’activité est bloquée. Un message d’activité bloquée s’affiche à l’utilisateur et un événement d’audit JIT est enregistré dans le journal d’audit.

  15. L’utilisateur voit le message de stratégie avec le bouton Vérifier les fichiers ou le bouton Effectuer une action . L’évaluation de la stratégie se termine.

  16. Pour bloquer avec action de remplacement , l’activité est bloquée, le bloc avec message de remplacement est affiché à l’utilisateur afin qu’il puisse remplacer le bloc en fonction des besoins, et l’événement d’audit JIT et le bloc avec l’événement override sont enregistrés dans le journal d’audit.

  17. Pour tous les éléments qui n’ont pas terminé l’évaluation de la stratégie DLP dans les trois secondes OU qui ne prennent pas en charge la reprise, l’évaluation JIT autorise deux secondes supplémentaires.

  18. Pour toutes les activités qui effectuent l’évaluation de la stratégie DLP dans les deux secondes allouées, l’action de stratégie est appliquée.

  19. Pour l’action de stratégie d’audit , l’activité est bloquée, car l’activité ne prend pas en charge la reprise et un événement de bloc JIT est enregistré dans le journal d’audit.

  20. L’utilisateur voit le message d’évaluation de la stratégie terminée et reçoit l’ordre de réessayer. L’évaluation de la stratégie se termine.

  21. Pour l’action de stratégie de blocage, l’activité est bloquée, un message d’activité bloquée s’affiche et un événement de bloc JIT est enregistré dans le journal d’audit et l’évaluation se termine.

  22. Pour l’action bloquer avec stratégie de remplacement , l’activité est bloquée, le bloc avec message de remplacement est affiché afin que l’utilisateur puisse remplacer le bloc en fonction des besoins, et l’événement de bloc JIT et l’événement bloc avec remplacement sont enregistrés dans le journal d’audit et l’évaluation se termine.

  23. Pour tous les éléments qui n’ont pas terminé l’évaluation de la stratégie DLP dans les cinq secondes, l’activité est bloquée, le message Juste-à-temps en cours est affiché à l’utilisateur. Un événement de blocage JIT est enregistré dans le journal d’audit.

  24. Le JIT en cours laisse 30 secondes supplémentaires à l’évaluation de la stratégie pendant que l’activité est bloquée.

  25. Si l’évaluation de la stratégie DLP se termine dans ces 30 secondes, l’utilisateur reçoit le message Évaluation juste-à-temps terminée et l’utilisateur est invité à réessayer l’activité.

  26. Si l’évaluation de la stratégie DLP ne se termine pas dans les 30 secondes, l’action de secours JIT est appliquée.

  27. Le message d’évaluation complète de la stratégie JIT s’affiche à l’utilisateur et l’évaluation se termine. L’utilisateur est invité à réessayer l’activité.

Expérience utilisateur de la protection juste-à-temps

Cette section décrit l’expérience utilisateur avec le client anti-programme malveillant version 4.18.25080 ou ultérieure.

Reprendre la prise en charge de chaque activité

La DLP de point de terminaison reprend automatiquement ces activités si l’évaluation de la stratégie se termine dans un délai de 3 secondes :

  • Copier sur un support amovible
  • Copier vers un partage réseau

Si l’évaluation de la stratégie prend plus de 3 secondes, vous devez répéter l’activité après l’affichage du toast complet de l’évaluation de la stratégie JIT.

Répétez ces activités une fois que endpoint DLP a terminé l’évaluation de la stratégie :

  • Print
  • Copier ou déplacer à l’aide du protocole RDP (Bureau à distance Protocol)
  • Copier ou déplacer à l'aide d'une application Bluetooth non autorisée
  • Copier dans le Presse-papiers : audit JIT par défaut

Effectuer une activité sur un seul fichier

Lorsqu’un utilisateur effectue une activité sur un seul fichier, endpoint DLP effectue l’action d’audit JIT dans les cas suivants :

  • l’utilisateur n’est pas dans le paramètre Étendue JIT
  • il n’y a pas de bloc ou de bloc avec remplacement pour l’activité
  • l’activité concerne une imprimante, un média amovible, un partage réseau ou un site web autorisé
  • L’évaluation de la stratégie pour le fichier se termine dans les 5 secondes pour les activités qui prennent en charge la reprise JIT, ou se termine en quelques secondes pour les activités qui ne prennent pas en charge la reprise JIT.

La DLP de point de terminaison bloque l’activité avec une notification (aucune alerte) et applique un bloc JIT uniquement lorsque l’évaluation de la stratégie prend plus de 5 secondes.

Effectuer une activité sur plusieurs fichiers

Lorsqu’un utilisateur effectue une activité sur plusieurs fichiers simultanément, endpoint DLP effectue l’action d’audit JIT dans les cas suivants :

  • l’utilisateur n’est pas dans le paramètre Étendue JIT
  • il n’existe aucun bloc ou bloc avec remplacement pour l’activité effectuée
  • l’activité s’effectue sur une imprimante autorisée, sur un support amovible autorisé ou sur un partage réseau autorisé

Pour les fichiers candidats JIT, endpoint DLP déclenche l’évaluation de la stratégie, regroupe les notifications pour les fichiers qui se terminent dans les 5 secondes pour les activités qui prennent en charge la reprise, puis reprend automatiquement l’activité. Si l’activité ne prend pas en charge la reprise, endpoint DLP déclenche l’évaluation de la stratégie et consolide les notifications pour les fichiers qui se terminent dans les 2 secondes. Dans les deux cas, endpoint DLP ne déclenche pas de toast JIT en cours. Il affiche uniquement le verdict de la politique finale dans le toast consolidé.