Composants du flux GitHub

Effectué

Dans cette unité, nous examinons les composants suivants du flux GitHub :

  • Branches
  • Commits
  • Demandes de tirage
  • Le flux GitHub
  • Git flow

Composants de GitHub Flow

Avant d’accéder aux flux de travail spécifiques à GitHub, il est utile de comprendre que GitHub Flow s’appuie directement sur les concepts fondamentaux de Git.

Git fournit des outils pour suivre et gérer les modifications dans votre code au fil du temps. GitHub repose sur ce principe en simplifiant l’usage de ces outils grâce à des fonctionnalités telles que les branches, les commits, les pull requests et des interfaces visuelles dédiées à la collaboration. Commençons par examiner le fonctionnement de ces concepts dans GitHub.

Qu’est-ce qu’une branche ?

Dans la dernière section, nous avons créé un fichier et une nouvelle branche dans votre référentiel.

Les branches font partie intégrante de l’expérience GitHub. Ils vous permettent d’apporter des modifications sans affecter la branche par défaut.

Votre branche est un endroit sûr où expérimenter de nouvelles fonctionnalités ou correctifs. Si vous faites une erreur, vous pouvez revenir sur vos modifications ou pousser (push) davantage de modifications afin de la corriger. Vos modifications ne seront pas mises à jour sur la branche par défaut tant que vous ne fusionnerez pas votre branche.

Remarque

Vous pouvez également créer une nouvelle branche et la vérifier en utilisant git dans un terminal. La commande serait git checkout -b newBranchName

Qu’est-ce qu’un commit ?

Dans l’unité précédente, vous avez ajouté un nouveau fichier dans le référentiel en envoyant une validation. Examinons brièvement ce qu’est un commit.

Un commit est un changement apporté à un ou plusieurs fichiers d’une branche. Chaque validation est suivie par un ID unique, un horodatage et un contributeur, qu’il soit effectué via la ligne de commande ou directement dans l’interface web de GitHub. Les commits fournissent une piste d’audit claire pour toute personne qui examine l’historique d’un fichier ou d’un élément lié, comme un problème ou une demande de tirage.

Vous pouvez créer une validation à l’aide de Git dans votre terminal avec :

git commit -m "Add a helpful commit message"

Capture d’écran de la liste de validations GitHub vers une branche principale.

Dans un dépôt Git, un fichier peut exister dans plusieurs états valides durant le processus de gestion de version. Les états principaux d’un fichier dans un dépôt Git sont Non suivi et Suivi.

Non suivi : État initial d’un fichier lorsqu’il ne fait pas encore partie du dépôt Git. Git n’a pas connaissance de son existence.

Suivi : Un fichier suivi est un fichier que Git surveille activement. Il peut se trouver dans l’un des sous-états suivants :

  • Non modifié : Le fichier est suivi, mais il n’a pas été modifié depuis le dernier commit.
  • Modifié : Le fichier a été modifié depuis le dernier commit, mais ces modifications ne sont pas encore indexées pour le prochain commit.
  • Indexé : Le fichier a été modifié et les modifications ont été ajoutées dans la zone d’indexation (également appelée index). Ces modifications sont prêtes à être commitées.
  • Commité : Le fichier se trouve dans la base de données du dépôt. Il s’agit de la dernière version commitée du fichier.

Ces états aident votre équipe à comprendre l’état de chaque fichier et où il se trouve dans le processus de contrôle de version.

Qu’est-ce que les demandes de tirage ?

Une demande de tirage (pull request) est le mécanisme utilisé pour signaler que les commits d’une branche sont prêts à être fusionnés dans une autre branche.

Le membre de l’équipe qui soumet la demande de tirage demande à un ou plusieurs réviseurs de vérifier le code et d’approuver la fusion. Ces réviseurs ont la possibilité de commenter les changements, d’ajouter leurs propres changements ou d’utiliser la demande de tirage elle-même pour obtenir plus d’informations.

GitHub prend également en charge les pull requests en brouillon, vous permettant d’ouvrir une pull request qui n’est pas encore prête à être examinée.

Une fois les modifications approuvées (si nécessaire), la branche source (branche de comparaison) de la demande de tirage est fusionnée avec la branche de base.

Capture d’écran d’une demande de tirage et d’un commentaire dans la demande de tirage.

Maintenant que vous avez vu comment fonctionnent les branches, les validations et les pull requests, voyons comment elles se rassemblent dans GitHub Flow.

Flux GitHub

Capture d’écran montrant une représentation visuelle du flux GitHub dans un format linéaire qui inclut une nouvelle branche, des commits, un pull request et la fusion des modifications de retour à la branche principale.

Le flux GitHub est un flux de travail simple qui vous aide à apporter et partager des modifications en toute sécurité. Il s’agit d’une méthode particulièrement efficace pour expérimenter des idées et travailler en équipe au moyen de branches, de pull requests et de fusions.

Remarque

Le flux GitHub est l’un des flux de travail populaires. D’autres incluent le flux Git et le développement basé sur les jonctions.

Maintenant que nous connaissons les bases de GitHub, nous pouvons parcourir le flux GitHub et ses composants.

  1. Commencez par créer une branche afin que vos modifications, fonctionnalités ou correctifs n’affectent pas la branche principale.
  2. Ensuite, effectuez vos mises à jour dans la branche. Si votre flux de travail le prend en charge, vous pouvez déployer des modifications de cette branche pour les tester avant de fusionner.
  3. À présent, ouvrez une pull request pour solliciter des commentaires et commencer un examen.
  4. Ensuite, passez en revue les commentaires et apportez les mises à jour nécessaires en fonction des commentaires de votre équipe.
  5. Enfin, une fois que vous êtes sûr de vos modifications, obtenez l’approbation et fusionnez la pull request dans la branche principale.
  6. Ensuite, supprimez la branche pour nettoyer votre dépôt et éviter d’utiliser des branches obsolètes.

Git flow

Bien que GitHub Flow soit un flux de travail léger conçu pour la livraison continue, le flux Git est un modèle de branchement plus structuré souvent utilisé dans les environnements pilotés par la mise en production. Git Flow existe depuis plus longtemps que GitHub Flow, et vous pouvez toujours voir le terme master utilisé au lieu de main comme la branche par défaut.

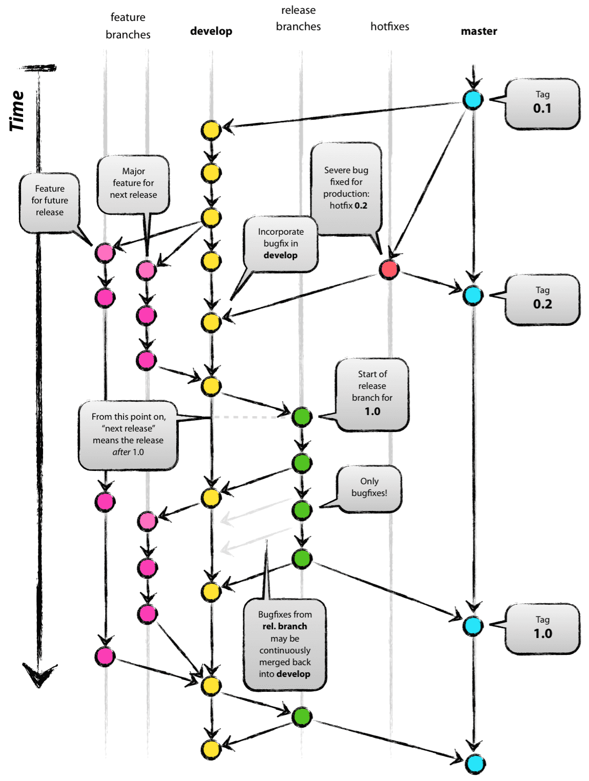
Diagramme de Nvie d’un modèle de branchement Git montrant les branches de fonctionnalités, une branche de développement, des branches de mise en production, des correctifs logiciels et la branche principale au fil du temps. Les nœuds de validation colorés et les flèches illustrent la fusion des fonctionnalités dans le développement, la création des branches de mise en production pour la version 1.0, la façon dont les correctifs de bogues revient dans le développement et comment les correctifs logiciels sont appliqués directement à master. Les balises marquent les versions 0.1, 0.2 et 1.0.

Image de Vincent Driessen, de « Un modèle de branchement Git réussi »

Types de branches Git flow

Git flow s’appuie sur plusieurs branches, qu’elles soient temporaires ou pérennes :

  • master : reflète toujours le code prêt pour la production.
  • développe : contient les derniers travaux de développement pour la prochaine version.
  • feature/* : Utilisé pour créer de nouvelles fonctionnalités ; dérivé de develop et réintégré lorsque terminé.
  • release/* : Prépare une nouvelle version de production à partir de develop; autorise les tests finaux et les correctifs de bogues mineurs.
  • hotfix/* : Utilisé pour patcher rapidement les problèmes de production ; dérivé de master.

Fonctionnement du processus de flux Git

  1. Les développeurs créent des branches de fonctionnalités à partir de develop pour développer de nouvelles fonctionnalités.
  2. Lorsqu'il est temps de faire une version, une branche de version est créée à partir de develop. Cela isole le travail de préparation des mises en production afin que le développement puisse continuer sans interruption.
  3. Les correctifs de bogues peuvent être ajoutés à la branche de mise en production, mais les principales fonctionnalités doivent attendre une prochaine version.
  4. Lorsqu’elle est finalisée, la branche de publication est fusionnée dans master puis identifiée par un numéro de version. GitHub peut utiliser ces balises pour vous aider à générer des notes de publication.
  5. Cette même branche de publication doit ensuite être fusionnée de nouveau dans develop afin de demeurer synchronisée.
  6. Si un bogue de production critique survient, une branche de correctif est créée à partir de master. Une fois le problème résolu, il est fusionné à la fois dans master et develop.

Quand utiliser le flux Git

  • Idéal pour les projets avec des versions planifiées ou versionnées
  • Utile si vous gérez plusieurs versions de production (par exemple, des branches de support à long terme)
  • Idéal pour les cycles de développement plus lents et plus structurés (par exemple, les environnements d’entreprise ou réglementés)
  • Considéré comme plus « lourd » que GitHub Flow en raison d’une gestion de branche supplémentaire

Remarque

Le flux Git suppose des validations de fusion pour l’intégration de branches. Le recours aux fusions rebase ou squash peut perturber sa structure de branches ainsi que le suivi de l’historique.

Pour de nombreuses équipes utilisant GitHub, GitHub Flow est plus simple et plus rapide. Toutefois, si votre équipe estime la prévisibilité et a besoin d’une planification de mise en production plus grande, le flux Git peut être mieux adapté.

Félicitations! Vous venez de parcourir le flux GitHub complet et vous avez exploré la façon dont le flux Git offre une alternative structurée pour les projets pilotés par les versions.

Passons maintenant à la section suivante, où nous aborderons les différences entre les problèmes et les discussions.