Remarque
L’accès à cette page nécessite une autorisation. Vous pouvez essayer de vous connecter ou de modifier des répertoires.
L’accès à cette page nécessite une autorisation. Vous pouvez essayer de modifier des répertoires.
Note Si vous lisez cette page en raison de l’Avis de sécurité Microsoft du 27 novembre 2013 (2914486) affectant Windows XP et Windows Server 2003, vous trouverez peut-être ce billet de blog Informatique digne de confiance utile.
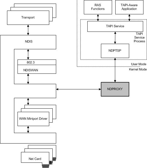
NDPROXY est un pilote fourni par le système qui interface les pilotes NDISWAN et CoNDIS WAN (pilotes de miniport wan, gestionnaires d’appels et gestionnaires d’appels miniports) aux services TAPI. Cette rubrique présente les opérations NDPROXY qui sont documentées plus en détail dans Opérations CoNDIS WAN qui prennent en charge les services téléphoniques.
La figure suivante montre comment NDPROXY s’interface avec d’autres composants de l’architecture RAS.
NDPROXY fournit le composant en mode noyau de l’interface de fournisseur de services (SPI) pour CoNDIS WAN. Les applications compatibles TAPI effectuent des requêtes TAPI en mode utilisateur et le service TAPI achemine ces demandes vers NDPTSP. NDPTSP convertit les demandes de service TAPI en mode utilisateur en requêtes SPI en mode noyau et transmet les requêtes SPI à NDPROXY.
NDPROXY communique via NDISDIS avec le pilote NDISWAN et l’un des éléments suivants :
Un pilote miniport avec un gestionnaire d’appels distinct
Un gestionnaire d’appels miniport intégré (MCM)
L’interface du pilote miniport et l’interface du gestionnaire d’appels pour NDISWAN et NDPROXY sont identiques, quelle que soit la configuration.
Note Vous pouvez utiliser le pilote miniport avec un gestionnaire d’appels distinct dans les situations où plusieurs plateformes matérielles doivent être prises en charge. Dans ce cas, le même gestionnaire d’appels peut être utilisé en combinaison avec plusieurs pilotes miniports pour simplifier le développement.
La liste suivante récapitule les interfaces qui existent entre NDPROXY et les autres composants de la pile de pilotes CoNDIS WAN :
NDPROXY présente une interface cliente orientée connexion aux pilotes miniports CoNDIS WAN et une interface de gestionnaire d’appels pour NDISWAN.
NDISWAN présente une interface cliente orientée connexion aux pilotes NPDROXY, CoNDIS WAN miniport et MCM.
Les gestionnaires d’appels ou MCM CoNDIS WAN présentent une interface de gestionnaire d’appels pour NDPROXY.
Les pilotes de miniport et les MCM CoNDIS WAN présentent une interface de pilote miniport CoNDIS pour NDISWAN.
Pour plus d’informations sur les clients orientés connexion, les gestionnaires d’appels, les pilotes miniports et les mcMs, consultez Environnement orienté connexion.
NDPROXY appelle la fonction NdisCoOidRequest avec des OID TAPI orientés connexion pour déterminer les capacités d’un pilote miniport CoNDIS WAN. NDPROXY enregistre également la famille d’adresses spécifique à TAPI, crée des connexions virtuelles (VCs), effectue et accepte des appels, et active les machines virtuelles afin que les données puissent être envoyées et reçues sur ces machines virtuelles. Pour plus d’informations sur la gestion des requêtes OID dans le pilote miniport CoNDIS WAN, consultez Gestion des requêtes dans un pilote De miniport CoNDIS WAN et Définition des informations sur le pilote de miniport CoNDIS WAN.