Partager via


Séquence d’appels d’API de la méthode tunnel

Cette rubrique traite de la séquence d’appels d’API pour les méthodes tunnel

Vue d’ensemble de la séquence d’appels de la méthode tunnel

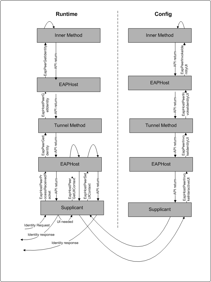
Lorsque le supplicant reçoit la demande d’identité de l’utilisateur et des données utilisateur, le flux d’appel d’API suivant se produit généralement.

  • Le supplicant appelle EapHostPeerProcessReceivedPacket sur EapHost pour traiter le paquet reçu de l’authentificateur.
  • Lors du traitement de ce paquet, EAPHost le détermine en tant que paquet IdentityRequest et appelle EapPeerGetIdentity sur la méthode tunnel pour obtenir l’identité de l’utilisateur à utiliser pour l’authentification.
  • Si la méthode tunnel doit obtenir l’identité de l’utilisateur à partir de la méthode interne, elle appelle EAPHostPeerGetIdentity sur EAPHost interne, qui appelle à son tour EapPeerGetIdentity sur la méthode interne.

Interaction utilisateur avec le flux d’appel de l’API Méthodes Tunnel

Dans certains cas, lorsque l’identité n’est pas disponible ou lorsque l’utilisateur doit fournir des informations supplémentaires, Eap Method déclenche une boîte de dialogue d’interface utilisateur sur le demandeur.

Dans de tels cas, la séquence d’appels suivante a généralement lieu pour obtenir des informations directement auprès de l’utilisateur.

  • La méthode tunnel Eap renvoie le code d’action pour appeler l’interface utilisateur vers EapHost. Le demandeur appelle EapHostPeerGetUIContextpour obtenir les informations de contexte de l’interface utilisateur actuelles pour la boîte de dialogue de l’interface utilisateur.

  • Le supplicant appelle ensuite EapHostPeerInvokeInteractiveUI. Cette fonction utilise les informations de contexte de l’interface utilisateur pour déclencher une interface utilisateur interactive utilisée pour obtenir des informations d’identification de l’utilisateur. Le processus d’interface utilisateur charge Eappcfg.dll et obtient les pointeurs vers EapPeerInvokeInteractiveUI et EapPeerFreeMemory.

    Remarque

    Le processus d’interface utilisateur collecte généralement l’interface utilisateur ou gère l’interface utilisateur interactive et est distinct du processus supplicant. La séparation des deux processus n’est pas une exigence d’EAPHost, mais cela présente l’avantage de permettre au processus d’interface utilisateur d’interagir avec le bureau.

     

  • EapHost appelle EapPeerInvokeIdentityUI sur la méthode tunnel pour obtenir des informations d’identité utilisateur.

  • Pour obtenir l’identité de l’utilisateur à partir de la méthode interne, la méthode tunnel appelle EapHostPeerInvokeIdentityUI sur EAPHost interne.

  • EAPHost interne appelle EapPeerInvokeIdentityUI sur la méthode interne pour appeler l’interface utilisateur d’identité utilisateur.

  • EapHostPeerSetUIContext fournit des informations de contexte d’interface utilisateur nouvelles ou mises à jour sur la méthode d’homologue EAP chargée sur EAPHost une fois l’interface utilisateur levée.

Le diagramme suivant explique la séquence d’appels d’API pour les méthodes tunnel

séquence d’appels d’API de méthodes tunnel

Séquence d’appels EAPHost

Séquence d’appels de l’API Supplicant

Informations de référence sur l’API EAPHost Supplicant