Report Definition Tablix Overview Diagram
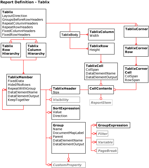
The following diagram shows the relationships of some of the Tablix elements in the Report Definition Language (RDL).
.gif)
Ní thacaítear leis an mbrabhsálaí seo a thuilleadh.
Uasghrádú go Microsoft Edge chun leas a bhaint as na gnéithe is déanaí, nuashonruithe slándála, agus tacaíocht theicniúil.
Nóta
Teastaíonn údarú chun rochtain a fháil ar an leathanach seo. Is féidir leat triail a bhaint as shíniú isteach nó eolairí a athrú.
Teastaíonn údarú chun rochtain a fháil ar an leathanach seo. Is féidir leat triail a bhaint as eolairí a athrú.
The following diagram shows the relationships of some of the Tablix elements in the Report Definition Language (RDL).
.gif)