Compartir por


Agents

En este artículo se presentan los conceptos básicos de los agentes, por qué importan y cómo encajan en los flujos de trabajo, lo que le permite empezar a crear agentes en .NET.

¿Qué son los agentes?

Los agentes son sistemas que logran objetivos.

Componentes de un agente

Los agentes se vuelven más capaces cuando están equipados con lo siguiente:

  • Razonamiento y toma de decisiones: con tecnología de LLM, algoritmos de búsqueda o sistemas de planificación y toma de decisiones.
  • Uso de herramientas: acceso a servidores del Protocolo de contexto de modelo (MCP), ejecución de código y API externas.
  • Reconocimiento del contexto: informado por historial de chat, subprocesos, almacenes de vectores, datos empresariales o gráficos de conocimiento.

Estas funcionalidades permiten a los agentes operar de forma más autónoma, adaptable e inteligente.

¿Qué son los flujos de trabajo?

A medida que los objetivos crecen en complejidad, deben dividirse en pasos manejables. Aquí es donde entran los flujos de trabajo.

Los flujos de trabajo definen la secuencia de pasos necesarios para lograr un objetivo.

Imagine que va a lanzar una nueva característica en su sitio web empresarial. Si se trata de una actualización sencilla, puede pasar de idea a producción en unas horas. Pero para iniciativas más complejas, el proceso podría incluir:

  • Recopilación de requisitos
  • Diseño y arquitectura
  • Implementation
  • Testing
  • Despliegue

Algunas observaciones importantes:

  • Cada paso puede contener subtareas.
  • Los diferentes especialistas pueden encargarse de distintas fases.
  • El progreso no siempre es lineal. Los errores encontrados durante las pruebas pueden devolverle a la implementación.
  • El éxito depende de la planificación, orquestación y comunicación entre las partes interesadas.

Agentes y flujos de trabajo = flujos de trabajo agente

Los flujos de trabajo no requieren agentes, pero los agentes pueden potenciarlos.

Cuando los agentes están equipados con razonamiento, herramientas y contexto, pueden optimizar los flujos de trabajo.

Esta es la base de los sistemas multiagente, donde los agentes colaboran dentro de flujos de trabajo para lograr objetivos complejos.

Orquestación de flujo de trabajo

Los flujos de trabajo agente se pueden organizar de varias maneras. A continuación se muestran algunos de los más comunes:

Secuencial

Los agentes procesan las tareas una después de otra, pasando los resultados hacia adelante.

Orquestación del agente secuencial: entrada de tarea → agente A → agente B → agente C → salida final

Concurrent

Los agentes funcionan en paralelo, cada uno de los cuales controla distintos aspectos de la tarea.

Orquestación simultánea del agente: entrada de tarea → agentes A, B, C → resultados agregados → salida final

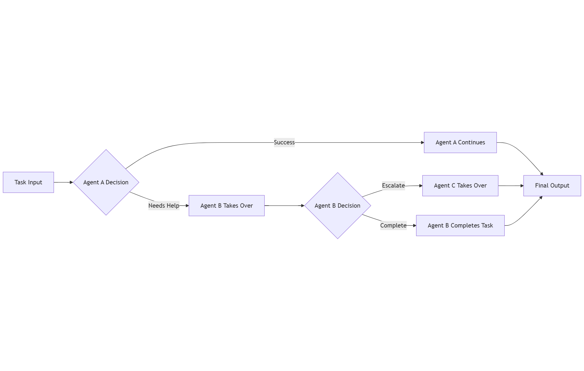
Handoff

La responsabilidad cambia de un agente a otro en función de las condiciones o los resultados.

Orquestación de entrega: Entrada de la tarea → Decisión del Agente A → Agente B o Agente A → Decisión del Agente B → Agente C o Agente B → Resultado final

Chat de grupo

Los agentes colaboran en una conversación compartida, intercambiando información en tiempo real.

Orquestación de chat en grupo: Usuarios y agentes A, B, C colaboran a través de GroupChat para generar resultados finales

Magentic

Un agente principal dirige a otros agentes.

¿Cómo puedo empezar a crear agentes en .NET?

Los bloques de creación de Microsoft.Extensions.AI y Microsoft.Extensions.VectorData proporcionan las bases para los agentes proporcionando componentes modulares para los modelos, herramientas y datos de inteligencia artificial.

Estos componentes sirven como base para Microsoft Agent Framework. Para obtener más información, consulte Microsoft Agent Framework.