Compartir por


Federación

En este tema se proporciona una breve introducción al concepto de seguridad federada. También describe la compatibilidad de Windows Communication Foundation (WCF) para implementar arquitecturas de seguridad federadas. Para obtener una aplicación de ejemplo que muestre la federación, consulte Ejemplo de federación.

Definición de seguridad federada

La seguridad federada permite la separación limpia entre el servicio al que un cliente accede y los procedimientos de autenticación y autorización asociados. La seguridad federada también permite la colaboración entre varios sistemas, redes y organizaciones en diferentes dominios de confianza.

WCF proporciona compatibilidad para compilar e implementar sistemas distribuidos que emplean seguridad federada.

Elementos de una arquitectura de seguridad federada

La arquitectura de seguridad federada tiene tres elementos clave, como se describe en la tabla siguiente.

Elemento Descripción
Dominio o ámbito Una sola unidad de administración de seguridad o de confianza. Un dominio típico podría incluir una sola organización.
Federación Colección de dominios que han establecido confianza. El nivel de confianza puede variar, pero normalmente incluye autenticación y casi siempre incluye autorización. Una federación típica podría incluir una serie de organizaciones que han establecido confianza para el acceso compartido a un conjunto de recursos.
Servicio de token de seguridad (STS) Un servicio web que emite tokens de seguridad; es decir, realiza aserciones basadas en evidencias en las que confía, a quien lo confíe. Esta forma la base de la intermediación de confianza entre dominios.

Escenario de ejemplo

En la ilustración siguiente se muestra un ejemplo de seguridad federada:

Diagrama que muestra un escenario de seguridad federado típico.

Este escenario incluye dos organizaciones: A y B. La organización B tiene un recurso web (un servicio web) que algunos usuarios de la organización A encuentran valiosos.

Nota:

En esta sección se usan los términos recurso, servicio y servicio web indistintamente.

Normalmente, la organización B requiere que un usuario de la organización A proporcione alguna forma válida de autenticación antes de acceder al servicio. Además, la organización también puede requerir que el usuario esté autorizado para acceder al recurso específico en cuestión. Una manera de solucionar este problema y permitir que los usuarios de la organización A accedan al recurso de la organización B es el siguiente:

  • Los usuarios de la organización A registran sus credenciales (un nombre de usuario y una contraseña) con la organización B.

  • Durante el acceso a los recursos, los usuarios de la organización A presentan sus credenciales a la organización B y se autentican antes de acceder al recurso.

Este enfoque tiene tres inconvenientes significativos:

  • La organización B tiene que administrar las credenciales de los usuarios de la organización A además de administrar las credenciales de sus usuarios locales.

  • Los usuarios de la organización A necesitan mantener un conjunto adicional de credenciales (es decir, recordar un nombre de usuario y una contraseña adicionales) aparte de las credenciales que normalmente usan para obtener acceso a los recursos de la organización A. Esto suele fomentar la práctica de usar el mismo nombre de usuario y contraseña en varios sitios de servicio, que es una medida de seguridad débil.

  • La arquitectura no se escala a medida que más organizaciones perciben el recurso en la organización B como algo de valor.

Un enfoque alternativo, que aborda los inconvenientes mencionados anteriormente, consiste en emplear la seguridad federada. En este enfoque, las organizaciones A y B establecen una relación de confianza y emplean el servicio de token de seguridad (STS) para habilitar la intermediación de la confianza establecida.

En una arquitectura de seguridad federada, los usuarios de la organización A saben que si quieren acceder al servicio web de la organización B, deben presentar un token de seguridad válido desde el STS de la organización B, que autentica y autoriza su acceso al servicio específico.

Al ponerse en contacto con el STS de B, los usuarios reciben otro nivel de direccionamiento indirecto desde la directiva asociada al STS. Deben presentar un token de seguridad válido desde el STS A (es decir, el dominio de confianza del cliente) antes de que el STS B pueda emitirles un token de seguridad. Se trata de un corolario de la relación de confianza establecida entre las dos organizaciones e implica que la organización B no tiene que administrar identidades para los usuarios de la organización A. En la práctica, STS B normalmente tiene un valor NULL issuerAddress y issuerMetadataAddress. Para obtener más información, vea Cómo: Configurar un emisor local. En ese caso, el cliente consulta una directiva local para localizar STS A. Esta configuración se denomina federación de dominio principal y se escala mejor porque STS B no tiene que mantener información sobre STS A.

A continuación, los usuarios se contactan con el STS de la organización A y obtienen un token de seguridad mediante la presentación de credenciales de autenticación que normalmente usan para obtener acceso a cualquier otro recurso de la organización A. Esto también reduce el problema de los usuarios que tienen que mantener varios conjuntos de credenciales o usar el mismo conjunto de credenciales en varios sitios de servicio.

Una vez que los usuarios obtienen un token de seguridad del STS A, presentan el token al STS B. La organización B. continúa realizando la autorización de las solicitudes de los usuarios y emite un token de seguridad a los usuarios desde su propio conjunto de tokens de seguridad. A continuación, los usuarios pueden presentar su token al recurso en la organización B y acceder al servicio.

Compatibilidad con la seguridad federada en WCF

WCF proporciona compatibilidad llave en mano para implementar arquitecturas de seguridad federadas a través de <wsFederationHttpBinding>.

El <elemento wsFederationHttpBinding> proporciona un enlace seguro, confiable e interoperable que implica el uso de HTTP como mecanismo de transporte subyacente para el estilo de comunicación de solicitud-respuesta, usando texto y XML como formato de conexión para codificación.

El uso de <wsFederationHttpBinding> en un escenario de seguridad federado se puede desacoplar en dos fases lógicamente independientes, como se describe en las secciones siguientes.

Fase 1: Fase de diseño

Durante la fase de diseño, el cliente usa la herramienta de utilidad de metadatos serviceModel (Svcutil.exe) para leer la directiva que expone el punto de conexión de servicio y recopilar los requisitos de autenticación y autorización del servicio. Los servidores proxy adecuados se construyen para crear el siguiente patrón de comunicación de seguridad federada en el cliente:

  • Obtenga un token de seguridad de STS en el dominio de confianza del cliente.

  • Presente el token al STS en el dominio de confianza del servicio.

  • Obtenga un token de seguridad del STS en el dominio de confianza del servicio.

  • Presente el token al servicio para acceder al servicio.

Fase 2: fase en tiempo de ejecución

Durante la fase de tiempo de ejecución, el cliente crea una instancia de un objeto de la clase de cliente WCF y realiza una llamada mediante el cliente WCF. El marco subyacente de WCF controla los pasos mencionados anteriormente en el patrón de comunicación de seguridad federada y permite al cliente consumir sin problemas el servicio.

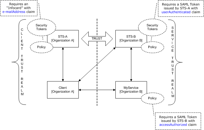
Implementación de ejemplo mediante WCF

En la ilustración siguiente se muestra una implementación de ejemplo para una arquitectura de seguridad federada mediante la compatibilidad nativa de WCF.

Diagrama que muestra una implementación de seguridad de federación de ejemplo.

Ejemplo de MyService

El servicio MyService expone un único punto de conexión a través de MyServiceEndpoint. En la ilustración siguiente se muestra la dirección, el enlace y el contrato asociados al punto de conexión.

Diagrama que muestra los detalles de MyServiceEndpoint.

El punto de conexión de servicio MyServiceEndpoint usa <wsFederationHttpBinding> y requiere un token válido del Lenguaje de marcado de aserción de seguridad (SAML) con una notificación accessAuthorized que emite STS de B. Esto se especifica mediante declaración en la configuración del servicio.

<system.serviceModel>
  <services>
    <service type="FederationSample.MyService"
        behaviorConfiguration='MyServiceBehavior'>
        <endpoint address=""
            binding=" wsFederationHttpBinding"
            bindingConfiguration='MyServiceBinding'
            contract="Federation.IMyService" />
   </service>
  </services>

  <bindings>
    <wsFederationHttpBinding>
    <!-- This is the binding used by MyService. It redirects
    clients to STS-B. -->
      <binding name='MyServiceBinding'>
        <security mode="Message">
           <message issuedTokenType=
"http://docs.oasis-open.org/wss/oasis-wss-saml-token-profile-1.1#SAMLV1.1">
           <issuer address="http://localhost/FederationSample/STS-B/STS.svc" />
            <issuerMetadata
           address=
"http://localhost/FederationSample/STS-B/STS.svc/mex" />
         <requiredClaimTypes>
            <add claimType="http://tempuri.org:accessAuthorized" />
         </requiredClaimTypes>
        </message>
      </security>
      </binding>
    </wsFederationHttpBinding>
  </bindings>

  <behaviors>
    <behavior name='MyServiceBehavior'>
      <serviceAuthorization
operationRequirementType="FederationSample.MyServiceOperationRequirement, MyService" />
       <serviceCredentials>
         <serviceCertificate findValue="CN=FederationSample.com"
         x509FindType="FindBySubjectDistinguishedName"
         storeLocation='LocalMachine'
         storeName='My' />
      </serviceCredentials>
    </behavior>
  </behaviors>
</system.serviceModel>

Nota:

Debe tenerse en cuenta un punto sutil sobre las reclamaciones exigidas por MyService. La segunda figura indica que MyService requiere un token de SAML con la demanda accessAuthorized. Para ser más preciso, esto especifica el tipo de reclamación que MyService requiere. El nombre completo de este tipo de notificación es http://tempuri.org:accessAuthorized (junto con el espacio de nombres asociado), que se usa en el archivo de configuración de servicio. El valor de esta reclamación indica la presencia de esta reclamación y se supone que STS B lo establece en true.

En tiempo de ejecución, esta directiva se aplica mediante la MyServiceOperationRequirement clase que se implementa como parte de MyService.

using System.Collections.Generic;
using System.IdentityModel.Claims;
using System.IdentityModel.Policy;
using System.IdentityModel.Tokens;
using System.Security.Cryptography.X509Certificates;
using System.ServiceModel;
Imports System.Collections.Generic
Imports System.IdentityModel.Claims
Imports System.IdentityModel.Policy
Imports System.IdentityModel.Tokens
Imports System.Security.Cryptography.X509Certificates
Imports System.ServiceModel
Imports System.ServiceModel.Channels
Imports System.ServiceModel.Security.Tokens
Imports System.Text
public class myServiceAuthorizationManager : ServiceAuthorizationManager
{
    // Override the CheckAccess method to enforce access control requirements.
    public override bool CheckAccess(OperationContext operationContext)
    {
        AuthorizationContext authContext =
        operationContext.ServiceSecurityContext.AuthorizationContext;
        if (authContext.ClaimSets == null) return false;
        if (authContext.ClaimSets.Count != 1) return false;
        ClaimSet myClaimSet = authContext.ClaimSets[0];
        if (!IssuedBySTS_B(myClaimSet)) return false;
        if (myClaimSet.Count != 1) return false;
        Claim myClaim = myClaimSet[0];
        if (myClaim.ClaimType ==
          "http://www.tmpuri.org:accessAuthorized")
        {
            string resource = myClaim.Resource as string;
            if (resource == null) return false;
            if (resource != "true") return false;
            return true;
        }
        else
        {
            return false;
        }
    }

    // This helper method checks whether SAML Token was issued by STS-B.
    // It compares the Thumbprint Claim of the Issuer against the
    // Certificate of STS-B.
    private bool IssuedBySTS_B(ClaimSet myClaimSet)
    {
        ClaimSet issuerClaimSet = myClaimSet.Issuer;
        if (issuerClaimSet == null) return false;
        if (issuerClaimSet.Count != 1) return false;
        Claim issuerClaim = issuerClaimSet[0];
        if (issuerClaim.ClaimType != ClaimTypes.Thumbprint)
            return false;
        if (issuerClaim.Resource == null) return false;
        byte[] claimThumbprint = (byte[])issuerClaim.Resource;
        // It is assumed that stsB_Certificate is a variable of type
        // X509Certificate2 that is initialized with the Certificate of
        // STS-B.
        X509Certificate2 stsB_Certificate = GetStsBCertificate();
        byte[] certThumbprint = stsB_Certificate.GetCertHash();
        if (claimThumbprint.Length != certThumbprint.Length)
            return false;
        for (int i = 0; i < claimThumbprint.Length; i++)
        {
            if (claimThumbprint[i] != certThumbprint[i]) return false;
        }
        return true;
    }
Public Class myServiceAuthorizationManager
    Inherits ServiceAuthorizationManager

    ' Override the CheckAccess method to enforce access control requirements.
    Public Overloads Overrides Function CheckAccess(ByVal operationContext As OperationContext) As Boolean
        Dim authContext = operationContext.ServiceSecurityContext.AuthorizationContext
        If authContext.ClaimSets Is Nothing Then
            Return False
        End If

        If authContext.ClaimSets.Count <> 1 Then
            Return False
        End If

        Dim myClaimSet = authContext.ClaimSets(0)
        If Not IssuedBySTS_B(myClaimSet) Then
            Return False
        End If
        If myClaimSet.Count <> 1 Then
            Return False
        End If
        Dim myClaim = myClaimSet(0)
        If myClaim.ClaimType = "http://www.tmpuri.org:accessAuthorized" Then
            Dim resource = TryCast(myClaim.Resource, String)
            If resource Is Nothing Then
                Return False
            End If
            If resource <> "true" Then
                Return False
            End If
            Return True
        Else
            Return False
        End If
    End Function

    ' This helper method checks whether SAML Token was issued by STS-B.     
    ' It compares the Thumbprint Claim of the Issuer against the 
    ' Certificate of STS-B. 
    Private Function IssuedBySTS_B(ByVal myClaimSet As ClaimSet) As Boolean
        Dim issuerClaimSet = myClaimSet.Issuer
        If issuerClaimSet Is Nothing Then
            Return False
        End If
        If issuerClaimSet.Count <> 1 Then
            Return False
        End If
        Dim issuerClaim = issuerClaimSet(0)
        If issuerClaim.ClaimType <> ClaimTypes.Thumbprint Then
            Return False
        End If
        If issuerClaim.Resource Is Nothing Then
            Return False
        End If
        Dim claimThumbprint() = CType(issuerClaim.Resource, Byte())
        ' It is assumed that stsB_Certificate is a variable of type 
        ' X509Certificate2 that is initialized with the Certificate of 
        ' STS-B.
        Dim stsB_Certificate = GetStsBCertificate()
        Dim certThumbprint() = stsB_Certificate.GetCertHash()
        If claimThumbprint.Length <> certThumbprint.Length Then
            Return False
        End If
        For i = 0 To claimThumbprint.Length - 1
            If claimThumbprint(i) <> certThumbprint(i) Then
                Return False
            End If
        Next i
        Return True
    End Function

STS B

En la ilustración siguiente se muestra el STS B. Como se indicó anteriormente, un servicio de token de seguridad (STS) también es un servicio web y puede tener sus puntos de conexión asociados, directiva, etc.

Diagrama que muestra el servicio de token de seguridad B.

STS B expone un único punto de conexión, denominado STSEndpoint que se puede usar para solicitar tokens de seguridad. Específicamente, el STS de B emite tokens SAML con la demanda accessAuthorized, que puede presentarse en el sitio del servicio MyService para obtener acceso al servicio. Sin embargo, STS B requiere que los usuarios presenten un token SAML válido emitido por STS A que contenga la userAuthenticated notificación. Esto se especifica mediante declaración en la configuración de STS.

<system.serviceModel>
  <services>
    <service type="FederationSample.STS_B" behaviorConfiguration=
     "STS-B_Behavior">
    <endpoint address=""
              binding="wsFederationHttpBinding"
              bindingConfiguration='STS-B_Binding'
      contract="FederationSample.ISts" />
    </service>
  </services>
  <bindings>
    <wsFederationHttpBinding>
    <!-- This is the binding used by STS-B. It redirects clients to
         STS-A. -->
      <binding name='STS-B_Binding'>
        <security mode='Message'>
          <message issuedTokenType="http://docs.oasis-open.org/wss/oasis-wss-saml-token-profile-1.1#SAMLV1.1">
          <issuer address='http://localhost/FederationSample/STS-A/STS.svc' />
          <issuerMetadata address='http://localhost/FederationSample/STS-A/STS.svc/mex'/>
          <requiredClaimTypes>
            <add claimType='http://tempuri.org:userAuthenticated'/>
          </requiredClaimTypes>
          </message>
        </security>
    </binding>
   </wsFederationHttpBinding>
  </bindings>
  <behaviors>
  <behavior name='STS-B_Behavior'>
    <serviceAuthorization   operationRequirementType='FederationSample.STS_B_OperationRequirement, STS_B' />
    <serviceCredentials>
      <serviceCertificate findValue='CN=FederationSample.com'
      x509FindType='FindBySubjectDistinguishedName'
       storeLocation='LocalMachine'
       storeName='My' />
     </serviceCredentials>
   </behavior>
  </behaviors>
</system.serviceModel>

Nota:

De nuevo, la userAuthenticated reclamación es el tipo de reclamación requerido por STS B. El nombre completo de este tipo de reclamación es http://tempuri.org:userAuthenticated (junto con el espacio de nombres asociado), que se usa en el archivo de configuración del STS. El valor de esta reclamación indica la presencia de esta reclamación y se supone que STS A la establece en true.

En tiempo de ejecución, la STS_B_OperationRequirement clase aplica esta directiva, que se implementa como parte de STS B.

public class STS_B_AuthorizationManager : ServiceAuthorizationManager
{

    // Override AccessCheck to enforce access control requirements.
    public override bool CheckAccess(OperationContext operationContext)
    {
        AuthorizationContext authContext =
        operationContext.ServiceSecurityContext.AuthorizationContext;
        if (authContext.ClaimSets == null) return false;
        if (authContext.ClaimSets.Count != 1) return false;
        ClaimSet myClaimSet = authContext.ClaimSets[0];
        if (!IssuedBySTS_A(myClaimSet)) return false;
        if (myClaimSet.Count != 1) return false;
        Claim myClaim = myClaimSet[0];
        if (myClaim.ClaimType == "http://www.tmpuri.org:userAuthenticated")
        {
            string resource = myClaim.Resource as string;
            if (resource == null) return false;
            if (resource != "true") return false;
            return true;
        }
        else
        {
            return false;
        }
    }

    // This helper method checks whether SAML Token was issued by STS-A.
    // It compares the Thumbprint Claim of the Issuer against the
    // Certificate of STS-A.
    private bool IssuedBySTS_A(ClaimSet myClaimSet)
    {
        ClaimSet issuerClaimSet = myClaimSet.Issuer;
        if (issuerClaimSet == null) return false;
        if (issuerClaimSet.Count != 1) return false;
        Claim issuerClaim = issuerClaimSet[0];
        if (issuerClaim.ClaimType != ClaimTypes.Thumbprint) return false;
        if (issuerClaim.Resource == null) return false;
        byte[] claimThumbprint = (byte[])issuerClaim.Resource;
        // It is assumed that stsA_Certificate is a variable of type X509Certificate2
        // that is initialized with the Certificate of STS-A.
        X509Certificate2 stsA_Certificate = GetStsACertificate();

        byte[] certThumbprint = stsA_Certificate.GetCertHash();
        if (claimThumbprint.Length != certThumbprint.Length) return false;
        for (int i = 0; i < claimThumbprint.Length; i++)
        {
            if (claimThumbprint[i] != certThumbprint[i]) return false;
        }
        return true;
    }
Public Class STS_B_AuthorizationManager
    Inherits ServiceAuthorizationManager

    ' Override AccessCheck to enforce access control requirements.
    Public Overloads Overrides Function CheckAccess(ByVal operationContext As OperationContext) As Boolean
        Dim authContext = operationContext.ServiceSecurityContext.AuthorizationContext
        If authContext.ClaimSets Is Nothing Then
            Return False
        End If
        If authContext.ClaimSets.Count <> 1 Then
            Return False
        End If
        Dim myClaimSet = authContext.ClaimSets(0)
        If Not IssuedBySTS_A(myClaimSet) Then
            Return False
        End If
        If myClaimSet.Count <> 1 Then
            Return False
        End If
        Dim myClaim = myClaimSet(0)
        If myClaim.ClaimType = "http://www.tmpuri.org:userAuthenticated" Then
            Dim resource = TryCast(myClaim.Resource, String)
            If resource Is Nothing Then
                Return False
            End If
            If resource <> "true" Then
                Return False
            End If
            Return True
        Else
            Return False
        End If
    End Function

    ' This helper method checks whether SAML Token was issued by STS-A. 
    ' It compares the Thumbprint Claim of the Issuer against the 
    ' Certificate of STS-A.
    Private Function IssuedBySTS_A(ByVal myClaimSet As ClaimSet) As Boolean
        Dim issuerClaimSet = myClaimSet.Issuer
        If issuerClaimSet Is Nothing Then
            Return False
        End If
        If issuerClaimSet.Count <> 1 Then
            Return False
        End If
        Dim issuerClaim = issuerClaimSet(0)
        If issuerClaim.ClaimType <> ClaimTypes.Thumbprint Then
            Return False
        End If
        If issuerClaim.Resource Is Nothing Then
            Return False
        End If
        Dim claimThumbprint() = CType(issuerClaim.Resource, Byte())
        ' It is assumed that stsA_Certificate is a variable of type X509Certificate2
        ' that is initialized with the Certificate of STS-A.
        Dim stsA_Certificate = GetStsACertificate()

        Dim certThumbprint() = stsA_Certificate.GetCertHash()
        If claimThumbprint.Length <> certThumbprint.Length Then
            Return False
        End If
        For i = 0 To claimThumbprint.Length - 1
            If claimThumbprint(i) <> certThumbprint(i) Then
                Return False
            End If
        Next i
        Return True
    End Function

Si la comprobación de acceso se ha superado, el STS de B emite un token SAML con la demanda accessAuthorized.

// Create the list of SAML Attributes.
List<SamlAttribute> samlAttributes = new List<SamlAttribute>();

// Add the accessAuthorized claim.
List<string> strList = new List<string>();
strList.Add("true");
samlAttributes.Add(new SamlAttribute("http://www.tmpuri.org",
"accessAuthorized",
strList));

// Create the SAML token with the accessAuthorized claim. It is assumed that
// the method CreateSamlToken() is implemented as part of STS-B.
SamlSecurityToken samlToken = CreateSamlToken(
    proofToken,
    issuerToken,
    samlConditions,
    samlSubjectNameFormat,
    samlSubjectEmailAddress,
    samlAttributes);
' Create the list of SAML Attributes.
Dim samlAttributes As New List(Of SamlAttribute)()

' Add the accessAuthorized claim.
Dim strList As New List(Of String)()
strList.Add("true")
samlAttributes.Add(New SamlAttribute("http://www.tmpuri.org", "accessAuthorized", strList))

' Create the SAML token with the accessAuthorized claim. It is assumed that 
' the method CreateSamlToken() is implemented as part of STS-B.
Dim samlToken = CreateSamlToken(proofToken, _
                                issuerToken, _
                                samlConditions, _
                                samlSubjectNameFormat, _
                                samlSubjectEmailAddress, _
                                samlAttributes)

STS A

En la ilustración siguiente se muestra el STS A.

Federación

Al igual que el STS B, el STS A también es un servicio web que emite tokens de seguridad y expone un único punto de conexión para este propósito. Pero utiliza un enlace diferente (wsHttpBinding) y requiere que los usuarios presenten un CardSpace válido con una notificación emailAddress. En respuesta, emite tokens SAML con la demanda userAuthenticated. Esto se especifica mediante declaración en la configuración del servicio.

<system.serviceModel>
  <services>
    <service type="FederationSample.STS_A" behaviorConfiguration="STS-A_Behavior">
      <endpoint address=""
                binding="wsHttpBinding"
                bindingConfiguration="STS-A_Binding"
                contract="FederationSample.ISts">
       <identity>
       <certificateReference findValue="CN=FederationSample.com"
                       x509FindType="FindBySubjectDistinguishedName"
                       storeLocation="LocalMachine"
                       storeName="My" />
       </identity>
    </endpoint>
  </service>
</services>

<bindings>
  <wsHttpBinding>
  <!-- This is the binding used by STS-A. It requires users to present
   a CardSpace. -->
    <binding name='STS-A_Binding'>
      <security mode='Message'>
        <message clientCredentialType="CardSpace" />
      </security>
    </binding>
  </wsHttpBinding>
</bindings>

<behaviors>
  <behavior name='STS-A_Behavior'>
    <serviceAuthorization operationRequirementType=
     "FederationSample.STS_A_OperationRequirement, STS_A" />
      <serviceCredentials>
  <serviceCertificate findValue="CN=FederationSample.com"
                     x509FindType='FindBySubjectDistinguishedName'
                     storeLocation='LocalMachine'
                     storeName='My' />
      </serviceCredentials>
    </behavior>
  </behaviors>
</system.serviceModel>

En tiempo de ejecución, la STS_A_OperationRequirement clase aplica esta directiva, que se implementa como parte de STS A.


public class STS_A_AuthorizationManager : ServiceAuthorizationManager
{
    // Override AccessCheck to enforce access control requirements.
    public override bool CheckAccess(OperationContext operationContext)
    {
        AuthorizationContext authContext =
        operationContext.ServiceSecurityContext.AuthorizationContext;
        if (authContext.ClaimSets == null) return false;
        if (authContext.ClaimSets.Count != 1) return false;
        ClaimSet myClaimSet = authContext.ClaimSets[0];
        if (myClaimSet.Count != 1) return false;
        Claim myClaim = myClaimSet[0];
        if ((myClaim.ClaimType ==
        @"http://schemas.microsoft.com/ws/2005/05/identity/claims:EmailAddress") &&
        (myClaim.Right == Rights.PossessProperty))
        {
            string emailAddress = myClaim.Resource as string;
            if (emailAddress == null) return false;
            if (!IsValidEmailAddress(emailAddress)) return false;
            return true;
        }
        else
        {
            return false;
        }
    }

    // This helper method performs a rudimentary check for whether
    //a given email is valid.
    private static bool IsValidEmailAddress(string emailAddress)
    {
        string[] splitEmail = emailAddress.Split('@');
        if (splitEmail.Length != 2) return false;
        if (!splitEmail[1].Contains(".")) return false;
        return true;
    }
}
Public Class STS_A_AuthorizationManager
    Inherits ServiceAuthorizationManager

    ' Override AccessCheck to enforce access control requirements.
    Public Overloads Overrides Function CheckAccess(ByVal operationContext As OperationContext) As Boolean
        Dim authContext = operationContext.ServiceSecurityContext.AuthorizationContext
        If authContext.ClaimSets Is Nothing Then
            Return False
        End If
        If authContext.ClaimSets.Count <> 1 Then
            Return False
        End If
        Dim myClaimSet = authContext.ClaimSets(0)
        If myClaimSet.Count <> 1 Then
            Return False
        End If
        Dim myClaim = myClaimSet(0)
        If myClaim.ClaimType = "http://schemas.microsoft.com/ws/2005/05/identity/claims:EmailAddress" AndAlso myClaim.Right = Rights.PossessProperty Then
            Dim emailAddress = TryCast(myClaim.Resource, String)
            If emailAddress Is Nothing Then
                Return False
            End If
            If Not IsValidEmailAddress(emailAddress) Then
                Return False
            End If
            Return True
        Else
            Return False
        End If
    End Function

    ' This helper method performs a rudimentary check for whether 
    'a given email is valid.
    Private Shared Function IsValidEmailAddress(ByVal emailAddress As String) As Boolean
        Dim splitEmail() = emailAddress.Split("@"c)
        If splitEmail.Length <> 2 Then
            Return False
        End If
        If Not splitEmail(1).Contains(".") Then
            Return False
        End If
        Return True
    End Function
End Class

Si el acceso es true, el STS de A emite un token SAML con demanda userAuthenticated.

// Create the list of SAML Attributes.
List<SamlAttribute> samlAttributes = new List<SamlAttribute>();
// Add the userAuthenticated claim.
List<string> strList = new List<string>();
strList.Add("true");
SamlAttribute mySamlAttribute = new SamlAttribute("http://www.tmpuri.org",
     "userAuthenticated", strList);
samlAttributes.Add(mySamlAttribute);
// Create the SAML token with the userAuthenticated claim. It is assumed that
// the method CreateSamlToken() is implemented as part of STS-A.
SamlSecurityToken samlToken = CreateSamlToken(
    proofToken,
    issuerToken,
    samlConditions,
    samlSubjectNameFormat,
    samlSubjectEmailAddress,
    samlAttributes);
' Create the list of SAML Attributes.
Dim samlAttributes As New List(Of SamlAttribute)()
' Add the userAuthenticated claim.
Dim strList As New List(Of String)()
strList.Add("true")
Dim mySamlAttribute As New SamlAttribute("http://www.tmpuri.org", _
                                         "userAuthenticated", _
                                         strList)
samlAttributes.Add(mySamlAttribute)
' Create the SAML token with the userAuthenticated claim. It is assumed that 
' the method CreateSamlToken() is implemented as part of STS-A.
Dim samlToken = CreateSamlToken(proofToken, issuerToken, samlConditions, _
                                samlSubjectNameFormat, _
                                samlSubjectEmailAddress, _
                                samlAttributes)

Cliente en la organización A

En la ilustración siguiente se muestra el cliente de la organización A, junto con los pasos necesarios para realizar una MyService llamada de servicio. Los demás componentes funcionales también se incluyen por integridad.

Diagrama que muestra los pasos de una llamada de servicio MyService.

Resumen

La seguridad federada proporciona una división limpia de responsabilidad y ayuda a crear arquitecturas de servicio seguras y escalables. Como plataforma para compilar e implementar aplicaciones distribuidas, WCF proporciona compatibilidad nativa para implementar la seguridad federada.

Consulte también