Compartir por


Diagrama de relaciones de objetos del Diseñador de modelos

Los siguientes diagramas indican las relaciones entre los objetos semánticos de un modelo de informe y las relaciones entre objetos semánticos y objetos de vista de origen de datos (DSV) de un modelo de informe.

Archivos de componentes de modelo de informe

El siguiente diagrama muestra la relación entre los diferentes archivos de componentes que componen un modelo de informe.

Representación visual de la comparación de un modelo semántico

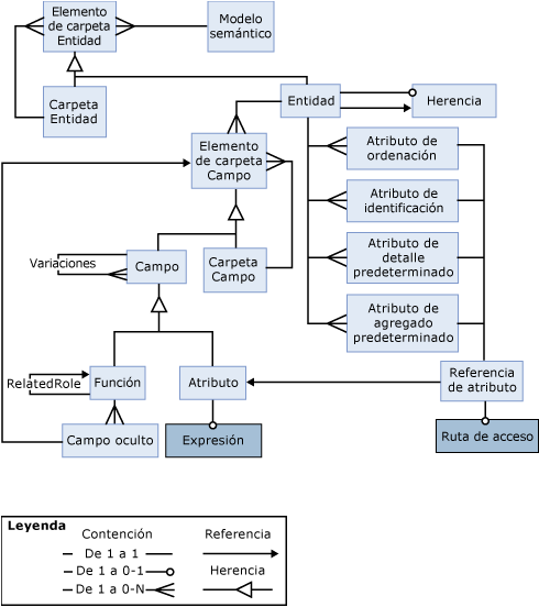
Objetos semánticos de modelo de informe

El siguiente diagrama muestra la relación entre los objetos semánticos de un modelo de informe.

Representación visual de los objetos semánticos

Objetos semánticos y objetos DSV

El siguiente diagrama muestra los enlaces entre objetos semánticos y objetos DSV en un modelo de informe.

Representación visual de los enlaces

Objetos de expresión de modelo de informe

El siguiente diagrama muestra la relación entre los objetos de expresión de un modelo de informe.

Representación visual de los objetos de la expresión

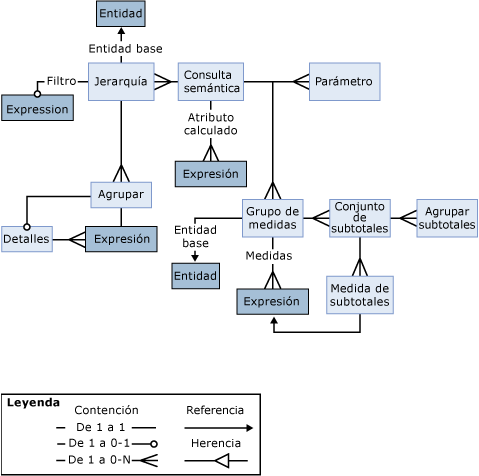
Objetos de consulta de modelo de informe

El siguiente diagrama muestra la relación entre los objetos de consulta de un modelo de informe.

Representación visual de la relación de los objetos de consulta