Integración de datos entrantes

Completado

La integración de datos entrantes consiste en introducir datos externos en Microsoft Dataverse de manera que estén accesibles para las aplicaciones y flujos de nube.

API

Microsoft Dataverse ofrece dos servicios web para trabajar con datos y metadatos: la API web y el servicio de organización.

La API web de Dataverse admite el desarrollo multiplataforma utilizando métodos RESTful y sigue el estándar OData (Open Data Protocol) 4.0. Este estándar abierto permite la integración entre distintos lenguajes de programación, plataformas y dispositivos.

Todas las operaciones de datos a través de las API de Dataverse se traducen en mensajes procesados por el marco de trabajo de eventos de la plataforma. Admite escenarios de automatización que utilizan flujos de nube de Power Automate o flujos de trabajo clásicos, y permite a los desarrolladores agregar complementos para su validación o lógica empresarial personalizada.

Comparación entre evento y lote

Los arquitectos de soluciones deben clasificar los datos entrantes como basados en eventos o en lotes para determinar los patrones de integración adecuados. El siguiente diagrama compara estos dos enfoques:

Diagrama de los enfoques de integración entrantes.

Patrón de inserción

Al integrarse con Dataverse, determine si los datos se insertarán desde sistemas externos o si los extraerá Dataverse bajo demanda.

En el patrón de inserción, un sistema externo envía datos directamente a Dataverse través de la API web. Esto requiere que el sistema externo comprenda el modelo de datos y la lógica de negocios de Dataverse.

Cree una capa de abstracción para administrar el acceso externo a tablas de Dataverse. Este sistema ayuda a aislar sistemas externos de cambios internos y admite los siguientes métodos:

  • Procesamiento basado en eventos: Power Automate o Microsoft Azure Logic Apps puede gestionar transacciones individuales desencadenadas por eventos en los sistemas de origen.
  • Procesamiento por lotes: utilice herramientas como KingswaySoft o Azure Data Factory para gestionar grandes transferencias de datos en lotes.
  • Microsoft Azure Functions: resuma lógica de negocios a Azure Functions reutilizables para la integración.
  • API personalizada: cree una API personalizada para que interactúe con sistemas externos.

Nota

Power Automate se utiliza a menudo para sincronizar datos entre entornos de Dataverse.

Cuando diseña integraciones, considere el uso de subprocesos múltiples para reducir la latencia y administrar los límites del servicio.

Patrón de extracción

Utilice el patrón de extracción cuando se necesiten datos bajo demanda, por ejemplo, en escenarios de aumento de datos en tiempo real. Este enfoque recupera datos de sistemas externos según sea necesario cuando se accede a los registros en Dataverse.

Las entidades virtuales son adecuadas para escenarios de extracción donde se requiere acceso en tiempo real a datos externos sin almacenarlos en Dataverse.

Claves alternativas

En Dataverse, las filas se identifican de forma exclusiva mediante un GUID. Generalmente, los sistemas externos necesitan almacenar o recuperar este GUID, lo que puede resultar poco eficiente.

Las claves alternativas permiten que los sistemas externos lean o escriban datos sin necesidad del GUID de Dataverse, lo que permite una integración más eficiente. Por ejemplo, si un sistema de contabilidad externo utiliza un número de cuenta alfanumérico único, este campo se puede definir como una clave alternativa en Dataverse. Esto permite el acceso directo a los registros mediante el identificador del sistema externo.

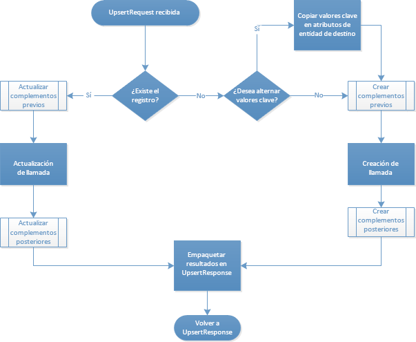
Upsert

Utilice el mensaje Upsert para simplificar la lógica de integración cuando no esté claro si ya existe una fila en Dataverse.

En lugar de consultar primero y luego elegir entre Crear o Actualizar, puede enviar un mensaje Upsert. Cuando se usa con una clave alternativa, Dataverse determinará automáticamente si se crea una nueva fila o se actualiza una existente.

Diagrama que muestra el uso de la lógica upsert.

API personalizadas

Las API personalizadas permiten definir y exponer operaciones agrupadas para que los sistemas externos las consuman como una única interfaz a la que se puede llamar.

Cree un registro de API personalizado en Dataverse para definir la estructura. Una API personalizada puede ser una función (para operaciones de lectura) o una acción (para operaciones de escritura). Se pueden utilizar complementos para implementar la lógica de la API.

Captura de pantalla de un registro de API personalizado

Nota

Para obtener más información, consulte Crear y usar API personalizadas.

Azure Functions

Azure Functions permite a los desarrolladores implementar lógica personalizada compleja que se puede reutilizar en todos los sistemas. Se puede desencadenar a través de webhooks, envolver en conectores personalizados y tener acceso desde otras aplicaciones o servicios.

Utilice Azure Functions para insertar o extraer datos de Dataverse o para crear API con lógica personalizada del lado del servidor. Estas API se pueden exponer de forma segura a través de Microsoft Azure API Management.