Nota
O acceso a esta páxina require autorización. Pode tentar iniciar sesión ou modificar os directorios.
O acceso a esta páxina require autorización. Pode tentar modificar os directorios.
Importante
La plataforma de impresión moderna es el medio preferido de Windows para comunicarse con impresoras. Se recomienda usar el controlador de clase de bandeja de entrada IPP de Microsoft, junto con aplicaciones de soporte técnico de impresión (PSA), para personalizar la experiencia de impresión en Windows 10 y 11 para el desarrollo de dispositivos de impresora.
Para obtener más información, consulte Print Support App v1 and v2 design guide (Guía de diseño de la aplicación de soporte técnico de impresión v1 y v2).
El modelo de controlador de impresora v4 es un perfeccionamiento del modelo de controlador de impresora v3 existente. Su diseño mejora el desarrollo de controladores, reduce los costos de administración de TI y admite nuevos escenarios. El modelo de controlador de impresión v4 sigue admitiendo muchas tecnologías conocidas, como XPSDrv, GPD, PPD, Configuración automática y Bidi. El modelo de controlador de impresión v4 también admite varios puntos de extensibilidad nuevos.
El modelo de controlador de impresión v4 está optimizado para varios escenarios nuevos:
Escenarios de Windows 8
Las aplicaciones para la Plataforma universal de Windows (UWP) presentan nuevas consideraciones de diseño relacionadas con el comportamiento de la interfaz de usuario y el contexto de seguridad. Se necesitaba un modelo de controlador de impresora que proporcionara compatibilidad profundamente integrada para este nuevo entorno. El modelo de controlador de impresión v4 proporciona la única manera de que los fabricantes de impresoras proporcionen experiencias personalizadas de preferencias de impresión o experiencias de notificación de impresora en aplicaciones para UWP.
Uso compartido de impresoras
El uso compartido de impresoras es un elemento de propuesta de valor clave para servidores Windows. El modelo de controlador de impresora v4 facilita el uso compartido y resulta más eficaz mediante la eliminación de la necesidad de administrar controladores entre arquitecturas de procesador.
Facilidad de desarrollo de controladores
El controlador v4 admite los esfuerzos de desarrollo existentes del modelo de controlador de impresora de la versión 3 y de la arquitectura XPSDrv. El controlador v4 es más fácil de desarrollar y probar.
Nota:
Para ayudar a explicar mejor algunos de los conceptos de esta sección, se usa una empresa ficticia denominada Fabrikam.
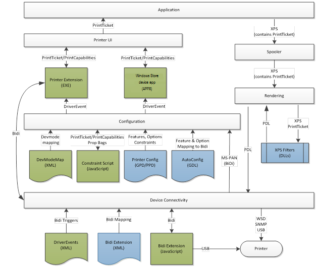
Arquitectura de nivel superior
El siguiente diagrama de arquitectura es una representación general de un controlador de impresión v4. Excepto para los filtros de representación y las aplicaciones de interfaz de usuario, Microsoft implementa todos los demás bloques funcionales del diagrama.
Los controladores de impresión V4 dependen en gran medida de los archivos de datos y JavaScript para la extensibilidad. Los cuadros azules representan los archivos existentes que se usaron en el modelo de controlador v3. Los cuadros verdes representan nuevos lugares para conectar.
En esta sección
| Artículo | Descripción |
|---|---|
| Representación del controlador de impresora V4 | Proporciona información sobre la representación del controlador de impresora v4. |
| Configuración del controlador de impresora V4 | Proporciona información sobre la configuración del controlador de impresora v4. |
| Configuración del controlador de impresora V4 | Proporciona información sobre la configuración del controlador de impresora v4. |
| Interfaces de usuario del controlador de impresora V4 | Proporciona información sobre las interfaces de usuario del controlador de impresora v4. |
| Conectividad del controlador de impresora V4 | Proporciona información sobre la conectividad del controlador de impresora v4. |
| Compilación de un controlador de impresora v4 | Proporciona información sobre cómo crear un controlador de impresora v4 en Visual Studio. |