Nota
L'accesso a questa pagina richiede l'autorizzazione. Puoi provare ad accedere o a cambiare directory.
L'accesso a questa pagina richiede l'autorizzazione. Puoi provare a cambiare directory.
Il gateway applicazione di Azure è costituito da diversi componenti che è possibile configurare in diversi modi per diversi scenari. Questo articolo illustra come configurare ogni componente.

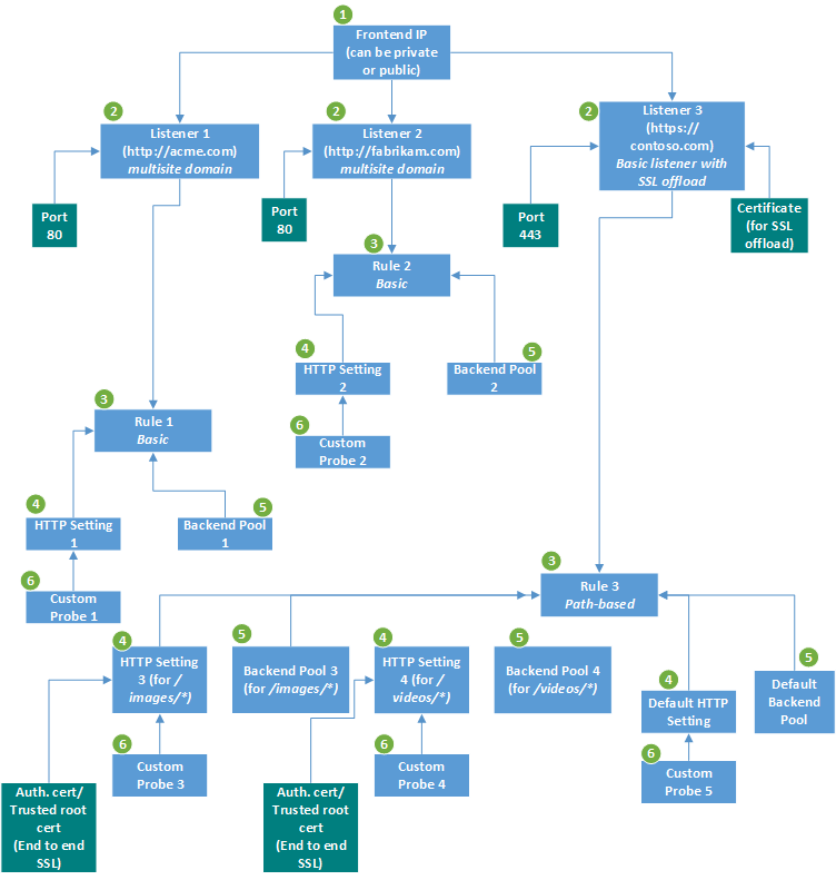
Questa immagine illustra un'applicazione con tre listener. I primi due sono listener multisito rispettivamente per http://acme.com/* e http://fabrikam.com/*. Entrambi sono in ascolto sulla porta 80. Il terzo è un listener di base con terminazione TLS (Transport Layer Security) end-to-end, precedentemente nota come terminazione SSL (Secure Sockets Layer).
Infrastruttura
L'infrastruttura del gateway applicativo include la rete virtuale, le subnet, i gruppi di sicurezza di rete e le route definite dall'utente.
Per altre informazioni, vedere la configurazione dell'infrastruttura del gateway applicazione.
Indirizzo IP front-end
È possibile configurare il gateway applicazione in modo che abbia un indirizzo IP pubblico, un indirizzo IP privato o entrambi. Un indirizzo IP pubblico è necessario quando si ospita un back-end a cui i client devono accedere tramite Internet tramite un indirizzo IP virtuale (VIP) con connessione Internet.
Per altre informazioni, vedere Configurazione dell'indirizzo IP front-end del gateway applicazione.
Listeners
Un listener è un'entità logica che verifica la presenza di richieste di connessione in ingresso usando la porta, il protocollo, l'host e l'indirizzo IP. Quando si configura il listener, è necessario immettere i valori per queste entità che corrispondono ai valori corrispondenti nella richiesta in ingresso nel gateway.
Per altre informazioni, vedere Configurazione del listener del gateway applicazione.
Richiedere regole di routing
Quando si crea un gateway applicazione usando il portale di Azure, si crea una regola predefinita (regola1). Questa regola associa il listener predefinito (appGatewayHttpListener) al pool back-end predefinito (appGatewayBackendPool) e alle impostazioni HTTP back-end predefinite (appGatewayBackendHttpSettings). Dopo aver creato il gateway, è possibile modificare le impostazioni della regola predefinita o creare nuove regole.
Per altre informazioni, vedere Regole di routing delle richieste del gateway applicazione.
Impostazioni back-end
Il gateway applicazione instrada il traffico ai server back-end usando la configurazione specificata qui. Dopo aver creato un'impostazione back-end, è necessario associarla a una o più regole di routing delle richieste.
Per altre informazioni, vedere Configurazione delle impostazioni dell'infrastruttura del gateway dell'applicazione.
Pool back-end
È possibile puntare un pool back-end a quattro tipi di membri back-end: una macchina virtuale specifica, un set di scalabilità di macchine virtuali, un indirizzo IP/FQDN o un servizio app.
Dopo aver creato un pool back-end, è necessario associarlo a una o più regole di routing delle richieste. È anche necessario configurare i probe di integrità per ogni pool back-end nel gateway applicazione. Quando viene soddisfatta una condizione della regola di routing delle richieste, il gateway applicazione inoltra il traffico ai server integri (come determinato dai probe di integrità) nel pool back-end corrispondente.
Probe di integrità
Un gateway applicativo monitora per impostazione predefinita l'integrità di tutte le risorse nel back-end. È tuttavia consigliabile creare un probe personalizzato per ogni impostazione HTTP back-end per ottenere un maggiore controllo sul monitoraggio dell'integrità. Per informazioni su come configurare un probe personalizzato, vedere Impostazioni del probe di integrità personalizzato.
Note
Dopo aver creato un probe di integrità personalizzato, è necessario associarlo a un'impostazione HTTP back-end. Un probe personalizzato non monitora l'integrità del pool back-end a meno che l'impostazione HTTP corrispondente non sia associata in modo esplicito a un listener usando una regola.
Passaggi successivi
Ora che si conoscono i componenti del gateway applicazione, è possibile: