Nota
L'accesso a questa pagina richiede l'autorizzazione. Puoi provare ad accedere o a cambiare directory.
L'accesso a questa pagina richiede l'autorizzazione. Puoi provare a cambiare directory.
Importante
La scalabilità automatica di Lakebase si trova in Beta nelle aree seguenti: eastus2, westeurope, westus.
Lakebase Autoscaling è la versione più recente di Lakebase con calcolo autoscalabile, scalare a zero, branching e ripristino istantaneo. Per il confronto delle funzionalità con Lakebase Provisioned, vedere scegliere tra le versioni.
Connettersi al tuo database usando token OAuth o password Postgres. Per la gestione dell'infrastruttura Lakebase (creazione di progetti, rami, calcoli), vedere Autorizzazioni di progetto.
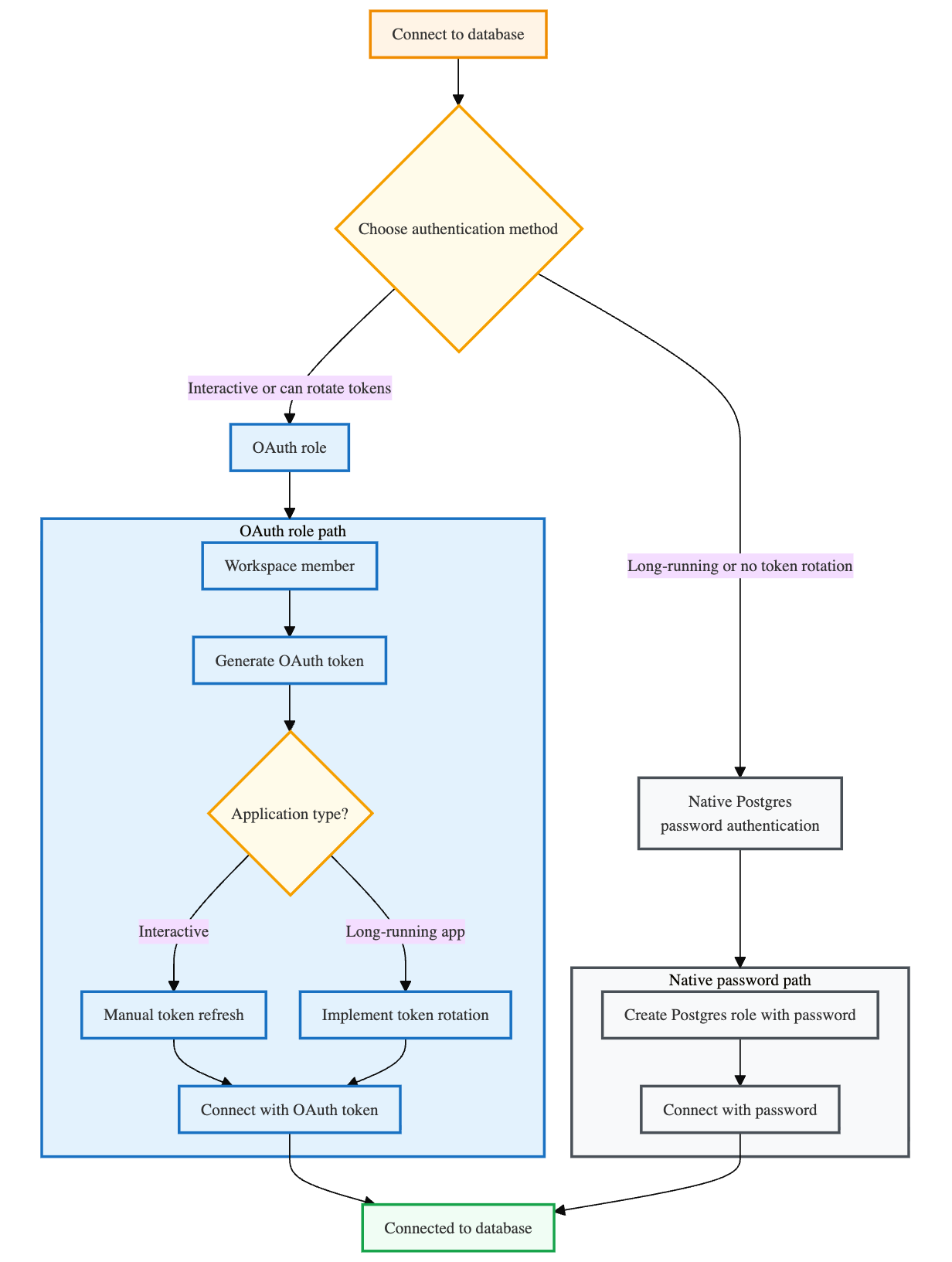
Scegliere il metodo di autenticazione
Prima di connettersi, decidere quale metodo di autenticazione funziona meglio per il caso d'uso:
-
Ruolo OAuth: Eseguire l'autenticazione usando l'identità di Azure Databricks con un token OAuth. Il proprietario del progetto può connettersi immediatamente. Per consentire ad altre identità di Azure Databricks di usare l'autenticazione OAuth, creare i ruoli Postgres usando l'estensione
databricks_auth. Vedere Creare un ruolo OAuth. - Autenticazione con password Postgres nativa: Eseguire l'autenticazione usando un Ruolo Postgres con una password tradizionale del database. Consultare Creare un ruolo nativo di password di Postgres.
OAuth offre l'integrazione automatica della scadenza delle credenziali e dell'identità dell'area di lavoro, ma richiede la rotazione dei token per le applicazioni a esecuzione prolungata. Le password postgres non scadono o richiedono rotazione, ma mancano la scadenza automatica di OAuth e la gestione centralizzata della sicurezza.
Connettersi al database
Quando ci si connette tramite Internet pubblico, se si usa un firewall lato client, aggiungere gli indirizzi IP usati dalla scalabilità automatica di Lakebase all'elenco elementi consentiti. Vedere Indirizzi IP e domini per i servizi Databricks.
Gli esempi seguenti usano psql, un client Postgres standard. Per altre informazioni sull'uso di psql per la connessione, vedere Connettersi con psql. È anche possibile accedere al database tramite notebook di Databricks, l'editor SQL di Lakebase, l'editor di tabelle o strumenti di terze parti come pgAdmin e altri client compatibili con Postgres. Per ulteriori opzioni, vedere Eseguire una query sui dati.
Ogni progetto contiene un database predefinito denominato databricks_postgres a cui è possibile connettersi. Questo database è di proprietà del ruolo di Postgres per l'identità di Databricks (ad esempio, user@databricks.com), che viene creato automaticamente quando si avvia un progetto. Per creare ruoli Postgres aggiuntivi, vedere Gestire i ruoli di Postgres.
Annotazioni
Tutte le connessioni al database sono soggette a un timeout di inattività di 24 ore e alla durata massima della connessione di 3 giorni. Consulta Timeout della connessione.
Connettersi con un ruolo OAuth
I ruoli OAuth consentono di connettersi usando l'identità di Azure Databricks con l'autenticazione basata su token. Il ruolo OAuth del proprietario del progetto viene creato automaticamente. Per consentire ad altre identità di Azure Databricks di usare l'autenticazione OAuth, è necessario creare i ruoli Postgres usando l'estensione databricks_auth . Vedere Creare un ruolo OAuth.
Per generare token OAuth a livello di codice o per flussi di lavoro automatizzati, vedere Ottenere un token OAuth in un flusso da utente a computer per sessioni interattive o Ottenere un token OAuth in un flusso da computer a computer per le entità servizio.
Importante
I token OAuth scadono dopo un'ora.
Per le applicazioni che gestiscono connessioni di database a esecuzione prolungata, è necessario implementare la rotazione dei token per aggiornare automaticamente le credenziali prima della scadenza. Senza rotazione dei token, l'applicazione perderà la connettività del database dopo un'ora.
Per esempi di codice, vedere Esempi di rotazione dei token .
Per connettersi con un ruolo OAuth:
- Nell'app Lakebase selezionare il progetto e fare clic su Connetti.
- Selezionare il ramo, il calcolo e il database a cui connettersi, quindi selezionare l'identità di Databricks dal menu a discesa Ruoli .
- Copiare il
psqlframmento di connessione nel terminale e immetterlo. - Quando viene richiesta una password, fare clic su Copia token OAuth e immetterla come password:
Connettersi con la password di Postgres nativa
L'autenticazione password nativa di Postgres consente di connettersi usando un ruolo Postgres con una password di database tradizionale.
Per connettersi con l'autenticazione nativa tramite password di Postgres:
- Nell'app Lakebase selezionare il progetto e fare clic su Connetti.
- Selezionare il ramo, il calcolo e il database a cui connettersi, quindi selezionare un ruolo Postgres dal menu a discesa Ruoli .
- Copiare il
psqlframmento di connessione nel terminale e immetterlo per connettersi.