Condividi tramite


Agents

Questo articolo presenta i concetti di base relativi agli agenti, perché sono importanti e come si adattano ai flussi di lavoro, configurando l'utente per iniziare a creare agenti in .NET.

Che cosa sono gli agenti?

Gli agenti sono sistemi che consentono di raggiungere gli obiettivi.

Componenti di un agente

Gli agenti diventano più capaci quando sono dotati dei seguenti elementi:

  • Ragionamento e processo decisionale: basato su LLMs, algoritmi di ricerca o sistemi decisionali e pianificazione.
  • Utilizzo degli strumenti: accesso ai server MCP (Model Context Protocol), all'esecuzione del codice e alle API esterne.
  • Consapevolezza del contesto: informato dalla cronologia delle chat, dai thread, dagli archivi vettoriali, dai dati aziendali o dai grafici delle conoscenze.

Queste funzionalità consentono agli agenti di operare in modo più autonomo, adattivo e intelligente.

Che cosa sono i flussi di lavoro?

Man mano che gli obiettivi crescono in complessità, devono essere suddivisi in passaggi gestibili. Ecco dove arrivano i flussi di lavoro.

I flussi di lavoro definiscono la sequenza di passaggi necessari per raggiungere un obiettivo.

Si supponga di avviare una nuova funzionalità nel sito Web aziendale. Se si tratta di un semplice aggiornamento, è possibile passare dall'idea alla produzione in poche ore. Tuttavia, per iniziative più complesse, il processo potrebbe includere:

  • Raccolta dei requisiti
  • Progettazione e architettura
  • Implementation
  • Testing
  • Distribuzione

Alcune osservazioni importanti:

  • Ogni passaggio può contenere sottoattività.
  • Diversi specialisti potrebbero possedere fasi diverse.
  • Lo stato di avanzamento non è sempre lineare. I bug rilevati durante i test potrebbero riportarti all'implementazione.
  • Il successo dipende dalla pianificazione, dall'orchestrazione e dalla comunicazione tra gli stakeholder.

Agenti e flussi di lavoro = flussi di lavoro agenti

I flussi di lavoro non richiedono agenti, ma gli agenti possono sovralimentarli.

Quando gli agenti sono dotati di ragionamento, strumenti e contesto, possono ottimizzare i flussi di lavoro.

Questa è la base dei sistemi multi-agente, in cui gli agenti collaborano all'interno dei flussi di lavoro per raggiungere obiettivi complessi.

Orchestrazione del flusso di lavoro

I flussi di lavoro agenziali possono essere orchestrati in diversi modi. Di seguito sono riportate alcune delle più comuni:

Sequenziale

Gli agenti elaborano le attività una dopo l'altra, passando i risultati in avanti.

Orchestrazione dell'agente sequenziale: input del compito → agente A → agente B → agente C → output finale

Concomitante

Gli agenti funzionano in parallelo, ognuno dei quali gestisce aspetti diversi dell'attività.

Orchestrazione dell'agente simultaneo: input attività → agenti A, B, C → risultati aggregati → output finale

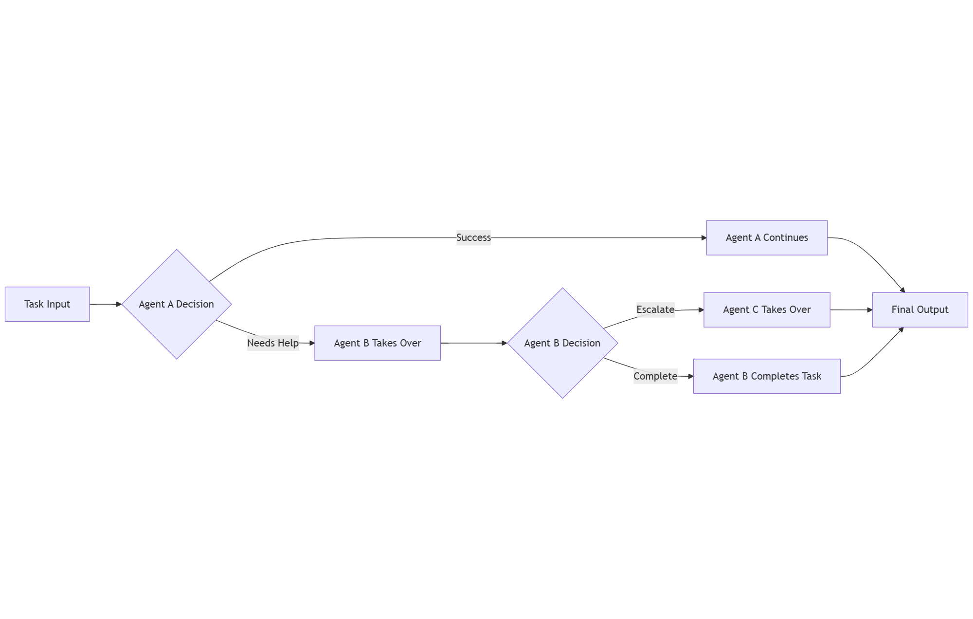
Passaggio di consegne

La responsabilità passa da un agente a un altro in base a condizioni o risultati.

Orchestrazione del trasferimento: input attività → decisione dell'agente A → agente B o agente A → decisione dell'agente B → agente C o agente B → output finale

Chat di gruppo

Gli agenti collaborano in una conversazione condivisa, scambiando informazioni dettagliate in tempo reale.

Orchestrazione chat di gruppo: utenti e agenti A, B, C collaborano tramite GroupChat per produrre l'output finale

Magnetico

Un agente capo indirizza altri agenti.

Come è possibile iniziare a creare agenti in .NET?

I blocchi predefiniti in Microsoft.Extensions.AI e Microsoft.Extensions.VectorData forniscono le basi per gli agenti fornendo componenti modulari per modelli, strumenti e dati di intelligenza artificiale.

Questi componenti fungono da base per Microsoft Agent Framework. Per altre informazioni, vedere Microsoft Agent Framework.