Nota
L'accesso a questa pagina richiede l'autorizzazione. È possibile provare ad accedere o modificare le directory.
L'accesso a questa pagina richiede l'autorizzazione. È possibile provare a modificare le directory.
Informazioni generali
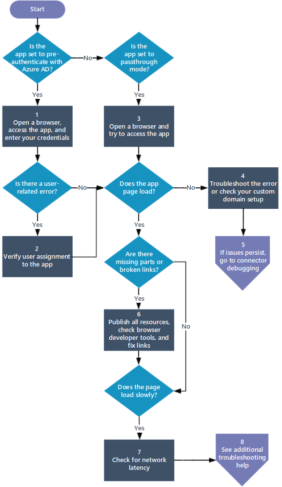
Questo articolo illustra come risolvere i problemi relativi al proxy dell'applicazione Microsoft Entra. Usare il diagramma di flusso per risolvere i problemi di accesso remoto per un'applicazione Web locale.
Prima di iniziare
Prima di tutto, controllare il connettore. Informazioni su come eseguire il debug dei problemi del connettore di rete privata.
Diagramma di flusso per i problemi dell'applicazione
Questo diagramma di flusso consente di eseguire il debug e risolvere i problemi comuni relativi al proxy dell'applicazione Microsoft Entra.
La tabella dopo il diagramma di flusso contiene informazioni dettagliate su ogni passaggio.
| Passo | Obiettivo | Azione |
|---|---|---|
| 1 | Effettua l'accesso e verifica la presenza di errori relativi all'utente | Aprire un browser e accedere all'app con il nome utente e la password. Verificare la presenza di errori come Questa app aziendale non è accessibile. |
| 2 | Verificare le autorizzazioni utente e testare l'accesso alle app | Assicurarsi che l'account utente disponga delle autorizzazioni per l'app dall'interno della rete aziendale. Testare quindi l'accesso all'app seguendo i passaggi descritti in Testare l'applicazione. Se i problemi di accesso continuano, vedere Risolvere gli errori di accesso. |
| 3 | Confermare la configurazione corretta del proxy dell'applicazione | Aprire un browser e usare l'app. Se viene visualizzato immediatamente un errore, verificare se il proxy dell'applicazione è configurato correttamente. Per informazioni dettagliate sui messaggi di errore specifici, vedere Risolvere i problemi del proxy dell'applicazione e i messaggi di errore. |
| 4 | Verificare che l'installazione del dominio personalizzato sia corretta o risolvere gli errori | Se la pagina non viene visualizzata, verificare se il dominio personalizzato è configurato correttamente. Esaminare le informazioni in Usare domini personalizzati. Se la pagina non viene caricata e viene visualizzato un messaggio di errore, risolvere l'errore usando le informazioni in Risolvere i problemi del proxy dell'applicazione e i messaggi di errore. Se sono necessari più di 20 secondi prima che venga visualizzato un messaggio di errore, potrebbe verificarsi un problema di connettività. Seguire la procedura descritta in Eseguire il debug dei connettori di rete privata. |
| 5 | Eseguire il debug dei problemi di connettività tra il proxy e il connettore | Se i problemi vengono mantenuti, provare a eseguire il debug del connettore. Completare i passaggi descritti in Eseguire il debug dei connettori di rete privata. |
| 6 | Pubblicare tutte le risorse e risolvere i problemi di pubblicazione | Verificare che il percorso di pubblicazione includa tutte le immagini, gli script e i fogli di stile necessari per l'applicazione. Per informazioni dettagliate, vedere Aggiungere un'app locale a Microsoft Entra ID. Usare gli strumenti di sviluppo del browser (strumenti F12 in Internet Explorer o Microsoft Edge) per la risoluzione dei problemi di pubblicazione. Vedere La pagina Applicazione non viene visualizzata correttamente. Esaminare le opzioni per correggere i collegamenti interrotti in Collegamenti nella pagina non funziona. |
| 7 | Ridurre al minimo la latenza di rete | Se la pagina viene caricata lentamente, esplorare i modi per ridurre la latenza di rete in Considerazioni per ridurre la latenza. |
| 8 | Accedere ad altre risorse per la risoluzione dei problemi | Se i problemi persistono, consulta altri articoli sulla risoluzione dei problemi relativi al proxy dell'applicazione. |