Nota
L'accesso a questa pagina richiede l'autorizzazione. Puoi provare ad accedere o a cambiare directory.
L'accesso a questa pagina richiede l'autorizzazione. Puoi provare a cambiare directory.
I criteri di durata delle sessioni adattive per l'accesso condizionale consentono alle organizzazioni di limitare le sessioni di autenticazione in distribuzioni complesse. Alcuni scenari includono:
- Accesso alle risorse da un dispositivo condiviso o non gestito
- Accesso alle informazioni riservate da una rete esterna
- Utenti a impatto elevato
- Applicazioni aziendali critiche
L'accesso condizionale fornisce controlli dei criteri di durata della sessione adattivi, in modo da poter creare criteri destinati a casi d'uso specifici all'interno dell'organizzazione senza influire su tutti gli utenti.
Prima di esplorare come configurare i criteri, esaminare la configurazione predefinita.
Frequenza di accesso utente
Frequenza di accesso specifica per quanto tempo un utente può accedere a una risorsa prima di essere richiesto di eseguire di nuovo l'accesso.
La configurazione predefinita di Microsoft Entra ID per la frequenza di accesso utente è una finestra mobile di 90 giorni. Potrebbe sembrare sensato chiedere spesso agli utenti le credenziali, ma questo approccio può avere effetti indesiderati. Gli utenti che immettono abitualmente le credenziali senza pensare potrebbero fornirle involontariamente a richieste dannose.
Non chiedere a un utente di accedere potrebbe sembrare allarmante, ma qualsiasi violazione dei criteri IT revoca la sessione. Ad esempio, una modifica della password, un dispositivo non conforme o un account disabilitato. È anche possibile revocare in modo esplicito le sessioni degli utenti usando PowerShell Microsoft Graph. La configurazione predefinita di Microsoft Entra ID è: non chiedere agli utenti di fornire le proprie credenziali se il comportamento di sicurezza delle sessioni non è cambiato.
L'impostazione della frequenza di accesso funziona con le app che implementano protocolli OAuth2 o OIDC in base agli standard. La maggior parte delle app native Microsoft, come quelle per Windows, Mac e Mobile, comprese le applicazioni web che rispettano l'impostazione.
- Word, Excel, PowerPoint Online
- OneNote Online
- Office.com
- Portale di amministrazione di Microsoft 365
- Scambio Online
- SharePoint e OneDrive
- Client web di Teams
- Dynamics CRM Online
- Portale di Azure
La frequenza di accesso (SIF) funziona con applicazioni e app SAML non Microsoft che usano protocolli OAuth2 o OIDC, purché non rilascino i propri cookie e reindirizzino regolarmente a Microsoft Entra ID per l'autenticazione.
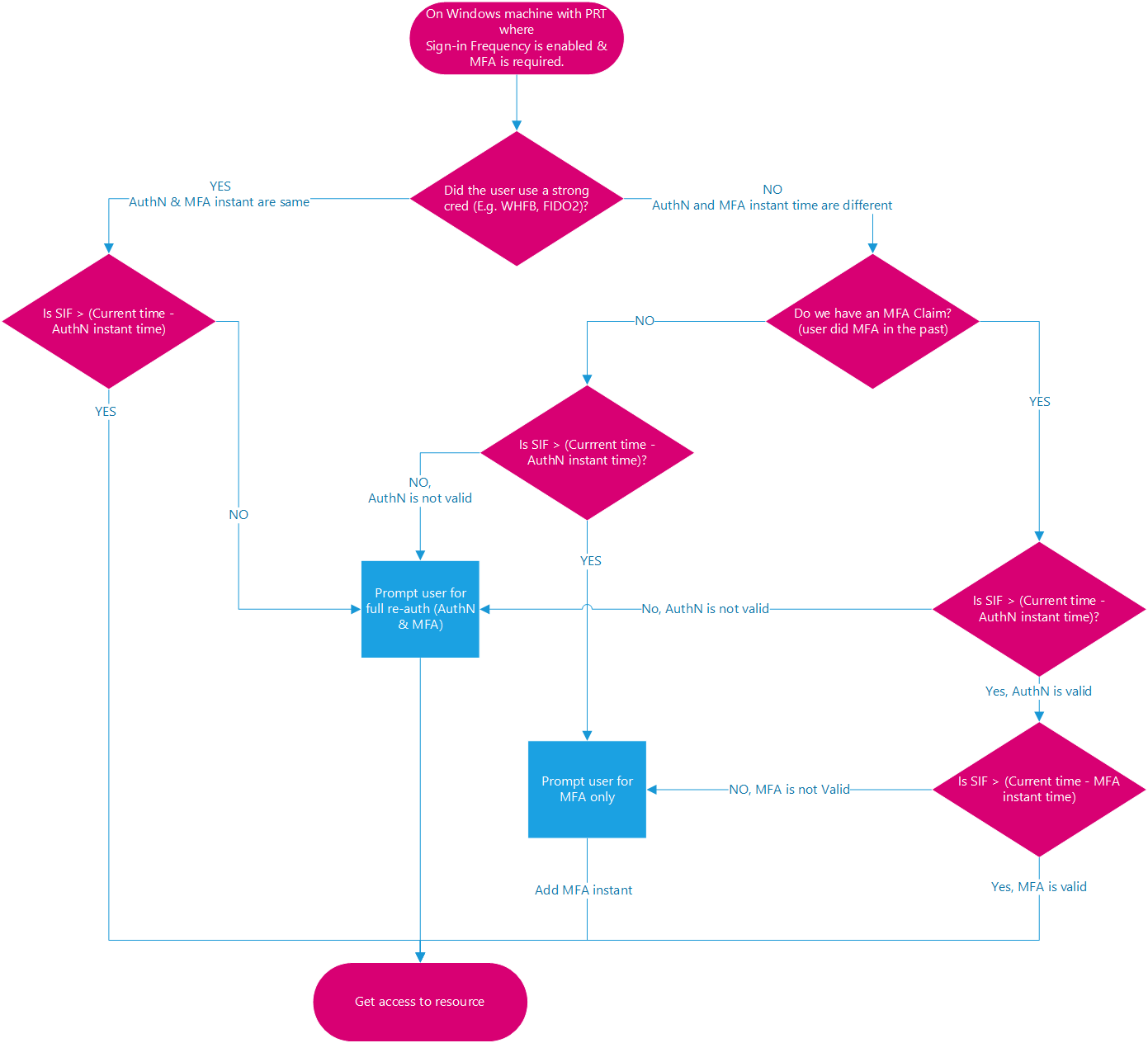
Frequenza di accesso utente e autenticazione a più fattori
In precedenza, la frequenza di accesso si applicava solo all'autenticazione a fattore singolo nei dispositivi aggiunti a Microsoft Entra, aggiunti in modalità ibrida e/o registrati. Non è possibile rafforzare facilmente l'autenticazione a più fattori in tali dispositivi. In base al feedback dei clienti, la frequenza di accesso ora si applica anche all'autenticazione a più fattori (MFA).
Frequenza di accesso utente e identità dei dispositivi
Nei dispositivi registrati a Microsoft Entra e quelli con registrazione ibrida, sbloccare il dispositivo o accedere in modo interattivo aggiorna periodicamente il token di aggiornamento primario (PRT) ogni quattro ore. La data e l'ora dell'ultimo aggiornamento registrate per il token di aggiornamento primario rispetto alla data e all'ora correnti devono essere entro il tempo assegnato nei criteri SIF per consentire al token di aggiornamento primario di soddisfare il SIF e concedere l'accesso a un token di aggiornamento primario che dispone di un'attestazione MFA esistente. Nei dispositivi registrati di Microsoft Entra, lo sblocco o l'accesso non soddisfa i criteri SIF perché l'utente non accede a un dispositivo registrato da Microsoft Entra tramite un account Microsoft Entra. Tuttavia, il plug-in Microsoft Entra WAM può aggiornare un PRT durante l'autenticazione utilizzando WAM.
Nota
Il timestamp acquisito dall'accesso utente non corrisponde necessariamente all'ultimo timestamp registrato dell'aggiornamento PRT a causa del ciclo di aggiornamento di quattro ore. Il caso in cui si verifica è quando il PRT scade e l'accesso di un utente lo rinnova per quattro ore. Negli esempi seguenti si supponga che i criteri SIF siano impostati su un'ora e che il token di aggiornamento primario venga aggiornato alle 00:00.
Esempio 1: quando si continua a lavorare sullo stesso documento in SPO per un'ora
- Alle 00:00, un utente accede al dispositivo aggiunto a Windows 11 Microsoft Entra e avvia il lavoro su un documento archiviato in SharePoint Online.
- L'utente continua a lavorare allo stesso documento sul proprio dispositivo per un'ora.
- Alle 01:00, all'utente viene richiesto di eseguire di nuovo l'accesso. Questa richiesta si basa sul requisito di frequenza di accesso stabilito nei criteri di accesso condizionale configurati dall'amministratore.
Esempio 2: quando si sospende il lavoro con un'attività in background in esecuzione nel browser, e poi si interagisce nuovamente dopo che è trascorso il tempo definito dai criteri SIF.
- Alle 00:00, un utente accede al dispositivo aggiunto a Windows 11 Microsoft Entra e inizia a caricare un documento in SharePoint Online.
- Alle 00:10, l'utente blocca il dispositivo. Il caricamento in background continua su SharePoint Online.
- Alle 02:45, l'utente sblocca il dispositivo. Il caricamento in background è completato.
- Alle 02:45, quando l'utente interagisce nuovamente, viene richiesto di accedere. Questo prompt si basa sul requisito di frequenza di accesso nella politica di Accesso Condizionale configurata dall'amministratore poiché l'ultimo accesso è avvenuto alle 00:00.
Se l'app client (nei dettagli dell'attività) è un browser, il sistema posticipa l'applicazione della frequenza di accesso per eventi e criteri sui servizi in background fino alla successiva interazione dell'utente. Nei client riservati, il sistema rinvia l'applicazione della frequenza di accesso agli accessi non interattivi fino al successivo accesso interattivo.
Esempio 3: Con un ciclo di aggiornamento di quattro ore del token di aggiornamento primario dallo sblocco
Scenario 1 - L'utente torna all'interno del ciclo
- Alle 00:00, un utente accede al dispositivo aggiunto a Windows 11 Microsoft Entra e avvia il lavoro su un documento archiviato in SharePoint Online.
- Alle 00:30, l'utente blocca il dispositivo.
- Alle 00:45, l'utente sblocca il dispositivo.
- Alle 01:00, all'utente viene richiesto di eseguire di nuovo l'accesso. Questa richiesta si basa sul requisito di frequenza di accesso nei criteri di accesso condizionale configurati dall'amministratore, un'ora dopo l'accesso iniziale.
Scenario 2 - L'utente torna all'esterno del ciclo
- Alle 00:00, un utente accede al dispositivo aggiunto a Windows 11 Microsoft Entra e avvia il lavoro su un documento archiviato in SharePoint Online.
- Alle 00:30, l'utente blocca il dispositivo.
- Alle 04:45, l'utente sblocca il dispositivo.
- Alle 05:45, all'utente viene richiesto di eseguire di nuovo l'accesso. Questa richiesta si basa sul requisito di frequenza di accesso stabilito nei criteri di accesso condizionale configurati dall'amministratore. È ora un'ora dopo l'aggiornamento del token di aggiornamento primario alle 04:45 e oltre quattro ore dall'accesso iniziale alle 00:00.
Richiedere la riautenticazione ogni volta
In alcuni scenari, è possibile richiedere un'autenticazione aggiornata ogni volta che un utente esegue azioni specifiche, ad esempio:
- Accesso ad applicazioni sensibili.
- Messa in sicurezza delle risorse tramite provider VPN o Network as a Service (NaaS).
- Protezione dell'elevazione dei ruoli con privilegi in PIM.
- Protezione degli accessi utente alle macchine desktop virtuali di Azure.
- Protezione di utenti rischiosi e accessi rischiosi identificato da Microsoft Entra ID Protection.
- Protezione delle azioni degli utenti sensibili, ad esempio la registrazione di Microsoft Intune.
Quando si seleziona Ogni volta, il criterio richiede la riautenticazione completa quando viene valutata la sessione. Questo requisito significa che se l'utente chiude e apre il browser durante la durata della sessione, potrebbe non essere richiesto di eseguire nuovamente l'autenticazione. L'impostazione della frequenza di accesso su ogni volta risulta più efficace quando la risorsa dispone della logica per identificare quando deve ottenere un nuovo token per un client. Queste risorse reindirizzano l'utente a Microsoft Entra solo dopo la scadenza della sessione.
Limitare il numero di applicazioni che applicano un criterio che richiede agli utenti di ripetere l'autenticazione ogni volta. L'attivazione della riautenticazione troppo frequentemente può aumentare l'attrito di sicurezza fino a un punto in cui gli utenti riscontrano affaticamento MFA e aprono la porta al phishing. Le applicazioni Web offrono in genere un'esperienza meno dirompente rispetto alle controparti desktop quando è abilitata l'opzione per richiedere ogni volta la riautenticazione. La policy considera cinque minuti di skew orario ogni volta che viene selezionato un orario, per evitare di richiedere agli utenti più di una volta ogni cinque minuti.
Avviso
L'uso della frequenza di accesso per richiedere la riautenticazione ogni volta, senza l'autenticazione a più fattori, può comportare un loop di accesso per i tuoi utenti.
- Per le applicazioni nello stack di Microsoft 365, usare la frequenza di accesso utente basata sul tempo per un'esperienza utente migliore.
- Per il portale di Azure e l'interfaccia di amministrazione di Microsoft Entra, usare la frequenza di accesso utente basata sul tempo o richiedere la riautenticazione sull'attivazione di PIM usando il contesto di autenticazione per un'esperienza utente migliore.
Persistenza delle sessioni di esplorazione
Una sessione del browser permanente consente agli utenti di rimanere connessi dopo la chiusura e la riapertura della finestra del browser.
L'impostazione predefinita di Microsoft Entra ID per la persistenza della sessione del browser consente agli utenti nei dispositivi personali di decidere se rendere persistente la sessione visualizzando un messaggio Di accesso permanente? dopo l'autenticazione completata. Se si configura la persistenza del browser in AD FS seguendo le indicazioni riportate nelle impostazioni di Single Sign-On di AD FS, vengono seguiti i criteri e la sessione di Microsoft Entra viene mantenuta. È possibile configurare se gli utenti nel tenant visualizzano la richiesta Mantieni l'accesso? modificando l'impostazione appropriata nel riquadro di personalizzazione dell'azienda.
Nei browser permanenti i cookie rimangono archiviati nel dispositivo dell'utente anche dopo la chiusura del browser. Questi cookie possono accedere agli artefatti di Microsoft Entra, che rimangono utilizzabili fino alla scadenza del token, indipendentemente dai criteri di accesso condizionale applicati all'ambiente delle risorse. Pertanto, la memorizzazione nella cache dei token può essere in violazione diretta dei criteri di sicurezza desiderati per l'autenticazione. L'archiviazione di token oltre la sessione corrente potrebbe sembrare utile, ma può creare una vulnerabilità di sicurezza consentendo l'accesso non autorizzato agli artefatti di Microsoft Entra.
Configurazione dei controlli sessione di autenticazione
L'accesso condizionale è una funzionalità P1 o P2 di Microsoft Entra ID che richiede una licenza Premium. Per altre informazioni sull'accesso condizionale, vedere Che cos'è l'accesso condizionale in Microsoft Entra ID?.
Avviso
Se si usa la funzionalità di durata del token configurabile attualmente in anteprima pubblica, non creare due criteri diversi per la stessa combinazione di utenti o app: una con questa funzionalità e un'altra con la funzionalità di durata del token configurabile. Microsoft ha ritirato la funzionalità di durata del token configurabile per la durata dei token di aggiornamento e sessione il 30 gennaio 2021 e l'ha sostituita con la funzionalità di gestione della sessione di autenticazione dell'accesso condizionale.
Prima di abilitare la frequenza di accesso, assicurarsi che altre impostazioni di ri-autenticazione siano disabilitate nel tenant. Se "Ricorda MFA nei dispositivi attendibili" è abilitato, disabilitalo prima di usare la frequenza di accesso, poiché l'uso simultaneo di queste due impostazioni potrebbe sorprendere gli utenti in modo inatteso. Per altre informazioni sulle richieste di riautenticazione e sulla durata della sessione, vedere Ottimizzare le richieste di autenticazione e comprendere la durata della sessione per l'autenticazione a più fattori Di Microsoft Entra.