Condividi tramite


Supporto del debugger 2PF KDNET

In questo argomento viene descritto come abilitare il driver NDIS miniport per il supporto del debugger 2PF per consentire un aumento delle prestazioni per gli adattatori ad alta velocità, spesso utilizzati nei data center. Questa funzionalità è disponibile in Windows 11 e versioni successive.

Quando si abilita il debug del kernel su una scheda di rete, il supporto per il debug del kernel assume il controllo del dispositivo fisico per fornire sia il debug del kernel che la connessione di rete sul dispositivo. Ciò funziona correttamente sulle schede di interfaccia di rete a larghezza di banda ridotta (1-10 Gbps), ma su dispositivi con velocità effettiva elevata che supportano 10-40+ Gbps, i moduli di estendibilità del kernel che eseguono il debug e comunicano con l'hardware in genere non possono tenere il passo con la quantità di traffico proveniente dallo stack di rete di Windows, quindi ciò riduce le prestazioni complessive del sistema.

L'uso della funzionalità PCI multiple Physical Function (PF) per KDNET consente di abilitare il debug senza alcun impatto sulle prestazioni.

La funzione fisica (PF) è una funzione PCI Express (PCIe) di una scheda di rete che supporta l'interfaccia Single Root I/O Virtualization (SR-IOV). Il PF include la capacità estesa SR-IOV nello spazio di configurazione PCIe. La funzionalità viene usata per configurare e gestire la funzionalità SR-IOV della scheda di rete, ad esempio l'abilitazione della virtualizzazione e l'esposizione di funzioni virtuali PCIe.

Il PF supporta la struttura Capacità Estesa SR-IOV nel suo spazio di configurazione PCIe. Questa struttura è definita nella specifica 1.1 di Virtualizzazione e Condivisione I/O Radice Singola PCI-SIG.

Il trasporto del debugger sfrutta driver miniport abilitati per 2PF o altri driver multipli. Per consentire il debug di sistemi di server ad alta velocità, è consigliabile che i fornitori di NIC abilitino 2PF in tutte le NIC che supportano più PF nel firmware delle schede di rete.

Per informazioni sulla configurazione del supporto 2PF per testare una connessione, vedere Configurazione del debug 2PF Kernel-Mode tramite KDNET.

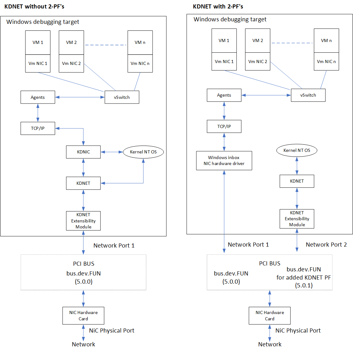
Panoramica delle architetture multiple PF KDNET

  • La funzionalità Multiple PF (2PF) consiste nell'aggiungere/assegnare un nuovo PF alla porta di rete PCI originale(ad esempio Bus.dev.fun0.0).

  • Il nuovo pf aggiunto (ad esempio bus.dev.fun0.1) viene usato solo da KDNET per instradare i pacchetti debugger verso/dalla destinazione.

  • Il file PF originale verrà usato dal driver NIC della posta in arrivo di Windows per instradare i pacchetti di rete di Windows (TCP/IP).

  • L'uso di questo approccio consente a entrambi i driver di funzionare in parallelo senza interferire con il lavoro l'uno dell'altro.

  • Entrambi i driver verranno eseguiti sullo spazio di configurazione PCI partizionato

    • Il driver Di Posta in arrivo di Windows esce dalla porta di rete originale al bus.dev. fun0.0

    • KDNET-KDNET-Ext. il modulo verrà esaurito dal file PF aggiunto in bus.dev.fun0.1, in questo modo si garantisce che il driver della scheda di interfaccia di rete posta in arrivo di Windows non venga influenzato dalla condivisione della scheda di interfaccia di rete con KDNET.

  • Lo strumento modalità utente kdnet.exe configura la funzionalità 2PF utilizzando il driver di sistema di Windows aggiungendo codici IOCTL specifici per aggiungere/rimuovere KDNET PF.

Diagramma che mostra due stack di rete, uno che supporta 2PF usando una configurazione combinata della scheda PCI.

Requisiti di progettazione delle funzionalità PFS multipli

  1. La funzionalità KDNET 2PF deve funzionare per tutti gli scenari KD correnti, ad esempio gestione avvio, caricatore del sistema operativo, WinResume, Hyper-V, SK e così via, sistema operativo NT o Windows Desktop.

  2. Il riavvio del sistema sarà necessario quando si aggiunge un nuovo pf per un dispositivo viene apportata una modifica necessaria alla configurazione BCD per le impostazioni di debug. Questo significa che la configurazione per un PF aggiuntivo deve essere persistente tra gli avvii.

  3. KDNET 2PF deve essere usato solo dal debugger per assicurarsi che non siano presenti altri driver Ethernet Windows/UEFI che accedono/eseguono dal percorso PCI 2PF quando il debugger possiede il dispositivo di debug (il percorso 2PF è configurato usando dbgsettings::busparams).

  4. I driver Ethernet Windows o UEFI non possono esaurire il KDNET 2PF aggiunto anche quando KDNET non è abilitato nel sistema.

  5. La funzionalità 2PF deve supportare un meccanismo dinamico per l'aggiunta/abilitazione e la rimozione/disabilitazione della funzionalità nella scheda di interfaccia di rete corrente.

  6. I driver miniport di Windows implementeranno la funzionalità 2PF tramite la manutenzione degli NDIS OID seguenti.

Nome OID Descrizione
OID_KDNET_ENUMERATE_PFS Enumera le PF sull'attuale bus.dev.fun (BDF) dove il driver miniport è in esecuzione.
OID_KDNET_ADD_PF Aggiunge un PF al BDF attuale, in cui è in esecuzione il driver miniport.
OID_KDNET_REMOVE_PF Rimuove il PF aggiunto dal BDF fornito.
OID_KDNET_QUERY_PF_INFORMATION Estrae i dati delle informazioni PF dal BDF fornito.

Gli OID e le relative strutture sono definiti nei file ntddndis.h e kdnetpf.h rilasciati con il WDK pubblico.

Vedere i dettagli seguenti sui parametri input/output per ogni OID e le informazioni fornite nel file di intestazione kdnetpf.h.

  1. KDNET deve essere configurato tramite la funzionalità KDNET 2PF in NICS in cui è disponibile più funzionalità PF e la scheda di interfaccia di rete abilita la funzionalità 2PF seguendo tutti i requisiti descritti in precedenza.

Interfaccia PF multipla KDNET per i driver della scheda di interfaccia di rete di Windows

Per supportare i driver Miniport di Interfaccia PF multipla KDNET, sarà necessario implementare la gestione dei seguenti quattro OID NDIS.

  • OID_KDNET_ENUMERATE_PFS

  • OID_KDNET_ADD_PF

  • OID_KDNET_REMOVE_PF

  • OID_KDNET_QUERY_PF_INFORMATION

Questi OIDs e strutture sono presenti nei file ntddndis.h e kdnetpf.h nella versione pubblica del WDK in questo percorso:

<WDK root directory>\ddk\inc\ndis

Questi file sono disponibili anche in Windows SDK e sono disponibili in questa directory.

\Program Files (x86)\Windows Kits\10\Include\<Version for example 10.0.21301.0>\shared

Lo strumento client (kdnet.exe) utilizza un IOCTL NDIS privato per instradare gli OID NDIS KDNET 2PF ai driver di miniport.

La funzionalità Multipla PF per gli OID NDIS

La funzionalità Multiple PF viene gestita usando questi quattro OID NDIS.

1. Enumerare le PF sulla porta primaria del miniport BDF usando OID: OID_KDNET_ENUMERATE_PFS, consultare la definizione di seguito.

  • OID_KDNET_ENUMERATE_PFS restituisce un elenco di tutti i file BDF associati alla porta primaria specificata da cui viene eseguito il driver miniport. La porta è rappresentata dal bus.dev.fun (BDF). L'operazione elenca/enumera l'elenco di file PFS associati solo alla bus.dev.fun (porta BDF) da cui il driver miniport è in esecuzione nel sistema, poiché ogni driver miniport può determinare la posizione BDF.

  • L'elenco di PF verrà restituito al client tramite un'operazione di query NDIS.

  • L'OID OID_KDNET_ENUMERATE_PFS è associato alla struttura NDIS_KDNET_ENUMERATE_PFS.

  • Il gestore del driver OID_KDNET_ENUMERATE_PFS restituirà un buffer che contiene l'elenco di PFs, con ciascun elemento PF descritto dal tipo NDIS_KDNET_PF_ENUM_ELEMENT.

    Il campo PfNumber contiene il numero di funzione PF, ad esempio bus.dev.fun.)

    Il campo PfState contiene i valori possibili dello stato PF; ogni tipo di elemento è descritto dall'enumerazione NDIS_KDNET_PF_STATE.

    NDIS_KDNET_PF_STATE::NdisKdNetPfStatePrimary: questo è un PF primario ed è generalmente utilizzato solo dal driver miniport.

    NDIS_KDNET_PF_STATE::NdisKdnetPfStateEnabled: si tratta di un pf secondario aggiunto, usato da KDNET.

    NDIS_KDNET_PF_STATE::NdisKdnetPfStateConfigured - Questo è un PF aggiunto, ma è solo aggiunto/configurato e non viene utilizzato.

  • Se la dimensione del buffer di output dell'elenco di PF non è sufficiente per allocare l'elenco PF effettivo, il gestore OID deve restituire il valore di errore E_NOT_SUFFICIENT_BUFFER, insieme alla dimensione necessaria del buffer, in modo che lo strumento client possa allocare il buffer della dimensione necessaria e quindi il client può effettuare un'altra chiamata con la dimensione corretta del buffer allocata correttamente. Inoltre, il campo dello stato della richiesta OID (descritto da NDIS_IOCTL_OID_REQUEST_INFO.status) deve essere impostato su uguale a NDIS_STATUS_BUFFER_TOO_SHORT.

2. Aggiungere PCI PF alla porta primaria BDF della miniporta (OID: OID_KDNET_ADD_PF,, vedere la definizione qui sotto)

  • Aggiungere un PF alla porta primaria Miniport. La porta è rappresentata dalla BDF.

  • Il PF appena aggiunto verrà restituito al client tramite un'operazione di query NDIS.

  • L'OID OID_KDNET_ADD_PF è associato alla struttura NDIS_KDNET_ADD_PF.

  • Il gestore del driver OID_KDNET_ADD_PF restituirà un ULONG contenente il numero di funzione PF aggiunto .

  • Questa richiesta OID avrà un solo parametro output: AddedFunctionNumber. Il AddedFunctionNumber indica il numero di funzione aggiunto nella posizione PCI della miniporta (miniporta BDF). L'utilità kdnet.exe riceverà questo valore e configurerà dbgsettings::busparams in modo da indirizzare al PF aggiunto.

Nota

Il PF aggiunto può essere utilizzato esclusivamente da KDNET, quindi i driver della scheda di rete di Windows sono configurati per espressamente *NON* funzionare su un PF aggiunto; ciò vale anche quando KDNET *NON* è abilitato nel sistema e il PF è stato aggiunto alla porta.

3. Rimuovere PCI PF (OID: OID_KDNET_REMOVE_PF, vedere la definizione seguente )

  • Rimuovere un PF dalla porta specificata . La porta è rappresentata dalla BDF.

  • L'OID OID_KDNET_REMOVE_PF è associato alla struttura NDIS_KDNET_REMOVE_PF.

  • L'OID OID_KDNET_REMOVE_PF ha una porta BDF di input e restituisce una ULONG contenente il rimosso numero di funzione PF tramite un'operazione del metodo NDIS.

  • Questa funzione avrà esito positivo solo sulle PF che sono state aggiunte tramite l'OID OID_KDNET_ADD_PF.

  • Questa richiesta OID avrà come porta di input quella da cui deve essere rimosso il BDF. Questa funzione ha un parametro Output di FunctionNumber. L'output FunctionNumber conterrà il valore del numero di funzione rimosso.

4. Effettuare una query sulle informazioni PCI PF (OID: OID_KDNET_QUERY_PF_INFORMATION, vedere la definizione seguente)

  • Questo codice OID consente di eseguire query su dati PF specifici su una porta specificata. La porta è rappresentata dalla BDF.

  • Le informazioni PF richieste verranno restituite al client tramite un'operazione del metodo NDIS.

  • L'OID OID_KDNET_QUERY_PF_INFORMATION è associato alla struttura NDIS_KDNET_QUERY_PF_INFORMATION.

  • L'OID OID_KDNET_QUERY_PF_INFORMATION ha una porta BDF di input e restituisce un buffer contenente i dati seguenti:

    • Indirizzo MAC: indirizzo di rete del nuovo pf KDNET assegnato, se presente.

    • Tag di utilizzo: descrive l'entità proprietaria della porta PF. Contiene un valore costante descritto dall'enumerazione NDIS_KDNET_PF_USAGE_TAG.

    • Numero massimo di PFS: contiene una ULONG con il numero massimo di PFS che è possibile aggiungere alla funzione BDF specificata.

    • ID dispositivo: contiene l'ID dispositivo associato alla porta BDF specificata. Questa operazione è necessaria per i casi in cui il fw della scheda di interfaccia di rete assegna un nuovo ID dispositivo alla nuova porta PF KDNET aggiunta.

  • Questo OID richiede le informazioni per qualsiasi porta BDF passata (BDF è un parametro di input per questa operazione), quindi è non necessariamente correlato alla funzione BDF corrente da cui è in esecuzione il driver.

NDIS OID per KDNET su 2PF

Il file Ntddndis.h definisce gli OID.

#if (NDIS_SUPPORT_NDIS686)

 //

 // Optional OIDs to handle network multiple PF feature.

 //
#define OID_KDNET_ENUMERATE_PFS 0x00020222
#define OID_KDNET_ADD_PF 0x00020223
#define OID_KDNET_REMOVE_PF 0x00020224
#define OID_KDNET_QUERY_PF_INFORMATION 0x00020225
#endif // (NDIS_SUPPORT_NDIS686)

file di Kdnetpf.h descrive i tipi e le strutture associate agli OID NDIS.

#if (NDIS_SUPPORT_NDIS686)

 //
 // Used to query/add/remove Physical function on a network port.
 // These structures are used by these OIDs:
 // OID_KDNET_ENUMERATE_PFS
 // OID_KDNET_ADD_PF
 // OID_KDNET_REMOVE_PF
 // OID_KDNET_QUERY_PF_INFORMATION
 // These OIDs handle PFs that are primary intended to be used by  KDNET.
 //
 //
 // PCI location of the port to query
 //
 typedef struct _NDIS_KDNET_BDF
 {
 ULONG SegmentNumber;
 ULONG BusNumber;
 ULONG DeviceNumber;
 ULONG FunctionNumber;
 ULONG Reserved;
 } NDIS_KDNET_BDF, *PNDIS_KDNET_PCI_BDF;

 //
 // PF supported states.
 //
 typedef enum _NDIS_KDNET_PF_STATE
 {
 NdisKdNetPfStatePrimary = 0x0,
 NdisKdnetPfStateEnabled = 0x1,
 NdisKdnetPfStateConfigured = 0x2,
 } NDIS_KDNET_PF_STATE,*PNDIS_KDNET_PF_STATE;

 //
 // PF Usage Tag
 // Used to indicate the entity that owns the PF.
 // Used by the query NdisKdnetQueryUsageTag.
 //
 typedef enum _NDIS_KDNET_PF_USAGE_TAG
 {
 NdisKdnetPfUsageUnknown = 0x0,
 NdisKdnetPfUsageKdModule = 0x1,
 } NDIS_KDNET_PF_USAGE_TAG,*PNDIS_KDNET_PF_USAGE_TAG;

 //
 // PF element array structure
 //
 typedef struct _NDIS_KDNET_PF_ENUM_ELEMENT
 {
 NDIS_OBJECT_HEADER Header;

 //
 // PF value (e.g. if <bus.dev.fun>, then PF value = fun)
 //
 ULONG PfNumber;

 //
 // The PF state value (defined by NDIS_KDNET_PF_STATE)
 //
 NDIS_KDNET_PF_STATE PfState;

 } NDIS_KDNET_PF_ENUM_ELEMENT, *PNDIS_KDNET_PF_ENUM_ELEMENT;
#define NDIS_KDNET_PF_ENUM_ELEMENT_REVISION_1 1
#define NDIS_SIZEOF_KDNET_PF_ENUM_ELEMENT_REVISION_1 \
 RTL_SIZEOF_THROUGH_FIELD(NDIS_KDNET_PF_ENUM_ELEMENT, PfState)

 //
 // This structure describes the data required to enumerate the list of PF
 // Used by OID_KDNET_ENUMERATE_PFS.
 //
 typedef struct _NDIS_KDNET_ENUMERATE_PFS
 {
 NDIS_OBJECT_HEADER Header;

 //
 // The size of each element is the sizeof(NDIS_KDNET_PF_ENUM_ELEMENT)
 //
 ULONG ElementSize;

 //
 // The number of elements in the returned array
 //
 ULONG NumberOfElements;

 //
 // Offset value to the first element of the returned array.
 // Each array element is defined by NDIS_KDNET_PF_ENUM_ELEMENT.
 //
 ULONG OffsetToFirstElement;
 } NDIS_KDNET_ENUMERATE_PFS, *PNDIS_KDNET_ENUMERATE_PFS;

#define NDIS_KDNET_ENUMERATE_PFS_REVISION_1 1
#define NDIS_SIZEOF_KDNET_ENUMERATE_PFS_REVISION_1 \
 RTL_SIZEOF_THROUGH_FIELD(NDIS_KDNET_ENUMERATE_PFS,
 OffsetToFirstElement)

 //
 // This structure indicates the data required to add a PF to the BDF port.
 // Used by OID_KDNET_ADD_PF.
 //
 typedef struct _NDIS_KDNET_ADD_PF
 {
 NDIS_OBJECT_HEADER Header;

 //
 // One element containing the added PF port number
 //
 ULONG AddedFunctionNumber;
 } NDIS_KDNET_ADD_PF, *PNDIS_KDNET_ADD_PF;

#define NDIS_KDNET_ADD_PF_REVISION_1 1
#define NDIS_SIZEOF_KDNET_ADD_PF_REVISION_1 \
 RTL_SIZEOF_THROUGH_FIELD(NDIS_KDNET_ADD_PF, AddedFunctionNumber)

 //
 // This structure indicates the data required to remove a PF from the BDF port.
 // Used by OID_KDNET_REMOVE_PF.
 //

 typedef struct _NDIS_KDNET_REMOVE_PF
 {
 NDIS_OBJECT_HEADER Header;

 //
 // PCI location that points to the PF that needs to be removed
 //
 NDIS_KDNET_BDF Bdf;

 //
 // One element containing the removed PF port
 //
 ULONG FunctionNumber;
 } NDIS_KDNET_REMOVE_PF, *PNDIS_KDNET_REMOVE_PF;
#define NDIS_KDNET_REMOVE_PF_REVISION_1 1
#define NDIS_SIZEOF_KDNET_REMOVE_PF_REVISION_1 \
 RTL_SIZEOF_THROUGH_FIELD(NDIS_KDNET_REMOVE_PF, FunctionNumber)

 //
 // This structure describes the data required to query the PF management data
 // Used by OID_KDNET_QUERY_PF_INFORMATION
 //
 typedef struct _NDIS_KDNET_QUERY_PF_INFORMATION
 {
 NDIS_OBJECT_HEADER Header;

 //
 // PF PCI location to query for
 //
 NDIS_KDNET_BDF Bdf;

 //
 // PF assigned MAC address
 //
 UCHAR NetworkAdddress[6];

 //
 // PF Usage tag described by NDIS_KDNET_PF_USAGE_TAG
 //
 ULONG UsageTag;

 //
 // Maximum number of Pfs that can be associated to the Primary BDF.
 //
 ULONG MaximumNumberOfSupportedPfs;

 //
 // KDNET PF device ID (Used if there is a new added PF and
 // the FW assigns a new DeviceID to the added KDNET PF)
 //
 ULONG DeviceId;

 } NDIS_KDNET_QUERY_PF_INFORMATION, *PNDIS_KDNET_QUERY_PF_INFORMATION;
#define NDIS_KDNET_QUERY_PF_INFORMATION_REVISION_1 1
#define NDIS_SIZEOF_KDNET_QUERY_PF_INFORMATION_REVISION_1 \
 RTL_SIZEOF_THROUGH_FIELD(NDIS_KDNET_QUERY_PF_INFORMATION, DeviceId)

#endif // (NDIS_SUPPORT_NDIS686)

Vedere anche

Configurazione di 2PF Kernel-Mode Debugging con KDNET

OID di Rete

intestazione kdnetpf.h