Nota
L'accesso a questa pagina richiede l'autorizzazione. Puoi provare ad accedere o a cambiare directory.
L'accesso a questa pagina richiede l'autorizzazione. Puoi provare a cambiare directory.
Importante
La piattaforma di stampa moderna è il mezzo preferito di Windows per comunicare con le stampanti. Ti consigliamo di usare il driver di classe IPP di Microsoft, insieme a Print Support Apps (PSA), per personalizzare l'esperienza di stampa in Windows 10 e 11 per lo sviluppo di dispositivi per stampanti.
Per altre informazioni, vedere Print Support App v1 and v2 design guide.
Il modello di driver della stampante v4 è un perfezionamento del modello di driver della stampante v3 esistente. La progettazione migliora lo sviluppo dei driver, riduce i costi di gestione IT e supporta nuovi scenari. Il modello di driver di stampa v4 continua a supportare molte tecnologie familiari come XPSDrv, GPD, PPD, Autoconfiguration e Bidi. Il modello di driver di stampa v4 supporta anche diversi nuovi punti di estendibilità.
Il modello di driver di stampa v4 è ottimizzato per diversi nuovi scenari:
Scenari di Windows 8
Le app UWP (Universal Windows Platform) presentano nuove considerazioni di progettazione relative al comportamento dell'interfaccia utente e al contesto di sicurezza. Per questo nuovo ambiente era necessario un modello di driver della stampante che offrisse un supporto completamente integrato. Il modello di driver di stampa v4 consente ai produttori di stampanti di offrire esperienze personalizzate di preferenze di stampa o esperienze di notifica stampante nelle app UWP.
Condivisione della stampante
La condivisione della stampante è un elemento della proposta di valore chiave per i server Windows. Il modello di driver della stampante v4 semplifica la condivisione ed è più efficiente eliminando la necessità di gestire i driver tra le architetture del processore.
Facilità di sviluppo dei driver
Il driver v4 supporta le attività di sviluppo esistenti dal modello di driver della stampante versione 3 e dall'architettura XPSDrv. Il driver v4 è più semplice da sviluppare e testare.
Nota
Per illustrare meglio alcuni dei concetti di questa sezione, viene usata una società fittizia denominata Fabrikam.
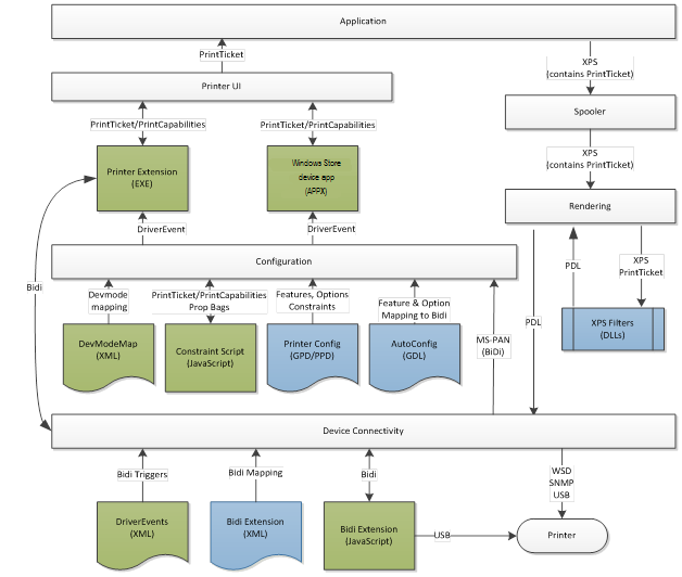
Architettura di alto livello
Il diagramma dell'architettura seguente è una rappresentazione generale di un driver di stampa v4. Ad eccezione dei filtri di rendering e delle applicazioni dell'interfaccia utente, Microsoft implementa tutti gli altri blocchi funzionali nel diagramma.
I driver di stampa V4 si basano principalmente su file di dati e JavaScript per l'estendibilità. Le caselle blu rappresentano i file esistenti usati nel modello di driver v3. Le caselle verdi rappresentano nuove posizioni da collegare.
Contenuto della sezione
| Articolo | Descrizione |
|---|---|
| Rendering del driver della stampante V4 | Fornisce informazioni sul rendering del driver della stampante v4. |
| Configurazione del driver della stampante V4 | Fornisce informazioni sulla configurazione del driver della stampante v4. |
| Configurazione del driver della stampante V4 | Fornisce informazioni sulla configurazione del driver della stampante v4. |
| Interfacce utente del driver della stampante V4 | Fornisce informazioni sulle interfacce utente del driver della stampante v4. |
| Connettività del driver della stampante V4 | Fornisce informazioni sulla connettività del driver della stampante v4. |
| Creare un driver della stampante v4 | Fornisce informazioni su come compilare un driver della stampante v4 in Visual Studio. |