Condividi tramite


Federazione

In questo argomento viene fornita una breve panoramica del concetto di sicurezza federata. Descrive inoltre il supporto di Windows Communication Foundation (WCF) per la distribuzione di architetture di sicurezza federate. Per un'applicazione di esempio che illustra la federazione, vedere Esempio di federazione.

Definizione della sicurezza federata

La sicurezza federata consente la separazione pulita tra il servizio a cui accede un client e le procedure di autenticazione e autorizzazione associate. La sicurezza federata consente anche la collaborazione tra più sistemi, reti e organizzazioni in aree di attendibilità diverse.

WCF fornisce supporto per la compilazione e la distribuzione di sistemi distribuiti che usano la sicurezza federata.

Elementi di un'architettura di sicurezza federata

L'architettura di sicurezza federata include tre elementi chiave, come descritto nella tabella seguente.

Elemento Descrizione
Dominio/area di autenticazione Unità singola di amministrazione della sicurezza o attendibilità. Un dominio tipico può includere una singola organizzazione.
Federazione La raccolta di domini che hanno stabilito una fiducia. Il livello di attendibilità può variare, ma in genere include l'autenticazione e quasi sempre include l'autorizzazione. Una tipica federazione può includere una serie di organizzazioni che hanno stabilito un trust per l'accesso condiviso a un set di risorse.
Servizio token di sicurezza Un servizio Web che emette token di sicurezza; vale a dire, fa asserzioni basate su prove che il servizio considera affidabili, a chiunque lo ritenga attendibile. Questo forma la base della gestione della fiducia tra domini.

Scenario di esempio

La figura seguente mostra un esempio di sicurezza federata:

Diagramma che mostra uno scenario tipico di sicurezza federata.

Questo scenario include due organizzazioni: A e B. L'organizzazione B ha una risorsa Web (un servizio Web) che alcuni utenti dell'organizzazione A trovano prezioso.

Annotazioni

Questa sezione usa i termini risorsa, servizio e servizio Web in modo intercambiabile.

In genere, l'organizzazione B richiede che un utente dell'organizzazione A fornisca una forma valida di autenticazione prima di accedere al servizio. Inoltre, l'organizzazione può anche richiedere che l'utente sia autorizzato ad accedere alla risorsa specifica in questione. Un modo per risolvere questo problema e consentire agli utenti dell'organizzazione A di accedere alla risorsa nell'organizzazione B è il seguente:

  • Utenti dell'organizzazione A registrano le proprie credenziali (un nome utente e una password) con l'organizzazione B.

  • Durante l'accesso alle risorse, gli utenti dell'organizzazione A presentano le proprie credenziali all'organizzazione B e vengono autenticati prima di accedere alla risorsa.

Questo approccio presenta tre svantaggi significativi:

  • L'organizzazione B deve gestire le credenziali per gli utenti dell'organizzazione A oltre a gestire le credenziali degli utenti locali.

  • Utenti dell'organizzazione È necessario mantenere un set di credenziali aggiuntivo, ovvero ricordare un nome utente e una password aggiuntivi, oltre alle credenziali usate normalmente per ottenere l'accesso alle risorse all'interno dell'organizzazione A. Questo in genere incoraggia la pratica di usare lo stesso nome utente e la stessa password in più siti di servizio, che è una misura di sicurezza debole.

  • L'architettura non viene ridimensionata perché più organizzazioni percepiscono la risorsa nell'organizzazione B come un valore.

Un approccio alternativo, che risolve gli svantaggi indicati in precedenza, consiste nell'usare la sicurezza federata. In questo approccio, le organizzazioni A e B stabiliscono una relazione di fiducia e utilizzano il servizio token di sicurezza (STS) per consentire la gestione della fiducia stabilita.

In un'architettura di sicurezza federata, gli utenti dell'organizzazione A sanno che se vogliono accedere al servizio Web nell'organizzazione B che devono presentare un token di sicurezza valido dal servizio token di sicurezza dell'organizzazione B, che autentica e autorizza l'accesso al servizio specifico.

Quando si contatta lo STS B, gli utenti ricevono un altro livello di indirezione dai criteri associati allo STS. Devono presentare un token di sicurezza valido dallo STS A (ovvero il realm di trust client) prima che lo STS B possa rilasciare loro un token di sicurezza. Si tratta di un prerequisito della relazione di trust stabilita tra le due organizzazioni e implica che l'organizzazione B non deve gestire le identità per gli utenti dell'organizzazione A. In pratica, STS B ha in genere un valore Null issuerAddress e issuerMetadataAddress. Per altre informazioni, vedere Procedura: Configurare un'autorità di certificazione locale. In tal caso, il client consulta una politica locale per individuare STS A. Questa configurazione è denominata federazione dell'area di autenticazione principale e ottimizza la scalabilità perché STS B non deve mantenere informazioni su STS A.

Gli utenti contattano quindi il servizio token di sicurezza all'organizzazione A e ottengono un token di sicurezza presentando le credenziali di autenticazione che normalmente usano per ottenere l'accesso a qualsiasi altra risorsa all'interno dell'organizzazione A. In questo modo si risolve anche il problema di dover gestire più set di credenziali o di usare lo stesso set di credenziali in più siti di servizio.

Dopo che gli utenti ottengono un token di sicurezza dall'STS A, presentano il token all'STS B. L'organizzazione B provvede ad autorizzare le richieste degli utenti e rilascia un proprio token di sicurezza agli utenti dal suo set di token di sicurezza. Gli utenti possono quindi presentare il token alla risorsa nell'organizzazione B e accedere al servizio.

Supporto per la sicurezza federata in WCF

WCF offre supporto chiavi in mano per la distribuzione di architetture di sicurezza federate tramite <wsFederationHttpBinding>.

L'elemento <wsFederationHttpBinding> fornisce un'associazione sicura, affidabile e interoperativa che comporta l'uso di HTTP come meccanismo di trasporto sottostante per lo stile di comunicazione request-reply, utilizzando testo e XML come formato di collegamento per la codifica.

L'uso di <wsFederationHttpBinding> in uno scenario di sicurezza federato può essere separato in due fasi logicamente indipendenti, come descritto nelle sezioni seguenti.

Fase 1: Fase di progettazione

Durante la fase di progettazione, il client usa lo strumento Utilità metadati ServiceModel (Svcutil.exe) per leggere i criteri esposti dall'endpoint del servizio e per raccogliere i requisiti di autenticazione e autorizzazione del servizio. I proxy appropriati vengono costruiti per creare il modello di comunicazione di sicurezza federato seguente nel client:

  • Ottenere un token di sicurezza dallo STS nel dominio di fiducia del client.

  • Presentare il token al Servizio di Token di Sicurezza nel dominio di fiducia del servizio.

  • Ottenere un token di sicurezza dal servizio di token di sicurezza nell'ambito di fiducia del servizio.

  • Presentare il token al servizio per accedere al servizio.

Fase 2: fase Run-Time

Durante la fase di runtime, il client crea un'istanza di un oggetto della classe client WCF e effettua una chiamata usando il client WCF. Il framework sottostante di WCF gestisce i passaggi indicati in precedenza nel modello di comunicazione di sicurezza federata e consente al client di utilizzare facilmente il servizio.

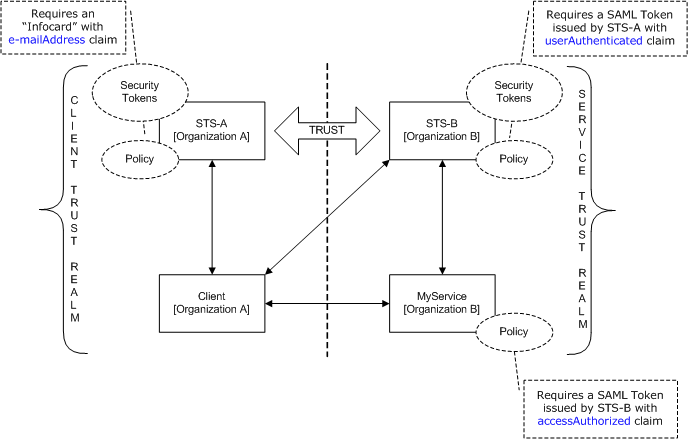
Implementazione di esempio con WCF

La figura seguente illustra un'implementazione di esempio per un'architettura di sicurezza federata che usa il supporto nativo di WCF.

Diagramma che mostra un'implementazione di sicurezza federativa di esempio.

Esempio di MyService

Il servizio MyService espone un singolo endpoint tramite MyServiceEndpoint. La figura seguente mostra l'indirizzo, l'associazione e il contratto associati all'endpoint.

Diagramma che mostra i dettagli di MyServiceEndpoint.

L'endpoint MyServiceEndpoint del servizio usa wsFederationHttpBinding< e richiede un token SAML (Security Assertions Markup Language) valido con un'attestazione rilasciata da STS> B.accessAuthorized Questo valore viene specificato in modo dichiarativo nella configurazione del servizio.

<system.serviceModel>
  <services>
    <service type="FederationSample.MyService"
        behaviorConfiguration='MyServiceBehavior'>
        <endpoint address=""
            binding=" wsFederationHttpBinding"
            bindingConfiguration='MyServiceBinding'
            contract="Federation.IMyService" />
   </service>
  </services>

  <bindings>
    <wsFederationHttpBinding>
    <!-- This is the binding used by MyService. It redirects
    clients to STS-B. -->
      <binding name='MyServiceBinding'>
        <security mode="Message">
           <message issuedTokenType=
"http://docs.oasis-open.org/wss/oasis-wss-saml-token-profile-1.1#SAMLV1.1">
           <issuer address="http://localhost/FederationSample/STS-B/STS.svc" />
            <issuerMetadata
           address=
"http://localhost/FederationSample/STS-B/STS.svc/mex" />
         <requiredClaimTypes>
            <add claimType="http://tempuri.org:accessAuthorized" />
         </requiredClaimTypes>
        </message>
      </security>
      </binding>
    </wsFederationHttpBinding>
  </bindings>

  <behaviors>
    <behavior name='MyServiceBehavior'>
      <serviceAuthorization
operationRequirementType="FederationSample.MyServiceOperationRequirement, MyService" />
       <serviceCredentials>
         <serviceCertificate findValue="CN=FederationSample.com"
         x509FindType="FindBySubjectDistinguishedName"
         storeLocation='LocalMachine'
         storeName='My' />
      </serviceCredentials>
    </behavior>
  </behaviors>
</system.serviceModel>

Annotazioni

È necessario notare un punto sottile sulle attestazioni richieste da MyService. La seconda figura indica che MyService richiede un token SAML con l'attestazione accessAuthorized . Per essere più precisi, questo specifica il tipo di attestazione che MyService richiede. Il nome qualificato completo di questo tipo di attestazione è http://tempuri.org:accessAuthorized (insieme allo spazio dei nomi associato), che viene usato nel file di configurazione del servizio. Il valore di questa attestazione indica la presenza di questa attestazione e viene considerato impostato su true da STS B.

In fase di esecuzione, questo criterio viene applicato dalla MyServiceOperationRequirement classe implementata come parte di MyService.

using System.Collections.Generic;
using System.IdentityModel.Claims;
using System.IdentityModel.Policy;
using System.IdentityModel.Tokens;
using System.Security.Cryptography.X509Certificates;
using System.ServiceModel;
Imports System.Collections.Generic
Imports System.IdentityModel.Claims
Imports System.IdentityModel.Policy
Imports System.IdentityModel.Tokens
Imports System.Security.Cryptography.X509Certificates
Imports System.ServiceModel
Imports System.ServiceModel.Channels
Imports System.ServiceModel.Security.Tokens
Imports System.Text
public class myServiceAuthorizationManager : ServiceAuthorizationManager
{
    // Override the CheckAccess method to enforce access control requirements.
    public override bool CheckAccess(OperationContext operationContext)
    {
        AuthorizationContext authContext =
        operationContext.ServiceSecurityContext.AuthorizationContext;
        if (authContext.ClaimSets == null) return false;
        if (authContext.ClaimSets.Count != 1) return false;
        ClaimSet myClaimSet = authContext.ClaimSets[0];
        if (!IssuedBySTS_B(myClaimSet)) return false;
        if (myClaimSet.Count != 1) return false;
        Claim myClaim = myClaimSet[0];
        if (myClaim.ClaimType ==
          "http://www.tmpuri.org:accessAuthorized")
        {
            string resource = myClaim.Resource as string;
            if (resource == null) return false;
            if (resource != "true") return false;
            return true;
        }
        else
        {
            return false;
        }
    }

    // This helper method checks whether SAML Token was issued by STS-B.
    // It compares the Thumbprint Claim of the Issuer against the
    // Certificate of STS-B.
    private bool IssuedBySTS_B(ClaimSet myClaimSet)
    {
        ClaimSet issuerClaimSet = myClaimSet.Issuer;
        if (issuerClaimSet == null) return false;
        if (issuerClaimSet.Count != 1) return false;
        Claim issuerClaim = issuerClaimSet[0];
        if (issuerClaim.ClaimType != ClaimTypes.Thumbprint)
            return false;
        if (issuerClaim.Resource == null) return false;
        byte[] claimThumbprint = (byte[])issuerClaim.Resource;
        // It is assumed that stsB_Certificate is a variable of type
        // X509Certificate2 that is initialized with the Certificate of
        // STS-B.
        X509Certificate2 stsB_Certificate = GetStsBCertificate();
        byte[] certThumbprint = stsB_Certificate.GetCertHash();
        if (claimThumbprint.Length != certThumbprint.Length)
            return false;
        for (int i = 0; i < claimThumbprint.Length; i++)
        {
            if (claimThumbprint[i] != certThumbprint[i]) return false;
        }
        return true;
    }
Public Class myServiceAuthorizationManager
    Inherits ServiceAuthorizationManager

    ' Override the CheckAccess method to enforce access control requirements.
    Public Overloads Overrides Function CheckAccess(ByVal operationContext As OperationContext) As Boolean
        Dim authContext = operationContext.ServiceSecurityContext.AuthorizationContext
        If authContext.ClaimSets Is Nothing Then
            Return False
        End If

        If authContext.ClaimSets.Count <> 1 Then
            Return False
        End If

        Dim myClaimSet = authContext.ClaimSets(0)
        If Not IssuedBySTS_B(myClaimSet) Then
            Return False
        End If
        If myClaimSet.Count <> 1 Then
            Return False
        End If
        Dim myClaim = myClaimSet(0)
        If myClaim.ClaimType = "http://www.tmpuri.org:accessAuthorized" Then
            Dim resource = TryCast(myClaim.Resource, String)
            If resource Is Nothing Then
                Return False
            End If
            If resource <> "true" Then
                Return False
            End If
            Return True
        Else
            Return False
        End If
    End Function

    ' This helper method checks whether SAML Token was issued by STS-B.     
    ' It compares the Thumbprint Claim of the Issuer against the 
    ' Certificate of STS-B. 
    Private Function IssuedBySTS_B(ByVal myClaimSet As ClaimSet) As Boolean
        Dim issuerClaimSet = myClaimSet.Issuer
        If issuerClaimSet Is Nothing Then
            Return False
        End If
        If issuerClaimSet.Count <> 1 Then
            Return False
        End If
        Dim issuerClaim = issuerClaimSet(0)
        If issuerClaim.ClaimType <> ClaimTypes.Thumbprint Then
            Return False
        End If
        If issuerClaim.Resource Is Nothing Then
            Return False
        End If
        Dim claimThumbprint() = CType(issuerClaim.Resource, Byte())
        ' It is assumed that stsB_Certificate is a variable of type 
        ' X509Certificate2 that is initialized with the Certificate of 
        ' STS-B.
        Dim stsB_Certificate = GetStsBCertificate()
        Dim certThumbprint() = stsB_Certificate.GetCertHash()
        If claimThumbprint.Length <> certThumbprint.Length Then
            Return False
        End If
        For i = 0 To claimThumbprint.Length - 1
            If claimThumbprint(i) <> certThumbprint(i) Then
                Return False
            End If
        Next i
        Return True
    End Function

STS B

La figura seguente mostra l'STS B. Come indicato in precedenza, un security token service (STS) è anche un servizio Web e può avere i suoi endpoint associati, criteri, e così via.

Diagramma che mostra il servizio token di sicurezza B.

STS B espone un singolo endpoint, denominato STSEndpoint che può essere usato per richiedere token di sicurezza. In particolare, STS B emette token SAML con l'attributo accessAuthorized, che può essere presentato presso il sito del servizio MyService per l'accesso al servizio. Tuttavia, STS B richiede agli utenti di presentare un token SAML valido rilasciato da STS A che contiene l'attestazione userAuthenticated. Questo valore viene specificato in modo dichiarativo nella configurazione STS.

<system.serviceModel>
  <services>
    <service type="FederationSample.STS_B" behaviorConfiguration=
     "STS-B_Behavior">
    <endpoint address=""
              binding="wsFederationHttpBinding"
              bindingConfiguration='STS-B_Binding'
      contract="FederationSample.ISts" />
    </service>
  </services>
  <bindings>
    <wsFederationHttpBinding>
    <!-- This is the binding used by STS-B. It redirects clients to
         STS-A. -->
      <binding name='STS-B_Binding'>
        <security mode='Message'>
          <message issuedTokenType="http://docs.oasis-open.org/wss/oasis-wss-saml-token-profile-1.1#SAMLV1.1">
          <issuer address='http://localhost/FederationSample/STS-A/STS.svc' />
          <issuerMetadata address='http://localhost/FederationSample/STS-A/STS.svc/mex'/>
          <requiredClaimTypes>
            <add claimType='http://tempuri.org:userAuthenticated'/>
          </requiredClaimTypes>
          </message>
        </security>
    </binding>
   </wsFederationHttpBinding>
  </bindings>
  <behaviors>
  <behavior name='STS-B_Behavior'>
    <serviceAuthorization   operationRequirementType='FederationSample.STS_B_OperationRequirement, STS_B' />
    <serviceCredentials>
      <serviceCertificate findValue='CN=FederationSample.com'
      x509FindType='FindBySubjectDistinguishedName'
       storeLocation='LocalMachine'
       storeName='My' />
     </serviceCredentials>
   </behavior>
  </behaviors>
</system.serviceModel>

Annotazioni

Anche in questo caso, l'attestazione userAuthenticated è il tipo di attestazione richiesto da STS B. Il nome completo di questo tipo di attestazione è http://tempuri.org:userAuthenticated (insieme allo spazio dei nomi associato), che viene usato nel file di configurazione sts. Il valore di questa attestazione indica la presenza di questa attestazione e si presuppone che sia impostato su true da STS A.

In fase di esecuzione, la STS_B_OperationRequirement classe applica questo criterio, che viene implementato come parte di STS B.

public class STS_B_AuthorizationManager : ServiceAuthorizationManager
{

    // Override AccessCheck to enforce access control requirements.
    public override bool CheckAccess(OperationContext operationContext)
    {
        AuthorizationContext authContext =
        operationContext.ServiceSecurityContext.AuthorizationContext;
        if (authContext.ClaimSets == null) return false;
        if (authContext.ClaimSets.Count != 1) return false;
        ClaimSet myClaimSet = authContext.ClaimSets[0];
        if (!IssuedBySTS_A(myClaimSet)) return false;
        if (myClaimSet.Count != 1) return false;
        Claim myClaim = myClaimSet[0];
        if (myClaim.ClaimType == "http://www.tmpuri.org:userAuthenticated")
        {
            string resource = myClaim.Resource as string;
            if (resource == null) return false;
            if (resource != "true") return false;
            return true;
        }
        else
        {
            return false;
        }
    }

    // This helper method checks whether SAML Token was issued by STS-A.
    // It compares the Thumbprint Claim of the Issuer against the
    // Certificate of STS-A.
    private bool IssuedBySTS_A(ClaimSet myClaimSet)
    {
        ClaimSet issuerClaimSet = myClaimSet.Issuer;
        if (issuerClaimSet == null) return false;
        if (issuerClaimSet.Count != 1) return false;
        Claim issuerClaim = issuerClaimSet[0];
        if (issuerClaim.ClaimType != ClaimTypes.Thumbprint) return false;
        if (issuerClaim.Resource == null) return false;
        byte[] claimThumbprint = (byte[])issuerClaim.Resource;
        // It is assumed that stsA_Certificate is a variable of type X509Certificate2
        // that is initialized with the Certificate of STS-A.
        X509Certificate2 stsA_Certificate = GetStsACertificate();

        byte[] certThumbprint = stsA_Certificate.GetCertHash();
        if (claimThumbprint.Length != certThumbprint.Length) return false;
        for (int i = 0; i < claimThumbprint.Length; i++)
        {
            if (claimThumbprint[i] != certThumbprint[i]) return false;
        }
        return true;
    }
Public Class STS_B_AuthorizationManager
    Inherits ServiceAuthorizationManager

    ' Override AccessCheck to enforce access control requirements.
    Public Overloads Overrides Function CheckAccess(ByVal operationContext As OperationContext) As Boolean
        Dim authContext = operationContext.ServiceSecurityContext.AuthorizationContext
        If authContext.ClaimSets Is Nothing Then
            Return False
        End If
        If authContext.ClaimSets.Count <> 1 Then
            Return False
        End If
        Dim myClaimSet = authContext.ClaimSets(0)
        If Not IssuedBySTS_A(myClaimSet) Then
            Return False
        End If
        If myClaimSet.Count <> 1 Then
            Return False
        End If
        Dim myClaim = myClaimSet(0)
        If myClaim.ClaimType = "http://www.tmpuri.org:userAuthenticated" Then
            Dim resource = TryCast(myClaim.Resource, String)
            If resource Is Nothing Then
                Return False
            End If
            If resource <> "true" Then
                Return False
            End If
            Return True
        Else
            Return False
        End If
    End Function

    ' This helper method checks whether SAML Token was issued by STS-A. 
    ' It compares the Thumbprint Claim of the Issuer against the 
    ' Certificate of STS-A.
    Private Function IssuedBySTS_A(ByVal myClaimSet As ClaimSet) As Boolean
        Dim issuerClaimSet = myClaimSet.Issuer
        If issuerClaimSet Is Nothing Then
            Return False
        End If
        If issuerClaimSet.Count <> 1 Then
            Return False
        End If
        Dim issuerClaim = issuerClaimSet(0)
        If issuerClaim.ClaimType <> ClaimTypes.Thumbprint Then
            Return False
        End If
        If issuerClaim.Resource Is Nothing Then
            Return False
        End If
        Dim claimThumbprint() = CType(issuerClaim.Resource, Byte())
        ' It is assumed that stsA_Certificate is a variable of type X509Certificate2
        ' that is initialized with the Certificate of STS-A.
        Dim stsA_Certificate = GetStsACertificate()

        Dim certThumbprint() = stsA_Certificate.GetCertHash()
        If claimThumbprint.Length <> certThumbprint.Length Then
            Return False
        End If
        For i = 0 To claimThumbprint.Length - 1
            If claimThumbprint(i) <> certThumbprint(i) Then
                Return False
            End If
        Next i
        Return True
    End Function

Se il controllo di accesso è chiaro, STS B rilascia un token SAML con l'attestazione accessAuthorized .

// Create the list of SAML Attributes.
List<SamlAttribute> samlAttributes = new List<SamlAttribute>();

// Add the accessAuthorized claim.
List<string> strList = new List<string>();
strList.Add("true");
samlAttributes.Add(new SamlAttribute("http://www.tmpuri.org",
"accessAuthorized",
strList));

// Create the SAML token with the accessAuthorized claim. It is assumed that
// the method CreateSamlToken() is implemented as part of STS-B.
SamlSecurityToken samlToken = CreateSamlToken(
    proofToken,
    issuerToken,
    samlConditions,
    samlSubjectNameFormat,
    samlSubjectEmailAddress,
    samlAttributes);
' Create the list of SAML Attributes.
Dim samlAttributes As New List(Of SamlAttribute)()

' Add the accessAuthorized claim.
Dim strList As New List(Of String)()
strList.Add("true")
samlAttributes.Add(New SamlAttribute("http://www.tmpuri.org", "accessAuthorized", strList))

' Create the SAML token with the accessAuthorized claim. It is assumed that 
' the method CreateSamlToken() is implemented as part of STS-B.
Dim samlToken = CreateSamlToken(proofToken, _
                                issuerToken, _
                                samlConditions, _
                                samlSubjectNameFormat, _
                                samlSubjectEmailAddress, _
                                samlAttributes)

STS A

La figura seguente mostra il STS A.

Federazione

Analogamente alla STS B, la STS A è anche un servizio Web che emette token di sicurezza ed espone un singolo endpoint per questo scopo. Tuttavia, utilizza un diverso tipo di associazione (wsHttpBinding) e richiede agli utenti di presentare un CardSpace valido, con un'attestazione emailAddress. In risposta, rilascia token SAML con l'attestazione userAuthenticated . Questo valore viene specificato in modo dichiarativo nella configurazione del servizio.

<system.serviceModel>
  <services>
    <service type="FederationSample.STS_A" behaviorConfiguration="STS-A_Behavior">
      <endpoint address=""
                binding="wsHttpBinding"
                bindingConfiguration="STS-A_Binding"
                contract="FederationSample.ISts">
       <identity>
       <certificateReference findValue="CN=FederationSample.com"
                       x509FindType="FindBySubjectDistinguishedName"
                       storeLocation="LocalMachine"
                       storeName="My" />
       </identity>
    </endpoint>
  </service>
</services>

<bindings>
  <wsHttpBinding>
  <!-- This is the binding used by STS-A. It requires users to present
   a CardSpace. -->
    <binding name='STS-A_Binding'>
      <security mode='Message'>
        <message clientCredentialType="CardSpace" />
      </security>
    </binding>
  </wsHttpBinding>
</bindings>

<behaviors>
  <behavior name='STS-A_Behavior'>
    <serviceAuthorization operationRequirementType=
     "FederationSample.STS_A_OperationRequirement, STS_A" />
      <serviceCredentials>
  <serviceCertificate findValue="CN=FederationSample.com"
                     x509FindType='FindBySubjectDistinguishedName'
                     storeLocation='LocalMachine'
                     storeName='My' />
      </serviceCredentials>
    </behavior>
  </behaviors>
</system.serviceModel>

In fase di esecuzione, la STS_A_OperationRequirement classe applica questo criterio, che viene implementato come parte di STS A.


public class STS_A_AuthorizationManager : ServiceAuthorizationManager
{
    // Override AccessCheck to enforce access control requirements.
    public override bool CheckAccess(OperationContext operationContext)
    {
        AuthorizationContext authContext =
        operationContext.ServiceSecurityContext.AuthorizationContext;
        if (authContext.ClaimSets == null) return false;
        if (authContext.ClaimSets.Count != 1) return false;
        ClaimSet myClaimSet = authContext.ClaimSets[0];
        if (myClaimSet.Count != 1) return false;
        Claim myClaim = myClaimSet[0];
        if ((myClaim.ClaimType ==
        @"http://schemas.microsoft.com/ws/2005/05/identity/claims:EmailAddress") &&
        (myClaim.Right == Rights.PossessProperty))
        {
            string emailAddress = myClaim.Resource as string;
            if (emailAddress == null) return false;
            if (!IsValidEmailAddress(emailAddress)) return false;
            return true;
        }
        else
        {
            return false;
        }
    }

    // This helper method performs a rudimentary check for whether
    //a given email is valid.
    private static bool IsValidEmailAddress(string emailAddress)
    {
        string[] splitEmail = emailAddress.Split('@');
        if (splitEmail.Length != 2) return false;
        if (!splitEmail[1].Contains(".")) return false;
        return true;
    }
}
Public Class STS_A_AuthorizationManager
    Inherits ServiceAuthorizationManager

    ' Override AccessCheck to enforce access control requirements.
    Public Overloads Overrides Function CheckAccess(ByVal operationContext As OperationContext) As Boolean
        Dim authContext = operationContext.ServiceSecurityContext.AuthorizationContext
        If authContext.ClaimSets Is Nothing Then
            Return False
        End If
        If authContext.ClaimSets.Count <> 1 Then
            Return False
        End If
        Dim myClaimSet = authContext.ClaimSets(0)
        If myClaimSet.Count <> 1 Then
            Return False
        End If
        Dim myClaim = myClaimSet(0)
        If myClaim.ClaimType = "http://schemas.microsoft.com/ws/2005/05/identity/claims:EmailAddress" AndAlso myClaim.Right = Rights.PossessProperty Then
            Dim emailAddress = TryCast(myClaim.Resource, String)
            If emailAddress Is Nothing Then
                Return False
            End If
            If Not IsValidEmailAddress(emailAddress) Then
                Return False
            End If
            Return True
        Else
            Return False
        End If
    End Function

    ' This helper method performs a rudimentary check for whether 
    'a given email is valid.
    Private Shared Function IsValidEmailAddress(ByVal emailAddress As String) As Boolean
        Dim splitEmail() = emailAddress.Split("@"c)
        If splitEmail.Length <> 2 Then
            Return False
        End If
        If Not splitEmail(1).Contains(".") Then
            Return False
        End If
        Return True
    End Function
End Class

Se l'accesso è true, STS A rilascia un token SAML con la userAuthenticated attestazione.

// Create the list of SAML Attributes.
List<SamlAttribute> samlAttributes = new List<SamlAttribute>();
// Add the userAuthenticated claim.
List<string> strList = new List<string>();
strList.Add("true");
SamlAttribute mySamlAttribute = new SamlAttribute("http://www.tmpuri.org",
     "userAuthenticated", strList);
samlAttributes.Add(mySamlAttribute);
// Create the SAML token with the userAuthenticated claim. It is assumed that
// the method CreateSamlToken() is implemented as part of STS-A.
SamlSecurityToken samlToken = CreateSamlToken(
    proofToken,
    issuerToken,
    samlConditions,
    samlSubjectNameFormat,
    samlSubjectEmailAddress,
    samlAttributes);
' Create the list of SAML Attributes.
Dim samlAttributes As New List(Of SamlAttribute)()
' Add the userAuthenticated claim.
Dim strList As New List(Of String)()
strList.Add("true")
Dim mySamlAttribute As New SamlAttribute("http://www.tmpuri.org", _
                                         "userAuthenticated", _
                                         strList)
samlAttributes.Add(mySamlAttribute)
' Create the SAML token with the userAuthenticated claim. It is assumed that 
' the method CreateSamlToken() is implemented as part of STS-A.
Dim samlToken = CreateSamlToken(proofToken, issuerToken, samlConditions, _
                                samlSubjectNameFormat, _
                                samlSubjectEmailAddress, _
                                samlAttributes)

Client presso l'organizzazione A

La figura seguente illustra il client dell'organizzazione A, insieme ai passaggi necessari per effettuare una MyService chiamata al servizio. Gli altri componenti funzionali sono inclusi anche per completezza.

Diagramma che mostra i passaggi in una chiamata al servizio MyService.

Riassunto

La sicurezza federata offre una divisione pulita della responsabilità e consente di creare architetture di servizi sicure e scalabili. Come piattaforma per la compilazione e la distribuzione di applicazioni distribuite, WCF offre supporto nativo per l'implementazione della sicurezza federata.

Vedere anche