Condividi tramite


Estrarre dati SAP in Microsoft Fabric

In questo articolo si acquisisce una conoscenza completa delle diverse origini dati e degli strumenti disponibili per l'estrazione dei dati SAP e come selezionare l'opzione più appropriata in base agli obiettivi analitici. Il contenuto riguarda la struttura e lo scopo di ogni livello dati all'interno dei sistemi SAP. Vengono inoltre evidenziate le funzionalità di integrazione per Microsoft Fabric e le considerazioni relative all'affidabilità, alle prestazioni e all'allineamento aziendale.

Microsoft Fabric è una piattaforma dati basata su SaaS completamente integrata che unifica la progettazione dei dati, l'analisi in tempo reale, l'analisi scientifica dei dati, l'intelligence aziendale e la governance in un'unica esperienza. Basato su OneLake, Fabric centralizza l'archiviazione dei dati e consente una collaborazione trasparente tra ruoli, dai data engineer agli utenti aziendali. Al suo centro è OneLake, un data lake unificato che centralizza l'archiviazione e consente l'accesso ai dati senza problemi tra i servizi. Fabric integra anche le funzionalità di intelligenza artificiale tramite Copilot e Azure AI Studio, consentendo agli utenti di ottenere informazioni dettagliate in modo più rapido e intuitivo. Progettato per semplicità, scalabilità e collaborazione, Microsoft Fabric consente alle organizzazioni di semplificare i flussi di lavoro di analisi, ridurre la complessità e accelerare il percorso di trasformazione dell'intelligenza artificiale

Le aziende adottano sempre più Microsoft Fabric come base del proprio panorama dei dati per unificare le applicazioni aziendali, i dati di telemetria IoT e i carichi di lavoro di intelligenza artificiale. Consolidando tutti i carichi di lavoro di analisi in un singolo ambiente, Microsoft Fabric accelera la distribuzione delle informazioni dettagliate ed elimina i silo di dati. I sistemi SAP sono una delle origini dati più critiche perché contengono dati che supportano operazioni aziendali di base e possono anche essere integrati nella piattaforma unificata. Questa integrazione arricchisce i dati aziendali e consente una visione più olistica delle prestazioni aziendali. È possibile creare dashboard potenti che esplorano le tendenze ed evidenziano i problemi, riflettendo i processi aziendali end-to-end usando i dati provenienti da sistemi e reparti, indipendentemente dall'origine. Ciò è reso possibile grazie all'unificazione di tutti i dati pertinenti in una singola piattaforma.

Importante

Prima di iniziare qualsiasi estrazione dei dati dai sistemi SAP, verificare sempre i diritti di licenza SAP dell'organizzazione. Alcuni metodi di estrazione possono richiedere altre licenze o diritti di utilizzo specifici.

Origini dati nel sistema SAP

SAP offre più livelli di accesso ai dati, ognuno dei quali offre esigenze analitiche e di report diverse. Questa sezione presenta i tipi principali di origini dati disponibili in un panorama SAP, spiegando cosa sono e come funzionano.

Tabelle e viste

Le tabelle SAP sono il livello fondamentale dell'archiviazione dei dati nel sistema SAP. Ogni transazione elaborata in SAP, da una ricevuta di beni a un ordine di fatturazione o vendita, viene archiviata in un set di tabelle strutturate nel database relazionale sottostante (ad esempio HANA, Oracle o SQL Server). Queste tabelle contengono i dati non elaborati e transazionali dell'azienda. Nelle versioni moderne dei sistemi SAP è disponibile una rappresentazione una-a-uno delle tabelle ABAP nelle tabelle di database. Nelle versioni precedenti non sempre il caso e l'accesso alle tabelle pool/cluster a livello di database non è possibile. L'uso delle tabelle richiede una conoscenza approfondita del modello di dati di SAP, altrimenti si rischia di interpretare erroneamente il contesto aziendale.

Visualizzazioni/estrattori di Servizi dati Core

Le viste e gli estrattori di Core Data Services (CDS) offrono una visualizzazione business-oriented e multidimensionale dei dati transazionali direttamente all'interno del sistema SAP operativo. Queste origini offrono logica predefinita che riflette il modo in cui i dati vengono usati nei processi quotidiani, ad esempio vendite, acquisti o finanze. Anziché accedere a tabelle non elaborate, le viste CDS e gli estrattori espongono i dati in modo da allinearsi al significato aziendale. Ad esempio, mostrando solo gli ordini attivi o includendo descrizioni pertinenti e campi calcolati.

Gli InfoObjects/InfoProviders di Business Warehouse

InfoObjects e InfoProvider fanno parte del livello semantico sap Business Warehouse (BW). Formano il modello multidimensionale basato su fatti e dimensioni da usare per la modellazione e la creazione di report in tutti i livelli dell'architettura BW. Man mano che i dati si spostano tra i livelli, vengono continuamente trasformati, puliti e arricchiti. Di conseguenza, i dati nel data mart finale sono coerenti e preparati per l'uso nei dashboard e nei report aziendali.

Query BW

Le query sono l'interfaccia principale per l'utilizzo dei dati archiviati in SAP BW. Definiscono metriche pronte per l'azienda, ad esempio ricavi chiave, costi o misure di quantità applicando calcoli, filtri e aggregazioni oltre a InfoProvider. Le query sono inoltre strettamente integrate con il modello di autorizzazione di SAP e ottimizzate per le prestazioni.

Scegliere l'origine dati corretta

La selezione dell'origine dati corretta dipende dall'obiettivo finale e dalla quantità di trasformazione esistente da riutilizzare. Come illustrato nella sezione precedente I sistemi SAP offrono diversi livelli di accesso ai dati, ognuno adatto a diverse fasi del percorso dei dati, dalle transazioni non elaborate alle metriche aziendali completamente modellate. I dati transazionali vengono archiviati in un formato altamente normalizzato, ovvero le informazioni sono suddivise in molte tabelle più piccole e correlate per ridurre la ridondanza e migliorare l'efficienza. Queste tabelle riflettono l'output non elaborato dei processi aziendali, esattamente come viene generato nel sistema. Tale progettazione promuove l'integrità dei dati, ma rende i report e l'analisi più complessi.

Nel passaggio da tabelle di base verso livelli superiori, ogni passaggio aggiunge più struttura, coerenza e allineamento al significato aziendale. Le viste CDS e gli estrattori BW modellano i dati transazionali in formato multidimensionale applicando join, filtri e logica di business di base per semplificare l'analisi e la creazione di report. Questi oggetti possono presentare prospettive diverse sugli stessi dati sottostanti, a seconda della necessità di creazione di report. Ad esempio, una visualizzazione può concentrarsi sugli ordini di vendita aperti mentre un altro evidenzia gli articoli recapitati. Questa flessibilità consente allo stesso set di dati di supportare più scenari analitici senza duplicare i dati non elaborati.

Oltre il percorso dei dati, gli oggetti BW assumono la responsabilità di archiviare, strutturare e preparare i dati per la creazione di report aziendali. InfoObjects e InfoProviders costituiscono una base standardizzata per l'analisi tra reparti e strumenti. Nella parte superiore, le query espongono set di dati curati, completi di filtri, calcoli e figure chiave predefiniti, pronti per l'uso da parte di dashboard e piattaforme di analisi esterne.

Come raccomandazione generale, maggiore è il livello a cui si accede nello stack di dati, maggiore è il contenuto e la logica di business che è possibile riutilizzare. Anziché unire manualmente tabelle di base per creare una visualizzazione consolidata degli ordini di vendita, è possibile applicare oggetti dedicati recapitati da SAP, che includono già join, filtri e mapping dei campi pertinenti. Questo approccio riduce significativamente lo sforzo di sviluppo e garantisce coerenza con il modo in cui i dati vengono usati all'interno del sistema. Tuttavia, significa anche accettare le trasformazioni predefinite, ad esempio filtrando determinati stati del documento. Se sono necessari altri campi, è necessario apportare modifiche a livello di origine, ad esempio estendendo la visualizzazione CDS.

La tabella seguente fornisce esempi di scenari comuni e consiglia l'origine dati SAP più adatta in ogni caso. L'uso di un oggetto specifico è una decisione di progettazione e deve essere sempre valutato in base alle opzioni disponibili, ai requisiti dei dati e alle funzionalità di sistema.

Scenario / Finalità Origine dati consigliata
Si vuole accedere a tabelle transazionali non elaborate e applicare personalmente trasformazioni personalizzate e logica di business. Tabelle SAP
Non si ha una conoscenza dettagliata del modello di dati sottostante di SAP e si vuole riutilizzare la struttura e le relazioni esistenti dal sistema transazionale. Viste CDS / estrattori BW
È necessario creare dashboard basati su dati transazionali, ma si preferisce usare un modello curato e allineato all'azienda. Viste CDS/estrattori BW
L'organizzazione ha già un sistema BW con modelli di dati convalidati e si vuole usarli come base per la creazione di report. InfoObjects BW / InfoProviders
Ho bisogno di un livello di reportistica sicuro con restrizioni predefinite e indicatori chiave di performance specifici dell'azienda, pronti per essere utilizzati negli strumenti di business intelligence. Query BW

Riepilogo delle opzioni di connettività

La tabella seguente riepiloga le opzioni di connettività disponibili per i sistemi SAP.

Connector Fonti Caso d'uso Soluzione ETL
SAP BW (server di applicazione o server di messaggi) SAP BW, SAP BW/4HANA
SAP S/4HANA
Accesso al livello analitico multidimensionale Microsoft Fabric (Dataflow Gen2)
SAP HANA SAP HANA, SAP HANA Cloud
SAP Datasphere
SAP BW-on-HANA
SAP BW/4HANA
Accesso al livello analitico multidimensionale
Accesso agli artefatti SQL (tabelle, viste)
Accesso alle viste di calcolo HANA esposte da SAP BW-on-HANA o BW/4HANA
Microsoft Fabric (Dataflow Gen2,
Oleodotto
Copy Job)
Tabella SAP (Application Server o Message Server) SAP S/4HANA
SAP ECC
Tabelle del Dizionario Dati SAP (DDIC), viste
Viste ABAP CDS
Microsoft Fabric (Pipeline)
SAP CDC SAP S/4HANA
SAP ECC
Tabelle e viste del dizionario dati SAP (DDIC)
Viste ABAP CDS
Azure Data Factory (flusso di dati)
SAP BW OpenHub (server applicazione o server messaggi) SAP BW Accesso ai dati negli InfoProvider di BW (ADSOs) Microsoft Fabric (Pipeline)
OData SAP SuccessFactors
SAP C4C
SAP S/4HANA
SAP ECC
Servizi OData Microsoft Fabric (Dataflow Gen2,
Pipeline)
ODBC SAP HANA, SAP HANA Cloud
SAP Datasphere
Accesso agli artefatti SQL (tabelle, viste) Microsoft Fabric (Dataflow Gen2, Pipeline)
Aprire il mirroring SAP S/4HANA
SAP ECC
(in base alle funzionalità di terze parti)
Tabelle del dizionario dati SAP (DDIC), viste
Viste ABAP CDS
Microsoft Fabric
Integrazione in uscita Premium SAP S/4HANA
SAP ECC
SAP BW, SAP BW/4HANA (e altre soluzioni in base alle opzioni di connettività di Datasphere)
Tabelle e viste del Dizionario Dati SAP (DDIC)
Viste ABAP CDS
SAP ODP
SAP Datasphere

Strumenti e soluzioni per l'estrazione dei dati SAP

Questa sezione offre una panoramica degli strumenti e delle soluzioni disponibili da prendere in considerazione durante l'estrazione dei dati SAP in Microsoft Fabric.

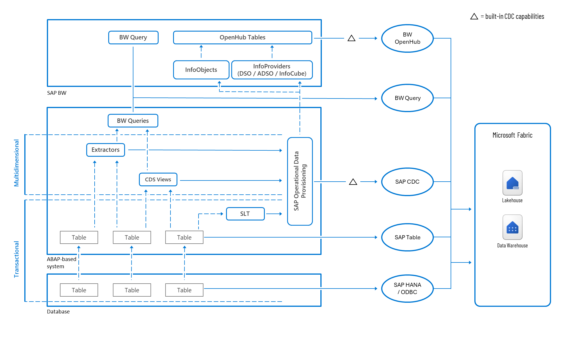
Estrazione dei dati SAP con Microsoft Fabric

È possibile usare pipeline e flussi di dati in Microsoft Fabric per estrarre e trasformare i dati da varie origini dati SAP.

Figura 1: Opzioni di connettività dei dati SAP all'interno di Microsoft Fabric.

Diagramma che mostra le opzioni di connettività dei dati SAP all'interno di Microsoft Fabric.

Connettore di tabelle SAP

SAP Table Connector si connette ai sistemi SAP basati su ABAP e consente l'estrazione di snapshot dei dati della tabella. Supporta il filtro dei dati usando una semplice sintassi simile a ABAP. Per volumi di dati di dimensioni maggiori, è possibile applicare il partizionamento predefinito in base a colonne selezionate, ad esempio il timestamp di registrazione per dividere la tabella in blocchi più piccoli. Il connettore è disponibile tramite pipeline in Microsoft Fabric.

Connettore SAP HANA

Il connettore SAP HANA consente di connettersi al database SAP HANA. Supporta due livelli di accesso: il livello analitico multidimensionale basato sulle viste di calcolo HANA e il livello transazionale che consente l'accesso ai dati archiviati in tabelle e viste.

Quando ci si connette tramite Dataflow Gen2, progettato per la modellazione semantica e l'analisi, il connettore SAP HANA accede in genere al livello multidimensionale. Le viste di calcolo funzionano in modo analogo alle query SAP BW e vengono spesso utilizzate per accedere direttamente ai dati curati e ai KPI seguendo la logica incorporata.

Al contrario, quando il connettore viene usato all'interno di una pipeline di Microsoft Fabric, compilato per l'inserimento di dati su larga scala e ETL, per impostazione predefinita accede alle tabelle di database e alle viste SQL. Questo approccio funziona bene quando si usano grandi quantità di dati grazie ad altre funzionalità di partizionamento dei dati che consentono la suddivisione e l'elaborazione di set di dati di grandi dimensioni in parallelo, migliorando le prestazioni e la scalabilità.

ODBC generico

La connettività ODBC generica consente la connettività a un'ampia gamma di database, tra cui, ad esempio, SAP HANA. Offre accesso flessibile alle tabelle e alle viste sottostanti che lo rendono adatto per scenari in cui è necessario l'accesso diretto ai dati non elaborati e transazionali. Se usato con un database SAP HANA, il connettore ODBC generico si connette al livello transazionale, consentendo agli utenti di eseguire query sui dati dalle tabelle di base e dalle viste SQL.

Connettore SAP BW

Il connettore SAP BW è progettato per accedere al livello analitico multidimensionale nei sistemi SAP. Viene usato per distribuire set di dati pronti per l'azienda e contiene misure predefinite, gerarchie, filtri e autorizzazioni, semplificando l'interpretazione e l'utilizzo dei dati negli strumenti di creazione di report e analisi. Il connettore offre un modo affidabile per estrarre dati curati e semanticamente avanzati, che si allineano strettamente agli standard di creazione di report aziendali. Il connettore supporta le query BW da SAP BW e BW/4HANA, nonché il livello analitico integrato in SAP S/4HANA, che è possibile utilizzare per accedere alle viste SAP CDS.

SAP BW OpenHub

Il connettore SAP BW OpenHub consente l'estrazione dei dati da destinazioni OpenHub nei sistemi SAP BW. Le destinazioni OpenHub vengono usate per esporre i dati gestiti da BW per l'utilizzo esterno. Qualsiasi oggetto supportato dal processo DTP (SAP Data Transfer Process) può fungere da origine per OpenHub, tra cui DataStore Objects (DSOs), InfoCubes e DataSources. In questo modo si tratta di un'opzione flessibile per l'esportazione di dati strutturati e trasformati.

Il connettore supporta l'estrazione differenziale, che acquisisce solo i record modificati dopo l'ultimo caricamento riuscito. La gestione differenziale viene gestita dal sistema SAP BW in base alla logica definita in DTP, in genere usando timestamp, ID richiesta o posizioni dei log delle modifiche. Dopo la configurazione, il sistema applica automaticamente la logica delta, riducendo la necessità di rilevamento manuale o implementazione personalizzata.

Connettore OData

L'estrazione dei dati può essere gestita anche dai servizi OData, che espongono i dati aziendali dai sistemi SAP tramite un protocollo basato su REST standardizzato. Questo approccio è adatto per l'accesso ai dati resi disponibili tramite i servizi gateway SAP, come quelli di SAP S/4HANA e SAP Business Suite. SAP offre un set completo di servizi OData preconfigurati che coprono molti oggetti e processi aziendali di base. Inoltre, le viste CDS personalizzate o standard possono essere esposte come endpoint OData, che offrono un modo flessibile per recuperare dati semanticamente avanzati e ben strutturati.

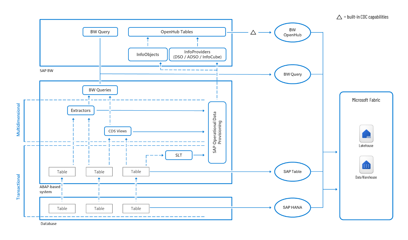
Estrazione di dati SAP con Azure Data Factory

Azure Data Factory è un servizio di integrazione dei dati basato sul cloud che consente di creare e pianificare pipeline per lo spostamento e la trasformazione dei dati in diversi sistemi. Molti connettori dati, inclusi quelli specifici di SAP, come SAP Table e SAP BW, sono già disponibili in Microsoft Fabric. Se l'integrazione di SAP è un nuovo carico di lavoro che prevedi di integrare e stai considerando Microsoft Fabric per l'analisi, si consiglia vivamente di usarlo anche per l'integrazione dei dati. In questo modo si trae vantaggio da un'esperienza più unificata nell'inserimento, nella trasformazione e nell'analisi dei dati all'interno di una singola piattaforma. Tuttavia, se sono già state compilate le pipeline SAP in Azure Data Factory o occorre utilizzare il connettore SAP CDC, non è necessario rimodellare immediatamente. Le pipeline e i flussi di dati esistenti possono essere integrati con OneLake.

Figura 2: Opzioni di connettività dei dati da SAP a Microsoft Fabric all'interno di Azure Data Factory.

Il diagramma mostra le opzioni di connettività dei dati di SAP to Microsoft Fabric all'interno di Azure Data Factory.

Connettore SAP CDC

Il connettore SAP CDC consente l'estrazione incrementale dei dati dai sistemi SAP usando il framework SAPOperational Data Provisioning , disponibile negli ambienti ABAP. Il framework ODP tiene automaticamente traccia dei delta nel sistema di origine e li archivia in una coda differenziale. Ogni volta che viene eseguito il connettore, recupera solo i record nuovi o modificati dall'ultima estrazione, in base a una sottoscrizione gestita dal framework.

Supporta un'ampia gamma di origini dati SAP, tra cui:

  • Estrattori BW
  • Viste di Core Data Services (CDS)
  • Trasformazione orizzontale SAP (SLT)
  • InfoProvider BW
  • Viste delle informazioni di SAP HANA

Supporta anche il filtro dei dati e il partizionamento per ottimizzare le prestazioni e controllare il volume dei dati durante l'estrazione.

Quando la destinazione è un archivio dati relazionale, il connettore SAP CDC applica automaticamente inserimenti, aggiornamenti ed eliminazioni per mantenere la destinazione sincronizzata con l'origine. Questo processo di merge differenziale predefinito garantisce che i sistemi downstream riflettano sempre lo stato più recente dei dati SAP senza richiedere la riconciliazione manuale.

Annotazioni

Sebbene Microsoft supporti completamente il connettore SAP CDC come soluzione affidabile per l'estrazione dei dati, prima di usare il connettore SAP CDC, consultare la nota SAP pertinente: 3255746 - Utilizzo non eseguito delle API di replica dati ODP per determinare se è pertinente per le licenze SAP correnti.

Altre informazioni sul connettore SAP CDC in Azure Data Factory

Estrazione di dati SAP con SAP Datasphere

SAP Datasphere è la soluzione di livello aziendale di SAP per estrarre e trasformare i dati in sistemi eterogenei. Supporta le connessioni ai servizi di terze parti e consente strategie flessibili di spostamento dei dati personalizzate in base alle esigenze aziendali.

Figura 3: Opzioni di connettività dei dati da SAP a Microsoft Fabric all'interno di SAP Datasphere.

Diagramma che mostra le opzioni di connettività dei dati di SAP to Microsoft Fabric all'interno di SAP Datasphere.

Integrazione in uscita Premium

Usando l'integrazione in uscita Premium, i clienti possono configurare i flussi di replica per estrarre dati dai sistemi di origine SAP e inserirli in Azure Data Lake Gen2. L'origine dati può essere un oggetto all'interno di SAP Datasphere, ma questa integrazione consente anche di estrarre i dati direttamente dal sistema di origine senza essere archiviati in SAP Datasphere.

Quando i dati arrivano in Azure Data Lake Gen2, possono essere esposti nei lakehouse di Microsoft Fabric utilizzando scorciatoie. Questi collegamenti consentono l'accesso facile e in sola lettura ai dati inseriti senza duplicare l'archiviazione, consentendo potenti flussi di lavoro di analisi e trasformazione direttamente all'interno di Fabric.

Connessione ODBC

La connettività ODBC consente ai clienti di usare le visualizzazioni in SAP Datasphere direttamente dai notebook Spark in Microsoft Fabric, consentendo l'esplorazione, la trasformazione e l'analisi avanzata dei dati in tempo reale senza la necessità di replica. Il connettore SAP HANA può essere usato anche per inserire dati in microsoft Fabric lakehouse usando pipeline e flussi di dati.

Soluzioni per i partner

Un ecosistema crescente di partner attendibili offre competenze specializzate nell'estrazione di dati da ambienti SAP complessi, ad esempio SAP S/4HANA e SAP BW/4HANA in Microsoft Fabric. Questi partner vanno oltre i connettori standard offrendo componenti aggiuntivi personalizzati che rispondono ai requisiti specifici dell'organizzazione.

Soluzione partner Aprire il mirroring Integrazione di Lakehouse Certificazione
DAB Sostenuto Sostenuto Collegamento
ASAPIO Sostenuto Sostenuto Collegamento
Theobald Sostenuto Sostenuto Collegamento
Semplicemente Sostenuto Sostenuto Collegamento
Colla SNP Sostenuto Sostenuto Collegamento

Altre informazioni sulle soluzioni partner che supportano open mirroring.

Figura 4: Opzioni di connettività dei dati da SAP a Microsoft Fabric tramite soluzioni partner.

Diagramma che mostra le opzioni di connettività dei dati di SAP to Microsoft Fabric usando le soluzioni partner.

Le soluzioni partner supportano in genere due modelli di integrazione:

Mirroring aperto

Le soluzioni partner applicano un set di API native di Microsoft Fabric per sincronizzare i set di dati di origine con i database con mirroring in Fabric. Questo approccio garantisce che le tabelle di destinazione rimangano una copia coerente e aggiornata dell'origine, poiché il motore di mirroring elabora e unisce automaticamente le modifiche.

Altre informazioni sul mirroring aperto in Microsoft Fabric.

Lakehouse

L'integrazione direct lakehouse consente ai partner di inserire dati in Fabric in modalità completa e incrementale. Sebbene questo metodo offra flessibilità e controllo, in genere richiede un'altra elaborazione per gestire la deduplicazione e il consolidamento dei record prima che i dati sono pronti per l'analisi downstream.

Risorse

SAP Knowledge Center : integrazione dei dati

Panoramica e architettura delle funzionalità di SAP CDC

Novità della connettività SAP in Microsoft Fabric - Luglio 2025