Nota
L'accesso a questa pagina richiede l'autorizzazione. È possibile provare ad accedere o modificare le directory.
L'accesso a questa pagina richiede l'autorizzazione. È possibile provare a modificare le directory.
Importante
Il supporto di Xamarin è terminato a partire dal 1° maggio 2024 per tutti gli SDK Xamarin, inclusi Xamarin.Forms, Intune associazioni Xamarin di App SDK e il supporto di Microsoft Tunnel correlato. Xamarin.Forms si è evoluto in .NET Multi-platform App UI (MAUI). È necessario eseguire la migrazione dei progetti Xamarin esistenti a .NET MAUI. Per altre informazioni sull'aggiornamento di progetti Xamarin a .NET, vedere la documentazione Relativa all'aggiornamento da Xamarin a .NET & .NET MAUI e .NET Multi-Platform App UI . Per Intune supporto sulla piattaforma Android, vedere Intune documentazione di App SDK per .NET MAUI - Android e .NET per Android. Per Intune supporto nella piattaforma iOS, vedere Microsoft Intune App SDK per MAUI.iOS e .NET per iOS.
Questa guida consente di abilitare rapidamente l'app per dispositivi mobili per supportare i criteri di protezione delle app con Microsoft Intune. Potrebbe essere utile comprendere prima di tutto i vantaggi di Intune App SDK, come illustrato nella panoramica di Intune App SDK.
Il Intune App SDK supporta scenari simili in iOS e Android e ha lo scopo di creare un'esperienza coerente tra le piattaforme per gli amministratori IT. Esistono tuttavia piccole differenze nel supporto di determinate funzionalità, a causa delle differenze e delle limitazioni della piattaforma.
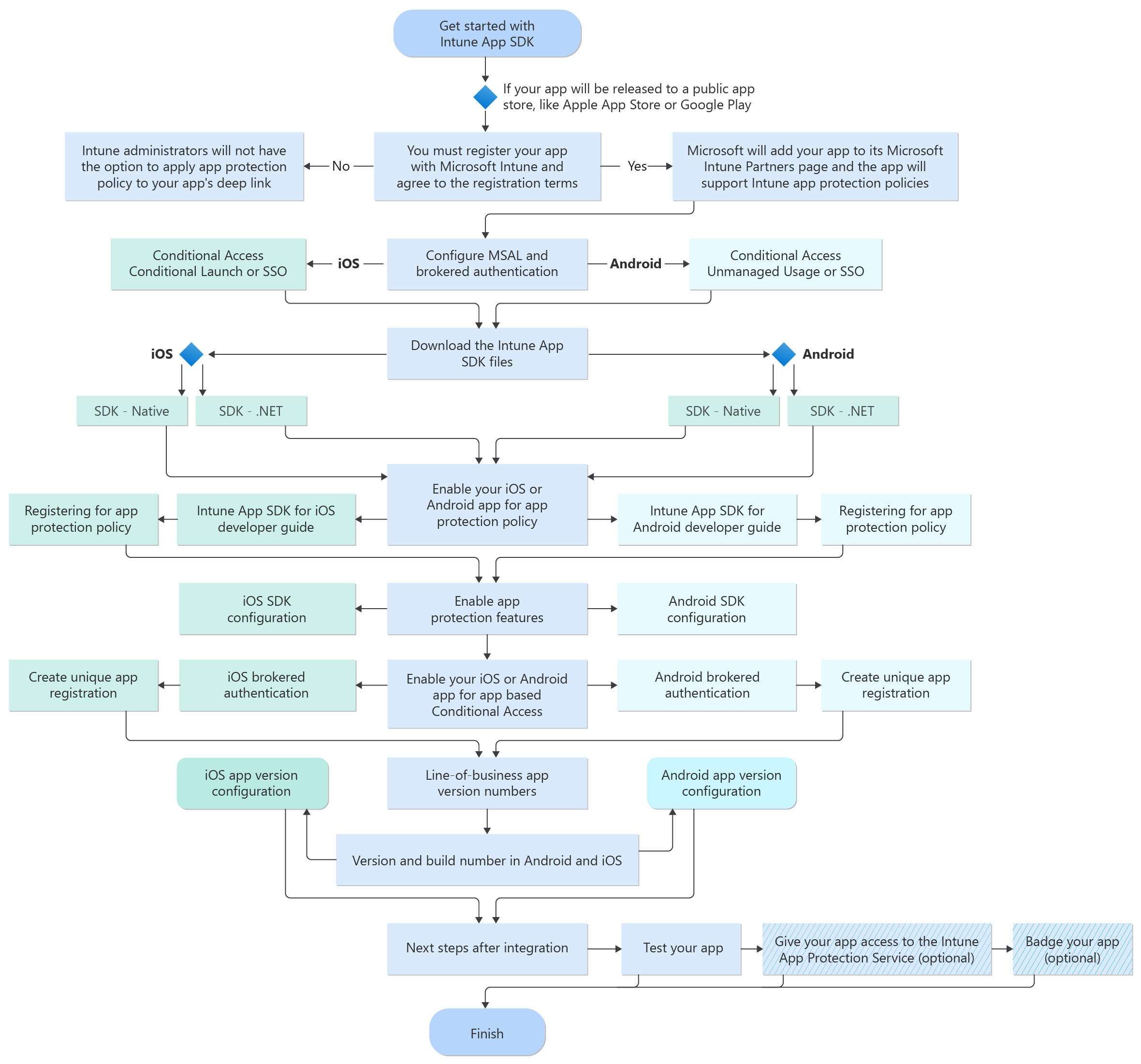
Flusso di processo
Il diagramma seguente fornisce il flusso di processo per Intune App SDK per iOS e Intune App SDK per Android:
Registrare l'app dello Store con Microsoft
Se l'app è interna all'organizzazione e non sarà disponibile pubblicamente:
Non è necessario registrare l'app. Per le app line-of-business interne scritte da o per l'azienda, l'amministratore IT distribuirà l'app internamente. Intune rileverà che l'app è stata compilata con l'SDK e consentirà all'amministratore IT di applicare i criteri di protezione delle app. È possibile passare alla sezione Abilitare l'app iOS o Android per i criteri di protezione delle app.
Se l'app verrà rilasciata in un app store pubblico, ad esempio Apple App Store o Google Play:
Devi prima registrare l'app con Microsoft Intune e accettare le condizioni di registrazione. Gli amministratori IT possono quindi applicare un criterio di protezione delle app all'app gestita, che verrà elencata come app per la produttività dei partner.
Fino a quando la registrazione non è stata completata e confermata dal team Microsoft Intune, gli amministratori Intune non avranno la possibilità di applicare i criteri di protezione delle app al collegamento diretto dell'app. Microsoft aggiungerà anche l'app alla pagina partner Microsoft Intune. L'icona dell'app verrà visualizzata per mostrare che supporta Intune criteri di protezione delle app.
Processo di registrazione
Per avviare il processo di registrazione e se non si sta già lavorando con un contatto Microsoft, compilare il questionario Microsoft Intune App Partner.
Verranno usati gli indirizzi di posta elettronica elencati nella risposta al questionario per contattare e continuare il processo di registrazione. Inoltre, usiamo il tuo indirizzo di posta elettronica di registrazione per contattarti in caso di problemi.
Nota
Tutte le informazioni raccolte nel questionario e tramite corrispondenza tramite posta elettronica con il team Microsoft Intune rispettano l'Informativa sulla privacy microsoft.
Cosa aspettarsi nel processo di registrazione:
Dopo aver inviato il questionario, l'utente verrà contattato tramite l'indirizzo di posta elettronica di registrazione per confermare l'esito positivo della ricevuta o richiedere informazioni aggiuntive per completare la registrazione.
Dopo aver ricevuto tutte le informazioni necessarie dall'utente, microsoft invierà l'Microsoft Intune Contratto app partner per firmare. Questo contratto descrive le condizioni che l'azienda deve accettare prima che diventi un partner app Microsoft Intune.
Riceverai una notifica quando l'app viene registrata correttamente con il servizio Microsoft Intune e quando l'app è presente nel sito dei partner Microsoft Intune.
Infine, il collegamento diretto dell'app verrà aggiunto al successivo aggiornamento mensile del servizio Intune. Ad esempio, se le informazioni di registrazione sono terminate a luglio, il collegamento diretto sarà supportato a metà agosto.
Il collegamento diretto è il collegamento alla presentazione dell'app nell'app store pubblico. Se i collegamenti profondi dell'app cambieranno in futuro, dovrai registrare nuovamente l'app.
Scaricare i file SDK
Gli SDK dell'app Intune per iOS e Android nativi sono ospitati in un account Microsoft GitHub. Questi repository pubblici includono rispettivamente i file SDK per iOS e Android nativi:
Se l'app viene compilata con l'interfaccia utente dell'app multipiattaforma .NET (.NET MAUI), usare questa variante dell'SDK:
Nota
Usando Intune APP SDK per .NET MAUI, è possibile sviluppare app Android o iOS per Intune che incorporano l'interfaccia utente dell'app multipiattaforma .NET. Le app sviluppate con questo framework consentono di applicare Intune gestione delle applicazioni mobili.
È consigliabile iscriversi a un account GitHub che è possibile usare per creare un fork ed eseguire il pull dai repository. GitHub consente agli sviluppatori di comunicare con il team del prodotto, aprire i problemi e ricevere risposte rapide, visualizzare le note sulla versione e inviare commenti e suggerimenti a Microsoft. Per domande su Intune App SDK GitHub, contattare msintuneappsdk@microsoft.com.
Abilitare l'app iOS o Android per i criteri di protezione delle app
È necessaria una delle guide per sviluppatori seguenti per integrare Intune App SDK nell'app:
Intune Guida per sviluppatori di App SDK per iOS: questo documento illustra come abilitare l'app iOS nativa con Intune App SDK.
Intune Guida per sviluppatori di App SDK per Android: questo documento illustra come abilitare l'app Android nativa con Intune App SDK.
Importante
Intune rilascia regolarmente gli aggiornamenti per Intune App SDK. È consigliabile sottoscrivere i repository di Intune App SDK per gli aggiornamenti in modo da poter incorporare l'aggiornamento nel ciclo di rilascio dello sviluppo software e assicurarsi che le app supportano le impostazioni più recenti dei criteri di protezione delle app.
Pianificare l'esecuzione obbligatoria Intune aggiornamenti di App SDK prima di ogni versione principale del sistema operativo per garantire che l'app continui a funzionare senza problemi perché gli aggiornamenti del sistema operativo possono causare modifiche di rilievo. Se non si esegue l'aggiornamento alla versione più recente prima di una versione principale del sistema operativo, è possibile che si verifichi una modifica di rilievo e/o che non sia possibile applicare criteri di protezione delle app all'app.
Abilitare l'app iOS o Android per l'accesso condizionale basato su app
Oltre ad abilitare l'app per i criteri di protezione delle app, è necessario che l'app funzioni correttamente con Microsoft Entra'accesso condizionale basato su app:
L'app viene compilata con Libreria di Autenticazione Microsoft e abilitata per l'autenticazione Microsoft Entra broker.
L'ID client Microsoft Entra per l'app deve essere univoco nelle piattaforme iOS e Android.
Configurare i dati di telemetria per l'app
Microsoft Intune raccoglie dati sulle statistiche di utilizzo per l'app.
Intune App SDK per iOS: l'SDK registra i dati di telemetria dell'SDK sugli eventi di utilizzo per impostazione predefinita. Questi dati vengono inviati a Microsoft Intune.
- Se si sceglie di non inviare dati di telemetria SDK a Microsoft Intune dall'app, è necessario disabilitare la trasmissione dei dati di telemetria impostando la proprietà
MAMTelemetryDisabledsu "YES" nel dizionario IntuneMAMSettings.
- Se si sceglie di non inviare dati di telemetria SDK a Microsoft Intune dall'app, è necessario disabilitare la trasmissione dei dati di telemetria impostando la proprietà
Intune App SDK per Android: Intune App SDK per Android non controlla la raccolta dati dall'app. L'applicazione Portale aziendale registra i dati di telemetria per impostazione predefinita. Questi dati vengono inviati a Microsoft Intune. In base ai criteri Microsoft, non vengono raccolte informazioni personali.
- Se gli utenti finali scelgono di non inviare questi dati, devono disattivare i dati di telemetria in Impostazioni nell'app Portale aziendale. Per altre informazioni, vedere Disattivare la raccolta di dati di utilizzo Microsoft.
Numeri di versione dell'app line-of-business
Le app line-of-business in Intune ora visualizzano il numero di versione per le app iOS e Android. Il numero viene visualizzato nell'interfaccia di amministrazione Microsoft Intune nell'elenco delle app e nel pannello panoramica dell'app. Gli utenti finali possono visualizzare il numero di app nell'app Portale aziendale e nel portale Web.
Numero di versione completo
Il numero di versione completo identifica una versione specifica dell'app. Il numero viene visualizzato come Versione(Build). Ad esempio, 2.2(2.2.17560800).
Il numero di versione completo include due componenti:
Versione
Il numero di versione è il numero di versione leggibile dell'app. Questo viene usato dagli utenti finali per identificare le diverse versioni dell'app.Numero di build
Il numero di build è un numero interno che può essere usato nel rilevamento delle app e per gestire l'app a livello di codice. Il numero di build fa riferimento a un'iterazione dell'app che fa riferimento alle modifiche nel codice.
Versione e numero di build in Android e iOS
Android e iOS usano sia i numeri di versione che i numeri di build in riferimento alle app. Tuttavia, entrambi i sistemi operativi hanno significati specifici del sistema operativo. Nella tabella seguente viene illustrato il modo in cui questi termini sono correlati.
Quando si sviluppa un'applicazione line-of-business da usare in Intune, ricordarsi di usare sia la versione che il numero di build. Intune le funzionalità di gestione delle app si basano su un CFBundleVersion significativo (per iOS) e PackageVersionCode (per Android). Questi numeri sono inclusi nel manifesto dell'app.
| Intune | iOS | Android | Descrizione |
|---|---|---|---|
| Numero di versione | CFBundleShortVersionString | PackageVersionName | Questo numero indica una versione specifica dell'app per gli utenti finali. |
| Numero di build | CFBundleVersion | PackageVersionCode | Questo numero viene usato per indicare un'iterazione nel codice dell'app. |
iOS
-
CFBundleShortVersionString
Specifica il numero di versione della versione del bundle. Questo numero identifica una versione rilasciata dell'app. Il numero viene usato dagli utenti finali per fare riferimento all'app. -
CFBundleVersion
Versione di compilazione del bundle, che identifica un'iterazione del bundle. Il numero può identificare una versione o un bundle non rilasciato. Il numero viene usato per il rilevamento delle app.
Android
-
PackageVersionName
Numero di versione visualizzato agli utenti. Questo attributo può essere impostato come stringa non elaborata o come riferimento a una risorsa stringa. La stringa non ha altro scopo se non quello di essere visualizzata agli utenti. -
PackageVersionCode
Numero di versione interno. Questo numero viene usato solo per determinare se una versione è più recente di un'altra, con numeri più alti che indicano versioni più recenti. Questa non è la versione
Passaggi successivi dopo l'integrazione
Testare l'app
Dopo aver completato i passaggi necessari per integrare l'app iOS o Android con Intune App SDK, è necessario assicurarsi che tutti i criteri di protezione delle app siano abilitati e funzionano per l'utente e l'amministratore IT. Per testare l'app integrata, sono necessari gli elementi seguenti:
Microsoft Intune account di test: per testare l'app gestita da Intune con Intune funzionalità di protezione delle app, è necessario un account Microsoft Intune.
Se sei un ISV che abilita le tue app iOS o Android Store per Intune criteri di protezione delle app, riceverai un codice promozionale dopo aver completato la registrazione con Microsoft Intune, come descritto nel passaggio di registrazione. Il codice promozionale ti permetterà di iscriverti a una versione di valutazione Microsoft Intune per un anno di utilizzo esteso.
Se si sta sviluppando un'app line-of-business che non verrà spedita allo store, è previsto l'accesso a Microsoft Intune tramite l'organizzazione. È anche possibile iscriversi per una versione di valutazione gratuita di un mese in Microsoft Intune.
Se si sta testando l'app in un dispositivo mobile usando un account utente finale, assicurarsi di aver assegnato a tale account una licenza Intune nel sito Web interfaccia di amministrazione di Microsoft 365 dopo l'accesso con un account amministratore, vedere Assegnare Microsoft Intune licenza.
Intune criteri di protezione delle app: per testare l'app in base a tutti i criteri di protezione delle app Intune, è necessario sapere qual è il comportamento previsto per ogni impostazione di criterio. Vedere le descrizioni per i criteri di protezione delle app iOS e i criteri di protezione delle app Android. Se l'app ha integrato l'SDK Intune, ma non è elencata nell'elenco delle app di destinazione, è possibile specificare l'ID bundle dell'app (iOS) o il nome del pacchetto (Android) nella casella di testo quando si seleziona App personalizzate.
Risolvere i problemi: se si verificano problemi durante il test manuale dell'esperienza utente di installazione dell'app, vedere Risolvere i problemi di installazione dell'app.
Concedere all'app l'accesso al servizio gestione app per dispositivi mobili Intune
Se l'app usa le proprie impostazioni di Microsoft Entra personalizzate per l'autenticazione, è necessario seguire questa procedura sia per le app dello Store pubblico che per le app lob interne. Non è necessario eseguire i passaggi se l'app usa l'ID client predefinito Intune SDK.
Dopo aver registrato l'app all'interno di un tenant Azure e visualizzata in Tutte le applicazioni, è necessario concedere all'app l'accesso al servizio gestione app per dispositivi mobili Intune. Nell'interfaccia di amministrazione Microsoft Intune:
- Passare al pannello Microsoft Entra ID.
- In Registrazioni app passare all'elenco configurato per l'applicazione.
- Fare clic su + Aggiungi un'autorizzazione.
- Fare clic sulle API usate dall'organizzazione.
- Nella casella di ricerca immettere Microsoft Mobile Application Management.
- In Autorizzazioni delegate selezionare la casella di controllo DeviceManagementManagedApps.ReadWrite: Read and Write the User's App Management Data*.
- Fare clic su Aggiungi autorizzazioni.
Notificare l'app (facoltativo)
Dopo aver verificato che Intune criteri di protezione delle app funzionino nell'app, è possibile contrassegnare l'icona dell'app con il logo di protezione delle app Intune.
Questa notifica indica agli amministratori IT, agli utenti finali e ai potenziali clienti Intune che l'app funziona con Intune criteri di protezione delle app. Incoraggia l'uso e l'adozione dell'app da parte dei clienti Intune.
Il badge è un'icona a sincronia e può essere visualizzato negli esempi seguenti:
Cosa ti serve per notificare la tua app:
Un'applicazione di manipolazione delle immagini in grado di leggere .eps file o un'applicazione Adobe in grado di leggere i file con estensione ai .
È possibile trovare gli asset e le linee guida Intune badge dell'app nel Microsoft Intune GitHub.