Configurare l'autenticazione Microsoft per il test di Copilot Studio Kit

Questo articolo offre una panoramica del framework di test dell'agente e istruzioni dettagliate per configurare l'autenticazione Microsoft per testare gli agenti di Copilot Studio usando Agent Test Runner Power Apps Component Framework (PCF).

Architettura

L'autenticazione di Microsoft offre un'architettura semplificata di un SDK dal browser all'agente ottimizzata per gli scenari di test. Questo approccio consente la comunicazione sicura tra l'ambiente di test e gli agenti di Copilot Studio senza richiedere un'infrastruttura di autenticazione aggiuntiva.

Architettura del flusso

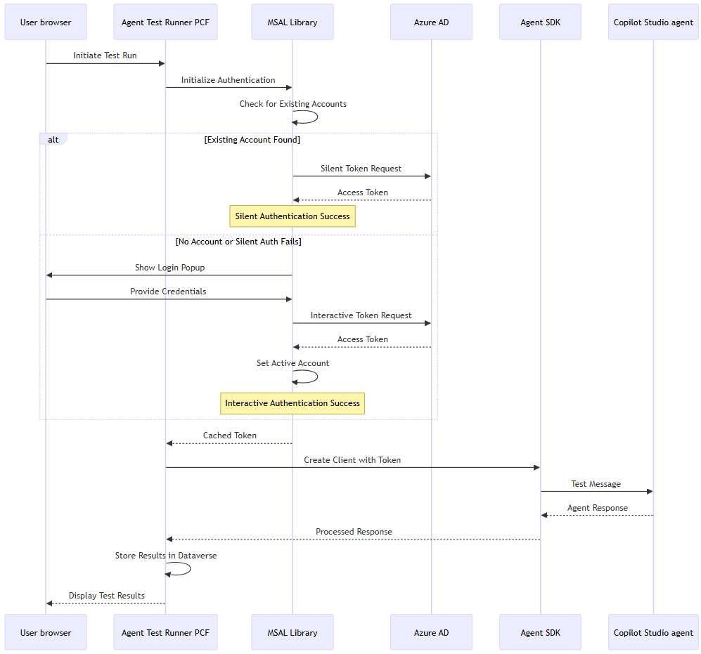
Il diagramma di sequenza seguente illustra il flusso di autenticazione e esecuzione dei test.

Diagramma che illustra l'architettura dell'SDK da browser a agente per l'autenticazione e il test.

Architettura dei componenti

Il diagramma seguente illustra i componenti chiave coinvolti nel flusso di autenticazione Microsoft per Agent Test Runner.

Diagramma che illustra i componenti chiave coinvolti nel flusso di test, inclusi l'ambiente del browser, i servizi Power Platform e i servizi di autenticazione.

Configurare l'autenticazione di Microsoft

Il processo di installazione prevede la registrazione dell'applicazione nel portale di Azure, il recupero degli identificatori dell'agente da Copilot Studio e la creazione di un record di configurazione in Dataverse.

Portale di Azure

Nel portale di Azure creare una registrazione dell'app, aggiungere l'URL di reindirizzamento e configurare le autorizzazioni API.

Note

Se hai i diritti di amministrazione del tenant puoi configurare le autorizzazioni API. Altrimenti, è necessario chiedere a un amministratore del tenant di farlo al posto tuo.

  1. Creare una registrazione dell'app nel portale di Azure.

    Assicurarsi di copiare sia l'ID applicazione (client) che l'ID directory (tenant). È possibile ottenere questi valori dalla pagina Panoramica .

  2. Configurare le autorizzazioni API nel portale di Azure:

    1. Nella registrazione dell'app passare a Autorizzazioni API.

    2. Seleziona Aggiungi un'autorizzazione.

    3. Selezionare la scheda API usate dall'organizzazione.

    4. Cerca API di Power Platform.

      Note

      Se nell'elenco non è presente l'API Power Platform , è necessario aggiungere l'API al tenant. Seguire le istruzioni in Power Platform API Authentication Passaggio 2.

    5. Seleziona Autorizzazioni delegate.

    6. In CopilotStudio selezionare CopilotStudio.Copilots.Invoke.

    7. Seleziona Aggiungi autorizzazioni.

    8. Concedere il consenso amministratore selezionando Concedi consenso amministratore per <l'organizzazione>. Se il pulsante non è disponibile, potrebbe essere necessario chiedere a un amministratore tenant di farlo automaticamente.

  3. Aggiungere l'URL di reindirizzamento e configurare le impostazioni del token nel portale di Azure:

    1. Passare ad Autenticazione nella registrazione dell'app.

    2. In Configurazioni della piattaforma selezionare Aggiungi una piattaforma.

    3. Selezionare Applicazione a pagina singola.

    4. Immettere l'URL dell'ambiente usando il formato : https://[your-org].crm.dynamics.com

    5. Selezionare entrambi i token di accesso (usati per i flussi impliciti) e i token ID (usati per i flussi impliciti e ibridi).

    6. Seleziona Configura.

    7. Verificare che i tipi di account supportati siano impostati solo su Account in questa directory organizzativa.

Copilot Studio e Dataverse

In Copilot Studio, ottieni l'ID ambiente dell'agente e l'identificatore dell'agente per creare un record della configurazione dell'agente in Dataverse.

  1. In Copilot Studio:

    1. Verificare di essere nell'ambiente corretto.

    2. Selezionare l'agente da testare e assicurarsi che sia pubblicato.

    3. In Impostazioni selezionare Metadati avanzati>.

    4. Copiare i valori per ID dell'ambiente e Nome dello schema. Il nome dello schema è l'identificatore dell'agente e usa il formato cr123_agentname.

  2. Creare un record di configurazione dell'agente in Dataverse con i valori dei passaggi precedenti:

    Campo Valore Example
    Autenticazione utente Autenticazione Microsoft
    Client ID ID applicazione (client) del passaggio 1 nel portale Azure. 00001111-aaaa-2222-bbbb-3333cccc4444
    ID del locatario ID directory (tenant) del passaggio 1 nel portale di Azure. 11112222-bbbb-3333-cccc-4444dddd5555
    ID ambiente ID ambiente dal passaggio precedente. 11111111-2222-3333-4444-555555555555
    Identificatore agente Nome dello schema del passaggio precedente. cr123_testagent

Risoluzione dei problemi

Questa sezione illustra la procedura di risoluzione dei problemi per gli errori comuni che potrebbero verificarsi.

Errori di autenticazione

Errore: "AADSTS50011: L'URL di risposta specificato nella richiesta non corrisponde"

  • Causa: mancata corrispondenza dell'URI di reindirizzamento nella registrazione dell'app.

  • Soluzione:

    1. Nel portale di Azure passare a Registrazioni app e selezionare Manage>Authentication.
    2. Assicurarsi che l'URI di reindirizzamento corrisponda esattamente all'URL dell'ambiente.
    3. Usare il formato: https://[your-org].crm.dynamics.com

Errore: "AADSTS65001: l'utente o l'amministratore non ha acconsentito"

  • Causa: autorizzazioni API mancanti o consenso amministratore.

  • Soluzione:

    1. Nel portale di Azure passare a Registrazioni app e selezionare Manage>API permissions.
    2. Assicurarsi che sia stata aggiunta l'autorizzazione CopilotStudio.Copilots.Invoke .
    3. Seleziona Concedi consenso amministratore.

La finestra popup di accesso viene visualizzata ogni volta

  • Causa: l'account non viene memorizzato nella cache o le impostazioni del browser che impediscono l'archiviazione dei token.

  • Soluzione:

    1. Assicurarsi che il browser consenta le finestre popup per il dominio di Dynamics.
    2. Verificare che il browser sia in modalità in incognito o privata.
    3. Verificare che il browser non blocchi i cookie di terze parti.
    4. Cancellare la cache del browser e riprovare.
    5. Controllare se i criteri dell'organizzazione forzano la ripetizione dell'autenticazione.

Errore: "InteractionRequiredAuthError" nella console del browser

  • Causa: comportamento normale quando l'autenticazione invisibile all'utente ha esito negativo e viene attivato l'accesso interattivo.

  • Comportamento previsto:

    • Questo errore si verifica quando l'autenticazione invisibile all'utente non riesce.
    • Il sistema visualizza automaticamente il popup di accesso.
  • Azione obbligatoria: nessuna.

Errori di Agent SDK

Errore: "404 Non trovato - Impossibile trovare l'agente"

  • Causa: identificatore dell'agente o dell'ambiente non corretto.

  • Soluzione:

    1. Verificare l'identificatore dell'agente ("nome schema") in Copilot Studio in Impostazioni > Avanzate > Metadati.
    2. Assicurarsi che l'ID dell'ambiente corrisponda a quello in cui l'agente è pubblicato.
    3. Verifica che l'agente sia pubblicato e accessibile.

Errore: "401 Non autorizzato"

  • Causa: problemi del token di autenticazione.

  • Soluzione:

    1. Controllare se l'utente ha accesso all'ambiente Copilot Studio.
    2. Verificare le autorizzazioni di registrazione dell'app.
    3. Cancellare la cache del browser e riprovare a eseguire l'autenticazione.

Errore: "403 Accesso negato"

  • Causa: autorizzazioni insufficienti per accedere all'agente.

  • Soluzione:

    1. Verificare che l'utente disponga dei ruoli di sicurezza appropriati in Dataverse.
    2. Controllare se l'agente consente il ruolo di sicurezza dell'utente.
    3. Verificare le autorizzazioni dell'ambiente.

Errori di controllo di Agent Test Runner

Errore: "Impossibile inizializzare il servizio di autenticazione"

  • Causa: configurazione non valida nel record di configurazione dell'agente.

  • Soluzione:

    1. Verificare che tutti e quattro i valori di configurazione siano corretti:
      • ID client
      • ID del locatario
      • ID ambiente
      • Identificatore agente
    2. Verificare la presenza di spazi aggiuntivi o caratteri non validi.

Errore: "Chiamata al servizio esterno bloccata"

  • Causa: assenza di utilizzo del servizio esterno.

  • Soluzione:

    • Per gli utenti finali nelle app basate su modello:
      • Questo errore indica in genere un problema di distribuzione o configurazione.
      • Contattare l'amministratore di sistema o lo sviluppatore.
      • Nessuna azione dell'utente può risolvere questo problema, perché richiede l'intervento dell'amministratore o dello sviluppatore.
    • Per gli amministratori di sistema:
      • Controllare se i criteri di sicurezza dell'organizzazione bloccano le chiamate esterne.
      • Assicurarsi che le impostazioni del firewall e del proxy consentano le connessioni ai domini Microsoft necessari.

Errori di rete e CORS

Errore: "Criteri CORS: "Nessuna intestazione "Access-Control-Allow-Origin""

  • Causa: richiesta cross-origin bloccata.

  • Soluzione:

    1. Assicurarsi che l'URI di reindirizzamento in Azure corrisponda al dominio esatto.
    2. Usare HTTPS per tutti gli URL.
    3. Verificare che non siano presenti problemi di contenuto misto (HTTP/HTTPS).

Errore: "Impossibile recuperare"

  • Causa: problemi di connettività di rete o firewall.

  • Soluzione:

    1. Controllare la connettività di rete per:
      • login.microsoftonline.com
      • api.powerplatform.com
    2. Verificare che il firewall consenta il traffico HTTPS in uscita.
    3. Controllare le impostazioni proxy, se applicabile.

Errori di esecuzione dei test

Errore: "Timeout di esecuzione del test"

  • Causa: l'agente richiede troppo tempo per rispondere.

  • Soluzione:

    1. Controllare le prestazioni dell'agente in Copilot Studio.
    2. Verificare che l'agente sia disponibile e operativo.

Errore: "Impossibile creare la conversazione"

  • Causa: l'inizializzazione di Agent SDK non è riuscita.

  • Soluzione:

    1. Verificare che l'agente sia pubblicato.
    2. Controllare la configurazione dell'agente in Copilot Studio.
    3. Verificare che l'agente supporti lo scenario di test.

Suggerimenti per il debug

  1. Abilitare gli strumenti di sviluppo del browser:

    • Premere F12 per aprire gli strumenti di sviluppo.
    • Controllare la scheda Console per gli errori JavaScript.
    • Controllare la scheda Rete per le richieste non riuscite.
  2. Controllare il flusso di autenticazione:

    • Monitorare la scheda Rete durante l'accesso.
    • Cerca le 200 risposte da login.microsoftonline.com.
    • Verificare l'acquisizione di token nei log della console.
  3. Convalidare la configurazione:

    • Controllare tutti i GUID e gli identificatori.
    • Assicurarsi che non siano presenti spazi aggiuntivi o caratteri speciali.
    • Verificare l'accessibilità dell'ambiente e dell'agente.
  4. Test in isolamento:

    • Prova direttamente l'agente in Copilot Studio.