Orchestrazione simultanea

Completato

Il modello di orchestrazione simultanea è appropriato quando sono necessari più agenti di intelligenza artificiale per l'esecuzione simultanea nella stessa attività. Si sceglie questo approccio quando ogni agente deve fornire analisi o elaborazioni indipendenti dalla propria prospettiva o specializzazione unica.

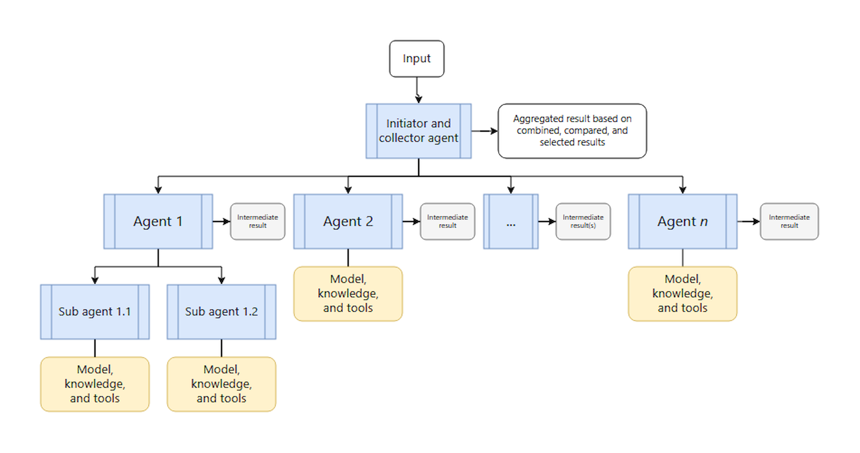
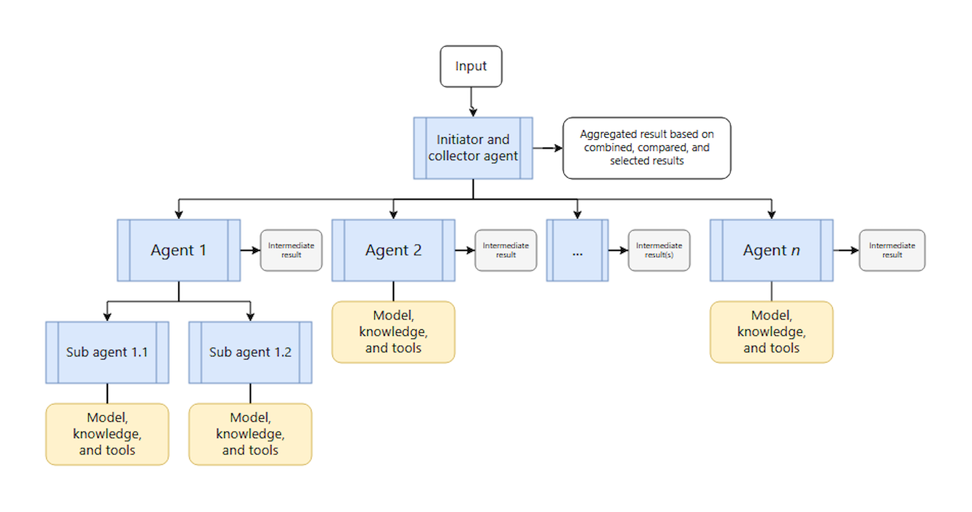
Il modello di orchestrazione simultanea ha tutti gli agenti funzionano in parallelo. Ogni agente può produrre in modo indipendente i propri risultati all'interno del carico di lavoro, ad esempio richiamare gli strumenti per eseguire attività o aggiornare archivi dati diversi in parallelo. Gli agenti operano in modo indipendente e non consegnano i risultati l'uno all'altro. Un agente potrebbe richiamare agenti di intelligenza artificiale aggiuntivi usando il proprio approccio di orchestrazione nell'ambito dell'elaborazione indipendente. Gli agenti disponibili devono conoscere quali agenti sono disponibili per l'elaborazione. Questo modello supporta entrambe le chiamate deterministiche a tutti gli agenti registrati e la selezione dinamica degli agenti da richiamare in base ai requisiti dell'attività.

Diagramma del modello di orchestrazione simultanea.

Un esempio di orchestrazione simultanea è una società di servizi finanziari che necessita di un'applicazione intelligente che usa agenti simultanei specializzati in diversi tipi di analisi per valutare contemporaneamente lo stesso titolo. Ogni agente contribuisce a ottenere informazioni dettagliate dal punto di vista specializzato.

Il sistema elabora le richieste di analisi azionaria inviando lo stesso ticker a quattro agenti specializzati che operano in parallelo.

  • L'agente di analisi fondamentale valuta i rendiconti finanziari, le tendenze dei ricavi e il posizionamento competitivo per valutare il valore intrinseco.
  • L'agente di analisi tecnica esamina i modelli di prezzo, gli indicatori di volume e i segnali di slancio per identificare le opportunità di trading.
  • L'agente di analisi del sentiment elabora articoli di notizie, menzioni di social media e report analista per misurare il sentiment di mercato e la fiducia degli investitori.
  • L'agente ESG (ambientale, sociale e governance) esamina l'impatto ambientale, la responsabilità sociale e le pratiche di governo societario per valutare i rischi e le opportunità di sostenibilità.
  • Questi risultati indipendenti vengono quindi combinati in una raccomandazione completa sugli investimenti, che consente ai gestori di portafoglio di prendere decisioni informate rapidamente.

Diagramma dell'orchestrazione simultanea nell'applicazione di esempio.

Il modello di orchestrazione simultanea è appropriato negli scenari seguenti:

  • Attività che è possibile eseguire in parallelo usando un set fisso di agenti o scegliendo in modo dinamico gli agenti di intelligenza artificiale in base a requisiti di attività specifici
  • Attività che traggono vantaggio da più prospettive indipendenti o diverse specializzazioni, ad esempio approcci tecnici, aziendali e creativi, che possono tutti contribuire allo stesso problema. Questa collaborazione si verifica in genere in scenari che presentano le seguenti tecniche decisionali multi-agente: Brainstorming, ragionamento dell'insieme, quorum e decisioni basate sul voto
  • Scenari sensibili al tempo in cui l'elaborazione parallela riduce la latenza

È consigliabile evitare questo modello di orchestrazione negli scenari seguenti:

  • Gli agenti devono basarsi sul lavoro dell'altro o richiedere un contesto cumulativo in una sequenza specifica
  • L'attività richiede un ordine specifico di operazioni o risultati deterministici, riproducibili dall'esecuzione in una sequenza definita
  • I vincoli delle risorse, ad esempio la quota del modello, rendono l'elaborazione parallela inefficiente o impossibile
  • Gli agenti non possono coordinare in modo affidabile le modifiche apportate allo stato condiviso o ai sistemi esterni durante l'esecuzione simultanea
  • Non esiste una strategia chiara di risoluzione dei conflitti per gestire risultati contraddittori o in conflitto da ogni agente
  • La logica di aggregazione dei risultati è troppo complessa o riduce la qualità dei risultati