Esercizio - Esercitazione sul mining dei processi

Completato

In questo esercizio si usa la potenza del mining dei processi per approfondire il processo di rimborso della contabilità fornitori dell'organizzazione, ottenere informazioni dettagliate e individuare le inefficienze.

Prerequisiti

Prima di iniziare questo esercizio, assicurarsi di aver completato il Modulo 02.

Esplorazione delle mappe dei processi

Per esplorare le mappe dei processi, effettuare i seguenti passaggi:

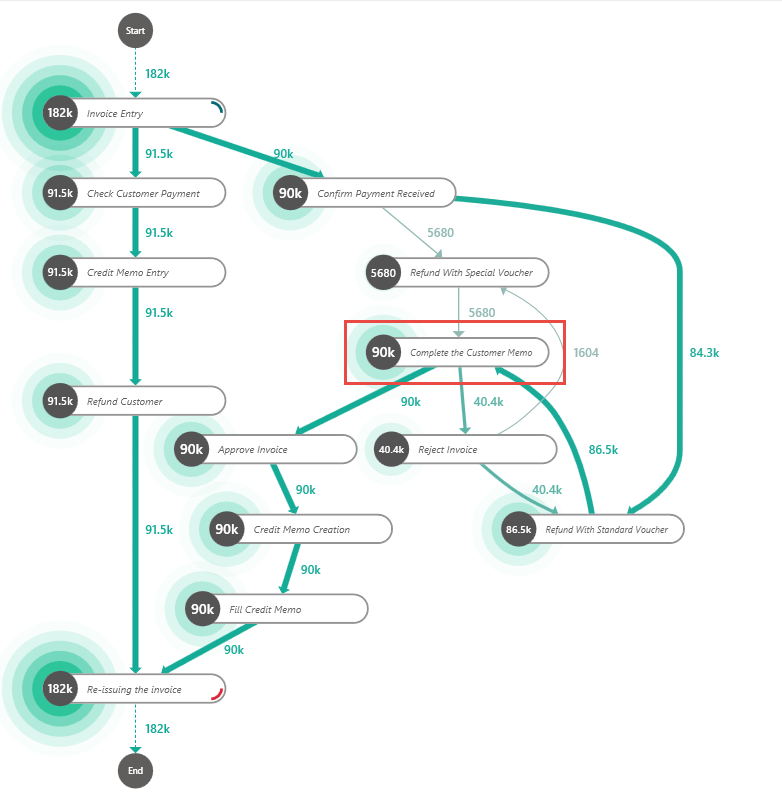
  1. Avviare l'applicazione desktop Power Automate Process Mining e aprire il processo creato nel Modulo 02.

    Mentre si esamina la mappa del processo, si può notare che gli impegni Inserimento fatture e Nuova emissione fatture hanno il numero più alto di casi, il che è previsto perché sono i punti di inizio e fine del processo. Il successivo impegno con la maggior parte dei casi è Completamento del promemoria per il cliente.

  2. Nel pannello Personalizza selezionare il pulsante Prestazioni (icona a forma di cronometro).

  3. Selezionare Durata totale dal menu a discesa Metrica. Questa selezione mostra una mappa del processo basata sul tempo.

    L'impegno Completamento del promemoria per il cliente richiede il tempo totale massimo di 2,94 settimane.

  4. Nel pannello Personalizza selezionare Durata media dal menu a discesa Metrica.

    L'impegno Completamento del promemoria per il cliente ha la terza durata media più lunga pari a 4,38 ore. Tuttavia l'impegno Rimborso con giustificativo speciale ha una durata media di 14,98 ore, ovvero oltre 10 ore in più rispetto all'impegno con la seconda durata più lunga.

  5. Selezionare il pulsante Finanza dal pannello Personalizza. Selezionare InvoiceValue dal menu a discesa Attributo finanza e selezionare Totale dal menu a discesa Metrica.

    Dei 182.000 dollari totali che attraversano l'intero processo, circa il 50% (90.000 dollari) è coinvolto nell'impegno Completamento del promemoria per il cliente.

Esplorazione di Completamento del promemoria per il cliente

Dopo aver esplorato i dettagli nei passaggi precedenti, si decide di osservare più da vicino l'impegno Completamento del promemoria per il cliente. Questo impegno ha diverse caratteristiche degne di nota che lo rendono un ottimo candidato per ulteriori indagini. Presenta un numero elevato di casi, la durata totale più lunga, una durata media relativamente lunga e coinvolge circa il 50% del valore totale della fattura nel processo.

Si usa la funzionalità Confronto tra processi per confrontare i percorsi che includono l'impegno Completamento del promemoria per il cliente con quelli che ne sono privi. A tale scopo, è necessario filtrare per creare percorsi con e senza Completamento del promemoria per il cliente.

  1. Selezionare il pulsante Filtro nell'angolo in basso a sinistra della schermata.

  2. Selezionare + Aggiungi filtro dall'angolo in alto a sinistra della schermata, quindi scegliere Attributi dal menu a discesa.

  3. Selezionare Non include dal menu a discesa Risultato filtro, selezionare l'impegno Completamento del promemoria per il cliente, quindi Applica.

    Dovrebbe essere visualizzata la mappa del processo, come mostrato nella schermata seguente. Questa mappa del processo include solo i percorsi senza l'impegno Completamento del promemoria per il cliente.

  4. Nella barra dei comandi, selezionare il menu a discesa accanto al pulsante Salva, quindi scegliere Salva con nome.

  5. Nel campo Nome vista immettere senza Completamento del promemoria per il cliente, quindi selezionare Salva.

  6. Selezionare nuovamente il pulsante Filtro nell'angolo in basso a sinistra della schermata.

  7. Selezionare Attributi sulla sinistra, modificare Risultato filtro in Include, selezionare l'impegno Completamento del promemoria per il cliente, quindi scegliere Applica.

  8. Nella barra dei comandi, selezionare il menu a discesa accanto al pulsante Salva, quindi scegliere Salva con nome.

  9. Nel campo Nome vista immettere con Completamento del promemoria per il cliente, quindi selezionare Salva.

Questa mappa del processo è per i casi che includono l'impegno Completamento del promemoria per il cliente.

Successivamente, si confrontano le due nuove viste create.

  1. Selezionare la funzionalità Confronto tra processi dalla barra di spostamento a sinistra.

  2. Selezionare Aggiungi livello. Dal menu a discesa Viste selezionare senza Completamento del promemoria per il cliente, quindi Aggiungi livello.

  3. Selezionare Salva con nome dal menu a discesa Salva, quindi salvare la vista come confronto di Completamento del promemoria per il cliente.

Esaminare la mappa del processo che confronta i casi che hanno l'impegno Completamento del promemoria per il cliente e quelli senza.

I nodi verdi sono attività comuni a entrambi i casi con e senza Completamento del promemoria per il cliente. Ad esempio, l'attività Inserimento fatture è quella che si verifica nei casi con l'attività Completamento del promemoria per il cliente e in quelli senza.

I nodi rossi sono le attività specifiche per i casi che non hanno l'attività Completamento del promemoria per il cliente. Ad esempio, i casi che hanno Completamento del promemoria per il cliente non hanno l'attività Controllo pagamento cliente.

I nodi blu rappresentano le attività specifiche dei casi che includono l'impegno Completamento del promemoria per il cliente. Ad esempio, i casi che non hanno l'impegno Completamento del promemoria per il cliente, non hanno Conferma pagamento ricevuto.

È possibile calcolare il numero in un nodo di impegno specifico sottraendo il numero di casi che hanno quell'impegno ma non hanno Completamento del promemoria per il cliente dal numero dei casi che hanno quell'impegno e l'impegno Completamento del promemoria per il cliente, ad esempio:

  • Inserimento fatture: 65 - 68 = -3

  • Controllo pagamento cliente: 0 - 68 = -68

  • Conferma pagamento ricevuto: 65 - 0 = 65

Dalle osservazioni sulla mappa si nota che i casi conCompletamento del promemoria per il cliente sono molto più complessi dei casi senza. È possibile discernere questo fattore in base alla complessità della rete blu. Di conseguenza, si indaga ulteriormente per determinare se Completamento del promemoria per il cliente causa questa complessità.

  1. Selezionare il nodo Completamento del promemoria per il cliente.

  2. Nel riquadro Confronta dettagli scorrere fino alla sezione Rilavorazione. La metrica Conteggio rilavorazioni (%) mostra che Completamento del promemoria per il cliente provoca il 42,48% di rilavorazioni, il che significa che il 42,48% dei casi che comportano il completamento del promemoria per il cliente deve essere rilavorato.

  3. Per contattare un dipendente che si occupa principalmente di questo passaggio del processo, scorrere fino alla fine del riquadro e dal menu a discesa Attributi principali selezionare Risorsa.