Quando usare i plug-in API

Completato

Usando i plug-in API, è possibile consentire all'agente dichiarativo di comunicare con le API per leggere e modificare i dati esterni. Informazioni su come decidere quando usare i plug-in API per estendere l'agente dichiarativo.

Criteri decisionali

I plug-in API offrono potenti funzionalità di integrazione per gli agenti dichiarativi. I criteri seguenti consentono di decidere se i plug-in API sono adatti allo scenario.

Dati oltre il modello di base

La prima cosa da comprendere è se l'agente può soddisfare i requisiti usando solo le informazioni del modello di base. Se è necessario accedere a informazioni aggiuntive, ad esempio i database interni, è necessario estenderlo con, ad esempio, un plug-in API.

Forma dati

L'aspetto successivo che è necessario comprendere è la forma dei dati a cui l'agente deve accedere. I dati sono strutturati, ad esempio i record o gli ordini dei clienti, o non sono strutturati come un documento o un report? Se i dati sono strutturati, è una buona corrispondenza per l'uso con un plug-in API. Se non è strutturato, si dispone di un indice di ricerca e di un'API che l'agente potrebbe usare? In caso contrario, è possibile prendere in considerazione l'uso di un connettore Copilot per inserire i dati in Microsoft 365 e sfruttare le funzionalità di ricerca.

Accesso ai dati

L'ultima cosa che determina la decisione di usare un plug-in API e la quantità di sforzo richiesto è la possibilità per il plug-in di accedere ai dati. Si dispone di un'API a cui l'agente può connettersi? Si dispone di una specifica OpenAPI che descrive l'API? L'API usa un meccanismo di autenticazione che l'agente può gestire? L'API è semplice da comprendere o usare o usa query complesse che un modello linguistico non è in grado di eseguire?

Applicare i criteri

I plug-in API funzionano meglio quando è necessario connettere un agente dichiarativo a dati strutturati e che cambiano spesso al di fuori del modello di base. Poiché questa decisione presenta alcune sfumature, si pensi a come applicare questi criteri allo scenario di esempio.

  • L'agente deve accedere ai dati oltre il modello di base? Sì. Le informazioni sulle riparazioni non fanno parte del modello di base dell'agente. Le informazioni vengono invece archiviate in un database ed esposte tramite un'API, motivo per cui l'uso di un plug-in API è un buon modo per concedere all'agente l'accesso a queste informazioni.
  • Le informazioni sono strutturate? Sì. Le informazioni sulle riparazioni sono dati strutturati esposti tramite un'API. Poiché non richiede più elaborazione, è adatto per l'uso da parte di un plug-in API.
  • Le informazioni vengono esposte tramite un'API accessibile tramite Internet? Sì. Le informazioni sulle riparazioni vengono esposte tramite un'API. L'API è accessibile tramite Internet e protetta con una chiave API, il che significa che l'agente può interagire in modo sicuro con essa.

Un agente dichiarativo con un plug-in API sembra una buona soluzione per il nostro scenario. Soddisfa tutti i nostri requisiti e ci offre anche la possibilità di estendere la assistente in futuro per consentire agli utenti di modificare le informazioni sulle riparazioni.

Screenshot di un agente dichiarativo che risponde con i dati di un plug-in API.

Riepilogo delle linee guida

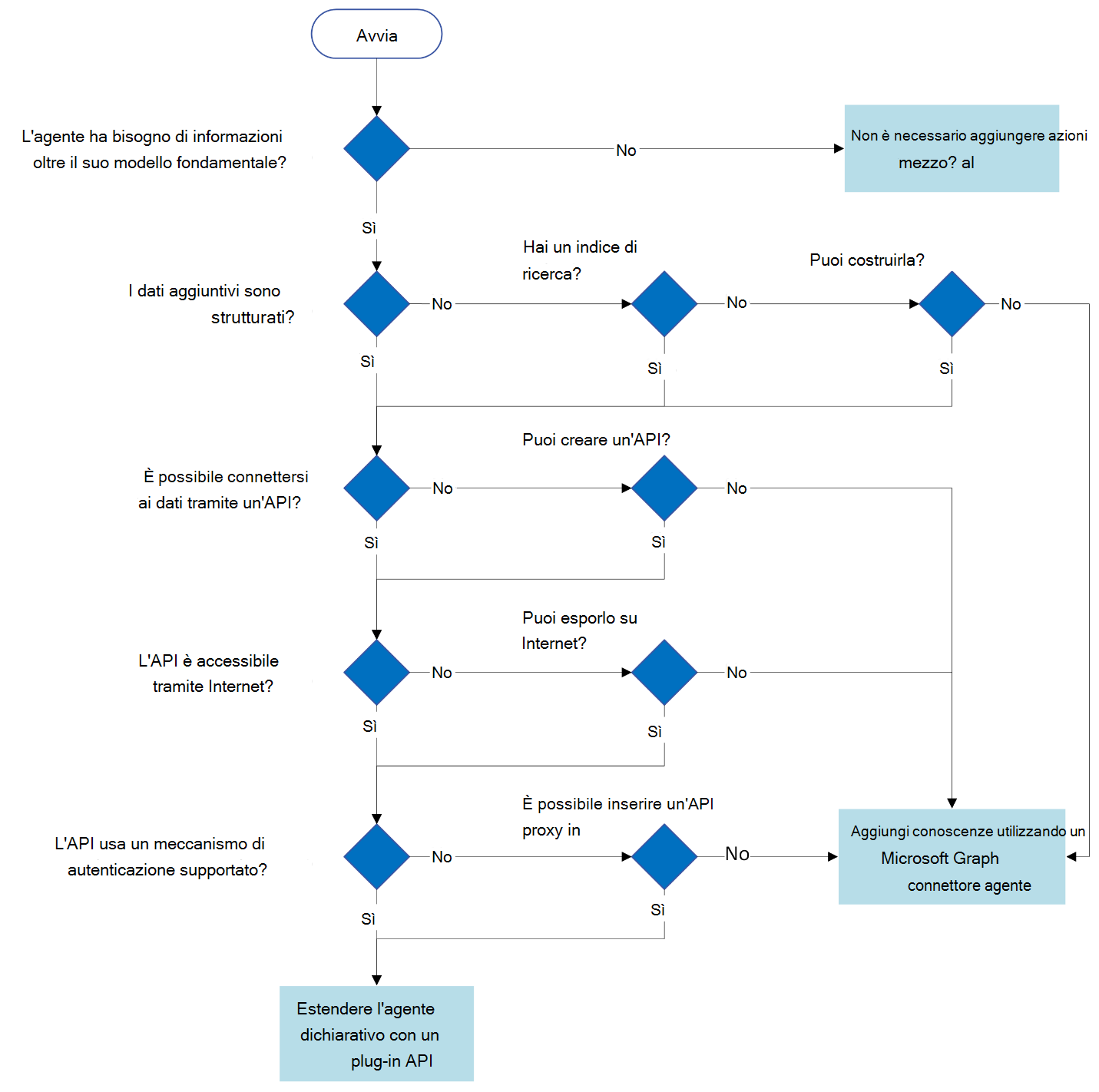
Il diagramma di flusso seguente riepiloga le domande principali da porre quando si intende estendere l'agente dichiarativo con un plug-in API.

Diagramma che mostra il processo decisionale per capire se un plug-in API è una buona opzione.