Integrazione dei dati in ingresso

Completato

L'integrazione dei dati in ingresso implica l'inserimento dei dati esterni in Microsoft Dataverse in modo che siano accessibili ad app e flussi cloud.

API

In Microsoft Dataverse sono disponibili due servizi Web per lavorare con dati e metadati: l'API Web e il Servizio organizzazione.

L'API Web Dataverse supporta lo sviluppo multipiattaforma mediante l'uso dei metodi RESTful e segue lo standard OData (Open Data Protocol) 4.0. Questo standard aperto supporta l'integrazione tra vari linguaggi di programmazione, piattaforme e dispositivi.

Tutte le operazioni sui dati tramite le API Dataverse vengono convertite in messaggi elaborati dal framework degli eventi della piattaforma. Questa caratteristica permette di supportare scenari di automazione che usano i flussi cloud Power Automate o i flussi di lavoro classici e consente agli sviluppatori di aggiungere plug-in per la convalida o la logica di business personalizzata.

Evento e batch a confronto

Gli architetti di soluzioni devono classificare i dati in ingresso come guidati dagli eventi o basati su batch per determinare i modelli di integrazione appropriati. Il diagramma seguente confronta questi due approcci:

Diagramma degli approcci di integrazione in ingresso.

Modello push

Durante l'integrazione con Dataverse, determinare se i dati verranno inviati tramite push da sistemi esterni oppure recuperati tramite pull da Dataverse su richiesta.

Nel modello push, un sistema esterno invia i dati direttamente a Dataverse usando l'API Web. Ciò richiede che il sistema esterno comprenda il modello di dati Dataverse e la logica di business.

Creare un layer di astrazione per gestire l'accesso esterno alle tabelle di Dataverse. Questo approccio permette di isolare i sistemi esterni dalle modifiche interne e supporta i metodi indicati di seguito:

  • Elaborazione basata su eventi: Power Automate o le app per la logica di Microsoft Azure sono in grado di gestire singole transazioni attivate da eventi nei sistemi di origine.
  • Elaborazione batch: usare strumenti quali KingswaySoft o Azure Data Factory per gestire trasferimenti di dati di grandi dimensioni in batch.
  • Funzioni di Microsoft Azure : astrarre la logica di business nelle funzioni Azure riutilizzabili per l'integrazione.
  • API personalizzata: creare un'API personalizzata con cui i sistemi esterni possano interagire.

Nota

Power Automate si usa spesso per sincronizzare i dati tra ambienti Dataverse.

Quando si progettano le integrazioni, prendere in considerazione l'uso del multithreading al fine di ridurre la latenza e gestire i limiti del servizio.

Modello pull

Usare il modello pull quando sono necessari dati su richiesta, ad esempio durante scenari di aumento dei dati in tempo reale. Questo approccio recupera i dati dai sistemi esterni secondo necessità quando si accede ai record in Dataverse.

Le entità virtuali sono adatte per scenari pull in cui è richiesto l'accesso in tempo reale a dati esterni senza archiviarli in Dataverse.

Chiavi alternative

In Dataverse, le righe sono identificate in modo univoco tramite un GUID. I sistemi esterni in genere devono archiviare o recuperare questo GUID, il che può dare luogo a inefficienze.

Le chiavi alternative permettono ai sistemi esterni di leggere o scrivere dati senza la necessità del GUID di Dataverse, garantendo un'integrazione più efficiente. Ad esempio, se un sistema di contabilità esterno usa un numero di conto alfanumerico univoco, questo campo può essere definito come chiave Dataverse alternativa. Ciò permette l'accesso diretto ai record mediante l'identificatore del sistema esterno.

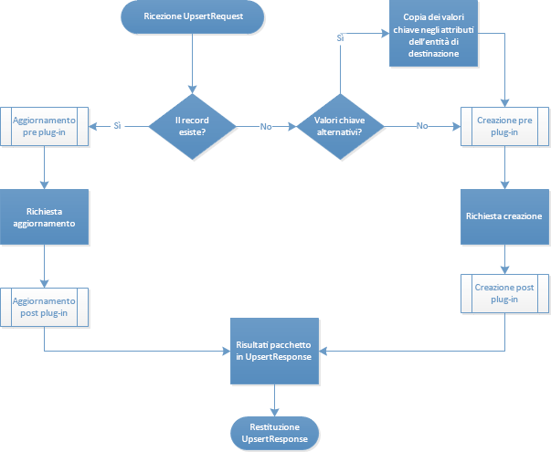
Upsert

Usare il messaggio Upsert per semplificare la logica di integrazione quando non si ha la certezza che una riga esista già in Dataverse.

Anziché eseguire prima una query e quindi scegliere tra Crea o Aggiorna, è possibile inviare un messaggio Upsert. Se usato con una chiave alternativa, Dataverse determinerà automaticamente se creare una nuova riga oppure aggiornarne una esistente.

Diagramma che mostra l'uso della logica di upsert.

API personalizzate

Le API personalizzate permettono di definire ed esporre operazioni raggruppate per i sistemi esterni da usare come singola interfaccia richiamabile.

Creare un record API personalizzato in Dataverse per definire la struttura. Un'API personalizzata può essere una funzione (per le operazioni di lettura) o un'azione (per le operazioni di scrittura). Si possono usare i plug-in per implementare la logica dell'API.

Screenshot di un record API personalizzato.

Nota

Per altre informazioni, consultare Creare e usare API personalizzate.

Funzioni di Azure

Funzioni di Azure permette agli sviluppatori di implementare logica personalizzata complessa che può essere riutilizzata tra sistemi. È possibile attivare le funzioni tramite webhook, eseguirne il wrapping in connettori personalizzati e accedervi da altre applicazioni o servizi.

Usare Funzioni di Azure per eseguire il push o il pull dei dati in Dataverse oppure per creare API con logica lato server personalizzata. È possibile esporre queste API in modo sicuro tramite Gestione API di Microsoft Azure.