Esplorare la pipeline DevOps sicura

Completato

L'obiettivo di una pipeline Di DevOps sicura è consentire ai team di sviluppo di lavorare rapidamente senza introdurre vulnerabilità di sicurezza indesiderate nei progetti. Questo equilibrio tra velocità e sicurezza richiede l'incorporamento di procedure di sicurezza in tutta la pipeline anziché considerare la sicurezza come una fase separata.

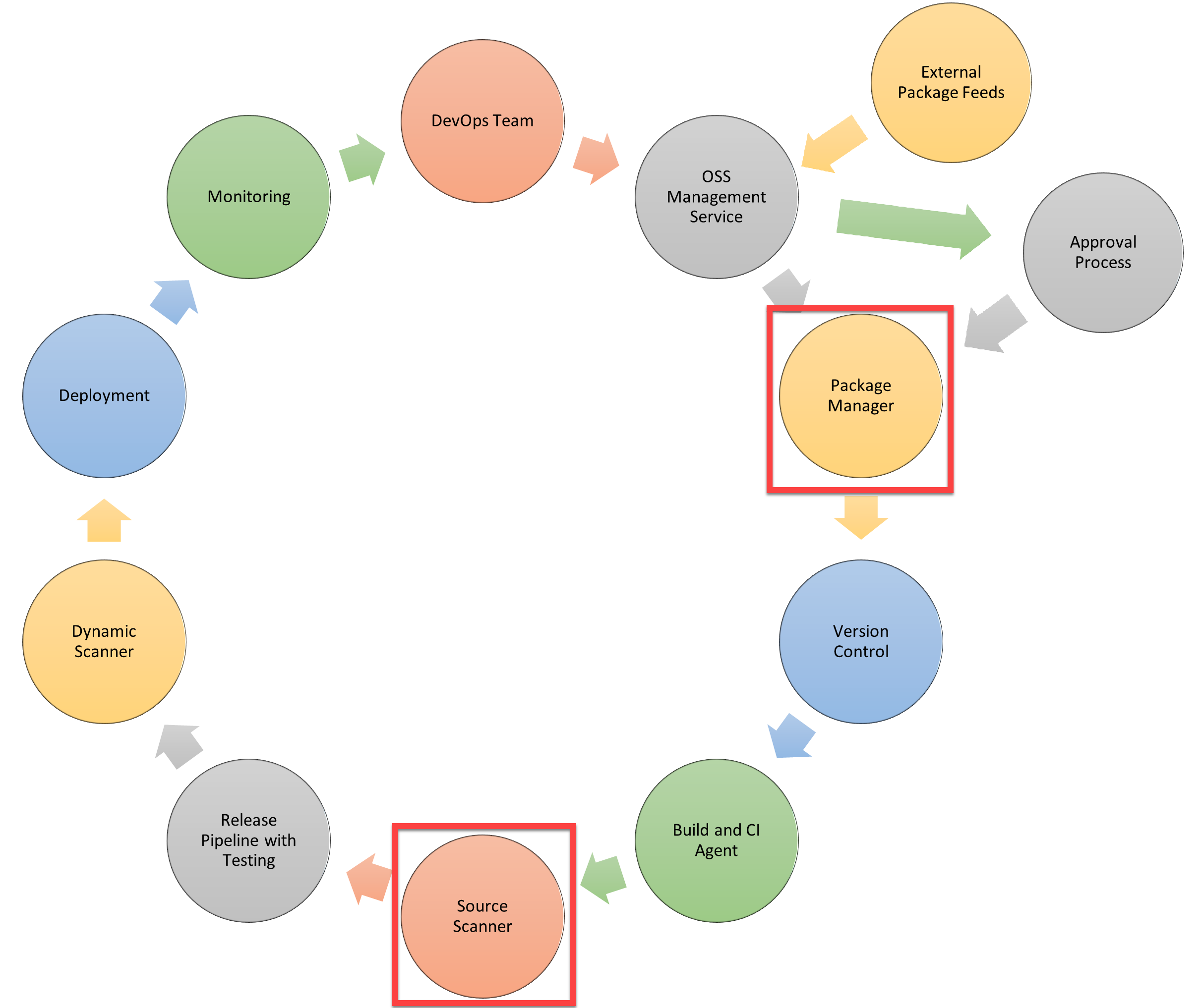
Flusso di lavoro della pipeline DevOps sicura

Una pipeline Secure DevOps completa integra i controlli di sicurezza in più fasi del processo di distribuzione del software:

Diagramma che mostra il flusso di lavoro secure di Azure Pipelines con 10 fasi interconnesse disposte in un cerchio continuo che rappresenta il processo di recapito integrato per la sicurezza.

Il flusso di lavoro garantisce che la convalida della sicurezza venga eseguita continuamente dal commit del codice fino all'implementazione in produzione. Ogni fase include controlli di sicurezza appropriati che vengono eseguiti automaticamente senza richiedere l'intervento manuale per i controlli di routine.

Funzionalità di sicurezza essenziali oltre le pipeline standard

Le pipeline DevOps sicure incorporano funzionalità di sicurezza aggiuntive che in genere non sono disponibili nelle pipeline CI/CD standard. Queste funzionalità consentono di risolvere le vulnerabilità di sicurezza comuni perse dalle pipeline tradizionali:

Gestione dei pacchetti con approvazione della sicurezza

La sfida: Le applicazioni moderne dipendono da numerosi pacchetti, librerie e componenti di terze parti. Queste dipendenze introducono rischi per la sicurezza:

  • Vulnerabilità note: I pacchetti di terze parti possono contenere vulnerabilità di sicurezza note che gli utenti malintenzionati possono sfruttare.
  • Pacchetti dannosi: gli utenti malintenzionati talvolta pubblicano pacchetti dannosi con nomi simili ai pacchetti più diffusi, sperando che gli sviluppatori li installino per errore (errore di digitazione).
  • Attacchi alla catena di approvvigionamento: I repository di pacchetti compromessi o gli account del manutentore possono causare la distribuzione di codice dannoso tramite canali di aggiornamento legittimi.
  • Conformità delle licenze: Alcune licenze di pacchetto potrebbero non essere compatibili con l'uso previsto, creando rischi legali.
  • Pacchetti non mantenuti: I pacchetti che non vengono più mantenuti non riceveranno aggiornamenti della sicurezza, creando vulnerabilità a lungo termine.

La soluzione: La gestione dei pacchetti software attraverso processi di approvazione introduce controlli di sicurezza per le dipendenze.

Passaggi del flusso di lavoro di approvazione:

  1. Richiesta pacchetto: Gli sviluppatori richiedono l'approvazione per aggiungere nuovi pacchetti o aggiornare quelli esistenti.
  2. Analisi della sicurezza: Gli strumenti automatizzati analizzano i pacchetti per individuare vulnerabilità note usando database di vulnerabilità come CVE (vulnerabilità ed esposizioni comuni) e NVD (database di vulnerabilità nazionale).
  3. Revisione della licenza: Gli strumenti automatizzati controllano le licenze dei pacchetti rispetto ai criteri dell'organizzazione.
  4. Analisi delle dipendenze: Gli strumenti analizzano le dipendenze transitive (dipendenze delle dipendenze) per problemi di sicurezza.
  5. Revisione manuale: Il team di sicurezza esamina pacchetti o pacchetti ad alto rischio che richiedono autorizzazioni elevate.
  6. Approvazione o rifiuto: I pacchetti vengono approvati per l'uso, rifiutati o contrassegnati per la correzione prima dell'approvazione.
  7. Monitoraggio continuo: I pacchetti approvati vengono monitorati continuamente per individuare le vulnerabilità appena individuate.

Vantaggi di identificazione anticipata: Questi passaggi devono essere implementati nelle prime fasi della pipeline per identificare i problemi prima del ciclo di sviluppo:

  • I problemi rilevati in anticipo sono meno costosi da risolvere rispetto a quelli trovati nell'ambiente di produzione.
  • Gli sviluppatori possono scegliere pacchetti alternativi prima di creare funzionalità significative per le dipendenze vulnerabili.
  • Le revisioni di sicurezza non diventano colli di bottiglia quando si svolgono in modo incrementale anziché tutte insieme prima del rilascio.

Strumenti di esempio:

  • Azure Artifacts: Fornisce la gestione dei pacchetti con origini upstream e analisi delle vulnerabilità.
  • GitHub Dependabot: Rileva automaticamente le dipendenze vulnerabili e crea richieste pull per aggiornarle.
  • Snyk: Analizza le dipendenze per individuare vulnerabilità e problemi di licenza.
  • WhiteSource: Fornisce l'analisi della composizione software per i componenti open source.

Analisi della sicurezza del codice sorgente

La sfida: Il codice sorgente dell'applicazione può contenere vulnerabilità di sicurezza che non sono immediatamente evidenti durante lo sviluppo:

  • Difetti di iniezione: iniezione SQL, iniezione di comandi e altre vulnerabilità di iniezione.
  • Problemi di autenticazione: Meccanismi di autenticazione deboli, credenziali hardcoded o gestione di sessioni non corretta.
  • Esposizione dei dati sensibili: Inclusione accidentale di segreti, chiavi API o informazioni personali nel codice.
  • Configurazione errata della sicurezza: Configurazioni predefinite non sicure, funzionalità non necessarie abilitate o patch di sicurezza mancanti.
  • Uso di componenti con vulnerabilità note: Librerie o framework obsoleti con problemi di sicurezza.
  • Registrazione e monitoraggio insufficienti: Mancanza di registrazione degli eventi di sicurezza adeguata per il rilevamento e la risposta agli eventi imprevisti.

La soluzione: L'analisi del codice sorgente aggiunge l'analisi automatica della sicurezza al processo di compilazione:

Test di sicurezza delle applicazioni statiche (SAST):

  • Analizza il codice sorgente senza eseguirlo.
  • Identifica le potenziali vulnerabilità di sicurezza nel codice.
  • Rileva modelli di vulnerabilità comuni, ad esempio SQL injection, xsS (cross-site scripting) e overflow del buffer.
  • Fornisce percorsi di codice specifici e linee guida per la risoluzione.
  • Viene eseguito abbastanza rapidamente per fornire commenti e suggerimenti durante il processo di compilazione.

Analisi dei segreti:

  • Rileva segreti di cui è stato eseguito il commit accidentale, ad esempio chiavi API, password e certificati.
  • Impedisce la distribuzione delle credenziali nell'ambiente di produzione.
  • Avvisa gli sviluppatori immediatamente quando vengono rilevati segreti.
  • Può revocare automaticamente le credenziali rilevate quando è integrato con i sistemi di gestione dei segreti.

Analisi della qualità del codice:

  • Identifica i problemi di qualità del codice che possono causare vulnerabilità di sicurezza.
  • Rileva percorsi di codice complessi difficili da proteggere correttamente.
  • Evidenzia le aree che richiedono una revisione aggiuntiva della sicurezza.

Intervallo di analisi: L'analisi del codice sorgente viene eseguita dopo la compilazione dell'applicazione, ma prima del test di rilascio e versioni non definitive:

  • Dopo la compilazione: Il codice completo dell'applicazione è disponibile per l'analisi, incluso il codice generato.
  • Prima del test: Le vulnerabilità vengono identificate prima che vengano investite risorse di test della sicurezza.
  • Prima della distribuzione: I problemi vengono rilevati prima di raggiungere gli ambienti di gestione temporanea o di produzione.

Vantaggi del rilevamento anticipato:

  • L'analisi dell'origine identifica le vulnerabilità di sicurezza in precedenza nel ciclo di sviluppo.
  • Gli sviluppatori ricevono feedback immediato sui problemi di sicurezza nel codice.
  • I problemi di sicurezza vengono risolti mentre il codice è recente nella mente degli sviluppatori.
  • Il costo di correzione delle vulnerabilità è notevolmente inferiore rispetto alla correzione in produzione.

Strumenti di esempio:

  • GitHub CodeQL: Motore di analisi del codice semantico che individua le vulnerabilità in una codebase.
  • SonarQube: Strumento di ispezione continua che rileva bug, odori di codice e vulnerabilità di sicurezza.
  • Checkmarx: Piattaforma di test della sicurezza delle applicazioni statica.
  • Veracode: Piattaforma di analisi della sicurezza con funzionalità SAST.
  • Analisi del codice di sicurezza Microsoft: Estensione per Azure DevOps che esegue gli strumenti di analisi della sicurezza.

Integrazione con il recapito continuo

Sia l'approvazione della gestione dei pacchetti che l'analisi del codice sorgente si integrano perfettamente nelle pipeline di recapito continuo:

Cancelli automatizzati: I controlli di sicurezza diventano cancelli di pipeline automatizzati che devono essere superati prima che la pipeline proceda. I controlli di sicurezza non riusciti impediscono l'avanzamento del codice non sicuro.

Feedback rapido: Gli sviluppatori ricevono commenti e suggerimenti sulla sicurezza entro pochi minuti anziché giorni o settimane. Questo rapido feedback consente correzioni rapide prima che il contesto venga perso.

Visibilità della sicurezza: I team di sicurezza ottengono visibilità su tutto il codice e le dipendenze da distribuire senza dover esaminare manualmente ogni modifica.

Documentazione sulla conformità: I controlli di sicurezza automatizzati creano audit trail documentando la convalida della sicurezza in ogni fase della pipeline.

Risoluzione del ciclo di vita completo

Nelle sezioni seguenti di questo modulo verranno esaminate in dettaglio queste funzionalità di sicurezza essenziali:

  • Punti di convalida chiave in cui devono verificarsi i controlli di sicurezza.
  • Strategie di convalida della sicurezza continue.
  • Approcci di implementazione per diversi tipi di pipeline.
  • Strumenti e tecniche per un'efficace automazione della sicurezza.
  • Come bilanciare l'accuratezza della sicurezza con la velocità di consegna.