Condividi tramite


Risparmio energia (touchscreen-risparmio energia)

In questo argomento vengono fornite informazioni sul risparmio energia touchscreen e vengono illustrati i requisiti di consumo energetico.

Consumo di energia elettrica

I requisiti di consumo energetico per le varie modalità di alimentazione di un dispositivo Touchscreen Di Windows sono a discrezione dell'OEM o del generatore di sistema. Windows offre tuttavia funzionalità che consentono di bilanciare l'efficienza energetica e la latenza di risposta.

Dispositivi HID I²C

I dispositivi touchscreen Windows connessi tramite I²C possono implementare il supporto per un massimo di quattro stati di alimentazione distinti:

  • Attivo
  • Idle
  • Sonno o Armato per la riattivazione (entrambi facoltativi)
  • Off

I quattro stati di alimentazione sono illustrati nel diagramma seguente, insieme alle attività del dispositivo che causano transizioni da uno stato a un altro.

diagramma dei quattro stati di alimentazione per un dispositivo touchscreen Windows connesso tramite i2c. Diagramma che mostra anche le attività del dispositivo che causano transizioni tra stati.

Stato attivo

Lo stato Attivo è definito come modalità operativa del dispositivo in cui sono presenti uno o più contatti oppure è stata eseguita un'attività negli ultimi 30 secondi. Quando l'alimentazione viene applicata a un dispositivo Touchscreen, dopo il completamento dell'avvio del dispositivo, il dispositivo deve essere pronto e nello stato Di alimentazione attiva .

Un dispositivo Touchscreen deve rispettare i requisiti di latenza di spostamento dei contatti e la latenza di spostamento dei contatti per questa modalità, perché questo è il luogo in cui verranno testati la maggior parte dei requisiti di compatibilità e in cui si verificherà la maggior parte delle interazioni utente.

Stato di inattività

Lo stato di inattività viene definito come modalità operativa del dispositivo in cui non si è verificata alcuna attività negli ultimi 30 secondi.

Un dispositivo può scegliere di ridurre la frequenza di analisi in questa modalità, per ridurre il consumo di energia pur rispettando il requisito di latenza di contatto per questa modalità. Una volta rilevata l'attività del dispositivo, dovrebbe tornare allo stato Attivo .

Stato sonno (armato per la riattivazione)

Lo stato Sospensione è definito come modalità operativa attivata dal dispositivo, dopo che l'host invia un comando I²C HID "SET_POWER SLEEP" al dispositivo.

Un dispositivo può scegliere di ridurre significativamente la frequenza di analisi in questa modalità, per ridurre il consumo di energia, pur essendo in grado di affermare un interrupt per riattivare il sistema, in risposta a un'attività qualificata. Un dispositivo touchscreen Windows deve garantire che le interruzioni non vengano asserte per i contatti spuri, poiché tali contatti generano una riattivazione del sistema non intenzionale. Non sono previsti requisiti di latenza di contatto per questa modalità.

Il dispositivo deve passare allo stato Attivo dopo che riceve un comando I²C HID "SET_POWER ON" dall'host.

Stato disattivato

Lo stato Off è definito come la modalità operativa in cui il dispositivo ha avuto la sua alimentazione completamente rimossa. Quando l'alimentazione viene applicata al dispositivo, al termine dell'avvio del dispositivo, il dispositivo deve essere pronto e nello stato Di alimentazione attiva . L'avvio del dispositivo deve essere completato prima che la visualizzazione del computer venga inizializzata e abilitata.

Nello stato Off un dispositivo non deve consumare energia.

Dispositivi USB

I dispositivi touchscreen Windows che si connettono all'host tramite USB possono implementare il supporto per un massimo di quattro stati di alimentazione distinti:

  • Attivo
  • Idle
  • Sonno o Armato per la riattivazione (entrambi facoltativi)
  • Off

I quattro stati di alimentazione sono illustrati nel diagramma seguente, insieme alle attività del dispositivo che causano transizioni da uno stato a un altro.

diagramma dei quattro stati di alimentazione per un dispositivo touchscreen Windows connesso tramite USB. Diagramma che mostra anche le attività del dispositivo che causano transizioni tra stati.

Stato attivo

Lo stato Attivo è definito come modalità operativa del dispositivo in cui l'host non ha sospeso il dispositivo. Quando l'alimentazione viene applicata a un dispositivo Touchscreen, dopo il completamento dell'avvio del dispositivo, il dispositivo deve essere pronto e nello stato Di alimentazione attiva .

Un dispositivo Touchscreen deve rispettare la latenza di contatto inattiva e contattare i requisiti di latenza di spostamento dei contatti per questa modalità, perché questo è il luogo in cui verranno testati la maggior parte dei requisiti di compatibilità e in cui si verificherà la maggior parte delle interazioni utente.

Stato di inattività

Lo stato di inattività è definito come modalità operativa del dispositivo in cui non si è verificata alcuna attività di contatto entro 30 secondi e il dispositivo è stato quindi sospeso. Questa operazione viene definita "sospensione selettiva USB".

Tutti i dispositivi Touchscreen Windows connessi all'host tramite USB devono supportare la sospensione selettiva. Tali dispositivi devono segnalare questa funzionalità tramite un descrittore del sistema operativo Microsoft.

Un dispositivo Touchscreen può scegliere di ridurre la frequenza di analisi in questa modalità, per ridurre il consumo di energia, pur rispettando il requisito di latenza inattivo per questa modalità.

Dopo che il dispositivo ha rilevato un'attività qualificata, dovrebbe segnalare una riattivazione remota. A partire dal momento del rilevamento dell'attività, il dispositivo deve memorizzare nel buffer almeno 100 ms di report di contatto, per garantire che poco o nessun input venga perso mentre il controller host USB sta riprendendo.

Stato sonno (armato per la riattivazione)

Lo stato Sospensione è definito come modalità operativa del dispositivo in cui l'host è passato a S3 o Standby connesso.

Un dispositivo può scegliere di ridurre significativamente la frequenza di analisi in questa modalità, per ridurre il consumo di energia, pur essendo in grado di segnalare una riattivazione remota (in risposta all'attività qualificata) per riattivare il sistema. Un dispositivo Touchscreen Windows deve garantire che la riattivazione remota non venga segnalata in risposta a contatti spuri, il che provocherebbe una riattivazione imprevista del sistema. Non sono previsti requisiti di latenza di contatto per questa modalità.

Un'occorrenza del contatto che causa l'ingresso nello stato di sospensione non deve essere segnalata per riattivare il sistema.

Stato disattivato

Lo stato Off è definito come modalità operativa del dispositivo in cui il dispositivo ha avuto la sua alimentazione completamente rimossa. Quando l'alimentazione viene applicata al dispositivo, al termine dell'avvio del dispositivo, il dispositivo deve essere pronto e nello stato Di alimentazione attiva . L'avvio del dispositivo deve essere completato prima che la visualizzazione del computer venga inizializzata e abilitata.

Nello stato Disattivato un dispositivo Touchscreen non deve consumare energia.

Dispositivi SPI

I dispositivi touchscreen Windows connessi tramite SPI possono implementare il supporto per un massimo di cinque stati di alimentazione distinti:

  • Attivo
  • Idle
  • Sospensione (facoltativo)
  • Armato per riattivazione (facoltativo)
  • Off

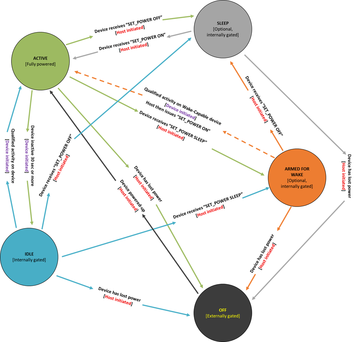
I cinque stati di alimentazione sono illustrati nel diagramma seguente, insieme alle attività del dispositivo che causano transizioni da uno stato a un altro.

diagramma dei cinque stati di alimentazione per un dispositivo touchscreen Windows connesso tramite SPI. Diagramma che mostra anche le attività del dispositivo che causano transizioni tra stati.

Stato attivo

Lo stato Attivo è definito come modalità operativa del dispositivo in cui sono presenti uno o più contatti oppure è stata eseguita un'attività negli ultimi 30 secondi. Quando l'alimentazione viene applicata a un dispositivo Touchscreen, dopo il completamento dell'avvio del dispositivo, il dispositivo deve essere pronto e nello stato Di alimentazione attiva .

Un dispositivo Touchscreen deve rispettare i requisiti di latenza di spostamento dei contatti e la latenza di spostamento dei contatti per questa modalità, perché questo è il luogo in cui verranno testati la maggior parte dei requisiti di compatibilità e in cui si verificherà la maggior parte delle interazioni utente.

Stato di inattività

Lo stato di inattività viene definito come modalità operativa del dispositivo in cui non si è verificata alcuna attività negli ultimi 30 secondi.

Un dispositivo può scegliere di ridurre la frequenza di analisi in questa modalità, per ridurre il consumo di energia pur rispettando il requisito di latenza di contatto per questa modalità. Una volta rilevata l'attività del dispositivo, dovrebbe tornare allo stato Attivo .

Stato sospensione

Lo stato Sospensione è definito come modalità operativa attivata dal dispositivo, dopo che l'host invia un comando "SET_POWER OFF" DI HID SPI al dispositivo.

In questo stato, il dispositivo deve entrare nel suo stato di alimentazione interna più basso possibile e non deve essere in cerca di input o essere armato per riattivare.

Il dispositivo deve passare allo stato Attivo dopo che riceve un comando HID SPI "SET_POWER ON" dall'host.

Armato per lo stato di riattivazione

Lo stato Armed for Wake è definito come la modalità operativa del dispositivo in cui l'host è passato a uno stato di alimentazione inferiore, ma sta ancora eseguendo l'analisi dell'input, quindi è configurato per essere riattivato dalle interazioni tramite tocco.

Un dispositivo può scegliere di ridurre significativamente la frequenza di analisi in questa modalità, per ridurre il consumo di energia, pur essendo in grado di segnalare una riattivazione remota (in risposta all'attività qualificata) per riattivare il sistema. Un dispositivo Touchscreen Windows deve garantire che la riattivazione remota non venga segnalata in risposta a contatti spuri, il che provocherebbe una riattivazione imprevista del sistema. Non sono previsti requisiti di latenza di contatto per questa modalità.

Un evento di contatto che causa l'ingresso nello stato di riattivazione armato non deve essere segnalato per riattivare il sistema.

Il dispositivo deve passare allo stato Attivo dopo che riceve un comando HID SPI "SET_POWER ON" dall'host.

Stato disattivato

Lo stato Off è definito come la modalità operativa in cui il dispositivo ha avuto la sua alimentazione completamente rimossa. Quando l'alimentazione viene applicata al dispositivo, al termine dell'avvio del dispositivo, il dispositivo deve essere pronto e nello stato Di alimentazione attiva . L'avvio del dispositivo deve essere completato prima che la visualizzazione del computer venga inizializzata e abilitata.

Nello stato Off un dispositivo non deve consumare energia.