Nota
L'accesso a questa pagina richiede l'autorizzazione. È possibile provare ad accedere o modificare le directory.
L'accesso a questa pagina richiede l'autorizzazione. È possibile provare a modificare le directory.
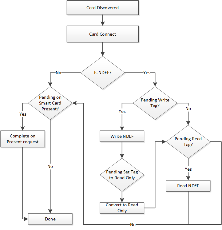
Poiché la smart card condivide il driver con NFP, quando una smart card si avvicina, l'elaborazione NDEF ha la priorità, consentendo così ai servizi di livello superiore di elaborare il tipo di messaggio NDEF prima che un'applicazione possa comunicare con la scheda.